XB-ART-36480
J Cell Biol
2007 Jul 02;1781:43-56. doi: 10.1083/jcb.200701139.
Show Gene links
Show Anatomy links
A role for Rab5 in structuring the endoplasmic reticulum.
Audhya A, Desai A, Oegema K.
???displayArticle.abstract???
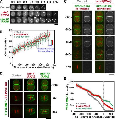
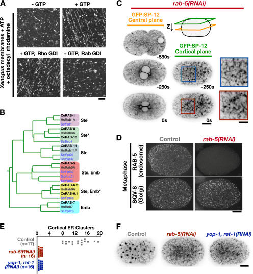
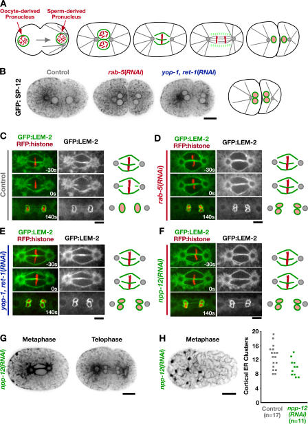
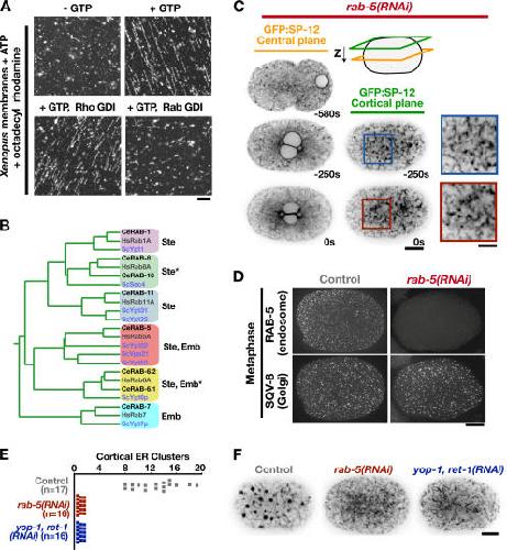
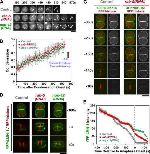
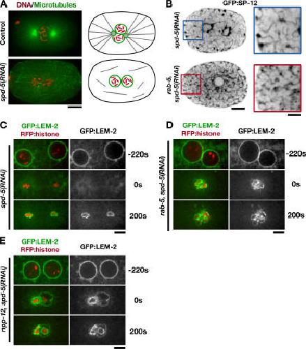
The endoplasmic reticulum (ER) is a contiguous network of interconnected membrane sheets and tubules. The ER is differentiated into distinct domains, including the peripheral ER and nuclear envelope. Inhibition of two ER proteins, Rtn4a and DP1/NogoA, was previously shown to inhibit the formation of ER tubules in vitro. We show that the formation of ER tubules in vitro also requires a Rab family GTPase. Characterization of the 29 Caenorhabditis elegans Rab GTPases reveals that depletion of RAB-5 phenocopies the defects in peripheral ER structure that result from depletion of RET-1 and YOP-1, the C. elegans homologues of Rtn4a and DP1/NogoA. Perturbation of endocytosis by other means did not affect ER structure; the role of RAB-5 in ER morphology is thus independent of its well-studied requirement for endocytosis. RAB-5 and YOP-1/RET-1 also control the kinetics of nuclear envelope disassembly, which suggests an important role for the morphology of the peripheral ER in this process.
???displayArticle.pubmedLink??? 17591921
???displayArticle.pmcLink??? PMC2064419
???displayArticle.link??? J Cell Biol
Species referenced: Xenopus laevis
Genes referenced: emb rab5a ret rho rho.2 sult1e1 tbx2 tfdp1
???attribute.lit??? ???displayArticles.show???
References [+] :
Audhya,
A complex containing the Sm protein CAR-1 and the RNA helicase CGH-1 is required for embryonic cytokinesis in Caenorhabditis elegans.
2005, Pubmed
Audhya, A complex containing the Sm protein CAR-1 and the RNA helicase CGH-1 is required for embryonic cytokinesis in Caenorhabditis elegans. 2005, Pubmed
Baumann, Endoplasmic reticulum of animal cells and its organization into structural and functional domains. 2001, Pubmed
Bobinnec, Dynamics of the endoplasmic reticulum during early development of Drosophila melanogaster. 2003, Pubmed
Calero, Yop1p, the yeast homolog of the polyposis locus protein 1, interacts with Yip1p and negatively regulates cell growth. 2001, Pubmed
Cheeseman, A conserved protein network controls assembly of the outer kinetochore and its ability to sustain tension. 2004, Pubmed
Christoforidis, The Rab5 effector EEA1 is a core component of endosome docking. 1999, Pubmed
Cole, Diffusional mobility of Golgi proteins in membranes of living cells. 1996, Pubmed
De Craene, Rtn1p is involved in structuring the cortical endoplasmic reticulum. 2006, Pubmed
Deneka, Regulation of membrane transport by rab GTPases. 2003, Pubmed
Desai, KNL-1 directs assembly of the microtubule-binding interface of the kinetochore in C. elegans. 2003, Pubmed
D'Hondt, Protein and lipid requirements for endocytosis. 2000, Pubmed
Dreier, In vitro formation of the endoplasmic reticulum occurs independently of microtubules by a controlled fusion reaction. 2000, Pubmed , Xenbase
Du, Dynamics and inheritance of the endoplasmic reticulum. 2004, Pubmed
Dunn, Studies on the mechanisms of autophagy: formation of the autophagic vacuole. 1990, Pubmed
Ellenberg, Nuclear membrane dynamics and reassembly in living cells: targeting of an inner nuclear membrane protein in interphase and mitosis. 1997, Pubmed
Estrada de Martin, The organization, structure, and inheritance of the ER in higher and lower eukaryotes. 2005, Pubmed
Franz, Nup155 regulates nuclear envelope and nuclear pore complex formation in nematodes and vertebrates. 2005, Pubmed , Xenbase
Galy, Caenorhabditis elegans nucleoporins Nup93 and Nup205 determine the limit of nuclear pore complex size exclusion in vivo. 2003, Pubmed , Xenbase
Gerace, Functional organization of the nuclear envelope. 1988, Pubmed
Grant, Receptor-mediated endocytosis in the Caenorhabditis elegans oocyte. 1999, Pubmed
Gruenbaum, The nuclear lamina comes of age. 2005, Pubmed
Hetzer, GTP hydrolysis by Ran is required for nuclear envelope assembly. 2000, Pubmed , Xenbase
Hetzer, Pushing the envelope: structure, function, and dynamics of the nuclear periphery. 2005, Pubmed
Holaska, The nuclear envelope, lamins and nuclear assembly. 2002, Pubmed
Holmer, Inner nuclear membrane proteins: functions and targeting. 2001, Pubmed
King, Karyopherin-mediated import of integral inner nuclear membrane proteins. 2006, Pubmed
Kline, Attributes and dynamics of the endoplasmic reticulum in mammalian eggs. 2000, Pubmed
Klionsky, Autophagy as a regulated pathway of cellular degradation. 2000, Pubmed
Lee, Dynamic behavior of endoplasmic reticulum in living cells. 1988, Pubmed
Lénárt, Nuclear envelope breakdown in starfish oocytes proceeds by partial NPC disassembly followed by a rapidly spreading fenestration of nuclear membranes. 2003, Pubmed
Maddox, Molecular analysis of mitotic chromosome condensation using a quantitative time-resolved fluorescence microscopy assay. 2006, Pubmed
Margalit, Breaking and making of the nuclear envelope. 2005, Pubmed
Mattaj, Sorting out the nuclear envelope from the endoplasmic reticulum. 2004, Pubmed
McNally, Katanin controls mitotic and meiotic spindle length. 2006, Pubmed
Motegi, Two phases of astral microtubule activity during cytokinesis in C. elegans embryos. 2006, Pubmed
Munafó, Induction of autophagy causes dramatic changes in the subcellular distribution of GFP-Rab24. 2002, Pubmed
Nance, C. elegans PAR-3 and PAR-6 are required for apicobasal asymmetries associated with cell adhesion and gastrulation. 2003, Pubmed
Oegema, Functional analysis of kinetochore assembly in Caenorhabditis elegans. 2001, Pubmed
Ohba, Energy- and temperature-dependent transport of integral proteins to the inner nuclear membrane via the nuclear pore. 2004, Pubmed
PALADE, Studies on the endoplasmic reticulum. II. Simple dispositions in cells in situ. 1955, Pubmed
Papp, Is all of the endoplasmic reticulum created equal? The effects of the heterogeneous distribution of endoplasmic reticulum Ca2+-handling proteins. 2003, Pubmed
Pfeffer, Rab GTPases: specifying and deciphering organelle identity and function. 2001, Pubmed
Portier, A microtubule-independent role for centrosomes and aurora a in nuclear envelope breakdown. 2007, Pubmed
Poteryaev, Involvement of the actin cytoskeleton and homotypic membrane fusion in ER dynamics in Caenorhabditis elegans. 2005, Pubmed
Praitis, Creation of low-copy integrated transgenic lines in Caenorhabditis elegans. 2001, Pubmed
Prunuske, The nuclear envelope: form and reformation. 2006, Pubmed
Salina, Nuclear envelope dynamics. 2001, Pubmed
Sato, Dynamic regulation of caveolin-1 trafficking in the germ line and embryo of Caenorhabditis elegans. 2006, Pubmed
Sato, Caenorhabditis elegans RME-6 is a novel regulator of RAB-5 at the clathrin-coated pit. 2005, Pubmed
Shibata, Rough sheets and smooth tubules. 2006, Pubmed
Somsel Rodman, Rab GTPases coordinate endocytosis. 2000, Pubmed
Sönnichsen, Full-genome RNAi profiling of early embryogenesis in Caenorhabditis elegans. 2005, Pubmed
Soullam, Signals and structural features involved in integral membrane protein targeting to the inner nuclear membrane. 1995, Pubmed
Stricker, Structural reorganizations of the endoplasmic reticulum during egg maturation and fertilization. 2006, Pubmed
Terasaki, Dynamics of the endoplasmic reticulum and golgi apparatus during early sea urchin development. 2000, Pubmed
Terasaki, Changes in organization of the endoplasmic reticulum during Xenopus oocyte maturation and activation. 2001, Pubmed , Xenbase
Terasaki, Organization of the sea urchin egg endoplasmic reticulum and its reorganization at fertilization. 1991, Pubmed
Tran, Dynamic nuclear pore complexes: life on the edge. 2006, Pubmed
Turner, A Rab GTPase is required for homotypic assembly of the endoplasmic reticulum. 1997, Pubmed
Vedrenne, Morphogenesis of the endoplasmic reticulum: beyond active membrane expansion. 2006, Pubmed
Voeltz, A class of membrane proteins shaping the tubular endoplasmic reticulum. 2006, Pubmed
Voeltz, Structural organization of the endoplasmic reticulum. 2002, Pubmed
Waterman-Storer, Endoplasmic reticulum membrane tubules are distributed by microtubules in living cells using three distinct mechanisms. 1998, Pubmed
WATSON, The nuclear envelope; its structure and relation to cytoplasmic membranes. 1955, Pubmed
Yang, Integral membrane proteins of the nuclear envelope are dispersed throughout the endoplasmic reticulum during mitosis. 1997, Pubmed
Zerial, Rab proteins as membrane organizers. 2001, Pubmed
