Click here to close
Hello! We notice that you are using Internet Explorer, which is not supported by Xenbase and may cause the site to display incorrectly.
We suggest using a current version of Chrome,
FireFox, or Safari.
Curr Biol
2007 Oct 09;1719:1657-62. doi: 10.1016/j.cub.2007.08.041.
Show Gene links
Show Anatomy links
ELYS/MEL-28 chromatin association coordinates nuclear pore complex assembly and replication licensing.
Gillespie PJ, Khoudoli GA, Stewart G, Swedlow JR, Blow JJ.
???displayArticle.abstract???
Xenopus egg extract supports all the major cell-cycle transitions in vitro. We have used a proteomics approach to identify proteins whose abundance on chromatin changes during the course of an in vitro cell cycle. One of the proteins we identified was ELYS/MEL-28, which has recently been described as the earliest-acting factor known to be required for nuclear pore complex (NPC) assembly [1-4]. ELYS interacts with the Nup107-160 complex and is required for its association with chromatin. ELYS contains an AT-hook domain, which we show binds to chromatin with a high affinity. This domain can compete with full-length ELYS for chromatin association, thereby blocking NPC assembly. This provides evidence that ELYS interacts directly with chromatin and that this interaction is essential for NPC assembly and compartmentalization of chromosomal DNA within the cell. Furthermore, we detected a physical association on chromatin between ELYS and the Mcm2-7 replication-licensing proteins. ELYS chromatin loading, NPC assembly, and nuclear growth were delayed when Mcm2-7 was prevented from loading onto chromatin. Because nuclear assembly is required to shut down licensing prior to entry into S phase, our results suggest a mechanism by which these two early cell-cycle events are coordinated with one another.
A3106 Cancer Research UK, A3135 Cancer Research UK, A5434 Cancer Research UK, Wellcome Trust , CRUK_A3106 Cancer Research UK, CRUK_A3135 Cancer Research UK, CRUK_A5434 Cancer Research UK
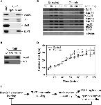
Figure 1. ELYS/MEL-28 Is a Chromatin-Associated Protein(A) Chromatin was isolated from egg extract at discrete time points throughout interphase and subjected to LC-MS/MS. The relative abundance of ELYS/MEL-28, polymerase δ, Mcm2, and Nup153 are indicated. The duration of S phase in this extract is indicated above the graph.(B) Sperm chromatin was incubated in either a metaphase or interphase egg extract. At the indicated times, chromatin was isolated and immunoblotted for Mcm2, SMC2, and ELYS. As a control, extract was incubated without sperm chromatin for 90 min. The lower portion of the gel was stained with Coomassie blue so that the level of histones could be determined as a control for chromatin recovery.
Figure 2. ELYS Is Required for Nuclear Pore Complex Assembly(A) Sperm chromatin was incubated in nonimmune or ELYS-depleted egg extract for 90 min. Chromatin was then isolated and immunoblotted for ELYS, Nups133, 358, 214, 153, 62, and Mcm2. The lower portion of the gel was stained with Coomassie blue so that the level of histones could be determined as a control for chromatin recovery.(B) DNA synthesis was assayed in nonimmune and ELYS-depleted extracts.(C) Sperm chromatin was incubated in nonimmune or ELYS-depleted egg extract treated with 10μg/ml DilC18 (red). Nuclei were fixed and spun onto coverslips and counterstained with DAPI (blue). The scale bar represents 10 μm.(D) Nuclei assembled in nonimmune or ELYS-depleted egg extract were fixed, spun onto coverslips, and stained with mAb414 (green) and ELYS antibodies (red) and DAPI (blue).
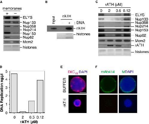
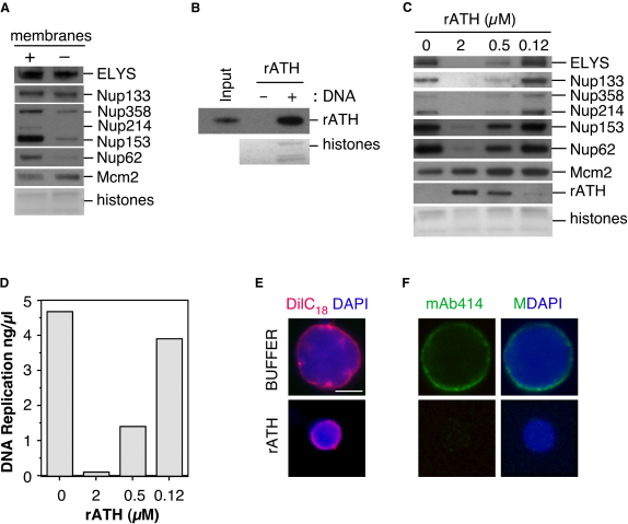
Figure 3. ELYS Chromatin Association Directs Nuclear Pore Complex Assembly(A) Sperm chromatin was incubated in complete or membrane-free egg extract for 60 min. Chromatin was isolated and immunoblotted for ELYS, Nups133, 358, 214, 153, 62, and Mcm2. The lower portion of the gel was stained with Coomassie blue so that the level of histones could be determined as a control for chromatin recovery.(B) rATH was incubated in the presence or absence of sperm chromatin for 30 min. Chromatin was isolated and immunoblotted for rATH. The lower portion of the gel was stained with Coomassie blue so that the level of histones could be determined as a control for chromatin recovery. Twenty-five percent of input rATH is shown as control for protein recovery.(C) Sperm chromatin was incubated for 90 min in egg extract treated with either buffer alone or rATH at the indicated concentrations. Chromatin was isolated and immunoblotted for rATH, ELYS, Nups133, 358, 214, 153, 62, and Mcm2. The lower portion of the gel was stained with Coomassie blue so that the level of histones could be determined as a control for chromatin recovery.(D) DNA synthesis was assayed in rATH-treated extracts.(E) Sperm chromatin was incubated in extract treated with 10 μg/ml DilC18 (red) and either buffer or 2 μM rATH. Nuclei were fixed and spun onto coverslips and counterstained with DAPI (blue). The scale bar represents 10 μm.(F) Nuclei assembled in egg extract treated with buffer alone or 10μM rATH were fixed, spun onto coverslips and stained with mAb414 (green) and DAPI (blue).
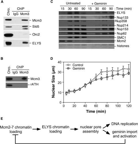
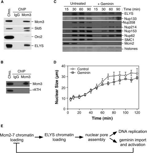
Figure 4. ELYS Interacts with the Replication Licensing System(A) Sperm chromatin was incubated in egg extract for 45 min. Chromatin was then isolated by centrifugation through a sucrose cushion, digested with nuclease, and immunoprecipitated with either nonimmune IgG or Mcm3 antibodies. Precipitated proteins were immunoblotted with antibodies to Mcm3, Sld5, Orc2, or ELYS. An equal sample of chromatin is shown as control for protein recovery.(B) Chromatin isolated from rATH-treated egg extract was digested with nuclease and immunoprecipiated with either nonimmune IgG or Mcm3 antibodies as in (A). Precipitated proteins were identified with antibodies to Mcm3 and rATH.(C) Sperm chromatin was incubated in egg extract treated with buffer alone or 50 nM gemininDEL. At the indicated times, chromatin was isolated and immunoblotted for ELYS, Nups133, 358, 214, 153, 62, SMC1, and Mcm2.(D) Sperm chromatin was incubated in egg extract treated with buffer alone or gemininDEL. At the indicated times, the size of randomly selected nuclei were measured. Values are shown ± the standard deviation.(E) Model for the interaction of ELYS with the replication licensing system.
Blow,
Control of chromosomal DNA replication in the early Xenopus embryo.
2001, Pubmed,
Xenbase
Blow,
Control of chromosomal DNA replication in the early Xenopus embryo.
2001,
Pubmed
,
Xenbase Blow,
Preventing re-replication of chromosomal DNA.
2005,
Pubmed Davis,
Nuclear pore complex contains a family of glycoproteins that includes p62: glycosylation through a previously unidentified cellular pathway.
1987,
Pubmed Fernandez,
MEL-28 is downstream of the Ran cycle and is required for nuclear-envelope function and chromatin maintenance.
2006,
Pubmed Franz,
MEL-28/ELYS is required for the recruitment of nucleoporins to chromatin and postmitotic nuclear pore complex assembly.
2007,
Pubmed
,
Xenbase Galy,
MEL-28, a novel nuclear-envelope and kinetochore protein essential for zygotic nuclear-envelope assembly in C. elegans.
2006,
Pubmed Gillespie,
Reconstitution of licensed replication origins on Xenopus sperm nuclei using purified proteins.
2001,
Pubmed
,
Xenbase Gillespie,
Scc2 couples replication licensing to sister chromatid cohesion in Xenopus egg extracts.
2004,
Pubmed
,
Xenbase Harel,
Removal of a single pore subcomplex results in vertebrate nuclei devoid of nuclear pores.
2003,
Pubmed
,
Xenbase Hodgson,
Geminin becomes activated as an inhibitor of Cdt1/RLF-B following nuclear import.
2002,
Pubmed
,
Xenbase Kimura,
Identification of a novel transcription factor, ELYS, expressed predominantly in mouse foetal haematopoietic tissues.
2002,
Pubmed Li,
Cdt1 downregulation by proteolysis and geminin inhibition prevents DNA re-replication in Xenopus.
2005,
Pubmed
,
Xenbase Li,
Non-proteolytic inactivation of geminin requires CDK-dependent ubiquitination.
2004,
Pubmed
,
Xenbase Maiorano,
Cell cycle regulation of the licensing activity of Cdt1 in Xenopus laevis.
2004,
Pubmed
,
Xenbase McGarry,
Geminin, an inhibitor of DNA replication, is degraded during mitosis.
1998,
Pubmed
,
Xenbase Meier,
Nuclear pore complex assembly studied with a biochemical assay for annulate lamellae formation.
1995,
Pubmed
,
Xenbase Metcalf,
DNA binding properties of TAF1 isoforms with two AT-hooks.
2006,
Pubmed Okita,
Targeted disruption of the mouse ELYS gene results in embryonic death at peri-implantation development.
2004,
Pubmed Rasala,
ELYS is a dual nucleoporin/kinetochore protein required for nuclear pore assembly and proper cell division.
2006,
Pubmed
,
Xenbase Reeves,
The A.T-DNA-binding domain of mammalian high mobility group I chromosomal proteins. A novel peptide motif for recognizing DNA structure.
1990,
Pubmed Su,
Identification of a Xenopus cDNA that prevents mitotic catastrophe in the fission yeast Schizosaccharomyces pombe.
1994,
Pubmed
,
Xenbase Tada,
Repression of origin assembly in metaphase depends on inhibition of RLF-B/Cdt1 by geminin.
2001,
Pubmed
,
Xenbase Takahashi,
Recruitment of Xenopus Scc2 and cohesin to chromatin requires the pre-replication complex.
2004,
Pubmed
,
Xenbase Vasu,
Novel vertebrate nucleoporins Nup133 and Nup160 play a role in mRNA export.
2001,
Pubmed
,
Xenbase Walther,
The conserved Nup107-160 complex is critical for nuclear pore complex assembly.
2003,
Pubmed
,
Xenbase Walther,
The cytoplasmic filaments of the nuclear pore complex are dispensable for selective nuclear protein import.
2002,
Pubmed
,
Xenbase Wohlschlegel,
Inhibition of eukaryotic DNA replication by geminin binding to Cdt1.
2000,
Pubmed
,
Xenbase Yoshida,
Intrinsic nuclear import activity of geminin is essential to prevent re-initiation of DNA replication in Xenopus eggs.
2005,
Pubmed
,
Xenbase