Click here to close
Hello! We notice that you are using Internet Explorer, which is not supported by Xenbase and may cause the site to display incorrectly.
We suggest using a current version of Chrome,
FireFox, or Safari.
???displayArticle.abstract???
The molecular mechanisms governing the cell behaviors underlying morphogenesis remain a major focus of research in both developmental biology and cancer biology. TGF-beta ligands control cell fate specification via Smad-mediated signaling. However, their ability to guide cellular morphogenesis in a variety of biological contexts is poorly understood. We report on the discovery of a novel TGF-beta signaling-mediated cellular morphogenesis occurring during vertebrate gastrulation. Activin/nodal members of the TGF-beta superfamily induce the expression of two genes regulating cell adhesion during gastrulation: Fibronectin Leucine-rich Repeat Transmembrane 3 (FLRT3), a type I transmembrane protein containing extracellular leucine-rich repeats, and the small GTPase Rnd1. FLRT3 and Rnd1 interact physically and modulate cell adhesion during embryogenesis by controlling cell surface levels of cadherin through a dynamin-dependent endocytosis pathway. Our model suggests that cell adhesion can be dynamically regulated by sequestering cadherin through internalization, and subsequent redeploying internalized cadherin to the cell surface as needed. As numerous studies have linked aberrant expression of small GTPases, adhesion molecules such as cadherins, and TGF-beta signaling to oncogenesis and metastasis, it is tempting to speculate that this FLRT3/Rnd1/cadherin pathway might also control cell behavior and morphogenesis in adult tissue homeostasis.
???displayArticle.pubmedLink???
17639085 ???displayArticle.pmcLink???PMC1920175 ???displayArticle.link???Genes Dev ???displayArticle.grants???[+]
Figure 1. FLRT3 is a direct target of activin and regulates cell adhesion. (AâF) In situ hybridization of FLRT3 (A,B,E) and Rnd1 (C,D,F) in Xenopus gastrula, vegetal view (AâD), and cross-section bisecting Spemannâs organizer (EâF). Arrowheads mark the dorsal lip of the blastopore. (G) Overexpression of Cer-S together with β-galactosiade mRNA at the ventral marginal zone (VMZ) or dorsal marginal zone (DMZ) blocks FLRT3 and brachyury (Bra) expression in the gastrula-stage embryos. Arrowheads indicate the dorsal blastopore lips and brown corresponds to β-galactosidase expression. (H) RTâPCR analysis of animal cap explants. (CHX) Cycloheximide; (H4) histone H4; (WE) whole embryos. (I,J) FLRT3-expressing cells (0.3 ng per embryo) detach from the blastocoel roof and fall into the cavity. (K,L) Coexpression of a dominant-negative form of FGF receptor (2 μg of DN-FGFR mRNA) does not affect the cell detachment property conferred by FLRT3.
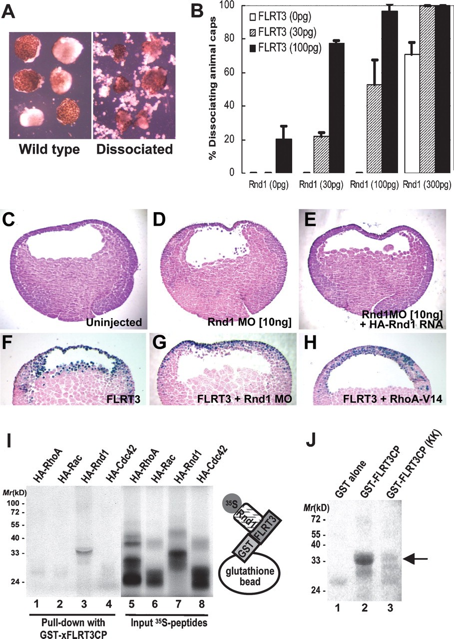
Figure 2. FLRT3 interacts directly with Rnd1 and affects cell adhesion. (A) Overexpression of FLRT3 promotes cell detachment in animal caps. (B) Coinjection of FLRT3 and Rnd1 synergistically increases the percentage of the detached cells. (CâE) Injection of Rnd1 MO (10 ng per embryo) in the equatorial region of four-cell stage embryos disrupts gastrulation movement. (E) Coinjection of HA-xRnd1 (1 ng) RNA rescues this phenotype. (F,G) Cross-section of a stage 9 embryo showing that coinjection of Rnd1 MO partially rescues the loss of cell adhesion conferred by the overexpression of FLRT3. (H) A constitutively active form of xRhoA (xRhoA-V14, 3 pg per embryo) rescues the cell detachment phenotype. (I) Rnd1 directly interacts with FLRT3 in vitro. (Lane 3) FLRT3-GST pulldown assay shows that only Rnd1 interacts with FLRT3. (J) Deletion of Lys580 and Lys581 (FLRT3CP-KK) significantly weakens interaction with 35S-labeled Rnd1 (arrow). Each experiment was repeated three times and reproducible results were obtained.
Figure 3. Rnd1 and FLRT1/3 loss-of-function phenotypes. In situ hybridization of Bra (AâF), gsc (GâL), and Xnot (MâR) in Xenopus mid-gastrula-stage embryos. AâR are dorsal external views, and Aâ²âRâ² are cross-sections bisecting through Spemannâs organizer. Note the lack of notochord extension in the mid-line of Rnd1-injected (12 ng) and FLRT1/3 MO-injected (30 ng each) embryos.
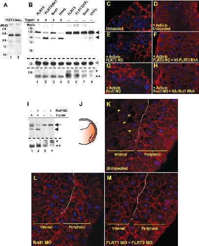
Figure 4. Loss of FLRT3 blocks activin-mediated animal cap elongation. (AâF) Animal cap explants isolated from embryos injected with FLRT3 MO fail to extend properly (B,C) after activin treatment (5 ng/mL), while animal caps both from uninjected (A) and control MO-injected (F) embryos elongate. The FLRT3 MO effect was rescued by coinjection of FLRT3 rescue mRNA lacking the MO annealing sequences (D) or by coinjection of HA-Rnd1 mRNA (E). (G) RTâPCR analysis of RNAs isolated from activin-treated animal caps that have been injected with control or FLRT3 MOs. RNAs are from animal cap explants equivalent to stage 10.5 and stage 18 embryos. (HâK) Rnd1 MO also blocks activin-mediated animal cap elongation. (J) Coinjection of HA-Rnd1 mRNA rescues the Rnd1 MO phenotype. (K) V5-FLRT3 mRNA was unable to rescue.
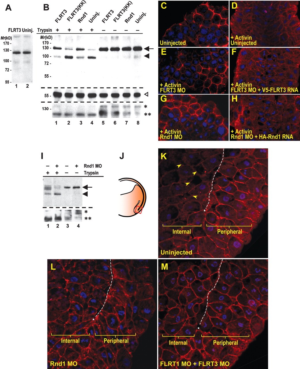
Figure 6. Expression of FLRT3 and Rnd1 promotes cadherin internalization. (A) C-cadherin expression in FLRT3-expressing cells. Western blot analysis was performed using extracts obtained from uninjected and FLRT3 mRNA-injected animal cap cells. (B) Expression of C-cadherin in animal cap explants before and after trypsin treatment. An arrow indicates native C-cadherin protein, a closed arrowhead indicates processed C-cadherin, and an open arrowhead indicates β-tubulin. The full-length integrin-β1 protein is indicated with a single asterisk (*), while the processed integrin-β1 is indicated with double asterisks (**). (CâH) Immunofluorescent staining of C-cadherin in activin-treated or untreated animal cap explants. C-cadherin (in red) is predominantly localized at the cell membrane, while the explants treated with activin show an increase of cytoplasmic cadherin (shown in C,D). (E,G) Inhibition of FLRT3 or Rnd1 expression blocks the internalization of C-cadherin even after an activin treatment. (F,H) Overexpression of FLRT3 or Rnd1 reverts the localization of C-cadherin to the cytoplasm. DAPI staining is in blue. (I) Expression of C-cadherin in deep cells of the dorsal marginal zone before and after a trypsin treatment. An arrow indicates native C-cadherin protein, and a closed arrowhead indicates processed C-cadherin. (J) Schematic diagram of a mid-gastrula-stage embryo. A boxed area in red represents the magnified regions in KâM. (KâM) Subcellular localization of C-cadherin in the organizer of a wild-type, a Rnd1 MO-injected (10 ng per embryo), and a FLRT1/3 MO-injected (30 ng each per embryo) gastrula-stage embryo (stage 11). (K) In the wild-type embryo, C-cadherin staining is predominantly on the cell surface of peripheral cells, but not in the internal cells. The boundary between the peripheral layer and the internal layer is indicated with a dotted line, and the tip of the cleft is marked with an asterisk (*). Arrowheads indicate interstitial spaces between cells.
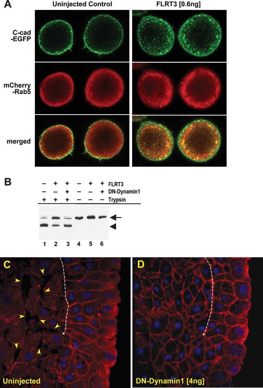
Figure 7. C-cadherin internalization is mediated by endocytosis. (A) Colocalization of C-cadherin and Rab5. mRNAs encoding GFP-tagged C-cadherin (1 ng per embryo) and mCherry-tagged Rab5 (1 ng per embryo) were injected animally into two-cell stage embryos with or without FLRT3 mRNA (0.6 ng per embryo). Animal cap cells were dissociated at the early gastrula stage and subjected to confocal immunofluorescent microscopy. (B) Animal cap cells overexpressing FLRT3 promote cadherin internalization and dominant-negative dynamin blocks the internalization. An arrow represents native C-cadherin protein, and a closed arrowhead represents processed C-cadherin. (C) Subcellular localization of C-cadherin in control uninjected embryo. Arrowheads indicate interstitial spaces between cells. (D) Overexpression of dominant-negative dynamin in the dorsal marginal region blocks cadherin internalization.
Supplementary Figure S2
FLRT1, 2 and 3 spatiotemporal expression patterns.
A, RT-PCR analysis showing temporal expression patterns of FLRT1, FLRT2 and FLRT3. B, RT-PCR analysis showing that FLRT3 is a direct activin target, but FLRT1 and 2 are not. Cycle numbers are 30 cycles for FLRT1, 31 cycles for FLRT2, and 28 cycles for FLRT3. C, Whole mount in situ hybridization analysis of FLRT1 expression in stage 10.5 gastrula stage and stage 20 tailbud stage embryos. FLRT1 is expresses weakly in animal cap ectoderm of the gastrula stage embryos, and later expressed in the dorsal half of the cement gland. Arrowhead: dorsal lip.
Supplementary Figure S3
Effects of FLRT3 deletion and chimera constructs on cell dissociation.
A, Various domains of FLRT3 are deleted to generate the indicated constructs. The extracellular domain including the signal peptide of FLRT3 is replaced with BM40 signal peptide. Lucine-rich domains and cytoplasmic domains of FLRT3 and LIG1 are exchanged to generate various chimera constructs. B-E, Overexpression effects of various deletion and chimera constructs. BM40SP-FLRT3CP (panel B) and LIG1EC-FLRT3CP (panel C) RNA causes cell detachment at the animal cap ectoderm. Overexpression of FLRT3EC (panel D) lacking the cytoplasmic domain does not cause cell detachment, but FLRT3ΔLRR (panel E), lacking most of the extracellular domain, causes the cell detachment.
Supplementary Figure S5
Interaction between FLRTs and Rnd1 in embryos
A-C. Injection of Rnd1 MO (at 5 ng per embryos) generates embryos defective in primary axis formation. The defect is rescued by coinjection of Rnd1 rescue mRNA (panel C). D-F. Co-injection of FLRT1 MO and FLRT3 MO [30ng per embryos each] displays the similar bent phenotype (panel E). The defect is rescued by coinjection of the corresponding rescue RNAs (Panel F, V5-FLRT1 and V5-FLRT3, 0.25ng per embryos each). G-R Embryos injected with indicated MOs were subjected to whole mount in situ hybridization. Panels G-R are dorsal external views, and panels GRare cross-sections bisecting through Spemann organizer.
Adams,
Quantitative analysis of cadherin-catenin-actin reorganization during development of cell-cell adhesion.
1996, Pubmed
Adams,
Quantitative analysis of cadherin-catenin-actin reorganization during development of cell-cell adhesion.
1996,
Pubmed Asashima,
Mesodermal induction in early amphibian embryos by activin A (erythroid differentiation factor).
1990,
Pubmed
,
Xenbase Blitz,
Is chordin a long-range- or short-range-acting factor? Roles for BMP1-related metalloproteases in chordin and BMP4 autofeedback loop regulation.
2000,
Pubmed
,
Xenbase Böttcher,
The transmembrane protein XFLRT3 forms a complex with FGF receptors and promotes FGF signalling.
2004,
Pubmed
,
Xenbase Braga,
The small GTPases Rho and Rac are required for the establishment of cadherin-dependent cell-cell contacts.
1997,
Pubmed Brieher,
Regulation of C-cadherin function during activin induced morphogenesis of Xenopus animal caps.
1994,
Pubmed
,
Xenbase Burdsal,
The role of E-cadherin and integrins in mesoderm differentiation and migration at the mammalian primitive streak.
1993,
Pubmed Cho,
Molecular nature of Spemann's organizer: the role of the Xenopus homeobox gene goosecoid.
1991,
Pubmed
,
Xenbase Davidson,
Mesendoderm extension and mantle closure in Xenopus laevis gastrulation: combined roles for integrin alpha(5)beta(1), fibronectin, and tissue geometry.
2002,
Pubmed
,
Xenbase Fagotto,
Beta-catenin localization during Xenopus embryogenesis: accumulation at tissue and somite boundaries.
1994,
Pubmed
,
Xenbase Feldman,
Zebrafish organizer development and germ-layer formation require nodal-related signals.
1998,
Pubmed Flowers,
Nodal/activin signaling establishes oral-aboral polarity in the early sea urchin embryo.
2004,
Pubmed Fujita,
Hakai, a c-Cbl-like protein, ubiquitinates and induces endocytosis of the E-cadherin complex.
2002,
Pubmed Fukata,
Cdc42 and Rac1 regulate the interaction of IQGAP1 with beta-catenin.
1999,
Pubmed Harada,
Direct interaction of Rnd1 with FRS2 beta regulates Rnd1-induced down-regulation of RhoA activity and is involved in fibroblast growth factor-induced neurite outgrowth in PC12 cells.
2005,
Pubmed Hashimoto-Partyka,
Nodal signaling in Xenopus gastrulae is cell-autonomous and patterned by beta-catenin.
2003,
Pubmed
,
Xenbase Heasman,
Overexpression of cadherins and underexpression of beta-catenin inhibit dorsal mesoderm induction in early Xenopus embryos.
1994,
Pubmed
,
Xenbase Heisenberg,
Silberblick/Wnt11 mediates convergent extension movements during zebrafish gastrulation.
2000,
Pubmed Hordijk,
Inhibition of invasion of epithelial cells by Tiam1-Rac signaling.
1997,
Pubmed Howard,
Analysis of gastrulation: different types of gastrulation movement are induced by different mesoderm-inducing factors in Xenopus laevis.
1993,
Pubmed
,
Xenbase Kaibuchi,
Regulation of the cytoskeleton and cell adhesion by the Rho family GTPases in mammalian cells.
1999,
Pubmed Karaulanov,
A role for fibronectin-leucine-rich transmembrane cell-surface proteins in homotypic cell adhesion.
2006,
Pubmed
,
Xenbase Knaus,
Structural requirements for PAK activation by Rac GTPases.
1998,
Pubmed Kuroda,
Role of IQGAP1, a target of the small GTPases Cdc42 and Rac1, in regulation of E-cadherin- mediated cell-cell adhesion.
1998,
Pubmed Lacy,
Identification of FLRT1, FLRT2, and FLRT3: a novel family of transmembrane leucine-rich repeat proteins.
1999,
Pubmed Lee,
Disruption of gastrulation movements in Xenopus by a dominant-negative mutant for C-cadherin.
1995,
Pubmed
,
Xenbase Lee,
Timing of endogenous activin-like signals and regional specification of the Xenopus embryo.
2001,
Pubmed
,
Xenbase McNeill,
Spatial and temporal dissection of immediate and early events following cadherin-mediated epithelial cell adhesion.
1993,
Pubmed Miller,
Characterization of the role of cadherin in regulating cell adhesion during sea urchin development.
1997,
Pubmed Mohammadi,
Structures of the tyrosine kinase domain of fibroblast growth factor receptor in complex with inhibitors.
1997,
Pubmed Montero,
Shield formation at the onset of zebrafish gastrulation.
2005,
Pubmed Niessen,
Cadherin-mediated cell sorting not determined by binding or adhesion specificity.
2002,
Pubmed
,
Xenbase Nobes,
A new member of the Rho family, Rnd1, promotes disassembly of actin filament structures and loss of cell adhesion.
1998,
Pubmed Oinuma,
The Semaphorin 4D receptor Plexin-B1 is a GTPase activating protein for R-Ras.
2004,
Pubmed Olkkonen,
Role of Rab GTPases in membrane traffic.
1997,
Pubmed Peppelenbosch,
Rac mediates growth factor-induced arachidonic acid release.
1995,
Pubmed Piccolo,
The head inducer Cerberus is a multifunctional antagonist of Nodal, BMP and Wnt signals.
1999,
Pubmed
,
Xenbase Reintsch,
Dorsoventral differences in cell-cell interactions modulate the motile behaviour of cells from the Xenopus gastrula.
2001,
Pubmed
,
Xenbase Riethmacher,
A targeted mutation in the mouse E-cadherin gene results in defective preimplantation development.
1995,
Pubmed Ring,
The role of a Williams-Beuren syndrome-associated helix-loop-helix domain-containing transcription factor in activin/nodal signaling.
2002,
Pubmed
,
Xenbase Schohl,
Beta-catenin, MAPK and Smad signaling during early Xenopus development.
2002,
Pubmed
,
Xenbase Shimizu,
E-cadherin is required for gastrulation cell movements in zebrafish.
2005,
Pubmed Shin,
Identification of neural genes using Xenopus DNA microarrays.
2005,
Pubmed
,
Xenbase Shook,
Pattern and morphogenesis of presumptive superficial mesoderm in two closely related species, Xenopus laevis and Xenopus tropicalis.
2004,
Pubmed
,
Xenbase Smith,
Identification of a potent Xenopus mesoderm-inducing factor as a homologue of activin A.
1990,
Pubmed
,
Xenbase Smith,
Expression of a Xenopus homolog of Brachyury (T) is an immediate-early response to mesoderm induction.
1991,
Pubmed
,
Xenbase Sokol,
A role for Wnts in morpho-genesis and tissue polarity.
2000,
Pubmed Suzuki,
cDNA cloning of a novel membrane glycoprotein that is expressed specifically in glial cells in the mouse brain. LIG-1, a protein with leucine-rich repeats and immunoglobulin-like domains.
1996,
Pubmed von Dassow,
Induction of the Xenopus organizer: expression and regulation of Xnot, a novel FGF and activin-regulated homeo box gene.
1993,
Pubmed
,
Xenbase Wallingford,
Dishevelled controls cell polarity during Xenopus gastrulation.
2000,
Pubmed
,
Xenbase Winkel,
Activation of protein kinase C triggers premature compaction in the four-cell stage mouse embryo.
1990,
Pubmed Wünnenberg-Stapleton,
Involvement of the small GTPases XRhoA and XRnd1 in cell adhesion and head formation in early Xenopus development.
1999,
Pubmed
,
Xenbase Zhong,
Analysis of C-cadherin regulation during tissue morphogenesis with an activating antibody.
1999,
Pubmed
,
Xenbase Zhou,
Nodal is a novel TGF-beta-like gene expressed in the mouse node during gastrulation.
1993,
Pubmed
,
Xenbase