XB-ART-36420
J Gen Physiol
2007 Jul 01;1301:117-31. doi: 10.1085/jgp.200709803.
Show Gene links
Show Anatomy links
Modes of operation of the BKCa channel beta2 subunit.
Savalli N, Kondratiev A, de Quintana SB, Toro L, Olcese R.
???displayArticle.abstract???
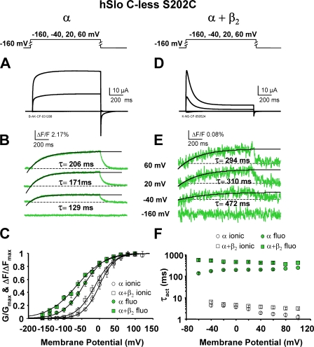
The beta(2) subunit of the large conductance Ca(2+)- and voltage-activated K(+) channel (BK(Ca)) modulates a number of channel functions, such as the apparent Ca(2+)/voltage sensitivity, pharmacological and kinetic properties of the channel. In addition, the N terminus of the beta(2) subunit acts as an inactivating particle that produces a relatively fast inactivation of the ionic conductance. Applying voltage clamp fluorometry to fluorescently labeled human BK(Ca) channels (hSlo), we have investigated the mechanisms of operation of the beta(2) subunit. We found that the leftward shift on the voltage axis of channel activation curves (G(V)) produced by coexpression with beta(2) subunits is associated with a shift in the same direction of the fluorescence vs. voltage curves (F(V)), which are reporting the voltage dependence of the main voltage-sensing region of hSlo (S4-transmembrane domain). In addition, we investigated the inactivating mechanism of the beta(2) subunits by comparing its properties with the ones of the typical N-type inactivation process of Shaker channel. While fluorescence recordings from the inactivated Shaker channels revealed the immobilization of the S4 segments in the active conformation, we did not observe a similar feature in BK(Ca) channels coexpressed with the beta(2) subunit. The experimental observations are consistent with the view that the beta(2) subunit of BK(Ca) channels facilitates channel activation by changing the voltage sensor equilibrium and that the beta(2)-induced inactivation process does not follow a typical N-type mechanism.
???displayArticle.pubmedLink??? 17591990
???displayArticle.pmcLink??? PMC2154362
???displayArticle.link??? J Gen Physiol
???displayArticle.grants??? [+]
HL054970 NHLBI NIH HHS , R01NS043240 NINDS NIH HHS , R01 HL054970 NHLBI NIH HHS , R01 NS043240 NINDS NIH HHS
Species referenced: Xenopus laevis
Genes referenced: tbxt.2
???attribute.lit??? ???displayArticles.show???
References [+] :
Armstrong,
Inactivation of the sodium channel. II. Gating current experiments.
1977, Pubmed
Armstrong, Inactivation of the sodium channel. II. Gating current experiments. 1977, Pubmed
Bao, Gating and ionic currents reveal how the BKCa channel's Ca2+ sensitivity is enhanced by its beta1 subunit. 2005, Pubmed , Xenbase
Behrens, hKCNMB3 and hKCNMB4, cloning and characterization of two members of the large-conductance calcium-activated potassium channel beta subunit family. 2000, Pubmed
Bentrop, NMR structure of the "ball-and-chain" domain of KCNMB2, the beta 2-subunit of large conductance Ca2+- and voltage-activated potassium channels. 2001, Pubmed , Xenbase
Bezanilla, Inactivation of the sodium channel. I. Sodium current experiments. 1977, Pubmed
Bezanilla, Molecular basis of gating charge immobilization in Shaker potassium channels. 1991, Pubmed , Xenbase
Brenner, Cloning and functional characterization of novel large conductance calcium-activated potassium channel beta subunits, hKCNMB3 and hKCNMB4. 2000, Pubmed
Cha, Characterizing voltage-dependent conformational changes in the Shaker K+ channel with fluorescence. 1997, Pubmed , Xenbase
Cha, Structural implications of fluorescence quenching in the Shaker K+ channel. 1998, Pubmed
Choi, Tetraethylammonium blockade distinguishes two inactivation mechanisms in voltage-activated K+ channels. 1991, Pubmed
Cox, Role of the beta1 subunit in large-conductance Ca(2+)-activated K(+) channel gating energetics. Mechanisms of enhanced Ca(2+) sensitivity. 2000, Pubmed , Xenbase
Díaz, Role of the S4 segment in a voltage-dependent calcium-sensitive potassium (hSlo) channel. 1998, Pubmed , Xenbase
Gribkoff, Maxi-K potassium channels: form, function, and modulation of a class of endogenous regulators of intracellular calcium. 2001, Pubmed
Ha, Functional effects of auxiliary beta4-subunit on rat large-conductance Ca(2+)-activated K(+) channel. 2004, Pubmed , Xenbase
Hanner, The beta subunit of the high-conductance calcium-activated potassium channel contributes to the high-affinity receptor for charybdotoxin. 1997, Pubmed
Haug, Regulation of K+ flow by a ring of negative charges in the outer pore of BKCa channels. Part I: Aspartate 292 modulates K+ conduction by external surface charge effect. 2004, Pubmed , Xenbase
Ho, Site-directed mutagenesis by overlap extension using the polymerase chain reaction. 1989, Pubmed
Horrigan, Coupling between voltage sensor activation, Ca2+ binding and channel opening in large conductance (BK) potassium channels. 2002, Pubmed , Xenbase
Hoshi, Biophysical and molecular mechanisms of Shaker potassium channel inactivation. 1990, Pubmed , Xenbase
Hoshi, Two types of inactivation in Shaker K+ channels: effects of alterations in the carboxy-terminal region. 1991, Pubmed , Xenbase
Hu, Variants of the KCNMB3 regulatory subunit of maxi BK channels affect channel inactivation. 2003, Pubmed , Xenbase
Jiang, Human and rodent MaxiK channel beta-subunit genes: cloning and characterization. 1999, Pubmed
Latorre, Large conductance Ca2+-activated K+ (BK) channel: activation by Ca2+ and voltage. 2006, Pubmed
Lippiat, Properties of BK(Ca) channels formed by bicistronic expression of hSloalpha and beta1-4 subunits in HEK293 cells. 2003, Pubmed , Xenbase
Lu, MaxiK channel partners: physiological impact. 2006, Pubmed
Mannuzzu, Direct physical measure of conformational rearrangement underlying potassium channel gating. 1996, Pubmed , Xenbase
Meera, A neuronal beta subunit (KCNMB4) makes the large conductance, voltage- and Ca2+-activated K+ channel resistant to charybdotoxin and iberiotoxin. 2000, Pubmed , Xenbase
Meera, A calcium switch for the functional coupling between alpha (hslo) and beta subunits (Kv,cabeta) of maxi K channels. 1996, Pubmed
Moss, Gating and conductance properties of BK channels are modulated by the S9-S10 tail domain of the alpha subunit. A study of mSlo1 and mSlo3 wild-type and chimeric channels. 2001, Pubmed , Xenbase
Nimigean, The beta subunit increases the Ca2+ sensitivity of large conductance Ca2+-activated potassium channels by retaining the gating in the bursting states. 1999, Pubmed
Orio, New disguises for an old channel: MaxiK channel beta-subunits. 2002, Pubmed
Orio, Differential effects of beta 1 and beta 2 subunits on BK channel activity. 2005, Pubmed , Xenbase
Orio, Structural determinants for functional coupling between the beta and alpha subunits in the Ca2+-activated K+ (BK) channel. 2006, Pubmed , Xenbase
Perozo, Gating currents from a nonconducting mutant reveal open-closed conformations in Shaker K+ channels. 1993, Pubmed
Perozo, Gating currents in Shaker K+ channels. Implications for activation and inactivation models. 1992, Pubmed , Xenbase
Qian, Intra- and intersubunit cooperativity in activation of BK channels by Ca2+. 2006, Pubmed , Xenbase
Roux, Fast inactivation in Shaker K+ channels. Properties of ionic and gating currents. 1998, Pubmed , Xenbase
Salkoff, High-conductance potassium channels of the SLO family. 2006, Pubmed
Savalli, Voltage-dependent conformational changes in human Ca(2+)- and voltage-activated K(+) channel, revealed by voltage-clamp fluorometry. 2006, Pubmed , Xenbase
Schreiber, A novel calcium-sensing domain in the BK channel. 1997, Pubmed , Xenbase
Shen, Tetraethylammonium block of Slowpoke calcium-activated potassium channels expressed in Xenopus oocytes: evidence for tetrameric channel formation. 1994, Pubmed , Xenbase
Solaro, The cytosolic inactivation domains of BKi channels in rat chromaffin cells do not behave like simple, open-channel blockers. 1997, Pubmed
Stefani, Cut-open oocyte voltage-clamp technique. 1998, Pubmed , Xenbase
Stefani, Voltage-controlled gating in a large conductance Ca2+-sensitive K+channel (hslo). 1997, Pubmed , Xenbase
Tombola, How does voltage open an ion channel? 2006, Pubmed
Toro, KCNMB1 regulates surface expression of a voltage and Ca2+-activated K+ channel via endocytic trafficking signals. 2006, Pubmed
Tseng-Crank, Cloning, expression, and distribution of a Ca(2+)-activated K+ channel beta-subunit from human brain. 1996, Pubmed , Xenbase
Uebele, Cloning and functional expression of two families of beta-subunits of the large conductance calcium-activated K+ channel. 2000, Pubmed
Wallner, Determinant for beta-subunit regulation in high-conductance voltage-activated and Ca(2+)-sensitive K+ channels: an additional transmembrane region at the N terminus. 1996, Pubmed
Wallner, Molecular basis of fast inactivation in voltage and Ca2+-activated K+ channels: a transmembrane beta-subunit homolog. 1999, Pubmed , Xenbase
Wallner, Characterization of and modulation by a beta-subunit of a human maxi KCa channel cloned from myometrium. 1995, Pubmed , Xenbase
Wang, Consequences of the stoichiometry of Slo1 alpha and auxiliary beta subunits on functional properties of large-conductance Ca2+-activated K+ channels. 2002, Pubmed , Xenbase
Wang, Mechanism of beta4 subunit modulation of BK channels. 2006, Pubmed
Wei, Calcium sensitivity of BK-type KCa channels determined by a separable domain. 1994, Pubmed
Weiger, A novel nervous system beta subunit that downregulates human large conductance calcium-dependent potassium channels. 2000, Pubmed
Xia, Multiple regulatory sites in large-conductance calcium-activated potassium channels. 2002, Pubmed
Xia, Rectification and rapid activation at low Ca2+ of Ca2+-activated, voltage-dependent BK currents: consequences of rapid inactivation by a novel beta subunit. 2000, Pubmed , Xenbase
Xia, Molecular basis for the inactivation of Ca2+- and voltage-dependent BK channels in adrenal chromaffin cells and rat insulinoma tumor cells. 1999, Pubmed , Xenbase
Zarei, A novel MaxiK splice variant exhibits dominant-negative properties for surface expression. 2001, Pubmed
Zarei, Endocytic trafficking signals in KCNMB2 regulate surface expression of a large conductance voltage and Ca(2+)-activated K+ channel. 2007, Pubmed
Zeng, Redox-sensitive extracellular gates formed by auxiliary beta subunits of calcium-activated potassium channels. 2003, Pubmed
Zeng, Divalent cation sensitivity of BK channel activation supports the existence of three distinct binding sites. 2005, Pubmed , Xenbase
Zeng, BK channels with beta3a subunits generate use-dependent slow afterhyperpolarizing currents by an inactivation-coupled mechanism. 2007, Pubmed
