XB-ART-36410
J Cell Biol
2007 Aug 13;1784:595-610. doi: 10.1083/jcb.200703002.
Show Gene links
Show Anatomy links
An in vitro nuclear disassembly system reveals a role for the RanGTPase system and microtubule-dependent steps in nuclear envelope breakdown.
Mühlhäusser P, Kutay U.
???displayArticle.abstract???
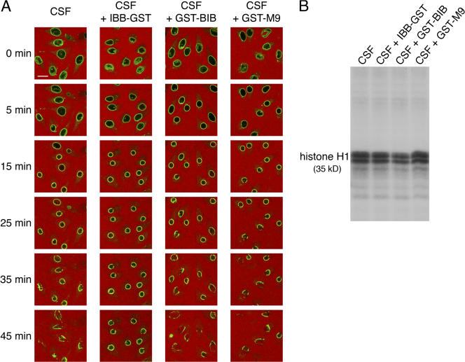
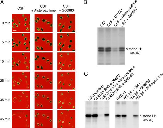
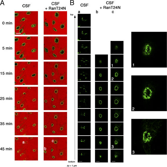
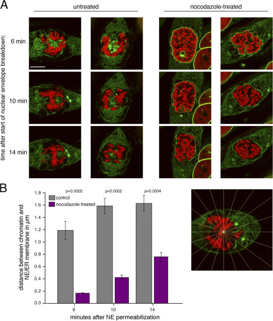
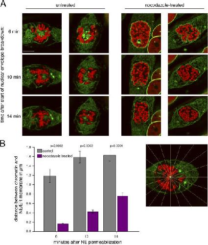
During prophase, vertebrate cells disassemble their nuclear envelope (NE) in the process of NE breakdown (NEBD). We have established an in vitro assay that uses mitotic Xenopus laevis egg extracts and semipermeabilized somatic cells bearing a green fluorescent protein-tagged NE marker to study the molecular requirements underlying the dynamic changes of the NE during NEBD by live microscopy. We applied our in vitro system to analyze the role of the Ran guanosine triphosphatase (GTPase) system in NEBD. Our study shows that high levels of RanGTP affect the dynamics of late steps of NEBD in vitro. Also, inhibition of RanGTP production by RanT24N blocks the dynamic rupture of nuclei, suggesting that the local generation of RanGTP around chromatin may serve as a spatial cue in NEBD. Furthermore, the microtubule-depolymerizing drug nocodazole interferes with late steps of nuclear disassembly in vitro. High resolution live cell imaging reveals that microtubules are involved in the completion of NEBD in vivo by facilitating the efficient removal of membranes from chromatin.
???displayArticle.pubmedLink??? 17698605
???displayArticle.pmcLink??? PMC2064467
???displayArticle.link??? J Cell Biol
Species referenced: Xenopus laevis
Genes referenced: cdk1 grap2 h2bc21 ran rcc1
???attribute.lit??? ???displayArticles.show???
References [+] :
Beaudouin,
Nuclear envelope breakdown proceeds by microtubule-induced tearing of the lamina.
2002, Pubmed
Beaudouin, Nuclear envelope breakdown proceeds by microtubule-induced tearing of the lamina. 2002, Pubmed
Buendia, Dynamics of the nuclear envelope at mitosis and during apoptosis. 2001, Pubmed
Busson, Dynein and dynactin are localized to astral microtubules and at cortical sites in mitotic epithelial cells. 1998, Pubmed
Campbell, A monomeric red fluorescent protein. 2002, Pubmed
Carazo-Salas, Generation of GTP-bound Ran by RCC1 is required for chromatin-induced mitotic spindle formation. 1999, Pubmed , Xenbase
Collas, Sequential PKC- and Cdc2-mediated phosphorylation events elicit zebrafish nuclear envelope disassembly. 1999, Pubmed
Cotter, Nuclear membrane disassembly and rupture. 2007, Pubmed , Xenbase
Courvalin, The lamin B receptor of the inner nuclear membrane undergoes mitosis-specific phosphorylation and is a substrate for p34cdc2-type protein kinase. 1992, Pubmed
Dasso, A mutant form of the Ran/TC4 protein disrupts nuclear function in Xenopus laevis egg extracts by inhibiting the RCC1 protein, a regulator of chromosome condensation. 1994, Pubmed , Xenbase
De Souza, The SONB(NUP98) nucleoporin interacts with the NIMA kinase in Aspergillus nidulans. 2003, Pubmed
De Souza, Partial nuclear pore complex disassembly during closed mitosis in Aspergillus nidulans. 2004, Pubmed
Dreger, Identification of phosphorylation sites in native lamina-associated polypeptide 2 beta. 1999, Pubmed
Ellenberg, Nuclear membrane dynamics and reassembly in living cells: targeting of an inner nuclear membrane protein in interphase and mitosis. 1997, Pubmed
Ellis, Aberrant intracellular targeting and cell cycle-dependent phosphorylation of emerin contribute to the Emery-Dreifuss muscular dystrophy phenotype. 1998, Pubmed
Favreau, Cell cycle-dependent phosphorylation of nucleoporins and nuclear pore membrane protein Gp210. 1996, Pubmed
Foisner, Integral membrane proteins of the nuclear envelope interact with lamins and chromosomes, and binding is modulated by mitotic phosphorylation. 1993, Pubmed
Gerace, The nuclear envelope lamina is reversibly depolymerized during mitosis. 1980, Pubmed
Gönczy, Cytoplasmic dynein is required for distinct aspects of MTOC positioning, including centrosome separation, in the one cell stage Caenorhabditis elegans embryo. 1999, Pubmed
Gong, Cyclin A2 regulates nuclear-envelope breakdown and the nuclear accumulation of cyclin B1. 2007, Pubmed
Görlich, Identification of different roles for RanGDP and RanGTP in nuclear protein import. 1996, Pubmed , Xenbase
Görlich, A 41 amino acid motif in importin-alpha confers binding to importin-beta and hence transit into the nucleus. 1996, Pubmed , Xenbase
Goss, Identification of nuclear beta II protein kinase C as a mitotic lamin kinase. 1994, Pubmed
Gruss, Ran induces spindle assembly by reversing the inhibitory effect of importin alpha on TPX2 activity. 2001, Pubmed , Xenbase
Gschwendt, Inhibition of protein kinase C mu by various inhibitors. Differentiation from protein kinase c isoenzymes. 1996, Pubmed
Hagting, Translocation of cyclin B1 to the nucleus at prophase requires a phosphorylation-dependent nuclear import signal. 1999, Pubmed
Hagting, MPF localization is controlled by nuclear export. 1998, Pubmed
Harel, Importin beta: conducting a much larger cellular symphony. 2004, Pubmed
Harel, Importin beta negatively regulates nuclear membrane fusion and nuclear pore complex assembly. 2003, Pubmed , Xenbase
Heald, Mutations of phosphorylation sites in lamin A that prevent nuclear lamina disassembly in mitosis. 1990, Pubmed
Hetzer, The Ran GTPase as a marker of chromosome position in spindle formation and nuclear envelope assembly. 2002, Pubmed
Jäkel, Importin beta, transportin, RanBP5 and RanBP7 mediate nuclear import of ribosomal proteins in mammalian cells. 1998, Pubmed
Jin, Nuclear localization of cyclin B1 controls mitotic entry after DNA damage. 1998, Pubmed
Kalab, The ran GTPase regulates mitotic spindle assembly. 1999, Pubmed , Xenbase
Kaláb, Analysis of a RanGTP-regulated gradient in mitotic somatic cells. 2006, Pubmed , Xenbase
Keppler, Fluorophores for live cell imaging of AGT fusion proteins across the visible spectrum. 2006, Pubmed
King, Karyopherin-mediated import of integral inner nuclear membrane proteins. 2006, Pubmed
Kiseleva, Steps of nuclear pore complex disassembly and reassembly during mitosis in early Drosophila embryos. 2001, Pubmed
Kutay, Dominant-negative mutants of importin-beta block multiple pathways of import and export through the nuclear pore complex. 1997, Pubmed , Xenbase
Lénárt, Nuclear envelope dynamics in oocytes: from germinal vesicle breakdown to mitosis. 2003, Pubmed
Lénárt, Monitoring the permeability of the nuclear envelope during the cell cycle. 2006, Pubmed
Lénárt, Nuclear envelope breakdown in starfish oocytes proceeds by partial NPC disassembly followed by a rapidly spreading fenestration of nuclear membranes. 2003, Pubmed
Liu, The COPI complex functions in nuclear envelope breakdown and is recruited by the nucleoporin Nup153. 2003, Pubmed , Xenbase
Loewinger, Mutations in the nuclear lamin proteins resulting in their aberrant assembly in the cytoplasm. 1988, Pubmed
Macaulay, Differential mitotic phosphorylation of proteins of the nuclear pore complex. 1995, Pubmed , Xenbase
Miller, Phosphorylation and glycosylation of nucleoporins. 1999, Pubmed , Xenbase
Mühlhäusser, Multiple pathways contribute to nuclear import of core histones. 2001, Pubmed
Murray, Cell cycle extracts. 1991, Pubmed
Nachury, Importin beta is a mitotic target of the small GTPase Ran in spindle assembly. 2001, Pubmed , Xenbase
Ohba, Self-organization of microtubule asters induced in Xenopus egg extracts by GTP-bound Ran. 1999, Pubmed , Xenbase
Ottaviano, Phosphorylation of the nuclear lamins during interphase and mitosis. 1985, Pubmed
Peter, In vitro disassembly of the nuclear lamina and M phase-specific phosphorylation of lamins by cdc2 kinase. 1990, Pubmed
Prunuske, Nuclear envelope breakdown is coordinated by both Nup358/RanBP2 and Nup153, two nucleoporins with zinc finger modules. 2006, Pubmed , Xenbase
Rabut, Automatic real-time three-dimensional cell tracking by fluorescence microscopy. 2004, Pubmed
Rabut, Mapping the dynamic organization of the nuclear pore complex inside single living cells. 2004, Pubmed
Robinson, Cytoplasmic dynein is required for the nuclear attachment and migration of centrosomes during mitosis in Drosophila. 1999, Pubmed
Salina, Cytoplasmic dynein as a facilitator of nuclear envelope breakdown. 2002, Pubmed
Schultz, Paullones, a series of cyclin-dependent kinase inhibitors: synthesis, evaluation of CDK1/cyclin B inhibition, and in vitro antitumor activity. 1999, Pubmed
Siomi, A nuclear localization domain in the hnRNP A1 protein. 1995, Pubmed
Suntharalingam, Peering through the pore: nuclear pore complex structure, assembly, and function. 2003, Pubmed
Terasaki, Dynamics of the endoplasmic reticulum and golgi apparatus during early sea urchin development. 2000, Pubmed
Terasaki, A new model for nuclear envelope breakdown. 2001, Pubmed
Thompson, betaII protein kinase C is required for the G2/M phase transition of cell cycle. 1996, Pubmed
Tsai, A mitotic lamin B matrix induced by RanGTP required for spindle assembly. 2006, Pubmed , Xenbase
Walther, RanGTP mediates nuclear pore complex assembly. 2003, Pubmed , Xenbase
Wang, Evolution of new nonantibody proteins via iterative somatic hypermutation. 2004, Pubmed
Weis, Regulating access to the genome: nucleocytoplasmic transport throughout the cell cycle. 2003, Pubmed
Weis, Characterization of the nuclear protein import mechanism using Ran mutants with altered nucleotide binding specificities. 1996, Pubmed
Weis, The conserved amino-terminal domain of hSRP1 alpha is essential for nuclear protein import. 1996, Pubmed
Wilde, Stimulation of microtubule aster formation and spindle assembly by the small GTPase Ran. 1999, Pubmed , Xenbase
Wittmann, Recombinant p50/dynamitin as a tool to examine the role of dynactin in intracellular processes. 1999, Pubmed , Xenbase
Wu, A role for NIMA in the nuclear localization of cyclin B in Aspergillus nidulans. 1998, Pubmed
Yang, All aboard the cyclin train: subcellular trafficking of cyclins and their CDK partners. 1999, Pubmed
Yang, Control of cyclin B1 localization through regulated binding of the nuclear export factor CRM1. 1998, Pubmed , Xenbase
Zhang, Ran-GTP stabilises microtubule asters and inhibits nuclear assembly in Xenopus egg extracts. 1999, Pubmed , Xenbase
