|
Figure 1.
Quantitative and qualitative analysis of X. laevis retinas expressing WT or P23H rhodopsins from different species by dot blot and confocal microscopy. AâD, Samples of eye extracts from primary transgenic X. laevis expressing X. laevis, bovine, human, or mouse wild-type rhodopsins (A, C) or P23H rhodopsins (B, D) were dotted on membranes and probed with mAb B630N (recognizing total rhodopsin) or mAb 1D4 (recognizing transgenic rhodopsin). Samples containing 100% transgenic rhodopsin from transfected HEK293S cells (c-rho) and 100% endogenous wild-type rhodopsin from nontransgenic retinas (WT) were included as standards. Transgenic wild-type rhodopsins were expressed at a wide range of levels, whereas P23H rhodopsins were uniformly expressed at low levels. E, F, Fluorescent signals from dot blots were quantified and used to generate plots of transgenic rhodopsin expression level versus total rhodopsin. Regardless of species, expression of P23H rhodopsins resulted in diminution of endogenous rhodopsin levels indicative of RD, whereas expression of transgenic WT rhodopsins did not correlate with lower endogenous rhodopsin levels. G, Confocal micrographs of cryosections from transgenic retinas expressing WT (top row) or P23H rhodopsins (bottom row) stained with wheat germ agglutinin. The P23H retinas shown have intermediate levels of RD as indicated by both loss of rods and shortened ROS. gcl, Ganglion cell layer; rpe, retinal pigment epithelium. Scale bar, 100 μm. |
|
Figure 2.
Dark rearing, but not abolishing P23H rhodopsin signal transduction, rescues P23H-induced RD. A, B, Samples of eye extracts from transgenic animals expressing bovine P23H rhodopsin raised in either cyclic light or constant dark were dotted on membranes and probed with mAb B630N (total rhodopsin; A) or mAb 1D4 (transgenic rhodopsin; B). C, Control samples were included as in Figure 1, and used to derive plots of expression level versus total rhodopsin. DâF, Similar dot blots (D, E) and plot (F) were generated using samples of eye extracts obtained from transgenic animals expressing bovine wild-type, K296R, P23H, or P23H/K296R rhodopsin raised in cyclic light. Dark rearing completely rescued P23H-induced degeneration (i.e., higher mutant rhodopsin levels did not correlate with reduced total rhodopsin content), whereas K296R only had a marginal effect. GâI, Dot blots and plot derived from animals expressing bovine P23H/K296R reared in cyclic light or constant darkness. The K296R mutation abolishes the rescuing effect of dark rearing. J, Confocal micrographs of cryosections from transgenic retinas stained with wheat germ agglutinin. Photoreceptors of animals reared in cyclic light expressing bovine P23H and P23H/K296R rhodopsins, or reared in darkness and expressing P23H/K296R rhodopsin, exhibited varying degrees of RD. Photoreceptors of dark-reared bovine P23H retinas did not degenerate, in agreement with the dot blot results. onl, Outer nuclear layer; rpe, retinal pigment epithelium. Scale bar, 20 μm. |
|
Figure 3.
P23H rhodopsins exhibit different cellular localizations depending on the antibody epitope. A–L, Confocal micrographs of cyrosections of retinas expressing transgenic wild-type rhodopsins (A–D), or P23H rhodopsins (E–L). Cryosections were labeled with either mAb 2B2, which recognizes the N terminus of transgenic rhodopsin (A–H), or mAb 1D4 (I–L), which recognizes the C terminus (green), and counterstained with WGA (red) and Hoechst nuclear stain (blue). Overlapping of red and green signals is represented by yellow. Wild-type rhodopsins from all species localized primarily to the ROS as well as Golgi membranes (arrowheads) in the RIS as is normal for rhodopsin (A–D). X. laevis (E), human (G), and mouse (H) P23H rhodopsins localized primarily to the RIS in a diffuse pattern indicative of ER distribution when labeled with mAb 2B2 and colocalized with the ER marker calnexin (E inset; anti-calnexin shown in red). Only occasional mAb 2B2 label was observed in the ROS (G). Bovine P23H rhodopsin (F) also localized to the RIS but significantly more was also in the ROS compared with the other species. mAb 1D4 labeling of P23H rhodopsins (I–L) indicated greater ROS localization than was evident in mAb 2B2 labeling. For bovine P23H rhodopsin (J), very high ROS concentrations of protein were detected as seen by the “halo” of labeling. For human and mouse P23H rhodopsins (K, L), regular spaced bands in the ROS (*) were often observed. n, Nucleus; s, synapse. Scale bar, 5 μm. |
|
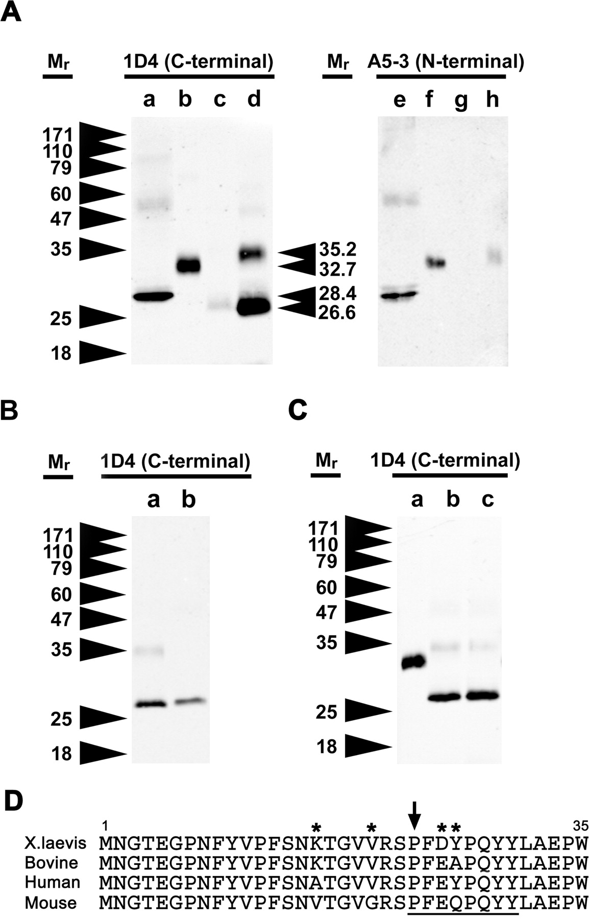
Figure 4.
Western blot analysis of bovine wild-type rhodopsin and bovine P23H rhodopsin from transgenic X. laevis eyes indicate that bovine P23H rhodopsin exists primarily in an N-terminally truncated form and is more abundant in dark-reared retinas. A, Western blot analysis was performed using samples of bovine rhodopsin deglycosylated with PNGaseF (a, e) and extracts from transgenic X. laevis eyes expressing bovine wild-type rhodopsin in cyclic light (b, f), bovine P23H rhodopsin in cyclic light (c, g), and bovine P23H rhodopsin in constant dark (d, h). Western blots were probed with mAb 1D4 (recognizing the C terminus; a–d) or mAb A5-3 (recognizing the N terminus; e–h). Retinas expressing bovine P23H rhodopsin contained large quantities of a truncated rhodopsin that was nonreactive with mAb A5-3. B, Western blot of extracts of retinas expressing bovine P23H rhodopsin (a) and N-terminal truncated rhodopsin (ρΔ2–23) (b) demonstrating that the truncated form of bovine P23H rhodopsin is missing at least 23 amino acids from the N terminus. C, Western blot of extracts of retinas expressing bovine wild-type reared in cyclic light (a) and P23H/K296R rhodopsin reared in darkness (b) or cyclic light (c). P23H/K296R rhodopsin is truncated in both dark and cyclic light conditions. D, Sequence alignment of the N-terminal 35 amino acid residues of X. laevis, bovine, human, and mouse rhodopsin transgenes. Amino acid positions that vary among species are indicated by asterisks, and the region encompassing the putative cleavage site is underlined. The P23 residue is indicated by an arrow. |
|
Figure 5.
Dark rearing rescues RD in F1 transgenic animals expressing bovine P23H rhodopsin and is associated with an increase in P23H rhodopsin expression levels. A, Retinal extracts of G418-selected F1 offspring were subjected to dot-blot analysis using mAbs 1D4 and B6–30N (as described for Figs. 1 and 3), and total and percentage transgenic rhodopsin levels were similarly determined. Dark rearing rescued total rhodopsin levels in F1 offspring and also resulted in a significant increase in expression levels of the transgenic P23H rhodopsin. B, mAb 1D4 Western blot of samples from the same experiment demonstrating the dramatic increase in total bovine P23H rhodopsin under dark-rearing conditions, consisting primarily of the lower Mr cleaved form. Extracts of four representative eyes from each group are shown, as well as a control expressing wild-type bovine rhodopsin (wt). C, Bar graphs illustrate the differences in relative abundances of cleaved and full-length material (relative to endogenous mAb B630N reactive material and relative to each other) obtained from similar blots with additional samples (n = 14 for each group). All illustrated differences were statistically significant with p < 0.0001 (t test). Error bars are ±SEM. |
|
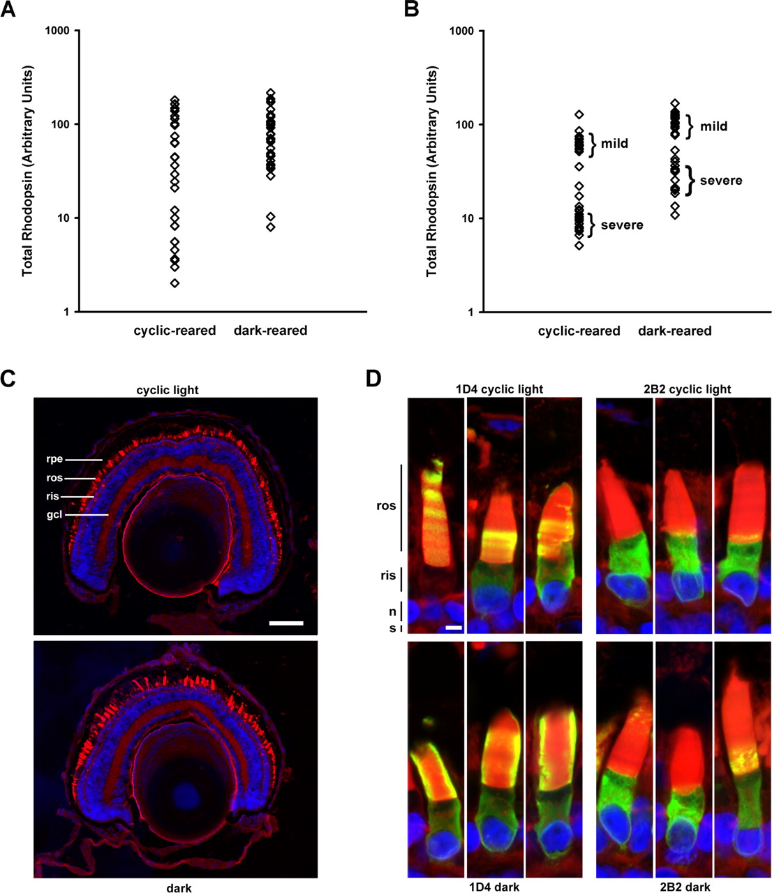
Figure 6.
Dark rearing rescues retinas expressing human P23H rhodopsin and is associated with a truncated mutant protein. A, B, Total rhodopsin levels from cyclic light or constant dark-reared primary transgenic animals (A) or F1 transgenic offspring (B) expressing human P23H rhodopsin. Dark-reared retinas on average contained more rhodopsin than their cyclic light-reared counterparts. F1 offspring segregated into two groups, which exhibited either a mild or severe RD phenotype. C, Confocal micrographs of retinal cryosections from F1 offspring from the severe phenotype group. The cyclic light-reared retinas showed greater loss of rods than did the dark-reared retinas. D, Immunolabeling of cryosections with mAbs 2B2 and 1D4. Regardless of light-rearing conditions, mAb 2B2 primarily labeled RIS, whereas mAb 1D4 labeling was significantly present in both RIS and ROS. In cyclic light-reared retinas, the labeling assumed a banded pattern, whereas in dark-reared retinas, continuous labeling along the length of the ROS was observed. WGA (red), Hoechst nuclear stain (blue), mAb 2B2, or 1D4 (green) are shown. gcl, Ganglion cell layer; n, nucleus; s, synapse; rpe, retinal pigment epithelium. Scale bars: C, 100 μm D, 5 μm. |
|
Figure 7.
Effects of rhodopsin sequence, expression system, and 11-cis-retinal on proteolytic cleavage of P23H rhodopsin. A, Western blot probed with mAb 1D4 showing samples of nontransgenic X. laevis eye extract (a) and extracts from eyes expressing wild-type bovine rhodopsin (b), bovine P23H rhodopsin (cyclic reared) (c), bovine P23H rhodopsin (dark reared) (d), human wild-type rhodopsin (e), human P23H rhodopsin (F1, mild phenotype, cyclic reared) (f), human P23H rhodopsin (F1, mild phenotype, dark reared) (g), human P23H rhodopsin (F1, severe phenotype, cyclic reared) (h), human P23H rhodopsin (F1, severe degeneration, dark reared) (i), extracts of HEK293S cells expressing bovine P23H rhodopsin (j), or bovine wild-type rhodopsin (k). Lanes a and f–i contain four times as much sample as lanes b–e, and lanes f–k were scanned at a more sensitive setting. HEK293S cells were cultured in the presence of 50 μM 11-cis-retinal. B, Western blot probed with 1D4 showing extracts of HEK293S cells expressing wild-type or P23H bovine rhodopsins cultured in the presence or absence of 50 μM 11-cis-retinal. Arrowheads indicate heterogeneously glycosylated (H), mature glycosylated (M), and truncated (T) rhodopsins. C, Graphical representation of the effects of 11-cis-retinal on the ratio of truncated to mature glycosylated rhodopsins (n = 3 for each condition). Although the overall levels of P23H rhodopsin increased in the presence of 11-cis-retinal, the relative abundance of the truncated product decreased by approximately twofold. |