Click here to close
Hello! We notice that you are using Internet Explorer, which is not supported by Xenbase and may cause the site to display incorrectly.
We suggest using a current version of Chrome,
FireFox, or Safari.
J Gen Physiol
2007 Aug 01;1302:203-15. doi: 10.1085/jgp.200709809.
Show Gene links
Show Anatomy links
Enzymatic suppression of the membrane conductance associated with the glutamine transporter SNAT3 expressed in Xenopus oocytes by carbonic anhydrase II.
Weise A, Becker HM, Deitmer JW.
???displayArticle.abstract???
The transport activity of the glutamine/neutral amino acid transporter SNAT3 (former SN1, SLC38A3), expressed in oocytes of the frog Xenopus laevis is associated with a non-stoichiometrical membrane conductance selective for Na(+) and/or H(+) (Schneider, H.P., S. Bröer, A. Bröer, and J.W. Deitmer. 2007. J. Biol. Chem. 282:3788-3798). When we expressed SNAT3 in frog oocytes, the glutamine-induced membrane conductance was suppressed, when carbonic anhydrase isoform II (CAII) had been injected into the oocytes. Transport of substrate, however, was not affected by CAII. The reduction of the membrane conductance by CAII was dependent on the presence of CO(2)/HCO(3)(-), and could be reversed by blocking the catalytic activity of CAII by ethoxyzolamide (10 microM). Coexpression of wild-type CAII or a N-terminal CAII mutant with SNAT3 also reduced the SNAT3- associated membrane conductance. The catalytically inactive CAII mutant V143Y coexpressed in oocytes did not affect SNAT3-associated membrane conductance. Our results reveal a new type of interaction between CAII and a transporter-associated cation conductance, and support the hypothesis that the transport of substrate and the non-stoichiometrical ion conductance are independent of each other. This study also emphasizes the importance of carbonic anhydrase activity and the presence of CO(2)-bicarbonate buffers for membrane transport processes.
Figure 1. Effect of injected carbonic anhydrase II (CAII) on transport activity and membrane conductance of SNAT3 expressed in Xenopus oocytes. (A–C) Intracellular H+ changes as measured with pH-selective microelectrodes (H+, top traces) and membrane current in voltage clamp (Im, bottom traces), at a holding potential Vh of −40 mV, during application of glutamine in HEPES-buffered solution (0.5 and 3 mM Gln) and in CO2/HCO3−-buffered solution (0.5, 3, and 10 mM Gln) in oocytes injected with H2O instead of CAII (A), with CAII protein injected 24 h before the experiment (B), and in native oocytes injected with H2O instead of SNAT3-cRNA and with CAII (C). Injection of CAII accelerates the CO2/HCO3−-induced rate of intracellular acidification (D) due to its catalytic activity, which is inhibited by ethoxyzolamide (EZA, 10 μM), as measured in mass spectrometry (E).
Figure 2. Transport activity of SNAT3 expressed in Xenopus oocytes is dependent on substrate concentration, but is not affected by injected carbonic anhydrase II (CAII). (A) The rate of [H+]i decrease induced by glutamine in SNAT3-expressing oocytes and (B) the rate of uptake of radiolabeled L-14C-glutamine into SNAT3-expressing oocytes, both indicative for the transport activity of SNAT3, were dependent on the glutamine concentration and the buffer used (HEPES and CO2/HCO3−), but were independent of whether the oocytes had been injected with CAII or H2O. Figures in or between the bars in Fig. 2 give the number of experiments n.
Figure 3. Membrane conductance of SNAT3 expressed in Xenopus oocytes as affected by injected carbonic anhydrase II (CAII). Injection of CAII suppresses the glutamine-induced membrane conductance in the presence of CO2/HCO3− as evident in the superimposed traces (A), as indicated by boxes in Fig. 1 (A and B). The current was recorded during voltage steps between −100 and +20 mV from a holding potential Vh of −40 mV, indicating the membrane conductance. (B–G) Current–voltage relationships of glutamine-induced membrane currents, as obtained from experiments shown in Fig. 1 (A–C), in control oocytes without (B) and with (C) CAII-injected, and oocytes expressing SNAT3 with no CAII injected (SNAT3+H2O; D and E) and in oocytes expressing SNAT3 with CAII protein injected (SNAT3+CAII; F and G) in HEPES-buffered (D and F) and in CO2/HCO3−-buffered solution (B, C, E, and G). Glutamine-induced currents were isolated by subtracting the currents in the presence of, from the currents in the absence of, glutamine. The glutamine-induced membrane conductance, ΔGm (with the conductance measured in the absence of glutamine subtracted), was determined from the slope of individual current–voltage relationships and plotted for SNAT3-expressing oocytes with H2O or CAII injected (H), indicating that, in the presence of CO2/HCO3−, CAII nearly completely suppressed the SNAT3-associated membrane conductance. Figures above the bars (H) give the number of experiments n.
Figure 4. Glutamine-induced membrane currents and conductance are restored after blocking the catalytic activity of the carbonic anhydrase. (A) Recording of the intracellular [H+] and the membrane current, at a holding potential Vh of −40 mV, in an oocyte expressing SNAT3 with injected CAII protein, when CO2/HCO3− was applied and removed in the presence of 10 mM glutamine at external pH 7.9 in the absence and in the presence of 10 μM ethoxyzolamide (EZA) to block the catalytic activity of CAII. (B and C) Current–voltage relationships of the isolated glutamine-induced currents in SNAT3-expressing oocytes with injected CAII protein (B) and with injection of H2O instead of CAII (C) in the absence and presence of CO2/HCO3−. (D) The glutamine-induced membrane slope conductance, ΔGm, in SNAT3-expressing oocytes with and without injected CAII at pH 7.9 in the absence and presence of EZA in HEPES- and in CO2/HCO3−-buffered solution.
Figure 5. Comparison of the effect of injected CAII protein and of coexpressed wild-type CAII on SNAT3 activity at different external pH. (A and B) Recordings of intracellular [H+] and membrane current (Im) at a holding potential Vh of −40 mV, in SNAT3-expressing oocytes during application of 3 and 10 mM glutamine to activate SNAT3 in the presence of CO2/HCO3− at pH 7.9 and 7.4 with injected CAII protein (SNAT3+CAII-p; A), and with wild-type CAII coexpressed (SNAT3+CAII-WT; B). (C and D) The current–voltage relationships reveal prominent glutamine-induced currents (background currents taken in the absence of glutamine subtracted) only in oocytes with no injected or coexpressed CAII (SNAT3+H2O) at both external pH 7.4 and pH 7.9. (E and F) The isolated glutamine-induced membrane slope conductance, dependent on substrate concentration and external pH, is suppressed equally by injected and coexpressed CAII. (G) Rate of cytosolic acidification (ΔH+/t) induced by addition of CO2/HCO3− in SNAT3-expressing oocytes without CAII (SNAT3+H2O), with injected CAII protein, and with CAII-wild type coexpressed.
Figure 6. Immunohistochemistry for wild-type and CAII mutants. SNAT3+CAII-V143Y–coexpressing (A and D), SNAT3-expressing (B and E), and native oocytes (C and F) were stained with antibodies against SNAT3 protein coupled to Alexa 488 dye (green) and against CAII protein coupled to Alexa 546 dye (red), showing the expression of both proteins near the cell membrane, and of oocytes expressing SNAT3 alone and background fluorescence as observed in native oocytes, respectively. (G–I) Oocytes expressing wild-type CAII (CAII-WT; G), catalytically inactive mutant CAII-V143Y (H); or N-terminal mutant (CAII-HEX, I) alone were also stained with the CAII antibody coupled to Alexa 546 dye (red), and show that these CAII proteins are also localized near the cell membrane when expressed alone.
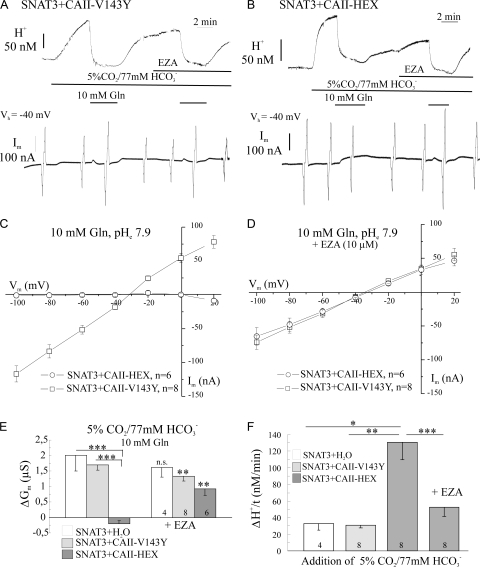
Figure 7. Effect of different CAII mutants coexpressed on SNAT3-associated membrane conductance. (A and B) Recordings of intracellular [H+] and membrane current (Im) at a holding potential Vh of −40 mV, in SNAT3-expressing oocytes during application of 10 mM glutamine to activate SNAT3 in the presence of CO2/HCO3− before and after blocking CAII with EZA (10 μM) at pH 7.9 with the catalytically inactive CAII mutant V143Y coexpressed (SNAT3+CAII-V143Y; A), and with the N terminus CAII mutant HEX coexpressed (SNAT3+CAII-HEX; B). Current–voltage relationships of the isolated glutamine-induced membrane currents in SNAT3-expressing oocytes with coexpressed CAII mutants V143Y or HEX in the absence (C) and in the presence of EZA (D). (E) Glutamine-induced membrane conductance changes (ΔGm) of SNAT3-expressing oocytes without CAII coexpressed (SNAT3+H2O), and with the mutant CAII-V143Y or CAII-HEX coexpressed in the absence and presence of EZA. Note the recovery of the membrane conductance in oocytes expressing SNAT3-CAII-HEX in the presence of EZA. (F) Rate of cytosolic acidification (ΔH+/t) induced by CO2/HCO3− in oocytes without CAII (SNAT3+H2O), and with the mutants CAII-V143Y or CAII-HEX coexpressed.
Alexander,
Engineering the hydrophobic pocket of carbonic anhydrase II.
1991, Pubmed
Alexander,
Engineering the hydrophobic pocket of carbonic anhydrase II.
1991,
Pubmed Alvarez,
Direct extracellular interaction between carbonic anhydrase IV and the human NBC1 sodium/bicarbonate co-transporter.
2003,
Pubmed Bak,
The glutamate/GABA-glutamine cycle: aspects of transport, neurotransmitter homeostasis and ammonia transfer.
2006,
Pubmed Becker,
Facilitated lactate transport by MCT1 when coexpressed with the sodium bicarbonate cotransporter (NBC) in Xenopus oocytes.
2004,
Pubmed
,
Xenbase Becker,
Transport activity of MCT1 expressed in Xenopus oocytes is increased by interaction with carbonic anhydrase.
2005,
Pubmed
,
Xenbase Becker,
Carbonic anhydrase II increases the activity of the human electrogenic Na+/HCO3- cotransporter.
2007,
Pubmed
,
Xenbase Bode,
Recent molecular advances in mammalian glutamine transport.
2001,
Pubmed Bröer,
Regulation of the glutamine transporter SN1 by extracellular pH and intracellular sodium ions.
2002,
Pubmed
,
Xenbase Bröer,
Characterization of the monocarboxylate transporter 1 expressed in Xenopus laevis oocytes by changes in cytosolic pH.
1998,
Pubmed
,
Xenbase Bröer,
Transfer of glutamine between astrocytes and neurons.
2001,
Pubmed Butterworth,
Pathophysiology of hepatic encephalopathy: a new look at ammonia.
2002,
Pubmed Chaudhry,
Coupled and uncoupled proton movement by amino acid transport system N.
2001,
Pubmed
,
Xenbase Chaudhry,
Molecular analysis of system N suggests novel physiological roles in nitrogen metabolism and synaptic transmission.
1999,
Pubmed Fairman,
An excitatory amino-acid transporter with properties of a ligand-gated chloride channel.
1995,
Pubmed
,
Xenbase Fei,
Primary structure, genomic organization, and functional and electrogenic characteristics of human system N 1, a Na+- and H+-coupled glutamine transporter.
2000,
Pubmed
,
Xenbase Fierke,
Functional consequences of engineering the hydrophobic pocket of carbonic anhydrase II.
1991,
Pubmed George,
pH and temperature dependence of glutamine uptake, carbon dioxide and ammonia production in kidney slices from acidotic rats.
1981,
Pubmed Gu,
Identification and characterization of an amino acid transporter expressed differentially in liver.
2000,
Pubmed
,
Xenbase Hertz,
Intercellular metabolic compartmentation in the brain: past, present and future.
2004,
Pubmed Jalan,
Oral amino acid load mimicking hemoglobin results in reduced regional cerebral perfusion and deterioration in memory tests in patients with cirrhosis of the liver.
2003,
Pubmed Koch,
The glutamate-activated anion conductance in excitatory amino acid transporters is gated independently by the individual subunits.
2007,
Pubmed
,
Xenbase Leary,
The glutamate and chloride permeation pathways are colocalized in individual neuronal glutamate transporter subunits.
2007,
Pubmed
,
Xenbase Li,
Carbonic anhydrase II binds to and enhances activity of the Na+/H+ exchanger.
2002,
Pubmed Loiselle,
Regulation of the human NBC3 Na+/HCO3- cotransporter by carbonic anhydrase II and PKA.
2004,
Pubmed Mackenzie,
Sodium-coupled neutral amino acid (System N/A) transporters of the SLC38 gene family.
2004,
Pubmed McMurtrie,
The bicarbonate transport metabolon.
2004,
Pubmed Moret,
Regulation of renal amino acid transporters during metabolic acidosis.
2007,
Pubmed Mujais,
Tubular CO2 production from glutamine in the rat: segmental profile and modulation.
1992,
Pubmed Nakanishi,
Cloning and functional characterization of a new subtype of the amino acid transport system N.
2001,
Pubmed
,
Xenbase Pushkin,
Molecular mechanism of kNBC1-carbonic anhydrase II interaction in proximal tubule cells.
2004,
Pubmed Schneider,
Heterologous expression of the glutamine transporter SNAT3 in Xenopus oocytes is associated with four modes of uncoupled transport.
2007,
Pubmed
,
Xenbase Sidoryk,
Increased expression of a glutamine transporter SNAT3 is a marker of malignant gliomas.
2004,
Pubmed Sterling,
A transport metabolon. Functional interaction of carbonic anhydrase II and chloride/bicarbonate exchangers.
2001,
Pubmed Sültemeyer,
Mass Spectrometric Measurement of Intracellular Carbonic Anhydrase Activity in High and Low C(i) Cells of Chlamydomonas: Studies Using O Exchange with C/O Labeled Bicarbonate.
1990,
Pubmed Torres-Salazar,
Intersubunit interactions in EAAT4 glutamate transporters.
2006,
Pubmed
,
Xenbase Vince,
Carbonic anhydrase II binds to the carboxyl terminus of human band 3, the erythrocyte C1-/HCO3- exchanger.
1998,
Pubmed Vince,
Identification of the carbonic anhydrase II binding site in the Cl(-)/HCO(3)(-) anion exchanger AE1.
2000,
Pubmed Wadiche,
Ion fluxes associated with excitatory amino acid transport.
1995,
Pubmed
,
Xenbase Wiklund,
Carbon dioxide formation and elimination in man. Recent theories and possible consequences.
1996,
Pubmed Zwingmann,
An update on the role of brain glutamine synthesis and its relation to cell-specific energy metabolism in the hyperammonemic brain: further studies using NMR spectroscopy.
2005,
Pubmed