Click here to close
Hello! We notice that you are using Internet Explorer, which is not supported by Xenbase and may cause the site to display incorrectly.
We suggest using a current version of Chrome,
FireFox, or Safari.
Non-transcriptional control of DNA replication by c-Myc.
Dominguez-Sola D, Ying CY, Grandori C, Ruggiero L, Chen B, Li M, Galloway DA, Gu W, Gautier J, Dalla-Favera R.
???displayArticle.abstract???
The c-Myc proto-oncogene encodes a transcription factor that is essential for cell growth and proliferation and is broadly implicated in tumorigenesis. However, the biological functions required by c-Myc to induce oncogenesis remain elusive. Here we show that c-Myc has a direct role in the control of DNA replication. c-Myc interacts with the pre-replicative complex and localizes to early sites of DNA synthesis. Depletion of c-Myc from mammalian (human and mouse) cells as well as from Xenopus cell-free extracts, which are devoid of RNA transcription, demonstrates a non-transcriptional role for c-Myc in the initiation of DNA replication. Overexpression of c-Myc causes increased replication origin activity with subsequent DNA damage and checkpoint activation. These findings identify a critical function of c-Myc in DNA replication and suggest a novel mechanism for its normal and oncogenic functions.
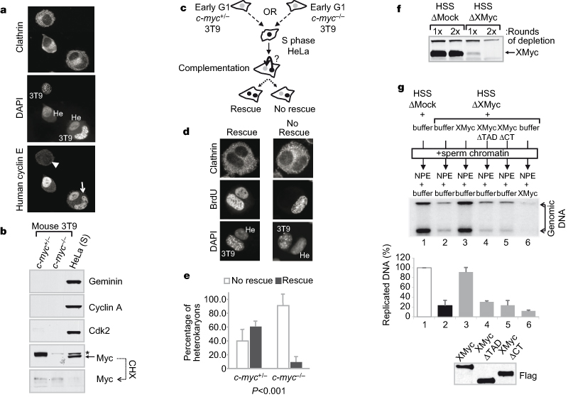
Figure 3: Myc is required for efficient DNA replication and proper origin specification in the absence of transcription. a, Cyclin/Cdk shuttles within human/mouse heterokaryons. Isolated heterokaryons were stained with a human-specific antibody against cyclin E. Arrow, 3T9 mouse nuclei within the heterokaryons uptaking cyclin E; arrowhead, isolated 3T9 cells, devoid of cyclin E. Mouse (3T9) and human (He) nuclei exhibit distinct 4,6-diamidino-2-phenylindole (DAPI) staining patterns. b, Western blot analysis of selected proteins in whole-cell lysates from the indicated cells before cell fusion. CHX, cycloheximide; asterisk, nonspecific band in HeLa cells. c, Experimental scheme for the cell fusion experiments (see also Supplementary Information). d, Representative images of heterokaryons identified in the screen for replication rescue, summarized in e. e, Average of cell fusion experiments. More than 70 heterokaryons were counted and classified according to the patterns shown in d. The P value (χ2 analysis) is shown below. Error bars indicate s.d. f, Western blot analysis of mock- or XMyc-depleted Xenopus cell-free extracts. g, Replication assay in the Xenopus HSS/NPE system. Genomic DNA was extracted at 90 min and incorporated 32P was quantified by PhosphorImager. Recombinant XMyc proteins (50 nM) were added to XMyc-depleted HSS extracts (lanes 3–5) or to NPE (lane 6) as indicated. A representative autoradiograph is shown. An average of three experiments is shown in the graph below. Error bars indicate s.d. Bottom panel: western blot analysis of recombinant XMyc protein levels.
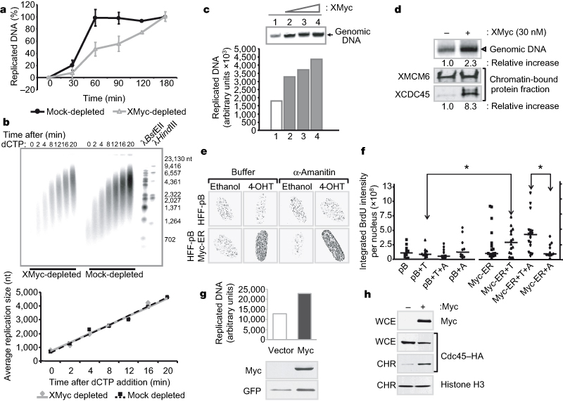
FIGURE 4. Relationship between Myc protein levels and the number of active DNA replication origins. a, Replication reactions in mock- and XMyc-depleted Xenopus cell-free extracts were stopped at the indicated time points and quantified. An average of three experiments is shown (plusminuss.d.). b, Electrophoretic analysis of nascent replication products on Ara-C-induced synchronization of depleted Xenopus extracts (top panel). Bottom panel: average size of replication products plotted over time to indicate elongation rates (best-fit curves). dCTP, deoxy-cytidine triphosphate. c, Replication reactions in Xenopus extracts, supplemented with increasing amounts of XMyc, were stopped at 60 min and analysed. d, Top panel: replication reactions in Xenopus extracts assembled in the presence or absence of XMyc and analysed after 40 min. Bottom panel: western blot analysis of corresponding chromatin fractions. Chromatin-bound Xenopus Cdc45 was quantified using Scion software and normalized to Xenopus MCM6. e, Analysis of BrdU foci unclear distribution in synchronized WI38 fibroblasts (Myc-ER or empty vector). alpha-Amanitin (2 mug ml-1) or buffer was added 30 min before tamoxifen (4-OHT) exposure and BrdU labelling (see scheme in Supplementary Fig. 10). f, Quantification of the experiment shown in e. Nuclear BrdU intensity is the sum of all BrdU spots. The threshold is set above 3 s.d. from background. Asterisk, P < 0.05, based on a two-sided Student's t-test. Each dot is the sum intensity of one cell. pB, empty vector; T, tamoxifen; A, alpha-amanitin. g, Transiently transfected H1299 cells (GFP with or without c-Myc cDNA), synchronized in G1/S and released to S phase in the presence of 32P orthophosphate. After 3 h, DNA was isolated and incorporated nucleotides quantified by scintillation counting. Bottom panel: western blot analysis of whole-cell lysates from the same cells. h, H1299 cells were co-transfected with an HA-tagged Cdc45 cDNA and empty vector or c-Myc cDNA. On synchronization, cells were collected in S phase and chromatin fractions (CHR) or whole-cell extracts (WCE) resolved by SDS–PAGE and analysed by western blot.
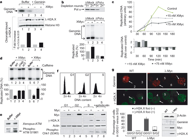
FIGURE 5. Myc deregulation induces replication-dependent DNA damage. a, Replication reactions in Xenopus extracts, assembled in the presence or absence of XMyc (75 nM) and geminin, were stopped at 120 min (top panel). Middle panel: western blot analysis of chromatin fractions. Chromatin-bound gamma-H2A.X was quantified by Scion software and normalized to histone H3 (graph). b, Immunodepletion of DNA polymerase alpha (Pol alpha) from Xenopus extracts (top panel). Replication reactions were then assembled with buffer or XMyc (30 nM) (middle panel) and quantified. The graph shows an average of three experiments (plusminuss.d.). c, Replication reactions assembled in Xenopus extracts in the presence or absence of XMyc. Samples taken at indicated time points were quantified (average of two experiments, plusminuss.d.; top graph). The bottom graph shows fold change between control (set at 1) and XMyc-treated extracts. d, Replication reactions in Xenopus extracts performed in the presence or absence of XMyc (wild type (WT) and mutants, 75 nM, lanes 1–4), or 5 mM caffeine (lanes 5–7). Reactions were analysed after 120 min. The graph shows the average of three experiments (plusminuss.d.). e, Western blot analysis of cytosolic fractions from replication reactions performed in the presence or absence of XMyc for 20 min, and probed with phospho-specific anti-ATM antibodies. f, Mammalian U2OS cells transfected with Myc and synchronized by nocodazole (G1, G2) or thymidine (S) blocks. Where indicated, aphidicolin (2.5 muM) was added to prevent S-phase entry. FACS profiles depict cell cycle status at collection. Bottom panel: western blot analysis of whole-cell lysates. g, Analysis of gamma-H2A.X distribution in splenic B cells from lambda-Myc mice and wild-type littermates. Top panel: immunofluorescence analysis for geminin and gamma-H2A.X distribution. Numbers identify cells within the images; arrows indicate cells with nuclear geminin (S/G2). The graph shows cell cycle distribution (based on geminin staining) and quantification of cells with nuclear gamma-H2A.X foci within these subpopulations (average of two experiments (plusminuss.d.), n > 1,000). A western blot analysis on whole-cell lysates from both B-cell populations is shown (bottom right panel).