|
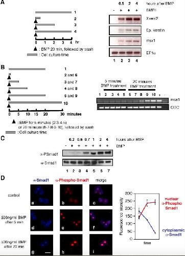
Fig. 1. Dissociated animal cap cells are competent to receive a BMP signal at stages 8, 9, 10 and 11. Dissociated animal cap cells from normal embryos were treated for 20 min with 2 μg/ml of BMP4 at stage 8 (lane 2), stage 9 (lane 3), stage 10 (lane 4) and stage 11 (lane 5), washed and cultured until stage 12. RT-PCR was then carried out to test the expression of Xvent2 and epidermal keratin. RT-PCR positive and negative samples were loaded (lanes 6 and 7, respectively). EF1α is the loading control. |
|
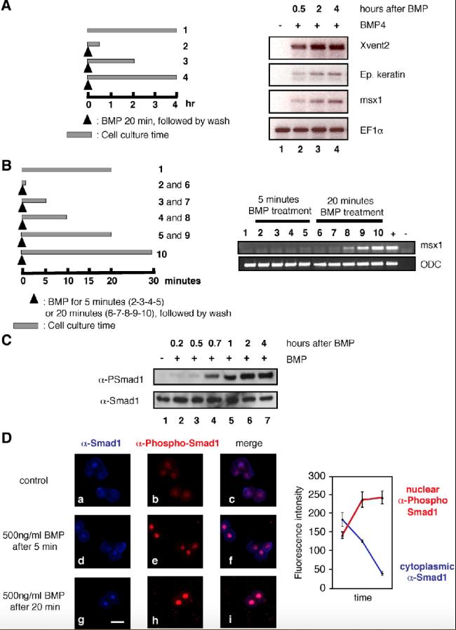
Fig. 2. Smad1 is phosphorylated and gene transcription initiated within half an hour after BMP treatment at stage 8. (A) Immediate transcription of Xvent2, epidermal keratin and msx1 genes is observed within an hour after the BMP treatment in normal embryos. Dissociated cells were exposed to BMP for 20 min, then washed and cultured for the indicated length of time (left panel). Dissociated animal cap cells were incubated in the absence (lane 1) or in the presence of 2 μg/ml of BMP4 for 20 min and cultured for the times shown (right panel, lanes 2, 3 and 4). Xvent2, epidermal keratin and msx1 are expressed within an hour of BMP presentation. EF1α is the loading control. (B) The timing of gene expression after BMP treatment. Left panel, dissociated animal cap cells were collected at stage 8, treated without BMP (lane 1) or with 2 μg/ml BMP for 5 min (samples 2 to 5) or 20 min (samples 6 to 10) and incubated for 0 (lanes 2 and 6), 5 (lanes 3 and 7), 10 (lanes 4 and 8), 20 (lanes 5 and 9) and 30 min (lane 10). Right panel, msx1 starts to be expressed after 20 min of BMP exposure plus 5-min incubation, 30 min in total after BMP presentation (lane 8). ODC is the loading control. (C) Western blot analysis of animal caps from normal embryos, treated with 2 μg/ml of BMP for 20 min. Five animal caps were loaded per lane. Antibodies recognized total or phosphorylated Smad1, αSmad1 or αPSmad1, respectively. Samples were frozen 15 min (lane 2), 30 min (lane 3), 45 min (lane 4), 1 h (lane 5), 2 h (lane 6) and 4 h (lane 7) after BMP treatment. (D) Smad1 activation in Xenopus animal cap cells in the presence of BMP. Left, dissociated animal cap cells were cultured on fibronectin coated slides, treated at stage 8 with 500 ng/ml BMP for either 5 or 20 min and immediately fixed. Cells were then stained with anti-Smad1 and anti-phosphoSmad1 antibodies. After 20 min most of the Smad1 pool is phosphorylated and localized into the nucleus. Scale bar, 30 μm. Right, a line chart to show changes in nuclear and cytoplasmic Smad1 over time. |
|
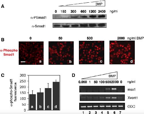
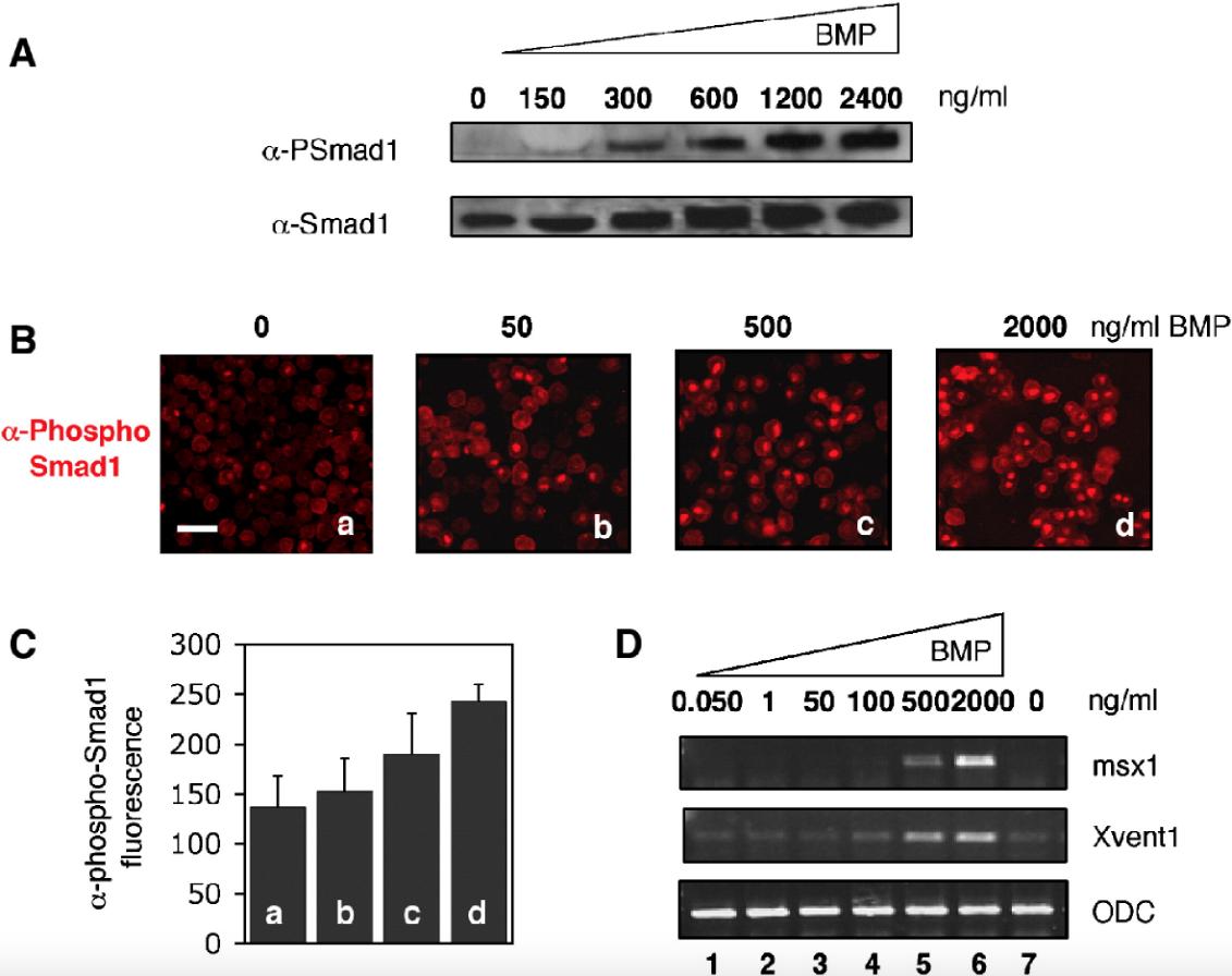
Fig. 3. Smad1 phosphorylation state reflects quantitatively the gene expression level. (A) Increasing concentrations of BMP ligand induce an increased amount of phosphorylated Smad1. Dissociated animal cap cells were treated with different concentrations of BMP as shown. Activation of Smad1 was measured by Western blot using anti-phospho-Smad1 antibody (α-PSmad1). The total amount of Smad1 protein has been visualized using anti-Smad1 antibody (α-Smad1). (B) The Smad1 phosphorylation level reflects the BMP concentration received by a cell. Cells were cultured on fibronectin-coated slides, treated with 0 (panels a), 50 (panel b), 500 (panel c) and 2000 (panel d) ng/ml BMP, fixed with 4% paraformaldehyde and analyzed by immunofluorescence using an antibody against the phosphorylated form of Smad1 (α-PSmad1). Scale bar, 60 μm. (C) Quantitation of nuclear fluorescence. The average nuclear α-phospho-Smad1 fluorescence intensity of panels aâd has been measured and is represented by bars a, b, c and d, respectively. Each bar represents the mean value ± SD of the intensity of nuclear Smad1 in about 100 cells. (D) The extent of gene expression is proportionate to BMP concentration. Animal cap cells were treated with 50 pg/ml (lane1), 1 ng/ml (lane2), 50 ng/ml (lane3), 100 ng/ml (lane4), 500 ng/ml (lane 5) and 2000 ng/ml (lane 6) BMP or no BMP (lane 7). msx1 and Xvent1 were analyzed. ODC is the loading control. |
|
Fig. 4. A continuous BMP receptor complex activity is required for maintaining a gene response. Gene transcription is stopped in the presence of the kinase inhibitor H7. Top panel: schematic representation of experimental design for H7 treatment. Bottom panel: dissociated animal caps from four normal embryos were treated with 2 μg/ml BMP4 for 20 min at stage 8.5, and subsequently with 100 μM H7 as shown. Xvent1, Xvent2 and msx1 expression was analyzed by RT-PCR. EF1α is the loading control. |
|
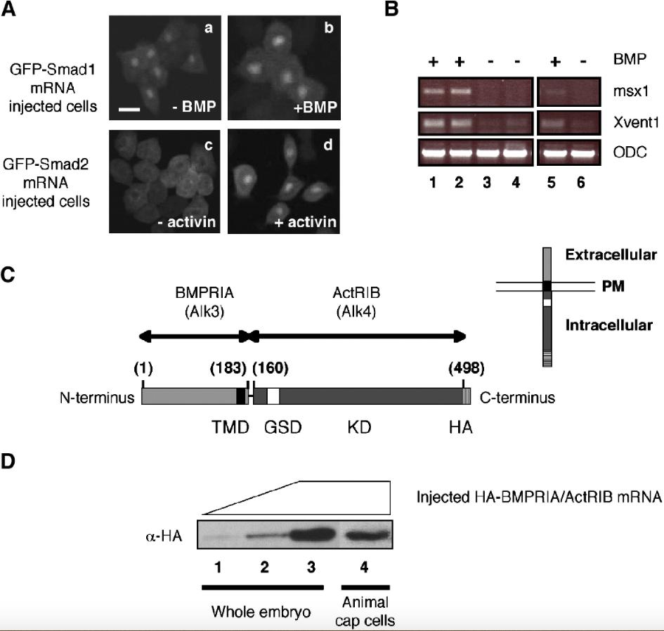
Fig. 5. GFP-Smad1 is localized in both nucleus and cytoplasm in the absence of BMP. Distribution of GFP-Smad1 in Xenopus animal cap cells. (A) 0.2 ng of GFP-Smad1 mRNA was injected in embryos at the 2-cell stage. Animal cap cells were isolated at stage 8 and cultured on a fibronectin slide with (panel b) or without 2 μg/ml of BMP4 (panel a). In comparison, panels c and d show animal cap cells injected with 0.2 ng GFP-Smad2 mRNA in the absence and in the presence of 10 ng/ml activin, respectively. Scale bar, 20 μm (B) Nuclear GFP-Smad1 does not activate gene response. Five animal caps from injected GFP-Smad1 embryos (lanes 1 to 4) and from control embryos (lanes 5 and 6) were analyzed by RT-PCR to test the expression of msx1 and Xvent1 in the absence and in the presence of BMP treatment. ODC represents the loading control. Samples 1 and 2 are duplicates as well as samples 3 and 4. (C) Cloning and expression of BMPRIA-ActRIB (Alk3-4). Schematic representation of the cloned chimeric receptor. BMPRIA-ActRIB (Alk3-4) is composed of the extracellular and transmembrane domains of Xenopus BMPRIA (Alk3) and the intracellular domain of ActRIB (Alk4). The HA epitope tag has been cloned in frame with the receptor's sequence. TMD, transmembrane domain; GSD, GS domain; KD, kinase domain; HA, influenza virus hemagglutinin epitope tag; (number), amino acids corresponding to the BMPRIA and ActRIB sequences used for cloning. (D) Western blot analysis of the chimeric receptor (BMPRIA/ActRIB) protein in whole embryos and in animal cap cells at stage 11. Embryos were injected at the 2-cell stage with 1.0 ng (lane 1), 2.0 (lane 2) and 4.0 ng (lanes 3 and 4) of chimeric receptor mRNA. 10 Animal caps (lane 4) and two whole embryos (lanes 1â3) were loaded in each lane and subjected to Western blot analysis with anti-HA antibody (α-HA). |
|
Fig. 6. The cloned chimeric receptor is functional. (A) Induction of early mesodermal markers in chimeric receptor injected animal cap cells. Embryos were injected at the 2-cell stage with 4 ng of mRNA encoding the activin receptor type IB (ActRIB), BMP receptor type IA (BMPRIA) and the chimera BMPRIA/ActRIB. Five animal caps were collected at stage 8.5 and cultured to stage 10 before being treated with 2 μg/ml BMP or 10 ng/ml activin for 20 min; EF1α is the loading control; uninjected, control caps from uninjected embryos. (B) Inhibition of BMP-responsive genes in chimeric receptor injected animal cap cells after BMP4 treatment. Five animal caps from chimeric receptor mRNA injected embryos (bar 4) and five animal caps from control embryos (bar 2) were collected at stage 8.5 and treated with 2 μg/ml BMP for 20 min at stage 10. Five animal caps from chimeric receptor mRNA injected embryos (bar 3) and five animal caps from control embryos (bar 1) were not treated with BMP. RT-PCR was performed to test the expression of msx1, Xvent1, Xvent2 and Wnt8b. (C) GFP-Smad2 is phosphorylated and accumulated in the nucleus in chimeric receptor mRNA injected cells after BMP treatment. Western blot analysis of the phosphorylated form of Smad2 in the chimeric receptor + GFP-Smad2 mRNAs co-injected cells in the presence of BMP. Ten animal caps per lane were loaded and analyzed using an antibody against phospho-Smad2 (α-PSmad2). Both the exogenous and the endogenous forms of Smad2 are detected. Smad2 (α-Smad2) was used as loading control for total protein. (D) Confocal analysis of the GFP-Smad2 nuclear translocation. Two-cell stage embryos were injected at the animal pole with the indicated constructs. The injected animal caps were collected at stage 8, treated for 20 min with 2μg/ml of BMP or 10 ng/ml of activin at stage 10, dissociated and cultured on fibronectin slides. In the unstimulated state GFP-Smad2 was localized in the cytoplasm (panels a, d and g). In the presence of activin, GFP-Smad2 accumulated in the nucleus (panels b, e and h). After BMP treatment only the chimeric receptor + GFP-Smad2 mRNAs co-injected cells showed the nuclear localization of GFP-Smad2 (panel i). Scale bar, 40 μm. (E) Elongation of animal cap explants and double axes in embryos in response to the overexpression of the chimeric receptor. Control animal caps (panels a) and 0.8 ng chimeric receptor mRNA injected caps (panels b and c) were collected at stage 8 and cultured in 1X MBS until the stages shown. Control embryos (panel d) and 0.8 ng chimeric receptor mRNA ventrally injected embryos at the 4-cell stage (panels e) and at the 16-cell stage (panel f) were cultured until stage 26 and analyzed for the presence of a double axis. The presence of endogenous BMP is sufficient to induce elongation in explanted animal caps and full (panel e) or partial (panel f) double axes in embryos. |
|
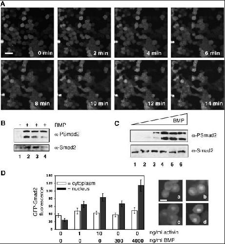
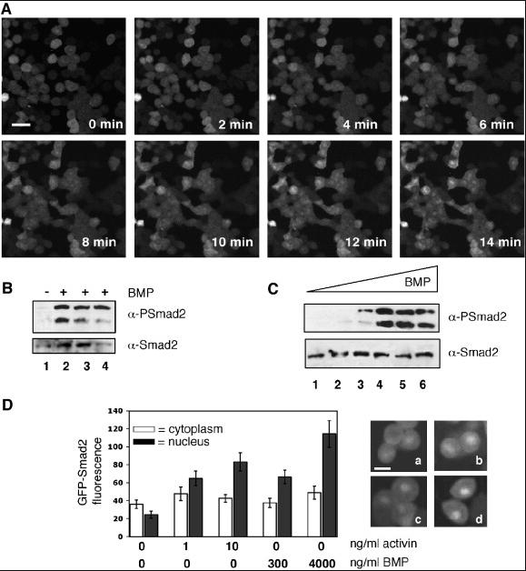
Fig. 7. The chimeric receptor can detect in real-time the presence of BMP. (A) Confocal time course analysis of dissociated animal cap cells from chimeric receptor + GFP-Smad2 co-injected embryos after BMP treatment. Animal cap cells were treated directly at the confocal with 2 μg/ml of BMP4 at stage 8 and immediately analyzed. Pictures were taken every 2 min. Scale bar, 40 μm. (B) Western blot analysis of animal caps from embryos co-injected with GFP-Smad2 + chimeric receptor mRNAs. Ten animal caps were loaded in each lane and treated with 2 μg/ml of BMP for 10 min. Samples were frozen 1 h (lane 2), 2 h (lane 3) and 4 h (lane 4) after BMP treatment. Anti-phospho-Smad2 antibody recognizes both the exogenous GFP-Smad2 (upper bands) and endogenous form of Smad2 (lower bands). (C) Increasing concentrations of BMP ligand induced an increased amount of phosphorylated GFP-Smad2. Animal cap cells from chimeric receptor + GFP-Smad2 co-injected embryos were treated with 0, 50, 100, 600,1200 and 4000 ng/ml of BMP4. Activation of Smad2 was visualized by Western blot using anti-phospho-Smad2 antibody (α-PSmad2). The total amount of Smad2 protein has been visualized using anti-Smad2 antibody (α-Smad2). (D) Dissociated animal cap cells from chimeric receptor + GFP-Smad2 mRNAs co-injected embryos were cultured on fibronectin coated slides and treated with the indicated amount of BMP for 20 min. GFP-Smad2 dissociated animal cap cells were also treated with activin for the same length of time. Cells were then washed and analyzed by confocal microscopy. The intensity of the nuclear GFP-Smad2 fluorescence (black bars) and cytoplasmic GFP-Smad2 fluorescence (white bars) have been measured by arbitrary units using the âLaser Sharpâ program and represented as bars in the graphic (left panel). Each bar represents the mean value ± SD of the intensity of nuclear GFP in about 100 cells analyzed from two independent experiments. Representative group of cells for each experiment is shown (right panels). Scale bar, 20 μm. |
|
Supplementary Fig. 1. Smad2 phosphorylation is absent in BMP-treated animal cap cells. Dissociated animal cap cells were treated with 0.5 μg/ml BMP (lane 2), 2.0 μg/ml BMP (lane 3) and 10 ng/ml activin (lane 4) and analyzed using an anti-phospho-Smad1 (α-PSmad1) and anti-phospho-Smad2 antibodies (α-PSmad2). Ten dissociated animal caps were loaded per each well. Total Smad1 and Smad2 were used as loading control. |
|
Supplementary Fig. 2. Activin target genes are not activated in the presence of BMP. (A) Xbra expression is absent in BMP-treated cells. Dissociated animal cap cells were treated at stages 9, 10 and 11 with 10 ng/ml activin (lane 1), 10 ng/ml activin + 0.5 μg/ml BMP (lane 2) and 10 ng/ml activin + 2 μg/ml BMP (lane 3) and 2 μg/ml BMP (lane 4) and frozen at stage 12. Xvent1 is used as a positive control after BMP treatment. EF1α is the loading control (B) Gsc and Eomes expression is absent in BMP-treated cells. Dissociated animal cap cells were treated with 10 ng/ml activin at stage 9 (lane 1) and 11 (lane 2), with 2 μg/ml BMP at stage 8 (lane 3), stage 9 (lane 4) and stage 10 (lane 5). Lane 6 is the PCR negative control. ODC is the loading control. |