XB-ART-36066
Dev Biol
2007 Aug 01;3081:169-86. doi: 10.1016/j.ydbio.2007.05.015.
Show Gene links
Show Anatomy links
Tumorhead distribution to cytoplasmic membrane of neural plate cells is positively regulated by Xenopus p21-activated kinase 1 (X-PAK1).
???displayArticle.abstract???
Tumorhead (TH) regulates neural plate cell proliferation during Xenopus early development, and gain or loss of function prevents neural differentiation. TH shuttles between the nuclear and cytoplasmic/cortical cell compartments in embryonic cells. In this study, we show that subcellular distribution of TH is important for its functions. Targeting TH to the cell cortex/membrane potentiates a TH gain of function phenotype and results in neural plate expansion and inhibition of neuronal differentiation. We have found that TH subcellular localization is regulated, and that its shuttling between the nucleus and the cell cortex/cytoplasm is controlled by the catalytic activity of p21-activated kinase, X-PAK1. The phenotypes of embryos that lack, or have excess, X-PAK1 activity mimic the phenotypes induced by loss or gain of TH functions, respectively. We provide evidence that X-PAK1 is an upstream regulator of TH and discuss potential functions of TH at the cell cortex/cytoplasmic membrane and in the nucleus.
???displayArticle.pubmedLink??? 17560976
???displayArticle.link??? Dev Biol
???displayArticle.grants??? [+]
Species referenced: Xenopus
Genes referenced: cdkn1a mbp myc pak1 pkn1 snai2 sox2 trhd
GO keywords: cell proliferation [+]
???displayArticle.morpholinos??? trhd MO1
???attribute.lit??? ???displayArticles.show???
|
|
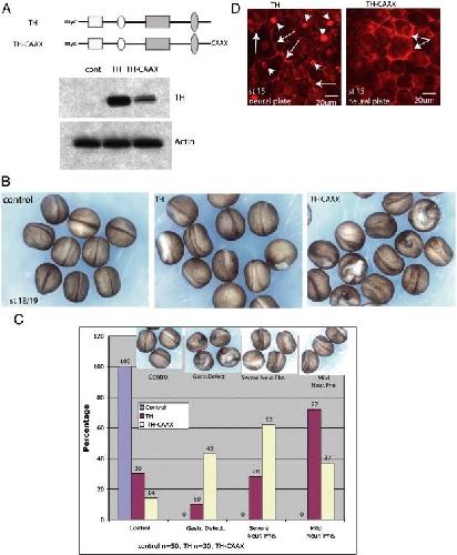
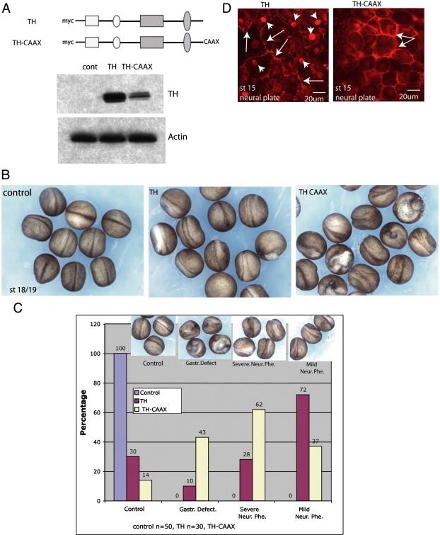
Fig. 1. Targeting TH to cell membrane enhances TH function. (A) Diagram of TH and TH-CAAX constructs. Western blot of stage 15 embryos extracts, non-injected (con) or injected with Myc-tagged TH: TH mRNA (1 ng, TH), TH-CAAX mRNA (750 pg, TH-CAAX). Western blot were treated with myc monoclonal antibodies (Top panel). The same amount of embryo extracts were loaded again and the Western blot probed with anti-actin antibodies (bottom panel) to ensure equivalent amount of proteins were loaded. TH-CAAX is expressed at a lower level than TH. (B) Photomicrographs showing the morphology of the control embryos and the phenotypes induced in embryos injected in one side of neural field with 1 ng of TH mRNA or with 750 pg of TH-CAAX mRNA. (C) Graphs showing phenotypes quantification of TH-CAAX with TH. Inset photomicrographs illustrate phenotypes for each group of the graph. The gastrulation defective embryos are excluded from counting for the neural phenotype embryos. The experiment shown is representative of the results obtained in three distinct experiments. (D) Cells in dissected neural plates were analyzed by indirect immunofluorescence using anti-myc monoclonal antibody. At the neural plate stage, while 1MT-TH is both at the cell cytoplasmic membrane (TH, arrows) and in the nucleus (TH, arrowheads), TH-CAAX is mainly accumulated at the cell membrane (TH-CAAX, arrows). Gastr Defect stands for gastrulation defects; Serve Neur Phe stands for severe neural phenotyes; Mild Neur Phe stands for mild neural phenotypes. |
|
|
Fig. 2. X-PAK1 expression in embryos and characterization of X-PAK1 kinase activity. (A) Endogenous X-PAK1 protein is expressed in the neural field during neurulation. (aâc) Photomicrographs of whole-mount immunostaining of different staged albino embryos. (a) Embryos immunostained with commercial rabbit IgG to ensure no /or low background from IgG per se. (b) Embryos immunostained with anti-X-PAK1 antibody. At gastrula stages, X-PAK1 is essentially ubiquitous (b, st.11+, compare the vegetal view with the animal view). At neurula stages, X-PAK1 is ubiquitous with an enrichment in the neural field (b, stage 16 embryo; and c, pointed out by the arrow). At tailbud stages, X-PAK1 level in the body epidermis of the embryo is decreased (b, st. 24 embryo). (c) Enlarged photograph of stage 16 embryos treated with commercial rabbit IgG (left) or X-PAK1 antibodies (right), showing the staining of neural field (pointed out by the arrow). Enlarged photograph of stage 24 embryo stained with X-PAK1 antibodies and showing the enrichment of the protein in the eye vesicle and branchial arches. St. stands for stage; veg. stands for vegetal view; animal stands for animal view; ev stands for eye vesicle; ba. stands for branchial arches. (B) X-PAK1/DE acts as a constitutively active kinase. XL-2 cells were transfected for 24 h with pEgfp-X-PAK1WT, pEgfp-X-PAK1/DE or pEgfp-X-PAK1/KR, respectively. Top panel: Western blot of transfected cells extract using gfp polyclonal antibodies, GFP-X-PAK1/KR is expressed at a higher level than GFP-X-PAK1WT and GFP-X-PAK1/DE. Middle panel: same blot reprobed with γ-tubulin antibodies showing the protein loading. Bottom panel: kinase activity of X-PAK1 immunoprecipitated from XL-2 cell extracts (using X-PAK1-Nter antibodies) is tested using MBP as a substrate. GFP-X-PAK1/DE kinase is constitutively active (middle lane of bottom panel). (C) X-PAK1/KR acts as a dominant-negative kinase and blocks endogenous X-PAK1 activation. XL-2 cells were transfected respectively with the amounts indicated of pCS2gfp-Cdc42V12, pEgfp-X-PAK1/KR or mock control. Top panel: kinase activity of X-PAK1 immunoprecipitated from XL-2 cells (using X-PAK1-Nter antibodies) is tested using MBP as a substrate. Expression of GFP-Cdc42V12 upregulates the kinase activity of endogenous X-PAK1 (lane 3). Expression of GFP-X-PAK1/KR abolished this upregulation (lanes 4â5). Middle panel: Western blot of transfected cell extract using gfp polyclonal antibodies showing protein levels of GFP-Cdc42V12 and GFP-X-PAK1/KR. Bottom panel: same blot reprobed with anti-vinculin antibodies to show protein loading. |
|
|
Fig. 3. X-PAK1 catalytic activity positively regulates TH distribution to cell cortex/membrane. AâFâ³ are confocal photomicrographs of cells in neural plates that were dissected from embryos respectively microinjected with THGFP, THGFP + X-PAK1/KR or THGFP + X-PAK1/DE mRNAs into one side of the future neural field at the 8-cell stage as described in Materials and methods. THGFP protein localization is visualized in green. The neural plates are observed as reconstituted image from the stacks (A, Aâ² and Aâ³), at the apical surface (B, Bâ² and Bâ³), 1 μm from the apical surface (C, Câ² and Câ³), 2 μm from the apical surface (D, Dâ² and Dâ³), at the maximum area of nuclei (E, Eâ² and Eâ³) and at the basal end of the epithelial neural plate cells (F, Fâ² and Fʺ, pointed by arrows). In cells only expressing THGFP (AâF), THGFP is at the apical cortex (A), the lateral cell membrane (CâD, pointed by arrowheads) and in the nucleus, which is at the basal half of the cell (E). In cells expressing both THGFP and X-PAK1/KR, THGFP is no longer at the apical cortex (Aâ²), nor at lateral cell membrane (Câ²âDâ²), but accumulates in the nucleus (Aâ²âFâ²). In cells expressing both THGFP and X-PAK1/DE, THGFP accumulates more to the apical cortex (Aâ³âCâ³) and the lateral cell membrane (Dâ³, pointed by arrows). Arrows indicate cells that can be traced from the apical surface to the basal end; arrowheads indicate THGFP at the cell cytoplasmic membrane. Scale bar = 10 μm. |
|
|
Fig. 4. Morphological phenotypes induced by X-PAK1 mutants. X-PAK1 and TH mutants regulate the contracting area of neural plate cells. (A) X-PAK1 induces phenotypes in developing embryos similar to TH-induced phenotypes. Broken lines allow a better visualization of the neural fold. Control: control embryos at stages 15â20. X-PAK1/DE: embryos injected with X-PAK1/DE on one side of the future neural field (arrows), showing enlarged neural field and abnormal pigmentation. Enlarged embryos (st16â17 and st19â20) show the expansion of neural plate and neural fold elevation in the injected side (arrow) compared to the non-injected side (arrowhead), compare also with the enlarged control embryo. Twenty-eight from 30 injected embryos displayed this phenotype. X-PAK1/KR: X-PAK1/KR-injected embryos, showing the inhibition of neural fold elevation and change in pigmentation in the injected side (arrows). Enlarged embryos show that neural fold did not elevate in the injected side (arrow), compared to control side (arrowhead). Thirty-three of 41 injected embryos displayed this phenotype. (B) Expression of active X-PAK1/DE and TH-CAAX reduced the packing of contracting cells in the neural plate epithelial cells. In all panels, left side is the injected side; right side is control. X-PAK1/KR and TH-MO expression prevent neural fold elevation. Micrographs shown are representative of phenotypes observed in three separate experiments. Confocal photomicrographs of dissected mid-region neural plate from X-PAK1/DE, TH-CAAX, X-PAK1/KR and TH-MO-injected embryos are shown. For each construct injected, there are three panels: F-actin is stained by rhodamine-conjugated phalloidin (left and middle panels); the green fluorescent tracer fluorescein-conjugated dextran indicates the injected side (right panels). The thick vertical white line, in every panel, segregates the injected from non-injected side. The thin red vertical lines indicate the ZY slice position, the horizontal white lanes indicate the XZ position. Z sections of XY slices are on the right end side of the panels. Z sections of YZ slices are on the top of the panels. In the neural plate control sides, the contracting cells are packed along a stripe parallel to the dorsal midline. This is easily visualized by the intense F-actin staining. In X-PAK1/DE and TH-CAAX expressing embryos, the neural plate contraction area does form; however, the F-actin staining is less intense (compare the Z section). On X-PAK1/KR and TH-MO expressing sides of the neural plate, cells remain well spread out and did not contract, as seen with F-actin staining. |
|
|
Fig. 5. X-PAK1 and TH have the same affect on neural plate cell proliferation. (A) Photomicrographs of Sox2 in situ hybridization of embryos (representative from 3 different sets of injections). Injected sides are left (arrows). All embryos are viewed from the dorsal/anterior. Control embryos express Sox2 in both sides of neural plate (control). In TH-MO and X-PAK1/KR expressing embryos, Sox2 is very poorly expressed and the neural field remains flat compared to control sides. In TH-CAAX and X-PAK1/DE, Sox2 expression territory is broader and the neural fold formed in comparison to the non-injected side. Compare the width of the Sox2-positive territories with the doublehead arrows. (B) Representative confocal photomicrographs (of three separate experiments) of neural plate cells expressing control, TH-MO and X-PAK1/KR. Injected sides are on the right of the panels. F-Actin staining of neural plate cells. F-Actin is stained by rhodamine-conjugated phalloidin; the fluorescein-conjugated dextran marker is green. Top panels: neural plate dissected from TH-MO-injected embryos. The average size of cells in the TH-MO-injected side is larger than cells in the control side. Cell counting of the total area reveals that there are 50% more cells in control compared to the TH-MO-injected side. Middle panels: neural plate dissected from X-PAK1/KR-injected embryos. Cell counting was performed in the defined area. The average cell size is larger in X-PAK1/KR-injected side than in the control. In the experiment depicted, 43% more cells are counted on the control compared to X-PAK1/KR-injected side. Bottom panels: neural plate dissected from embryos injected with lineage tracer. The cell size and number in both injected and control sides are similar. Note that cells size should be compared between, the injected and the non-injected side, since cells size is dependent of the region (anterior to posterior) of the neural plate that was dissected and analyzed. (C) phosphohistone H3 (PH3) immunostaining of dissected neural plates. Injected sides are left in each panel. Embryos were injected with TH-CAAX, X-PAK1/DE and X-PAK1/KR. Neural plates were dissected and immunostained with PH3 antibodies. Green fluorescent dextran marker indicates the injected side. The ratio of PH3-positive cells on the X-PAK1/DE expressing side versus control side and TH-CAAX expressing side versus control side is clearly above 1. In contrast, in X-PAK1/KR expressing side versus control side the ratio of H3-positive cells is below 1. These micrographs shown are representative of the PH3 immunostaining observed in three separate experiments. |
|
|
Fig. 6. X-PAK1 affects neuronal differentiation. (A) Photomicrographs of in situ hybridization of embryos (stage 22) with Xslug antisense RNA probe. Xslug is an early neural crest specific marker that is first expressed in two patches lateral to the neural plate. Dorsal views of embryos injected with TH-MO or X-PAK1/KR and with X-PAK1/DE or TH-CAAX. Arrows indicate the injected sides, arrowheads indicate the control side. In all injected sides Xslug expression is repressed. To better visualize the repression of Slug in TH-CAAX and X-PAK1/DE expressing embryos, higher magnification of lateral views (anterior (a) to posterior (p)) of microphotograph taken on the injected and non-injected sides are shown in the insets. (B) Photomicrographs of in situ hybridization of embryos with N-tubulin antisense RNA probe, which marks the differentiated neurons. Control embryos at stage 25 from dorsal views. The differentiated neurons are arranged as a stripe on each side of the dorsal midline (arrowhead); dorsal views of stage 24/23 embryos injected with X-PAK1/DE or TH-CAAX. The neuron stripe is present in the control side (arrowhead) and absent in the injected side (arrows). Dorsal views of stage 22/23 embryos injected with X-PAK1/KR or TH-MO have a N-tubulin-positive neuron stripes in the control side (arrowheads), this expression is absent in the injected side (arrows). Thus, expression of X-PAK1/DE and X-PAK1/KR, like expression of TH-CAAX and injection of TH-MO, inhibit neuron differentiation. |
|
|
Fig. 7. TH-CAAX rescues neural fold formation inhibited by X-PAK1/KR. (A) graph: quantification of neural fold rescue in the different coinjection experiments. The neural fold elevation of embryos was analyzed with a dissecting microscope. (B) photomicrographs of Sox2 in situ hybridization of embryos injected by X-PAK1/KR or a mixture of X-PAK1/KR + TH-CAAX mRNAs. Embryos are viewed from the dorsal/anterior. Sox2 is repressed in the X-PAK1/KR-injected side compared to control side (left embryo). Sox2 is expressed in both control side (arrowhead) and X-PAK1/KR + TH-CAAX-injected side (arrows) of the neural plate (right embryo). Sox2 expression territory is slightly broader and the neural fold formed in the injected side (arrows) by comparison to the non-injected side (arrowheads). (C) representative confocal photomicrographs (of three separate experiments) of neural plate cells from an embryo injected with the same mixture of TH-CAAX and X-PAK1/KR mRNAs as in panel B. F-actin staining of neural plate cells. F-actin is stained by rhodamine-conjugated phalloidin; the fluorescein-conjugated dextran marker is green. TH-CAAX rescues the contraction structure inhibited by X-PAK1/KR (injected side, pointed by the arrow). (D) photomicrographs of X-Slug and N-tubulin in situ hybridization of embryos injected with X-PAK1/KR (left embryos) or the same mixture of TH-CAAX + X-PAK1/KR mRNAs (right embryos) as in panel B. Arrows show that neither Xslug nor N-Tubulin expression are rescued when TH-CAAX is coexpressed with X-PAK1/KR on the injected side compared to the control side (arrowheads). |
