|
Fig. 1. Expression of C-cadherin and its colocalization with cortical actin skeleton at the late blastula stage in Xenopus. (A) The assay system used in these experiments. (B) TCA-fixed animal caps were stained with an anti-C-cadherin monoclonal antibody (6B6) and visualized by Cy5-conjugated goat anti-mouse IgG. Shown here is an optical slice of a cleared animal cap imaged by LSM confocal microscope. Positive staining appears along cell-cell contacts as discrete punctae. (C) A grazing optical section in the plane of a cell membrane shows punctae en face (arrows). (D) Cells disaggregated in calcium- and magnesium-free saline lose surface cadherin. (E) Upon addition of calcium and magnesium, cells start to reaggregate. Two aggregating cells are shown at different angles. The membranes lining the site of initial adhesion between the cells produce punctae containing C-cadherin. (F) Cells on the blastocoelic surface of the animal cap stained with monoclonal antibody 6B6 against C-cadherin (red) and phalloidin. The two images are merged in the lower-left panel. Yellow areas indicate colocalization of F-actin and C-cadherin. (G) The areas outlined in the merged image shown at high magnification. Arrows highlight colocalization of F-actin and C-cadherin. Scale bars: 20μ m in A-E; 10 μm in F,G. |
|
Fig. 2. The density of cortical actin depends upon the level of expression of C-cadherin at the cell surface. (A-C) Pairs of images from double-stained (C-cadherin, red; F-actin, green) animal caps. (A) Control levels of C-cadherin and cortical actin. (B) An animal cap from a Xenopus embryo depleted of C-cadherin by antisense oligo injection into oocytes. (C) An animal cap from an embryo overexpressing C-cadherin. Cortical actin is increased when C-cadherin is overexpressed and decreased when C-cadherin is depleted. (D) Quantitation of the cortical actin by measurement of pixel intensity. Scale bars: 10 μm. |
|
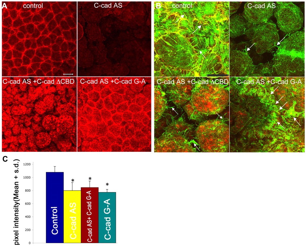
Fig. 3. Effects of C-cadherin mutants on cortical actin assembly. (A) Animal caps dissected from Xenopus embryos at stage 9 were fixed with 2% TCA for anti-C-cad immunostaining (upper row) or with FG fixative for F-actin staining (lower row). Pairs of images are shown from embryos that were untreated (Control, left), or injected with C-cad G-A (does not bind p120 catenin, center) or with C-cad δCBD (does not bind β-catenin, right). Both cadherin mutant mRNAs are expressed (see also Fig. 4). However, neither causes a significant increase in cortical actin, and the C-cad G-A mutant caused loss of cortical actin. (B) F-actin levels quantitated by pixel intensity. *, P<0.05. Scale bars: 20 μm. |
|
Fig. 4. The C-cad G-A mutant does not rescue dense actin assembly when endogenous C-cadherin is depleted. (A) When overexpressed, C-cad G-A was localized on the cell surface, but the C-cad δCBD mutant was trapped in the intracellular vesicles in Xenopus embryos depleted of C-cadherin. (B) F-actin (green) and C-cadherin (red) double staining shows that the C-cad G-A mutant did not rescue the dense actin assembly. Arrows denote actin-rich membrane processes. (C) Overall levels of polymerized actin quantitated by pixel intensity. *, P<0.05. Scale bars: 50 μm in A; 20 μm in B. |
|
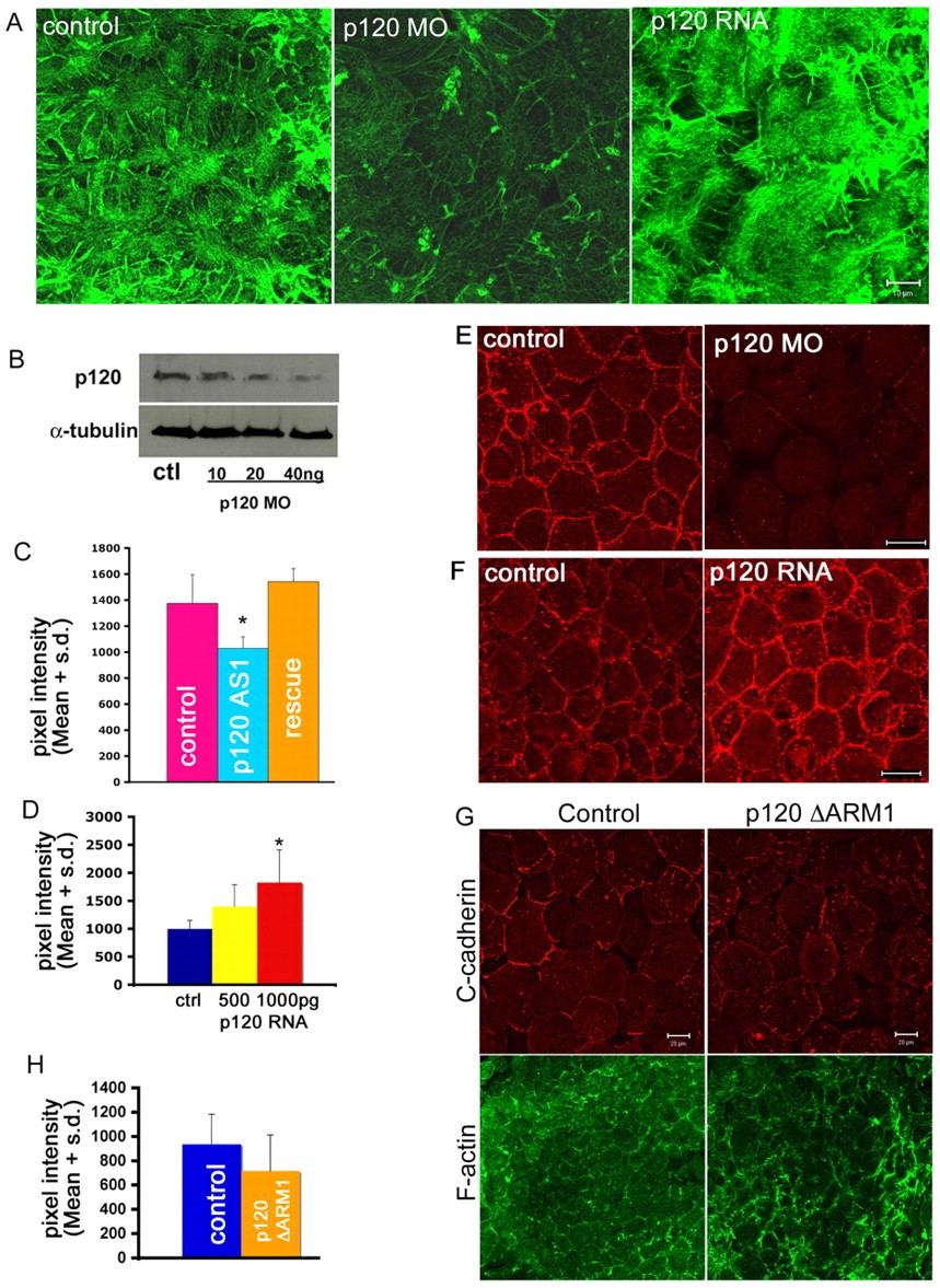
Fig. 5. p120 catenin expression levels control the level of C-cadherin expression at the cell surface and density of the cortical actin skeleton. (A) Representative images of animal caps from Xenopus embryos that were untreated (Control), depleted of p120 (p120 MO), or overexpressing p120 (p120 RNA). (B) Western blot showing the degree to which p120 protein levels are reduced at the blastula stage. (C,D) The changing levels of cortical actin, quantitated by pixel intensity, caused by p120 depletion by an mRNA-targeting antisense deoxynucleiotide oligo (AS1) and rescue by p120 mRNA (C) and increasing doses of p120 mRNA (D). *, P<0.05. (E) Images from C-cadherin-stained animal caps from untreated embryos (control) or p120-depleted embryos (p120 MO). (F) Images from untreated embryos (control) and embryos overexpressing p120 (p120 RNA). Depletion and augmentation of p120 cause decrease and increase in the level of C-cadherin at the cell surface, respectively. (G) A p120 mutant (p120 δArm1) that lacks the C-cadherin-binding domain has no effect on either cadherin or cortical actin levels. C-cadherin (upper panels, samples were fixed with 2%TCA) and actin (lower panels, samples were fixed with FG) staining are shown for animal caps from untreated (left panels) and p120 δArm1-injected embryos (right panels). No increase in C-cadherin or F-actin staining is seen. (H) Overall levels of F-actin caused by p120 δArm1 overexpression quantitated by pixel intensity. Scale bars: 10 μm in A; 20 μm in E-G. |
|
Fig. 6. Gain-of-function experiments show that the G-protein-coupled receptors Xflop and LPA2 control the level of C-cadherin on the cell surface. (A,B) Cadherin-stained animal caps from untreated animal caps (Control) and animal caps from Xenopus embryos injected with Xflop (A, right panel) or LPA2 (B, right panel) mRNA. (C) Quantitation of pixel intensity showing that both mRNAs increased the level of cadherin staining. *, P<0.05. (D) Western blot showing the increase in the total levels of C-cadherin caused by overexpression of Xflop and LPA mRNAs. α-tubulin was used as loading control. Scale bars: 20 μm. |
|
Fig. 7. Overexpression of an Xflop mutant (R112A) that lacks G-protein-coupling activity does not increase cortical actin assembly. (A) Alexa 488-conjugated phalloidin staining showing that overexpression of the R112A mutant (1 ng mRNA injected) does not mimic the capacity of wild-type Xflop to increase cortical actin assembly. (B) Quantitation by pixel intensity shows that R112A had no effect on cortical actin assembly. *, P<0.01. Scale bar: 50 μm. |
|
Fig. 8. Depletion of Xflop or LPA receptors causes reduced C-cadherin expression and reduced cortical actin assembly that can be rescued by C-cadherin mRNA. (A-Câ²) Pairs of images (left, C-cadherin staining; right, F-actin staining) from Xenopus embryos that were untreated (A), Xflop-depleted (B), or LPA1 and LPA2-depleted (C). Both cadherin staining and cortical actin assembly are reduced by Xflop and LPA1/2 depletion. The effects of each depletion can be rescued by subsequent injection of C-cadherin mRNA (Bâ²,Câ²). (D,E) Cortical actin levels were quantitated by pixel intensity. *, P<0.01. Insets are western blots showing that depletion of Xflop (D) or LPA1/2 (E) receptors also reduced the total levels of C-cadherin.α tubulin was used as a loading control. Scale bars: 10 μm. |
|
Fig. 9. Depletion of C-cadherin blocks Xflop-induced cortical actin assembly. (A) Alexa 488-conjugated phalloidin staining of F-actin shows that C-caderin depletion (c-cad depl) significantly reduces both endogenous and Xflop overexpression induced cortical actin assembly. (B) This notion is supported by pixel intensity quantitation. *, P<0.05. Scale bar: 50 μm. |
|
TCA-fixed animal caps were stained with an anti-C-cadherin monoclonal antibody (6B6) and visualized by Cy5-conjugated goat anti-mouse IgG. Shown here is an optical slice of a cleared animal cap imaged by LSM confocal microscope. Positive staining appears along cell-cell contacts as discrete punctae. |