Click here to close
Hello! We notice that you are using Internet Explorer, which is not supported by Xenbase and may cause the site to display incorrectly.
We suggest using a current version of Chrome,
FireFox, or Safari.
???displayArticle.abstract???
The RNA-binding molecule Bicaudal-C regulates embryonic development in Drosophila and Xenopus. Interestingly, mouse mutants of Bicaudal-C do not show early patterning defects, but instead develop polycystic kidney disease (PKD). To further investigate the molecular mechanism of Bicaudal-C in kidney development, we analyzed its function in the developing amphibian pronephros. Bicaudal-C mRNA was present in the epithelial structures of the Xenopus pronephros, the tubules and the duct, but not the glomus. Inhibition of the translation of endogenous Bicaudal-C with antisense morpholino oligomers (xBic-C-MO) led to a PKD-like phenotype in Xenopus. Embryos lacking Bicaudal-C developed generalized edemas and dilated pronephric tubules and ducts. This phenotype was caused by impaired differentiation of the pronephros. Molecular markers specifically expressed in the late distal tubule were absent in xBic-C-MO-injected embryos. Furthermore, Bicaudal-C was not required for primary cilia formation, an important organelle affected in PKD. These data support the idea that Bicaudal-C functions downstream or parallel of a cilia-regulated signaling pathway. This pathway is required for terminal differentiation of the late distal tubule of the Xenopus pronephros and regulates renal epithelial cell differentiation, which--when disrupted--results in PKD.
bicc1 (bicaudal C homolog 1) gene expression in Xenopus laevis embryos, NF stage 38, as assayed by in situ hybridization, ateral view, anteriorleft, dorsal up.
ift88 (intraflagellar transport 88 homolog ) gene expression in Xenopus laevis embryos, NF stage 36, as assayed by in situ hybridization, lateral view, anteriorleft, dorsal up.
Fig. 1. Pronephros expression of xBic-C. (AâC) Whole mount in situ hybridization analysis of xBic-C at (A) stage 30 and (B) stage 38 showing expression in the pronephric tubules and duct. (C) Close up of B; arrows indicate the expression of Bicaudal-C in the three nephrostomes. (D) Schematic diagram of the amphibian pronephros. (E, F) Anterior and posterior transverse section of (B) showing xBic-C expression in the tubules and duct, respectively. (G) Double in situ hybridization with WT-1 (purple) and xBic-C (turquoise). Note that xBic-C is expressed only in the epithelial components of the pronephros, whereas WT-1 is expressed specifically in the glomus. Inserts in EâG are close-ups of the pronephric region highlighting the epithelium-specific expression of Bicaudal-C.
Fig. 2. Inhibition of xBic-C leads to edema formation. (A) Sequence of the two pseudoalleles of Xenopus Bicaudal-C. The positions of the two antisense morpholino oligomers are indicated. (B) In vitro transcription/translation of xBic-C in the presence or absence of xBic-C-MO1. Lane 1, pCSII; lane 2 and 3, xBic-C-HA-pCSII; lane 4 and 5, xBic-C*-HA-pCSII. (C, D) Morphology of uninjected and xBic-C-MO1 + 2-injected embryo displaying large edema. (E) Quantification of edema formation at stage 43 of uninjected control embryos and Xenopus embryos injected radially at the 2â4 cell stage with xBic-C-MO2-scrambled (1Â pM), xBic-C-MO1 (1Â pM and 2Â pM), xBic-C-MO2 (1Â pM and 2Â pM), and xBic-C-MO1 + 2 (1Â pM each morpholino oligomer).
Fig. 3. Bicaudal-C is not required for pronephros formation. (AâD) Histological analysis of transverse sections from uninjected and xBic-C-MO1 + 2-injected embryos at stage 45 (A, B) and stage 38 (C, D). Note the edema and the enlarged pronephric tubules in embryos lacking xBic-C. (E, F) Whole mount in situ hybridization of β1-Na/K ATPase of uninjected and xBic-C-MO1 + 2-injected embryos. (G) Fluorescence-labeled Dextran injected into the heart of xBic-C-MO1 + 2-injected Xenopus embryos is excreted via the pronephros. Arrow indicates the cloaca. en, endoderm; no, notochord; nt, neural tube; pn, pronephros; so, somite.
Fig. 4. Expression analysis of pronephric markers. (AâHâ²) Whole mount in situ hybridization analysis of uninjected control and xBic-C-MO1 + 2-injected embryos at stage 38. (A, Aâ²) Nephrin; (B, Bâ²) xSGLT-1K; (C, Câ²) NKCC2; (D, Dâ²) xNBC1; (E, Eâ²) CAII; (F, Fâ²) ClC-K; (G, Gâ²) NCC; (H, Hâ²) ROMK. (I) Schematic diagram of the pronephric marker genes used. Arrows point to the late distal pronephric tubule, arrowheads indicate the pronephric duct.
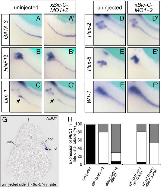
Fig. 5. Expression analysis of transcription factors. (AâFâ²) Whole mount in situ hybridization analysis of uninjected control and xBic-C-MO1 + 2-injected embryos at stage 35. (A, Aâ²) GATA-3; (B, Bâ²) HNF1β; (C, Câ²) Lim-1; (D, Dâ²) Pax-2; (E, Eâ²) Pax-8; (F, Fâ²) WT-1. Note that the expression of Lim-1 in the late distal tubule is lost upon microinjection of xBic-C-MO1 + 2 (indicated by arrowhead in C, Câ²). (G, H) Rescue of NBC1 expression in the late distal tubule in xBic-C-MO1 + 2-injected embryos with a single injection (2 ng) of xBic-C*, xBic-C-δKH and xBic-C-δSAM mRNA. (G) Transverse section showing expression of NBC1 in the early proximal tubule (ept) and the late distal tubule (ldt). Note that the expression of NBC1 in the late distal tubule could only be detected on the side injected with xBic-C* mRNA. (H) Quantification of the expression of NBC1 in the late distal tubule; blackâbilateral expression; whiteâno expression; grayâunilateral expression rescued by co-injected mRNA. Each of the rescue experiments was performed at least three independent times and the graph depicts the cumulative numbers of all experiments.
Fig. 6. Bicaudal-C and cilia formation. (AâD) Whole mount in situ hybridization of uninjected (AâC) or xBic-C-MO1 + 2-injected Xenopus embryos (D) at stage 36 using (A) FoxJ1, (B) Axonemal Dynein Heavy Chain 9 (ADHC9) and (C, D) polaris. (EâJâ²) Immunocytochemistry using anti-acetylated α-tubulin antibody (red) on uninjected control, xBic-C-MO1 + 2 and xPol-MO-injected embryos at stage 42. (E, Eâ², H, Hâ²) Ciliated cells of the epidermis; (F, Fâ², I, Iâ²) cilia of the nephrostomes; (G, Gâ², J, Jâ²) individual primary cilia present on the cells of the pronephric duct. (K, Kâ²) Immunocytochemistry using anti-acetylated α-tubulin (red) and anti-NBC1 (green) antibodies on uninjected control and xBic-C-MO1 + 2-injected embryos at stage 42. Images were obtained by confocal microscopy; nuclei were counterstained with DAPI (blue).
Agius,
Endodermal Nodal-related signals and mesoderm induction in Xenopus.
2000, Pubmed,
Xenbase
Agius,
Endodermal Nodal-related signals and mesoderm induction in Xenopus.
2000,
Pubmed
,
Xenbase Barr,
The Caenorhabditis elegans autosomal dominant polycystic kidney disease gene homologs lov-1 and pkd-2 act in the same pathway.
2001,
Pubmed Barr,
Caenorhabditis elegans as a model to study renal development and disease: sexy cilia.
2005,
Pubmed Bisgrove,
Polaris and Polycystin-2 in dorsal forerunner cells and Kupffer's vesicle are required for specification of the zebrafish left-right axis.
2005,
Pubmed
,
Xenbase Blomqvist,
Distal renal tubular acidosis in mice that lack the forkhead transcription factor Foxi1.
2004,
Pubmed Boim,
ROMK inwardly rectifying ATP-sensitive K+ channel. II. Cloning and distribution of alternative forms.
1995,
Pubmed
,
Xenbase Cano,
Orpk mouse model of polycystic kidney disease reveals essential role of primary cilia in pancreatic tissue organization.
2004,
Pubmed
,
Xenbase Carroll,
Dynamic patterns of gene expression in the developing pronephros of Xenopus laevis.
1999,
Pubmed
,
Xenbase Carroll,
Wilms' tumor suppressor gene is involved in the development of disparate kidney forms: evidence from expression in the Xenopus pronephros.
1996,
Pubmed
,
Xenbase Chan,
A role for Xlim-1 in pronephros development in Xenopus laevis.
2000,
Pubmed
,
Xenbase Cheng,
Notch2, but not Notch1, is required for proximal fate acquisition in the mammalian nephron.
2007,
Pubmed Cheng,
Gamma-secretase activity is dispensable for mesenchyme-to-epithelium transition but required for podocyte and proximal tubule formation in developing mouse kidney.
2003,
Pubmed
,
Xenbase Cogswell,
Positional cloning of jcpk/bpk locus of the mouse.
2003,
Pubmed Drummond,
Kidney development and disease in the zebrafish.
2005,
Pubmed Drummond,
Early development of the zebrafish pronephros and analysis of mutations affecting pronephric function.
1998,
Pubmed Eid,
Xenopus Na,K-ATPase: primary sequence of the beta2 subunit and in situ localization of alpha1, beta1, and gamma expression during pronephric kidney development.
2001,
Pubmed
,
Xenbase Essner,
Conserved function for embryonic nodal cilia.
2002,
Pubmed
,
Xenbase Flaherty,
New mouse model for polycystic kidney disease with both recessive and dominant gene effects.
1995,
Pubmed Gerth,
Nephrin expression and three-dimensional morphogenesis of the Xenopus pronephric glomus.
2005,
Pubmed
,
Xenbase Gomperts,
Foxj1 regulates basal body anchoring to the cytoskeleton of ciliated pulmonary epithelial cells.
2004,
Pubmed Guay-Woodford,
Murine models of polycystic kidney disease: molecular and therapeutic insights.
2003,
Pubmed Haycraft,
Gli2 and Gli3 localize to cilia and require the intraflagellar transport protein polaris for processing and function.
2005,
Pubmed Hildebrandt,
A novel gene encoding an SH3 domain protein is mutated in nephronophthisis type 1.
1997,
Pubmed Howland,
On the Effect of Removal of the Pronephros of the Amphibian Embryo.
1916,
Pubmed Huangfu,
Cilia and Hedgehog responsiveness in the mouse.
2005,
Pubmed Hughes,
The polycystic kidney disease 1 (PKD1) gene encodes a novel protein with multiple cell recognition domains.
1995,
Pubmed Jones,
Xenopus: a prince among models for pronephric kidney development.
2005,
Pubmed
,
Xenbase Kobayashi,
Distinct and sequential tissue-specific activities of the LIM-class homeobox gene Lim1 for tubular morphogenesis during kidney development.
2005,
Pubmed
,
Xenbase Kramer-Zucker,
Cilia-driven fluid flow in the zebrafish pronephros, brain and Kupffer's vesicle is required for normal organogenesis.
2005,
Pubmed Li,
Comparative genomics identifies a flagellar and basal body proteome that includes the BBS5 human disease gene.
2004,
Pubmed Liu,
A defect in a novel Nek-family kinase causes cystic kidney disease in the mouse and in zebrafish.
2002,
Pubmed Liu,
Notch signaling controls the differentiation of transporting epithelia and multiciliated cells in the zebrafish pronephros.
2007,
Pubmed Loffing,
Sodium and calcium transport pathways along the mammalian distal nephron: from rabbit to human.
2003,
Pubmed McGrath,
Two populations of node monocilia initiate left-right asymmetry in the mouse.
2003,
Pubmed Møbjerg,
Morphology of the kidney in larvae of Bufo viridis (Amphibia, Anura, Bufonidae).
2000,
Pubmed
,
Xenbase Mochizuki,
PKD2, a gene for polycystic kidney disease that encodes an integral membrane protein.
1996,
Pubmed Mohler,
Dominant maternal-effect mutations of Drosophila melanogaster causing the production of double-abdomen embryos.
1986,
Pubmed Nakai,
Crucial roles of Brn1 in distal tubule formation and function in mouse kidney.
2003,
Pubmed Nauli,
Polycystins 1 and 2 mediate mechanosensation in the primary cilium of kidney cells.
2003,
Pubmed Nauta,
Renal and biliary abnormalities in a new murine model of autosomal recessive polycystic kidney disease.
1993,
Pubmed Niehrs,
Synexpression groups in eukaryotes.
1999,
Pubmed
,
Xenbase Obara,
Polycystin-2 immunolocalization and function in zebrafish.
2006,
Pubmed Otto,
Mutations in INVS encoding inversin cause nephronophthisis type 2, linking renal cystic disease to the function of primary cilia and left-right axis determination.
2003,
Pubmed Oxburgh,
TGFbeta superfamily signals are required for morphogenesis of the kidney mesenchyme progenitor population.
2004,
Pubmed Pfaller,
A critical reevaluation of the structure of the rat uriniferous tubule as revealed by scanning electron microscopy.
1976,
Pubmed Saffman,
Premature translation of oskar in oocytes lacking the RNA-binding protein bicaudal-C.
1998,
Pubmed Schmitt,
Immunolocalization of the electrogenic Na+-HCO-3 cotransporter in mammalian and amphibian kidney.
1999,
Pubmed
,
Xenbase Schweickert,
Cilia-driven leftward flow determines laterality in Xenopus.
2007,
Pubmed
,
Xenbase Shiratori,
The left-right axis in the mouse: from origin to morphology.
2006,
Pubmed Sun,
A genetic screen in zebrafish identifies cilia genes as a principal cause of cystic kidney.
2004,
Pubmed
,
Xenbase Sutters,
Autosomal dominant polycystic kidney disease: molecular genetics and pathophysiology.
2003,
Pubmed Veizis,
Decreased amiloride-sensitive Na+ absorption in collecting duct principal cells isolated from BPK ARPKD mice.
2004,
Pubmed Vignali,
HNF1(beta) is required for mesoderm induction in the Xenopus embryo.
2000,
Pubmed
,
Xenbase Vize,
The chloride conductance channel ClC-K is a specific marker for the Xenopus pronephric distal tubule and duct.
2003,
Pubmed
,
Xenbase Wang,
Presenilins are required for the formation of comma- and S-shaped bodies during nephrogenesis.
2003,
Pubmed Wang,
A regulatory cytoplasmic poly(A) polymerase in Caenorhabditis elegans.
2002,
Pubmed Ward,
The gene mutated in autosomal recessive polycystic kidney disease encodes a large, receptor-like protein.
2002,
Pubmed Ward,
Cellular and subcellular localization of the ARPKD protein; fibrocystin is expressed on primary cilia.
2003,
Pubmed Wessely,
The Xenopus homologue of Bicaudal-C is a localized maternal mRNA that can induce endoderm formation.
2000,
Pubmed
,
Xenbase Wessely,
Identification and expression of the mammalian homologue of Bicaudal-C.
2001,
Pubmed
,
Xenbase Wilson,
Polycystic kidney disease.
2004,
Pubmed Yoder,
Polaris, a protein disrupted in orpk mutant mice, is required for assembly of renal cilium.
2002,
Pubmed Yoder,
The polycystic kidney disease proteins, polycystin-1, polycystin-2, polaris, and cystin, are co-localized in renal cilia.
2002,
Pubmed Zhou,
Pronephric regulation of acid-base balance; coexpression of carbonic anhydrase type 2 and sodium-bicarbonate cotransporter-1 in the late distal segment.
2005,
Pubmed
,
Xenbase Zhou,
Proximo-distal specialization of epithelial transport processes within the Xenopus pronephric kidney tubules.
2004,
Pubmed
,
Xenbase