XB-ART-35870
Dev Cell
2007 May 01;125:779-92. doi: 10.1016/j.devcel.2007.02.016.
Show Gene links
Show Anatomy links
Wnt-5A/Ror2 regulate expression of XPAPC through an alternative noncanonical signaling pathway.
???displayArticle.abstract???
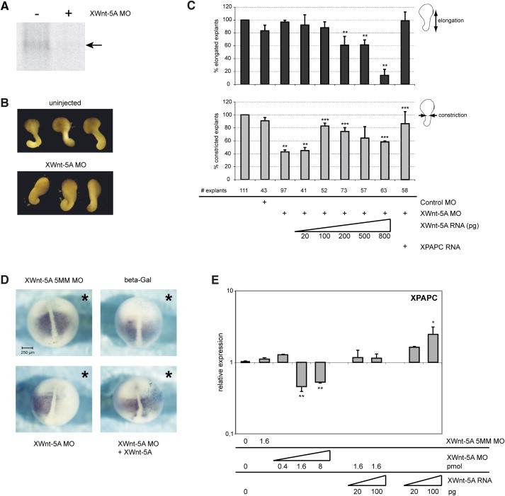
XWnt-5A, a member of the nontransforming Wnt-5A class of Wnt ligands, is required for convergent extension movements in Xenopus embryos. XWnt-5A knockdown phenocopies paraxial protocadherin (XPAPC) loss of function: involuted mesodermal cells fail to align mediolaterally, which results in aberrant movements and a selective inhibition of constriction. XWnt-5A depletion was rescued by coinjection of XPAPC RNA, indicating that XWnt-5A acts upstream of XPAPC. XWnt-5A, but not XWnt-11, stimulates XPAPC expression independent of the canonical Wnt/beta-catenin pathway. We show that transcriptional regulation of XPAPC by XWnt-5A requires the receptor tyrosine kinase Ror2. XWnt-5A/Xror2 signal through PI3 kinase and cdc42 to activate the JNK signaling cascade with the transcription factors ATF2 and c-jun. The Wnt-5A/Ror2 pathway represents an alternative, distinct branch of noncanonical Wnt signaling that controls gene expression and is required in the regulation of convergent extension movements in Xenopus gastrulation.
???displayArticle.pubmedLink??? 17488628
???displayArticle.link??? Dev Cell
Species referenced: Xenopus laevis
Genes referenced: atf2 cdc42 cdh3 gal.2 jun map2k7 mapk8 pcdh8 ror2 wnt5a
???displayArticle.morpholinos??? lhx1 MO1 ror2 MO2 wnt11b MO1 wnt5a MO1
???attribute.lit??? ???displayArticles.show???
