Click here to close
Hello! We notice that you are using Internet Explorer, which is not supported by Xenbase and may cause the site to display incorrectly.
We suggest using a current version of Chrome,
FireFox, or Safari.
Genes Dev
2004 May 01;189:1072-87. doi: 10.1101/gad.1171104.
Show Gene links
Show Anatomy links
Interactions between Sox9 and beta-catenin control chondrocyte differentiation.
Akiyama H, Lyons JP, Mori-Akiyama Y, Yang X, Zhang R, Zhang Z, Deng JM, Taketo MM, Nakamura T, Behringer RR, McCrea PD, de Crombrugghe B.
???displayArticle.abstract???
Chondrogenesis is a multistep process that is essential for endochondral bone formation. Previous results have indicated a role for beta-catenin and Wnt signaling in this pathway. Here we show the existence of physical and functional interactions between beta-catenin and Sox9, a transcription factor that is required in successive steps of chondrogenesis. In vivo, either overexpression of Sox9 or inactivation of beta-catenin in chondrocytes of mouse embryos produces a similar phenotype of dwarfism with decreased chondrocyte proliferation, delayed hypertrophic chondrocyte differentiation, and endochondral bone formation. Furthermore, either inactivation of Sox9 or stabilization of beta-catenin in chondrocytes also produces a similar phenotype of severe chondrodysplasia. Sox9 markedly inhibits activation of beta-catenin-dependent promoters and stimulates degradation of beta-catenin by the ubiquitination/proteasome pathway. Likewise, Sox9 inhibits beta-catenin-mediated secondary axis induction in Xenopus embryos. Beta-catenin physically interacts through its Armadillo repeats with the C-terminal transactivation domain of Sox9. We hypothesize that the inhibitory activity of Sox9 is caused by its ability to compete with Tcf/Lef for binding to beta-catenin, followed by degradation of beta-catenin. Our results strongly suggest that chondrogenesis is controlled by interactions between Sox9 and the Wnt/beta-catenin signaling pathway.
???displayArticle.pubmedLink???
15132997 ???displayArticle.pmcLink???PMC406296 ???displayArticle.link???Genes Dev ???displayArticle.grants???[+]
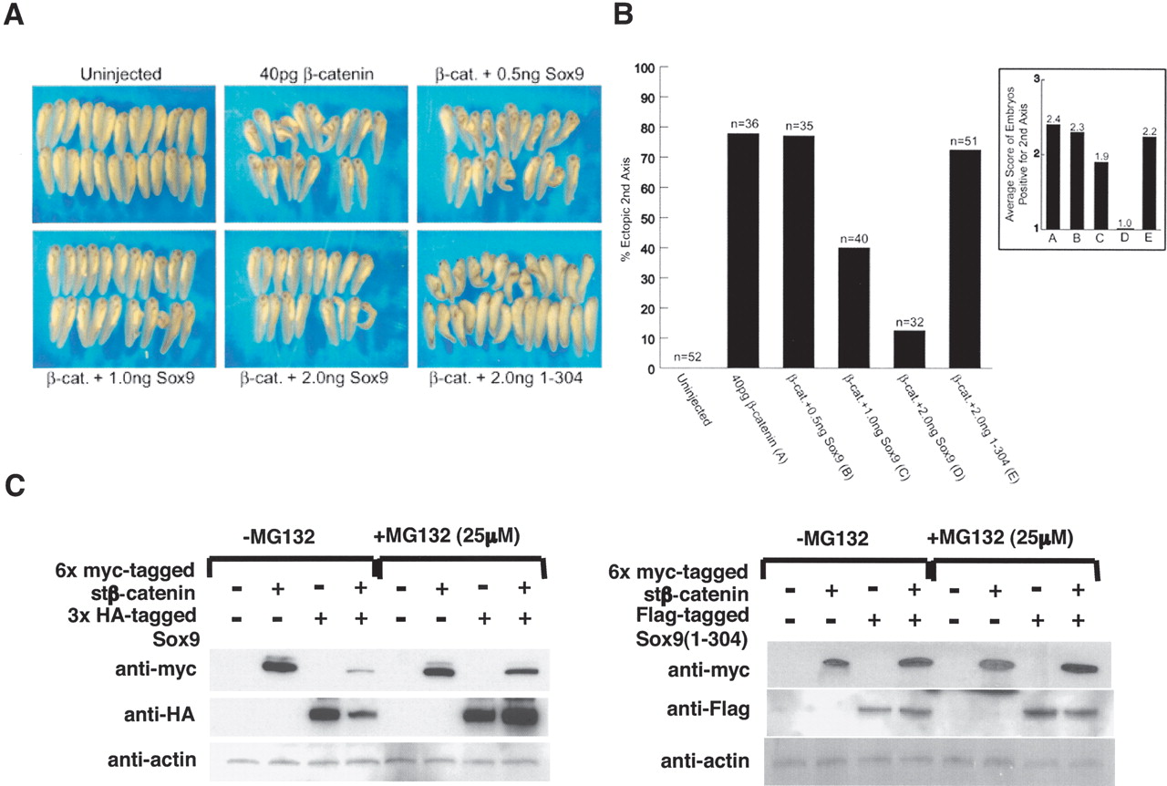
Figure 9.
(A,B) Sox9 inhibits β-catenin-mediated secondary-axis formation in Xenopus embryos. (A) Representative tail bud stage Xenopus embryos injected with the indicated RNAs into a single ventral-vegetal blastomere at the four-cell stage. (B) Summary of second axis assays from two separate experiments. Injection of mRNA encoding wild-type β-catenin (40 pg) results in a high frequency (77.8%) of embryos with secondary axes. Coinjection of increasing levels of Sox9 mRNA (0.5, 1.0, and 2.0 ng) with β-catenin (40 pg) results in a dose-dependent inhibition of β-catenin-induced secondary-axis formation. Sox9 (1-304) mRNA (2.0 ng) does not inhibit β-catenin-induced secondary-axis formation. Semiquantitative analysis of each embryo positive for a secondary axis (1 = weak, 2 = moderate, 3 = strong) further indicates that β-catenin-mediated secondary-axis formation is inhibited by increasing levels of Sox9, but not by Sox9 (1-304). (C) Proteasome inhibitor, MG132, restores the levels of β-catenin and Sox9 in 293 cells transfected with 6x myc-tagged stβ-catenin and 3xHA-tagged Sox9. Mutant Sox9 (1-304) does not decrease the levels of β-catenin, and MG132 has no effect on the levels of either β-catenin or Sox9 in these experiments.
Akiyama,
The transcription factor Sox9 has essential roles in successive steps of the chondrocyte differentiation pathway and is required for expression of Sox5 and Sox6.
2002, Pubmed
Akiyama,
The transcription factor Sox9 has essential roles in successive steps of the chondrocyte differentiation pathway and is required for expression of Sox5 and Sox6.
2002,
Pubmed Behrens,
Functional interaction of beta-catenin with the transcription factor LEF-1.
1996,
Pubmed
,
Xenbase Beier,
TGFbeta and PTHrP control chondrocyte proliferation by activating cyclin D1 expression.
2001,
Pubmed Beier,
Identification of the cyclin D1 gene as a target of activating transcription factor 2 in chondrocytes.
1999,
Pubmed Bi,
Haploinsufficiency of Sox9 results in defective cartilage primordia and premature skeletal mineralization.
2001,
Pubmed Bi,
Sox9 is required for cartilage formation.
1999,
Pubmed Bienz,
Armadillo/beta-catenin signals in the nucleus--proof beyond a reasonable doubt?
2003,
Pubmed
,
Xenbase Brault,
Inactivation of the beta-catenin gene by Wnt1-Cre-mediated deletion results in dramatic brain malformation and failure of craniofacial development.
2001,
Pubmed Bridgewater,
Chondrocyte-specific enhancer elements in the Col11a2 gene resemble the Col2a1 tissue-specific enhancer.
1998,
Pubmed Cadigan,
Wnt signaling: a common theme in animal development.
1997,
Pubmed
,
Xenbase Church,
Wnt regulation of chondrocyte differentiation.
2002,
Pubmed Clevers,
TCF/LEF factor earn their wings.
1997,
Pubmed
,
Xenbase Conlon,
Exogenous retinoic acid rapidly induces anterior ectopic expression of murine Hox-2 genes in vivo.
1992,
Pubmed Delise,
Analysis of N-cadherin function in limb mesenchymal chondrogenesis in vitro.
2002,
Pubmed Fagotto,
Binding to cadherins antagonizes the signaling activity of beta-catenin during axis formation in Xenopus.
1996,
Pubmed
,
Xenbase Fantl,
Mice lacking cyclin D1 are small and show defects in eye and mammary gland development.
1995,
Pubmed Foster,
Campomelic dysplasia and autosomal sex reversal caused by mutations in an SRY-related gene.
1994,
Pubmed Harada,
Intestinal polyposis in mice with a dominant stable mutation of the beta-catenin gene.
1999,
Pubmed Hartmann,
Dual roles of Wnt signaling during chondrogenesis in the chicken limb.
2000,
Pubmed Huelsken,
New aspects of Wnt signaling pathways in higher vertebrates.
2001,
Pubmed
,
Xenbase Korinek,
Constitutive transcriptional activation by a beta-catenin-Tcf complex in APC-/- colon carcinoma.
1997,
Pubmed Korswagen,
Canonical and non-canonical Wnt signaling pathways in Caenorhabditis elegans: variations on a common signaling theme.
2002,
Pubmed Lefebvre,
SOX9 is a potent activator of the chondrocyte-specific enhancer of the pro alpha1(II) collagen gene.
1997,
Pubmed Lefebvre,
A new long form of Sox5 (L-Sox5), Sox6 and Sox9 are coexpressed in chondrogenesis and cooperatively activate the type II collagen gene.
1998,
Pubmed Li,
Transgenic mice with targeted inactivation of the Col2 alpha 1 gene for collagen II develop a skeleton with membranous and periosteal bone but no endochondral bone.
1995,
Pubmed Long,
The CREB family of activators is required for endochondral bone development.
2001,
Pubmed Martin,
The LIM-only protein FHL2 interacts with beta-catenin and promotes differentiation of mouse myoblasts.
2002,
Pubmed
,
Xenbase McCrea,
A homolog of the armadillo protein in Drosophila (plakoglobin) associated with E-cadherin.
1991,
Pubmed
,
Xenbase Moon,
The promise and perils of Wnt signaling through beta-catenin.
2002,
Pubmed
,
Xenbase Oberlender,
Expression and functional involvement of N-cadherin in embryonic limb chondrogenesis.
1994,
Pubmed O'Gorman,
Protamine-Cre recombinase transgenes efficiently recombine target sequences in the male germ line of mice, but not in embryonic stem cells.
1997,
Pubmed Ornitz,
FGF signaling pathways in endochondral and intramembranous bone development and human genetic disease.
2002,
Pubmed Ovchinnikov,
Col2a1-directed expression of Cre recombinase in differentiating chondrocytes in transgenic mice.
2000,
Pubmed Panda,
The transcription factor SOX9 regulates cell cycle and differentiation genes in chondrocytic CFK2 cells.
2001,
Pubmed Pandur,
Increasingly complex: new players enter the Wnt signaling network.
2002,
Pubmed
,
Xenbase Rudnicki,
Inhibition of chondrogenesis by Wnt gene expression in vivo and in vitro.
1997,
Pubmed Ryu,
Regulation of the chondrocyte phenotype by beta-catenin.
2002,
Pubmed Sekiya,
SOX9 enhances aggrecan gene promoter/enhancer activity and is up-regulated by retinoic acid in a cartilage-derived cell line, TC6.
2000,
Pubmed Sicinski,
Cyclin D1 provides a link between development and oncogenesis in the retina and breast.
1995,
Pubmed Smits,
The transcription factors L-Sox5 and Sox6 are essential for cartilage formation.
2001,
Pubmed St-Jacques,
Indian hedgehog signaling regulates proliferation and differentiation of chondrocytes and is essential for bone formation.
1999,
Pubmed Tetsu,
Beta-catenin regulates expression of cyclin D1 in colon carcinoma cells.
1999,
Pubmed Topol,
Wnt-5a inhibits the canonical Wnt pathway by promoting GSK-3-independent beta-catenin degradation.
2003,
Pubmed Veeman,
A second canon. Functions and mechanisms of beta-catenin-independent Wnt signaling.
2003,
Pubmed Vortkamp,
Regulation of rate of cartilage differentiation by Indian hedgehog and PTH-related protein.
1996,
Pubmed Wagner,
Autosomal sex reversal and campomelic dysplasia are caused by mutations in and around the SRY-related gene SOX9.
1994,
Pubmed Wodarz,
Mechanisms of Wnt signaling in development.
1998,
Pubmed
,
Xenbase Xie,
Trans-activation of the mouse cartilage-derived retinoic acid-sensitive protein gene by Sox9.
1999,
Pubmed Yamaguchi,
A Wnt5a pathway underlies outgrowth of multiple structures in the vertebrate embryo.
1999,
Pubmed Yang,
Wnt5a and Wnt5b exhibit distinct activities in coordinating chondrocyte proliferation and differentiation.
2003,
Pubmed Zorn,
Regulation of Wnt signaling by Sox proteins: XSox17 alpha/beta and XSox3 physically interact with beta-catenin.
1999,
Pubmed
,
Xenbase