Click here to close
Hello! We notice that you are using Internet Explorer, which is not supported by Xenbase and may cause the site to display incorrectly.
We suggest using a current version of Chrome,
FireFox, or Safari.
???displayArticle.abstract???
Gastrulation is a morphogenetic process in which tightly coordinated cell and tissue movements establish the three germ layers (ectoderm, mesoderm, and endoderm) to define the anterior-to-posterior embryonic organization [1]. To elicit this movement, cells modulate membrane protrusions and undergo dynamic cell interactions. Here we report that ankyrin repeats domain protein 5 (xANR5), a novel FGF target gene product, regulates cell-protrusion formation and tissue separation, a process that develops the boundary between the ectoderm and mesoderm [2, 3], during Xenopus gastrulation. Loss of xANR5 function by antisense morpholino oligonucleotide (MO) caused a short trunk and spina bifida without affecting mesodermal gene expressions. xANR5-MO also blocked elongation of activin-treated animal caps (ACs) and tissue separation. The dorsal cells of xANR5-MO-injected embryos exhibited markedly reduced membrane protrusions, which could be restored by coinjecting active Rho. Active Rho also rescued the xANR5-MO-inhibited tissue separation. We further demonstrated that xANR5 interacted physically and functionally with paraxial protocadherin (PAPC), which has known functions in cell-sorting behavior, tissue separation, and gastrulation cell movements [4-6], to regulate early morphogenesis. Our findings reveal for the first time that xANR5 acts through Rho to regulate gastrulation and is an important cytoplasmic partner of PAPC, whose cytoplasmic partner was previously unknown.
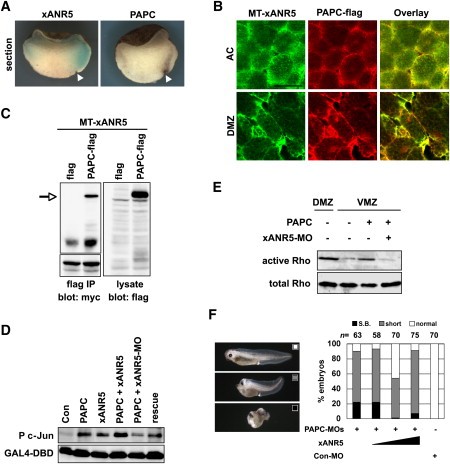
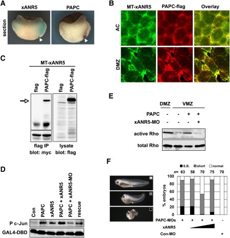
Figure 4. xANR5 Is Physically Associated with PAPC and Indispensable for the PAPC-Dependent Signaling Pathway(A) Expression patterns of xANR5 and PAPC at the early gastrula were detected with Fluorescein-labeled antisense RNA of xANR5 and DIG-labeled antisense RNA of PAPC. Embryos were fixed at stage 10.5 and sectioned sagittally through the dorsal midline. xANR5 and PAPC were showed overlapping expressions at the DMZ. Arrowheads indicate the blastopore.(B) Full-length xANR5 was tagged with the 6-repeat myc epitope (MT-xANR5), and full-length PAPC was tagged with the flag epitope (PAPC-flag). MT-xANR5 (50 pg) and PAPC-flag (50 pg) were injected into two animal and dorsal blastomeres at the 2-cell stage and 4-cell stage and then isolated at the blastula and early gastrula stage, respectively. xANR5 was detected with a mouse anti-myc antibody and an Alexa 488-conjugated mouse anti-IgG antibody. PAPC was detected with a rabbit anti-flag antibody and an Alexa 544-conjugated rabbit anti-IgG antibody. Scale bar represents 50 μm.(C) Immunoprecipitation experiments with MT-xANR5 and PAPC-flag were carried out in 293T culture cells. The expressed proteins were precipitated with a mouse anti-flag antibody (Sigma-Aldrich) and detected with a rabbit anti-flag antibody (Sigma-Aldrich) and mouse anti-myc antibody. A physical interaction between xANR5 and PAPC was determined by western blotting. An arrow indicates PAPC expression detected with a rabbit anti-flag antibody.(D) A JNK activation assay was carried out with animal blastomeres. The single injection of PAPC or xANR5 enabled the induction of c-jun phosphorylation, and the coinjection of PAPC and xANR5 further increased the c-jun activity. The phosphorylation of c-jun triggered by PAPC overexpression was significantly decreased when xANR5-MO was coinjected, and this effect was rescued by xANR5 coinjection.(E) To investigate whether xANR5 is involved in the PAPC-dependent Rho activation, a Rho activation assay was carried out with marginal zone explants. In the VMZ, the overexpression of PAPC induced the activation of Rho activity, which was suppressed by the coinjection of xANR5-MO.(F) The depletion of PAPC by MO injection into the 2 dorsal blastomeres at the 4-cell stage resulted in a short trunk and S.B. Coinjection of xANR5 mRNA into the dorsal cells could partially rescue the effect of PAPC-MOs.
Figure 1. xANR5, an FGF-Responsive Gene Product, Is Important for Xenopus Gastrulation
(A and B) XL023o21 was upregulated by the overexpression of eFGF (10, 100 pg) and downregulated by the inhibition of FGF signaling with XFD (500 pg) or SU5402 (25, 50 μM). The results of three experiments are shown. Error bars indicate standard deviation from three different data.
(C) Comparison of the protein structures of human ANR5 (hANR5) and Xenopus ANR5 (xANR5). The numbers above and inside the box indicate the amino acid residues and the percent identity between the two proteins, respectively.
(D) The effect of xANR5-MO on the transcription of xANR5 mRNA was demonstrated with an in vitro transcription/translation system. xANR5-MO specifically inhibited the transcription of the UTR-including xANR5 mRNA (UTR-xANR5-Vns) constructed to generate a fusion protein with eYFP (Vns). The effect of xANR5-MO was restored by coexpression of a rescue construct (rescue-xANR5-Vns). xANR5 protein was detected by western blotting with an anti-GFP antibody. Vns protein was detected as a loading control.
(E) Depletion of xANR5 by MO (16.8 ng per embryo) or the overexpression of xANR5 resulted in a short trunk (short) and S.B. These gastrulation-defective phenotypes caused by xANR5-MO were partially restored by the coinjection of xANR5, a rescue construct (500 pg), or hANR5 (400 pg).
(F) When coinjected with activin, xANR5-MO abrogated the activin-induced elongation of animal caps, which was fully rescued by the coinjection of hANR5. 20 embryos that had received a microinjection of mRNA or MOs were used for AC isolation at the blastula stage. Ten explants each were used to examine activin-induced elongation and for RT-PCR analysis. The data represent three different experiments.
(G) Schematic diagram of a sagittally fractured early gastrula shows the tissue separation at the DMZ, indicated by the visually identifiable Brachet's cleft. Black arrows indicate the anterior and posterior ends of the cleft, respectively. Embryos fixed at stage 10.5 were fractured through the dorsal blastopore, and the Brachet's cleft formation was analyzed. The Con-MO-injected embryo showed a cleft that extended from the anterior to posterior end, whereas the xANR5-MO-injected embryo showed perturbed posterior cleft formation. Coinjection of a rescue construct restored the extension of the posterior cleft that was inhibited by xANR5-MO microinjection.
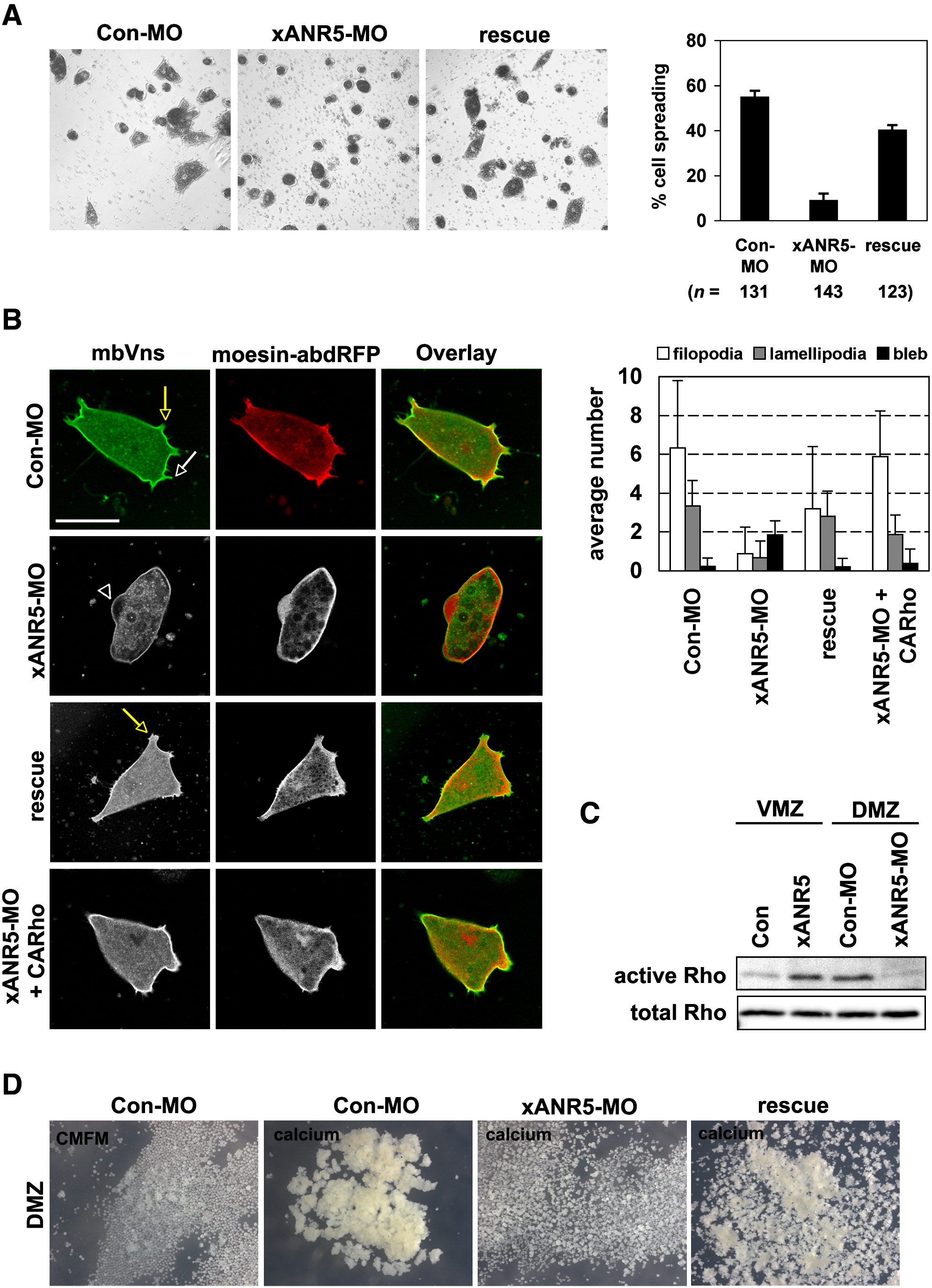
Figure 2. xANR5-MO Abolishes the Cell-Protrusive Morphology
(A and B) The dorsal marginal zone (DMZ) of an embryo that had received a microinjection of MO or mRNA at the 4-cell stage was isolated at stage 10.5 and dissociated in CMFM. Dissociated dorsal cells were plated on a fibronectin-coated glass-bottomed dish, and their spreading on fibronectin was observed after a 1 hr incubation in Steinberg's solution. Unattached cells were removed by gentle washing. Con-MO-injected cells were well spread on the fibronectin and produced fully formed filopodial and lamellipodial protrusions. Membrane blebs were hardly observed in the Con-MO-injected cells. Most of the xANR5-MO-injected cells failed to spread on fibronectin and showed far fewer active protrusions and a higher frequency of membrane blebs than the Con-MO-injected cells. The coinjection of xANR5 or CARho (2.5 pg) could partially and almost completely reverse the effects caused by xANR5-MO, respectively. The white and yellow arrows indicate filopodia and lamellipodia, respectively. Arrowhead indicates a membrane bleb. Error bars indicate standard deviation from three different data. Scale bar represents 50 μm.
(C) The DMZ and ventral marginal zone (VMZ) of embryos that had received a microinjection of MO or mRNA were isolated at stage 10.5 and subjected to a Rho activation assay. Overexpression of xANR5 (1 ng) increased the Rho activity in the VMZ, whereas xANR5-MO downregulated the activation of Rho in the DMZ.
(D) DMZ cell dissociation and reaggregation assay. Cells from DMZs of Con-MO-injected embryos formed a large cell mass upon calcium addition while those from xANR5-MO injected embryos failed to reaggregate, which was rescued by the coinjection of xANR5.
Figure 3. xANR5-MO Inhibits the Development of Brachet's Cleft
Embryos that had received a microinjection of MO or mRNA into the two dorsovegetal blastomeres at the 8-cell stage were fixed at stage 10.5, then sagittally fractured to examine formation of the cleft.
(A) Inhibition of the cleft's extension caused by xANR5-MO was specifically rescued by the coinjection of xANR5 mRNA. CARho (10 pg) could partially rescue the inhibition of the posterior cleft formation caused by xANR5-MO. However, CARac failed to recover the effect of xANR5-MO on cleft formation.
(B) A low amount of xANR5-MO (4.2 ng), PAPC-MOs (20 ng), and/or Fz7-MO (40 ng) was introduced into dorsovegetal blastomeres by individual injections or coinjection to detect possible interactions among these molecules. Each MO injected alone resulted in a near-normal extension of Brachet's cleft. Coinjection of a low amount of xANR5-MO and PAPC-MOs caused a synergistic inhibition of cleft development and caused a severe defect in the posterior cleft formation, while coinjection of a low amount of xANR5-MO and Fz7-MO showed an additive effect on cleft formation.
Figure S1. Expression Pattern and Subcellular Localizations of xANR5 through Early Embryogenesis (A and B) Whole-mount in situ hybridization analysis (WISH) and semiquantitative RT-PCR analyses showed ANR5 to be the product of a maternally expressed gene. The expression patterns of xANR5 in the gastrula were almost ubiquitous but dorsally enriched, as seen in the sagittal section. xANR5 RNA was expressed along the neural fold in the neurula, and observed in the eyes, midbrain, and hindbrain, and as dots in the epidermis in later stages. (C) Subcellular localization of xANR5 during early embryogenesis was detected by means of a Vns-tagged construct. A membrane-bound form of RFP was coinjected to detect plasma membrane. xANR5-Vns was localized near the plasma membrane in the AC and VMZ. In the DMZ, xANR5-Vns was localized to the two tips of the spindle-shaped dorsal cells. Scale bars represent 50 mm.
Figure S2. Neither xANR5 mRNA nor xANR5-MO Inhibits Mesodermal Induction and Patterning (A) Ten DMZs overexpressing xANR5 were subjected to RT-PCR analysis. The overexpression of xANR5 did not alter the expressions of the mesodermal markers Xbra, Xwnt11, Xnot, and Xmyf5. The organizer marker chordin was also not changed by xANR5 mRNA microinjection. (BâD) WISH and RT-PCR were carried out to determine whether xANR5-MO injection affected mesodermal induction and patterning. No changes in gene expression, mesodermal induction, or tissue specification as a result of xANR5-MO microinjection were detected. A presumptive head mesodermal marker, Xgsc, and an axial mesodermal marker, XmyoD, were unaffected by xANR5-MO. RT-PCR analysis with mesodermal markers and FGF target genes also showed that xANR5-MO injection did not alter the gene expression patterns during early embryogenesis. (E) Mesodermal induction was tested in activin-injected animal caps. The expression of Xbra, which was induced by activin injection, was unaffected by the coinjection of ANR5-MO or hANR5.
Figure S3. Loss of xANR5 Function Caused a Cell-Adhesion Defect (A) DMZs from embryos that had received either Con-MO or xANR5-MO with Vns mRNA microinjection were observed at stage 14. The Con-MO-injected DMZ underwent convergent extension and showed extensive cell migration. In contrast, the xANR5-MOinjected DMZ remained thick and short, and the MO-introduced cells failed to move. Arrow indicates the direction of mesendoderm migration. Arrowheads indicate the leading edge. (B) Each side of a dorsal cell from an embryo that had received a microinjection of mbVns and mbRFP with MO at the 4-cell stage. The DMZ was isolated at stage 10.5, then cultured on a fibronectin-coated dish. At stage 13, xANR5-MO caused loose coordination among the cells, which were round in shape; in contrast, the cells from Con-MO-injected embryos were well packed. (C) Cell-protrusive morphology in the DMZ from embryos that had received an injection of mbVns and xANR5-MO showed a dramatic loss of protrusions. Some cells appeared to have lost their ability to interact with the cell matrix and had detached from it. Cells from Con-MO-injected embryos developed active cell protrusions. (D) To observe dynamic changes in the protrusive morphology in a single cell, we took a time-lapse movie at 150 s intervals. The cells from Con-MO-injected embryos produced dynamic filopodia and lamellipodia. In contrast, xANR5-MO-introduced cells showed dramatically fewer and smaller active protrusions, which were static on the fibronectin. xANR5-MO-injected cells showed membrane blebs that moved rapidly within the cell membrane. The coinjection of xANR5 or CARho could restore the effect caused by the loss of xANR5 function, and resulted in dynamic protrusions. Arrowheads indicate membrane blebs. Scale bars represent 50 mm.
Figure S4. xANR5-MO Inhibits BVg1-Induced Tissue Separation (A) Schematic description of the BCR assay for analyzing tissue separation according to the procedure of Medina et al. [S1]. Embryos received microinjections of mRNA or MOs at the 8-cell stage. The inner cell mass of ACs that were isolated at the gastrula stage was placed on the BCR and then cultured for 45 min. (B) The BVg1-injected inner cell mass separated from the ectoderm, and this was abrogated by the coinjection of xANR5-MO. Arrowheads indicate the inner cell mass of ACs. (C) Statistical data for the in vitro tissue-separation assay.
Figure S5. C-Terminal Ankyrin Repeats Domain of xANR5 Is Required for Its Physical Association with PAPC (A) The physical interaction between GST-fused xANR5 and PAPCflag was tested by a pull-down assay, followed by western blotting. To address which domain of xANR5 is important for its interaction with PAPC, we also tested the interaction between GST-fused xANR5 variants and PAPC-flag. The expression of xANR5 and its variants was detected with a mouse anti-GST antibody and HRP-conjugated mouse anti-IgG antibody. PAPC expression was detected by a rabbit anti-flag antibody followed by HRP-conjugated rabbit anti-IgG antibody. We confirmed that xANR5 and PAPC are binding partners and identified the C-terminal ankyrin repeats domain as being important for the physical interaction of xANR5 and PAPC. (B) A Rho activation assay was carried out in the DMZ to examine whether xANR5 could rescue the Rho activity downregulated by PAPC-MOs injection. Microinjection of PAPC-MOs into the dorsal region suppressed the endogenous Rho activity. We found that the coinjection of xANR5 could completely rescue the effect of the PAPC-MOs. The Rho activity in the DMZ was higher than that in the VMZ, as previously reported.