Click here to close Hello! We notice that you are using Internet Explorer, which is not supported by Xenbase and may cause the site to display incorrectly. We suggest using a current version of Chrome, FireFox, or Safari.
XB-ART-35592
PLoS One 2007 Mar 14;23:e281. doi: 10.1371/journal.pone.0000281.
Show Gene links Show Anatomy links

Transient receptor potential ion channels control thermoregulatory behaviour in reptiles.

Seebacher F, Murray SA.


???displayArticle.abstract???
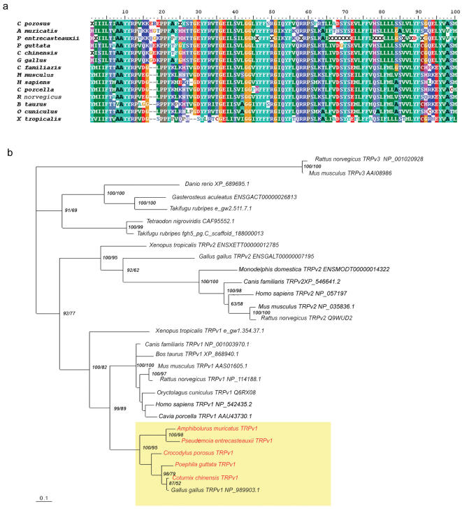
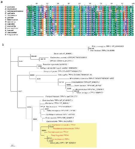
Biological functions are governed by thermodynamics, and animals regulate their body temperature to optimise cellular performance and to avoid harmful extremes. The capacity to sense environmental and internal temperatures is a prerequisite for the evolution of thermoregulation. However, the mechanisms that enable ectothermic vertebrates to sense heat remain unknown. The recently discovered thermal characteristics of transient receptor potential ion channels (TRP) render these proteins suitable to act as temperature sensors. Here we test the hypothesis that TRPs are present in reptiles and function to control thermoregulatory behaviour. We show that the hot-sensing TRPV1 is expressed in a crocodile (Crocodylus porosus), an agamid (Amphibolurus muricatus) and a scincid (Pseudemoia entrecasteauxii) lizard, as well as in the quail and zebrafinch (Coturnix chinensis and Poephila guttata). The TRPV1 genes from all reptiles form a unique clade that is delineated from the mammalian and the ancestral Xenopus sequences by an insertion of two amino acids. TRPV1 and the cool-sensing TRPM8 are expressed in liver, muscle (transversospinalis complex), and heart tissues of the crocodile, and have the potential to act as internal thermometer and as external temperatures sensors. Inhibition of TRPV1 and TRPM8 in C. porosus abolishes the typically reptilian shuttling behaviour between cooling and heating environments, and leads to significantly altered body temperature patterns. Our results provide the proximate mechanism of thermal selection in terrestrial ectotherms, which heralds a fundamental change in interpretation, because TRPs provide the mechanism for a tissue-specific input into the animals' thermoregulatory response.

???displayArticle.pubmedLink??? 17356692
???displayArticle.pmcLink??? PMC1804099
???displayArticle.link??? PLoS One


Species referenced: Xenopus
Genes referenced: trpm8 trpv1


???attribute.lit??? ???displayArticles.show???
References [+] :
Abascal, ProtTest: selection of best-fit models of protein evolution. 2005, Pubmed