XB-ART-35563
Dev Dyn
2007 Jul 01;2367:1970-9. doi: 10.1002/dvdy.21128.
Show Gene links
Show Anatomy links
Nr2e3 and Nrl can reprogram retinal precursors to the rod fate in Xenopus retina.
???displayArticle.abstract???
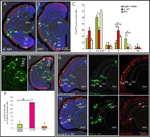
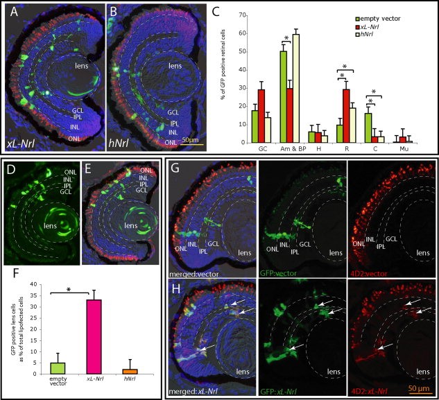
Transformation of undifferentiated progenitors into specific cell types is largely dependent on temporal and spatial expression of a complex network of transcription factors. Here, we examined whether neural retina leucine zipper (Nrl) and photoreceptor-specific nuclear receptor Nr2e3 transcription factors contribute to cell fate determination. We cloned the Xenopus Nr2e3 gene and showed that its temporal and spatial expression is similar to its mammalian ortholog. We tested its in vivo function by misexpressing these transcription factors in Xenopus eye primordia, demonstrating that either human Nr2e3 or Nrl directed photoreceptor precursors to become rods at the expense of cones. Furthermore, overexpression of Xenopus Nrl dramatically increased the number of lens fibers, whereas human Nrl did not, suggesting evolutionary divergence of function of the Nrl gene family. Misexpression of Nrl and Nr2e3 together were more effective than either transcription factor alone in directing precursors to the rod fate.
???displayArticle.pubmedLink??? 17377979
???displayArticle.link??? Dev Dyn
???displayArticle.grants???
Species referenced: Xenopus laevis
Genes referenced: calb1 crx nr2e1 nr2e3 nrl otx2 rho
???displayArticle.antibodies??? Calb1 Ab3 Rho Ab1
???attribute.lit??? ???displayArticles.show???
