Click here to close
Hello! We notice that you are using Internet Explorer, which is not supported by Xenbase and may cause the site to display incorrectly.
We suggest using a current version of Chrome,
FireFox, or Safari.
???displayArticle.abstract???
The perception of odors is influenced by a variety of neuromodulators, and there is growing evidence that modulation already takes place in the olfactory epithelium. Here we report on cannabinergic actions in the olfactory epithelium of Xenopus laevis tadpoles. First we show that CB1 receptor-specific antagonists AM251, AM281, and LY320135 modulate odor-evoked calcium changes in olfactory receptor neurons. Second, we localize CB1-like immunoreactivity on dendrites of olfactory receptor neurons. Finally, we describe the cannabinergic influence on odor-induced spike-associated currents in individual olfactory receptor neurons. Here we demonstrate that the cannabinergic system has a profound impact on peripheral odor processing and discuss its possible function.
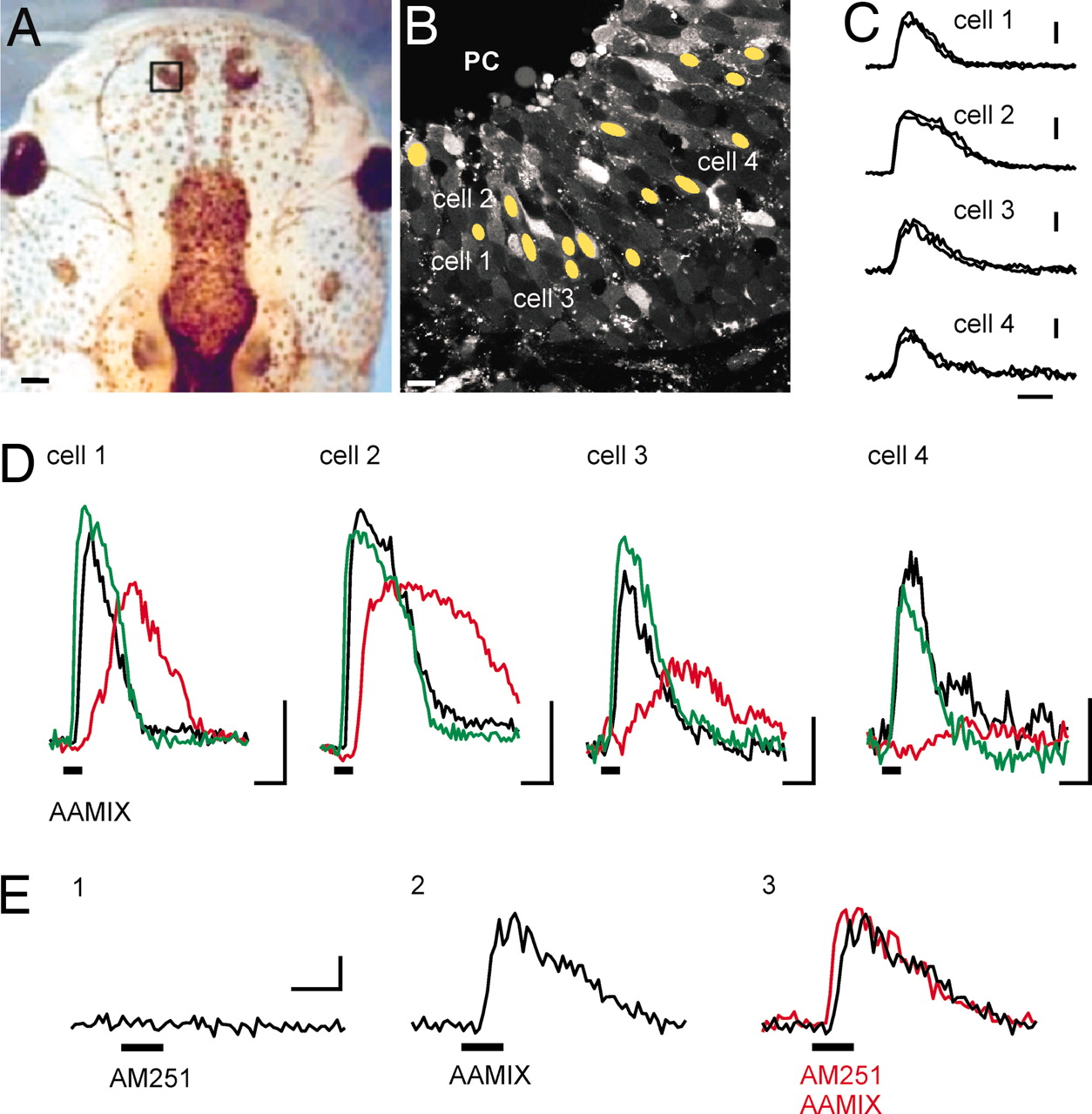
Fig. 1.
AM251 alters odor-evoked [Ca2+]i changes. (A) Overview of a X. laevis tadpolehead. The black rectangle indicates part of the animal's left OE. (Scale bar: 500 μm.) (B) Fluo4-AM stained acute slice preparation of the OE (image acquired at rest). PC, principal cavity. The yellow ovals indicate the ORN somata of this slice that responded to the AAMIX (100 μM). (Scale bar: 10 μm.) (C) [Ca2+]i transients of individual ORNs upon repeated applications of the AAMIX. The intraepithelial location of the four cells shown is indicated in B. [Scale bars: 10 s and δF/F 100% (cells 1 and 2) and 10 s and δF/F 50% (cell 3 and cell 4).] (D) After addition of AM251 (5 μM) to the bath solution the AAMIX-evoked ORN responses (black traces) were modulated (red traces). After 12 min of drug washout the odor-induced [Ca2+]i transients recovered completely (green traces). [Scale bars: 10 s and δF/F 100% (cells 1 and 2) and 10 s and δF/F 50% (cells 3 and 4).] (E) AM251 does not interfere with odorant binding at olfactory receptors. Application of AM251 (50 μM) alone (E1) did not elicit any response. (E2 and E3) Odorant-induced [Ca2+]i transient upon application of the AAMIX (50 μM) alone (E2) and [Ca2+]i transient induced by a coapplication of the antagonist (AM251, 50 μM) and 50 μM AAMIX (E3). The reproducibility of the [Ca2+]i transients was not altered by the presence of the antagonist (compare black and red traces). (Scale bars: 10 s and δF/F 100%.)
Fig. 2.
CB1 receptor-mediated antagonist action upon amino acid-sensitive ORNs. (A) The modulatory effects of AM281 (10 μM; red trace) on an AAMIX-evoked ORN response (black trace) could not be washed out within 2 or 5 min with bath solution alone (green trace and blue trace, respectively). (B) [Ca2+]i transient of an individual ORN upon application of the AAMIX (black trace). After addition of AM281 (10 μM) to the bath solution the AAMIX-evoked ORN response was suppressed (red trace). After 2 min of drug washout with HU210 (20 μM) in the bath solution, the odor-induced [Ca2+]i transient recovered almost completely (green trace). [Scale bars: 10 s and δF/F 50% (A) and 10 s and δF/F 100% (B).]
Fig. 3.
CB1 distribution in the OE of X. laevis tadpoles. (A) Slice of an OE with biocytin-avidin-stained ORNs (merged z-stack; 16 optical slices, total thickness 14.4 μm). (Scale bar: 20 μm.) (B) Immunoreactivity to an rCB1-NH antibody of the same slice (see Materials and Methods). (C) Merged z-stack of an OE treated with the anti-CB1 antibody after preadsorption with the immunizing protein (see Materials and Methods). (DâF) Higher magnification of the region indicated by the white rectangle in A (merged z-stack; four optical slices, total thickness 3.6 μm). (Scale bar: 10 μm.) (E) CB1-LI IR localized to dendritic processes. The somata of the ORNs are clearly IR-free. (F) Overlay of D and E. CB1-LI IR is clearly occurring at ORN dendrites.
Fig. 4.
CB1 antagonist AM251 alters odor-evoked electrical activity in individual ORNs. (A1) AAMIX-induced action potential-associated currents of an individual ORN. [Scale bars: 2 s and 20 pA (A1âA5).] The corresponding poststimulus time histogram is shown in B1. The superimposed red histogram comes from a successive AAMIX application (interstimulus interval 3 min; current trace not shown) and shows the high reproducibility of the odorant response. (A2âA4 and B2âB4) The modulatory effect of AM251 on the action potential-associated currents depends on the wash-in time of the antagonist. (A5 and B5) Recovery after 20-min drug washout. The time window of the original response is indicated by the gray-shaded area. (A6 and B6) Odor concentration time course. Shown is simulation of the odor dynamics during a single odorant application (see Materials and Methods). (C1âC5) Zoom of individual spike-associated currents, one from each current trace A1âA5 (trace duration 25 ms). (Scale bar: 40 pA.)
Apelbaum,
Orexin A effects on the olfactory bulb spontaneous activity and odor responsiveness in freely breathing rats.
2005, Pubmed
Apelbaum,
Orexin A effects on the olfactory bulb spontaneous activity and odor responsiveness in freely breathing rats.
2005,
Pubmed Aréchiga,
Adrenergic effects on electro-olfactogram.
1969,
Pubmed Bouvet,
The activity of olfactory receptor cells is affected by acetylcholine and substance P.
1988,
Pubmed Caillol,
Localization of orexins and their receptors in the rat olfactory system: possible modulation of olfactory perception by a neuropeptide synthetized centrally or locally.
2003,
Pubmed Cesa,
Cannabinoid receptor CB1-like and glutamic acid decarboxylase-like immunoreactivities in the brain of Xenopus laevis.
2001,
Pubmed
,
Xenbase Czesnik,
ATP activates both receptor and sustentacular supporting cells in the olfactory epithelium of Xenopus laevis tadpoles.
2006,
Pubmed
,
Xenbase Di Marzo,
Leptin-regulated endocannabinoids are involved in maintaining food intake.
2001,
Pubmed Di Marzo,
Endocannabinoid control of food intake and energy balance.
2005,
Pubmed Egertová,
Localisation of cannabinoid receptors in the rat brain using antibodies to the intracellular C-terminal tail of CB.
2000,
Pubmed Eisthen,
Neuromodulatory effects of gonadotropin releasing hormone on olfactory receptor neurons.
2000,
Pubmed Fan,
Inhibitory interaction of cannabinoid CB1 receptor and dopamine D2 receptor agonists on voltage-gated currents of goldfish cones.
2004,
Pubmed Fan,
Reciprocal inhibition of voltage-gated potassium currents (I K(V)) by activation of cannabinoid CB1 and dopamine D1 receptors in ON bipolar cells of goldfish retina.
2005,
Pubmed Fan,
Biphasic modulation of voltage-dependent currents of retinal cones by cannabinoid CB1 receptor agonist WIN 55212-2.
2003,
Pubmed Hamill,
Improved patch-clamp techniques for high-resolution current recording from cells and cell-free membrane patches.
1981,
Pubmed Hardy,
Orexin A modulates mitral cell activity in the rat olfactory bulb: patch-clamp study on slices and immunocytochemical localization of orexin receptors.
2005,
Pubmed Hegg,
Dopamine reduces odor- and elevated-K(+)-induced calcium responses in mouse olfactory receptor neurons in situ.
2004,
Pubmed Hegg,
Activation of purinergic receptor subtypes modulates odor sensitivity.
2003,
Pubmed Kawai,
Adrenaline enhances odorant contrast by modulating signal encoding in olfactory receptor cells.
1999,
Pubmed Kirkham,
Endocannabinoid levels in rat limbic forebrain and hypothalamus in relation to fasting, feeding and satiation: stimulation of eating by 2-arachidonoyl glycerol.
2002,
Pubmed Manzini,
Multidrug resistance transporters in the olfactory receptor neurons of Xenopus laevis tadpoles.
2003,
Pubmed
,
Xenbase Manzini,
cAMP-independent responses of olfactory neurons in Xenopus laevis tadpoles and their projection onto olfactory bulb neurons.
2002,
Pubmed
,
Xenbase Manzini,
Classes and narrowing selectivity of olfactory receptor neurons of Xenopus laevis tadpoles.
2004,
Pubmed
,
Xenbase Manzini,
cAMP-independent olfactory transduction of amino acids in Xenopus laevis tadpoles.
2003,
Pubmed
,
Xenbase McLaughlin,
The cannabinoid CB1 antagonists SR 141716A and AM 251 suppress food intake and food-reinforced behavior in a variety of tasks in rats.
2003,
Pubmed Migliarini,
Endocannabinoid system in Xenopus laevis development: CB1 receptor dynamics.
2006,
Pubmed
,
Xenbase Mousley,
Terminal nerve-derived neuropeptide y modulates physiological responses in the olfactory epithelium of hungry axolotls (Ambystoma mexicanum).
2006,
Pubmed Nikonov,
Beyond the olfactory bulb: an odotopic map in the forebrain.
2005,
Pubmed O'Doherty,
Sensory-specific satiety-related olfactory activation of the human orbitofrontal cortex.
2000,
Pubmed Oike,
Arachidonic acid can function as a signaling modulator by activating the TRPM5 cation channel in taste receptor cells.
2006,
Pubmed Pager,
A selective control of olfactory bulb electrical activity in relation to food deprivation and satiety in rats.
1972,
Pubmed Pertwee,
Inverse agonism and neutral antagonism at cannabinoid CB1 receptors.
2005,
Pubmed Soderstrom,
Endocannabinoids link feeding state and auditory perception-related gene expression.
2004,
Pubmed Straiker,
Cannabinoid receptor activation differentially modulates ion channels in photoreceptors of the tiger salamander.
2003,
Pubmed Straiker,
Cannabinoid CB1 receptors and ligands in vertebrate retina: localization and function of an endogenous signaling system.
1999,
Pubmed Struik,
Cannabinoid agonist WIN 55212-2 speeds up the cone response to light offset in goldfish retina.
2006,
Pubmed Tsou,
Immunohistochemical distribution of cannabinoid CB1 receptors in the rat central nervous system.
1998,
Pubmed Valenti,
The endocannabinoid system in the brain of Carassius auratus and its possible role in the control of food intake.
2005,
Pubmed Valentincic,
Expression of a reflex biting/snapping response to amino acids prior to first exogenous feeding in salmonid alevins.
1999,
Pubmed Vargas,
Dopamine modulates inwardly rectifying hyperpolarization-activated current (Ih) in cultured rat olfactory receptor neurons.
1999,
Pubmed