XB-ART-35293
J Gen Physiol
2006 Oct 01;1284:389-404. doi: 10.1085/jgp.200609486.
Show Gene links
Show Anatomy links
Intra- and intersubunit cooperativity in activation of BK channels by Ca2+.
Qian X, Niu X, Magleby KL.
???displayArticle.abstract???
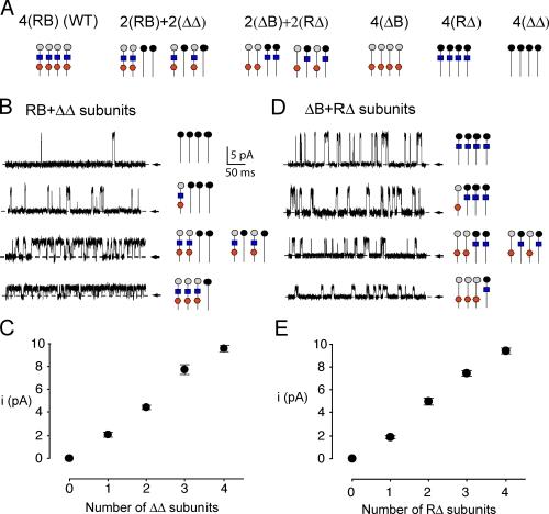
The activation of BK channels by Ca(2+) is highly cooperative, with small changes in intracellular Ca(2+) concentration having large effects on open probability (Po). Here we examine the mechanism of cooperative activation of BK channels by Ca(2+). Each of the four subunits of BK channels has a large intracellular COOH terminus with two different high-affinity Ca(2+) sensors: an RCK1 sensor (D362/D367) located on the RCK1 (regulator of conductance of K(+)) domain and a Ca-bowl sensor located on or after the RCK2 domain. To determine interactions among these Ca(2+) sensors, we examine channels with eight different configurations of functional high-affinity Ca(2+) sensors on the four subunits. We find that the RCK1 sensor and Ca bowl contribute about equally to Ca(2+) activation of the channel when there is only one high-affinity Ca(2+) sensor per subunit. We also find that an RCK1 sensor and a Ca bowl on the same subunit are much more effective in increasing Po than when they are on different subunits, indicating positive intrasubunit cooperativity. If it is assumed that BK channels have a gating ring similar to MthK channels with alternating RCK1 and RCK2 domains and that the Ca(2+) sensors act at the flexible (rather than fixed) interfaces between RCK domains, then a comparison of the distribution of Ca(2+) sensors with the observed responses suggest that the interface between RCK1 and RCK2 domains on the same subunit is flexible. On this basis, intrasubunit cooperativity arises because two high-affinity Ca(2+) sensors acting across a flexible interface are more effective in opening the channel than when acting at separate interfaces. An allosteric model incorporating intrasubunit cooperativity nested within intersubunit cooperativity could approximate the Po vs. Ca(2+) response for eight possible subunit configurations of the high-affinity Ca(2+) sensors as well as for three additional configurations from a previous study.
???displayArticle.pubmedLink??? 17001085
???displayArticle.pmcLink??? PMC2151572
???displayArticle.link??? J Gen Physiol
???displayArticle.grants??? [+]
Species referenced: Xenopus laevis
Genes referenced: igf2bp3 kmo
???attribute.lit??? ???displayArticles.show???
References [+] :
Adelman,
Calcium-activated potassium channels expressed from cloned complementary DNAs.
1992, Pubmed,
Xenbase
Adelman, Calcium-activated potassium channels expressed from cloned complementary DNAs. 1992, Pubmed , Xenbase
Atkinson, A component of calcium-activated potassium channels encoded by the Drosophila slo locus. 1991, Pubmed
Bao, Elimination of the BK(Ca) channel's high-affinity Ca(2+) sensitivity. 2002, Pubmed , Xenbase
Barrett, Properties of single calcium-activated potassium channels in cultured rat muscle. 1982, Pubmed
Beato, The activation mechanism of alpha1 homomeric glycine receptors. 2004, Pubmed
Bian, Ca2+-binding activity of a COOH-terminal fragment of the Drosophila BK channel involved in Ca2+-dependent activation. 2001, Pubmed
Brenner, Vasoregulation by the beta1 subunit of the calcium-activated potassium channel. 2000, Pubmed
Butler, mSlo, a complex mouse gene encoding "maxi" calcium-activated potassium channels. 1993, Pubmed , Xenbase
Cox, Allosteric gating of a large conductance Ca-activated K+ channel. 1997, Pubmed , Xenbase
Cox, Role of the beta1 subunit in large-conductance Ca(2+)-activated K(+) channel gating energetics. Mechanisms of enhanced Ca(2+) sensitivity. 2000, Pubmed , Xenbase
Craven, CNG and HCN channels: two peas, one pod. 2006, Pubmed
Cui, Intrinsic voltage dependence and Ca2+ regulation of mslo large conductance Ca-activated K+ channels. 1997, Pubmed , Xenbase
Cui, Allosteric linkage between voltage and Ca(2+)-dependent activation of BK-type mslo1 K(+) channels. 2000, Pubmed
Díaz, Role of the S4 segment in a voltage-dependent calcium-sensitive potassium (hSlo) channel. 1998, Pubmed , Xenbase
Dong, Structures of the MthK RCK domain and the effect of Ca2+ on gating ring stability. 2005, Pubmed
Doyle, The structure of the potassium channel: molecular basis of K+ conduction and selectivity. 1998, Pubmed
Golowasch, Allosteric effects of Mg2+ on the gating of Ca2+-activated K+ channels from mammalian skeletal muscle. 1986, Pubmed
Hamill, Improved patch-clamp techniques for high-resolution current recording from cells and cell-free membrane patches. 1981, Pubmed
Horrigan, Heme regulates allosteric activation of the Slo1 BK channel. 2005, Pubmed
Horrigan, Coupling between voltage sensor activation, Ca2+ binding and channel opening in large conductance (BK) potassium channels. 2002, Pubmed , Xenbase
Horrigan, Allosteric voltage gating of potassium channels I. Mslo ionic currents in the absence of Ca(2+). 1999, Pubmed , Xenbase
Horrigan, Allosteric voltage gating of potassium channels II. Mslo channel gating charge movement in the absence of Ca(2+). 1999, Pubmed
Hu, Participation of the S4 voltage sensor in the Mg2+-dependent activation of large conductance (BK) K+ channels. 2003, Pubmed
Jiang, Crystal structure and mechanism of a calcium-gated potassium channel. 2002, Pubmed
Jiang, Structure of the RCK domain from the E. coli K+ channel and demonstration of its presence in the human BK channel. 2001, Pubmed , Xenbase
Kaczorowski, High-conductance calcium-activated potassium channels; structure, pharmacology, and function. 1996, Pubmed
Kubokawa, Intracellular Mg2+ influences both open and closed times of a native Ca2+-activated BK channel in cultured human renal proximal tubule cells. 2005, Pubmed
Langton, Block of calcium-activated potassium channels in mammalian arterial myocytes by tetraethylammonium ions. 1991, Pubmed
Ledwell, Mutations in the S4 region isolate the final voltage-dependent cooperative step in potassium channel activation. 1999, Pubmed , Xenbase
Liu, Constraining ligand-binding site stoichiometry suggests that a cyclic nucleotide-gated channel is composed of two functional dimers. 1998, Pubmed
Magleby, Gating mechanism of BK (Slo1) channels: so near, yet so far. 2003, Pubmed
Mannuzzu, Independence and cooperativity in rearrangements of a potassium channel voltage sensor revealed by single subunit fluorescence. 2000, Pubmed , Xenbase
McManus, Sampling, log binning, fitting, and plotting durations of open and shut intervals from single channels and the effects of noise. 1987, Pubmed
McManus, Inverse relationship of the durations of adjacent open and shut intervals for C1 and K channels. , Pubmed
McManus, Kinetic states and modes of single large-conductance calcium-activated potassium channels in cultured rat skeletal muscle. 1988, Pubmed
McManus, Functional role of the beta subunit of high conductance calcium-activated potassium channels. 1995, Pubmed , Xenbase
Meera, Large conductance voltage- and calcium-dependent K+ channel, a distinct member of voltage-dependent ion channels with seven N-terminal transmembrane segments (S0-S6), an extracellular N terminus, and an intracellular (S9-S10) C terminus. 1997, Pubmed
Moss, Gating and conductance properties of BK channels are modulated by the S9-S10 tail domain of the alpha subunit. A study of mSlo1 and mSlo3 wild-type and chimeric channels. 2001, Pubmed , Xenbase
Nimigean, Functional coupling of the beta(1) subunit to the large conductance Ca(2+)-activated K(+) channel in the absence of Ca(2+). Increased Ca(2+) sensitivity from a Ca(2+)-independent mechanism. 2000, Pubmed
Nimigean, The beta subunit increases the Ca2+ sensitivity of large conductance Ca2+-activated potassium channels by retaining the gating in the bursting states. 1999, Pubmed
Niu, Stepwise contribution of each subunit to the cooperative activation of BK channels by Ca2+. 2002, Pubmed
Niu, Linker-gating ring complex as passive spring and Ca(2+)-dependent machine for a voltage- and Ca(2+)-activated potassium channel. 2004, Pubmed , Xenbase
Pallanck, Cloning and characterization of human and mouse homologs of the Drosophila calcium-activated potassium channel gene, slowpoke. 1994, Pubmed
Pathak, The cooperative voltage sensor motion that gates a potassium channel. 2005, Pubmed , Xenbase
Patlak, Cooperating to unlock the voltage-dependent K channel. 1999, Pubmed
Petkov, Beta1-subunit of the Ca2+-activated K+ channel regulates contractile activity of mouse urinary bladder smooth muscle. 2001, Pubmed
Qian, Slo1 tail domains, but not the Ca2+ bowl, are required for the beta 1 subunit to increase the apparent Ca2+ sensitivity of BK channels. 2002, Pubmed , Xenbase
Qian, Beta1 subunits facilitate gating of BK channels by acting through the Ca2+, but not the Mg2+, activating mechanisms. 2003, Pubmed , Xenbase
Regalado, Intersubunit cooperativity in the NMDA receptor. 2001, Pubmed
Richards, Cooperativity and cooperation in cyclic nucleotide-gated ion channels. 2000, Pubmed
Robitaille, Functional colocalization of calcium and calcium-gated potassium channels in control of transmitter release. 1993, Pubmed
Rothberg, Voltage and Ca2+ activation of single large-conductance Ca2+-activated K+ channels described by a two-tiered allosteric gating mechanism. 2000, Pubmed
Rothberg, Gating kinetics of single large-conductance Ca2+-activated K+ channels in high Ca2+ suggest a two-tiered allosteric gating mechanism. 1999, Pubmed
Salkoff, A tail of multiple calcium-sensing domains. 2006, Pubmed
Schmalhofer, Role of the C-terminus of the high-conductance calcium-activated potassium channel in channel structure and function. 2005, Pubmed
Schoppa, Activation of Shaker potassium channels. II. Kinetics of the V2 mutant channel. 1998, Pubmed , Xenbase
Schoppa, Activation of Shaker potassium channels. III. An activation gating model for wild-type and V2 mutant channels. 1998, Pubmed , Xenbase
Schoppa, Activation of shaker potassium channels. I. Characterization of voltage-dependent transitions. 1998, Pubmed , Xenbase
Schreiber, Transplantable sites confer calcium sensitivity to BK channels. 1999, Pubmed , Xenbase
Schreiber, A novel calcium-sensing domain in the BK channel. 1997, Pubmed , Xenbase
Shen, Tetraethylammonium block of Slowpoke calcium-activated potassium channels expressed in Xenopus oocytes: evidence for tetrameric channel formation. 1994, Pubmed , Xenbase
Shi, Intracellular Mg(2+) enhances the function of BK-type Ca(2+)-activated K(+) channels. 2001, Pubmed , Xenbase
Shi, Mechanism of magnesium activation of calcium-activated potassium channels. 2002, Pubmed
Smith-Maxwell, Role of the S4 in cooperativity of voltage-dependent potassium channel activation. 1998, Pubmed , Xenbase
Smith-Maxwell, Uncharged S4 residues and cooperativity in voltage-dependent potassium channel activation. 1998, Pubmed , Xenbase
Tian, Distinct stoichiometry of BKCa channel tetramer phosphorylation specifies channel activation and inhibition by cAMP-dependent protein kinase. 2004, Pubmed
Tombola, Voltage-sensing arginines in a potassium channel permeate and occlude cation-selective pores. 2005, Pubmed , Xenbase
Wang, SLO-1 potassium channels control quantal content of neurotransmitter release at the C. elegans neuromuscular junction. 2001, Pubmed , Xenbase
Xia, Ligand-dependent activation of Slo family channels is defined by interchangeable cytosolic domains. 2004, Pubmed , Xenbase
Xia, Multiple regulatory sites in large-conductance calcium-activated potassium channels. 2002, Pubmed
Xu, Large-conductance calcium-activated potassium channels facilitate transmitter release in salamander rod synapse. 2005, Pubmed
Zeng, Divalent cation sensitivity of BK channel activation supports the existence of three distinct binding sites. 2005, Pubmed , Xenbase
Zhang, Allosteric regulation of BK channel gating by Ca(2+) and Mg(2+) through a nonselective, low affinity divalent cation site. 2001, Pubmed , Xenbase
