XB-ART-35287
J Cell Biol
2006 Dec 18;1756:1029-42. doi: 10.1083/jcb.200603061.
Show Gene links
Show Anatomy links
Neurotrophin 3 induces structural and functional modification of synapses through distinct molecular mechanisms.
Je HS, Yang F, Zhou J, Lu B.
???displayArticle.abstract???
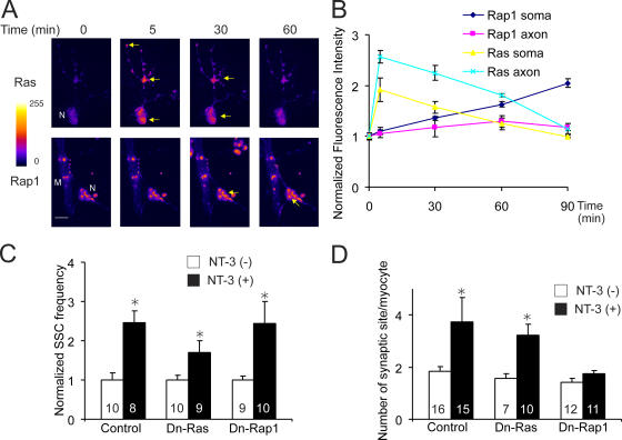
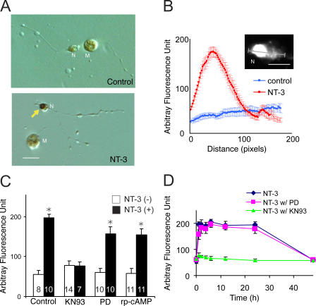
The mechanisms by which neurotrophins elicit long-term structural and functional changes of synapses are not known. We report the mechanistic separation of functional and structural synaptic regulation by neurotrophin 3 (NT-3), using the neuromuscular synapse as a model. Inhibition of cAMP response element (CRE)-binding protein (CREB)-mediated transcription blocks the enhancement of transmitter release elicited by NT-3, without affecting the synaptic varicosity of the presynaptic terminals. Further analysis indicates that CREB is activated through Ca(2+)/calmodulin-dependent kinase IV (CaMKIV) pathway, rather than the mitogen-activated protein kinase (MAPK) or cAMP pathway. In contrast, inhibition of MAPK prevents the NT-3-induced structural, but not functional, changes. Genetic and imaging experiments indicate that the small GTPase Rap1, but not Ras, acts upstream of MAPK activation by NT-3. Thus, NT-3 initiates parallel structural and functional modifications of synapses through the Rap1-MAPK and CaMKIV-CREB pathways, respectively. These findings may have implications in the general mechanisms of long-term synaptic modulation by neurotrophins.
???displayArticle.pubmedLink??? 17178914
???displayArticle.pmcLink??? PMC2064711
???displayArticle.link??? J Cell Biol
???displayArticle.grants??? [+]
Intramural NIH HHS
Species referenced: Xenopus laevis
Genes referenced: camp creb1 mapk1 ntf3 rap1a syp
???attribute.lit??? ???displayArticles.show???
References [+] :
Ahn,
A dominant-negative inhibitor of CREB reveals that it is a general mediator of stimulus-dependent transcription of c-fos.
1998, Pubmed
Ahn, A dominant-negative inhibitor of CREB reveals that it is a general mediator of stimulus-dependent transcription of c-fos. 1998, Pubmed
Alessi, PD 098059 is a specific inhibitor of the activation of mitogen-activated protein kinase kinase in vitro and in vivo. 1995, Pubmed
Alsina, Visualizing synapse formation in arborizing optic axons in vivo: dynamics and modulation by BDNF. 2001, Pubmed , Xenbase
Bailey, Toward a molecular definition of long-term memory storage. 1996, Pubmed
Bailey, Mutation in the phosphorylation sites of MAP kinase blocks learning-related internalization of apCAM in Aplysia sensory neurons. 1997, Pubmed
Balschun, Does cAMP response element-binding protein have a pivotal role in hippocampal synaptic plasticity and hippocampus-dependent memory? 2003, Pubmed
Barco, Gene expression profiling of facilitated L-LTP in VP16-CREB mice reveals that BDNF is critical for the maintenance of LTP and its synaptic capture. 2005, Pubmed
Barco, Expression of constitutively active CREB protein facilitates the late phase of long-term potentiation by enhancing synaptic capture. 2002, Pubmed
Bartsch, Aplysia CREB2 represses long-term facilitation: relief of repression converts transient facilitation into long-term functional and structural change. 1995, Pubmed
Bito, CREB phosphorylation and dephosphorylation: a Ca(2+)- and stimulus duration-dependent switch for hippocampal gene expression. 1996, Pubmed
Bourtchuladze, Deficient long-term memory in mice with a targeted mutation of the cAMP-responsive element-binding protein. 1994, Pubmed
Christopherson, Thrombospondins are astrocyte-secreted proteins that promote CNS synaptogenesis. 2005, Pubmed
Corsi, Up-regulation of NR2B subunit of NMDA receptors in cerebellar granule neurons by Ca2+/calmodulin kinase inhibitor KN93. 1998, Pubmed
Davis, Protein synthesis and memory: a review. 1984, Pubmed
Davis, Genetic dissection of structural and functional components of synaptic plasticity. III. CREB is necessary for presynaptic functional plasticity. 1996, Pubmed
Deisseroth, Translocation of calmodulin to the nucleus supports CREB phosphorylation in hippocampal neurons. 1998, Pubmed
Deisseroth, Signaling from synapse to nucleus: the logic behind the mechanisms. 2003, Pubmed
DeZazzo, nalyot, a mutation of the Drosophila myb-related Adf1 transcription factor, disrupts synapse formation and olfactory memory. 2000, Pubmed
English, Activation of p42 mitogen-activated protein kinase in hippocampal long term potentiation. 1996, Pubmed
Finkbeiner, CREB: a major mediator of neuronal neurotrophin responses. 1997, Pubmed
Gass, Deficits in memory tasks of mice with CREB mutations depend on gene dosage. 1998, Pubmed
Goelet, The long and the short of long-term memory--a molecular framework. , Pubmed
Hardingham, Control of recruitment and transcription-activating function of CBP determines gene regulation by NMDA receptors and L-type calcium channels. 1999, Pubmed
He, Intracellular Ca(2+) and Ca(2+)/calmodulin-dependent kinase II mediate acute potentiation of neurotransmitter release by neurotrophin-3. 2000, Pubmed , Xenbase
Ho, Impaired synaptic plasticity and cAMP response element-binding protein activation in Ca2+/calmodulin-dependent protein kinase type IV/Gr-deficient mice. 2000, Pubmed
Huang, Trk receptors: roles in neuronal signal transduction. 2003, Pubmed
Impey, Cross talk between ERK and PKA is required for Ca2+ stimulation of CREB-dependent transcription and ERK nuclear translocation. 1998, Pubmed
Je, Distinct mechanisms for neurotrophin-3-induced acute and long-term synaptic potentiation. 2005, Pubmed , Xenbase
Kandel, The molecular biology of memory storage: a dialogue between genes and synapses. 2001, Pubmed
Kandel, Genes, synapses, and long-term memory. 1997, Pubmed
Kang, An important role of neural activity-dependent CaMKIV signaling in the consolidation of long-term memory. 2001, Pubmed
Kaplan, Neurotrophin signal transduction in the nervous system. 2000, Pubmed
Kelleher, Translational control by MAPK signaling in long-term synaptic plasticity and memory. 2004, Pubmed
Lee, Estrogen induces phosphorylation of cyclic AMP response element binding (pCREB) in primary hippocampal cells in a time-dependent manner. 2004, Pubmed
Li, Dynamic redistribution of calmodulin in HeLa cells during cell division as revealed by a GFP-calmodulin fusion protein technique. 1999, Pubmed
Liou, Regulation of quantal secretion from developing motoneurons by postsynaptic activity-dependent release of NT-3. 1997, Pubmed , Xenbase
Liou, Regulation of quantal secretion by neurotrophic factors at developing motoneurons in Xenopus cell cultures. 1997, Pubmed , Xenbase
Lonze, Function and regulation of CREB family transcription factors in the nervous system. 2002, Pubmed
Lu, Acute and long-term synaptic modulation by neurotrophins. 2004, Pubmed
Lu, BDNF and activity-dependent synaptic modulation. 2003, Pubmed
Lu, Neurotrophic regulation of the development and function of the neuromuscular synapses. 2003, Pubmed
Markus, Raf and akt mediate distinct aspects of sensory axon growth. 2002, Pubmed
Marshall, Specificity of receptor tyrosine kinase signaling: transient versus sustained extracellular signal-regulated kinase activation. 1995, Pubmed
Martin, MAP kinase translocates into the nucleus of the presynaptic cell and is required for long-term facilitation in Aplysia. 1997, Pubmed
Matthies, Protein kinase A inhibitors prevent the maintenance of hippocampal long-term potentiation. 1993, Pubmed
Mayford, Modulation of an NCAM-related adhesion molecule with long-term synaptic plasticity in Aplysia. 1992, Pubmed
Mochizuki, Spatio-temporal images of growth-factor-induced activation of Ras and Rap1. 2001, Pubmed
Murphy, Brain-derived neurotrophic factor mediates estradiol-induced dendritic spine formation in hippocampal neurons. 1998, Pubmed
Murphy, Morphological plasticity of dendritic spines in central neurons is mediated by activation of cAMP response element binding protein. 1997, Pubmed
O'Connell, CREB phosphorylation coincides with transient synapse formation in the rat hippocampal dentate gyrus following avoidance learning. 2000, Pubmed
Pang, Inhibition of MAP kinase kinase blocks the differentiation of PC-12 cells induced by nerve growth factor. 1995, Pubmed
Perron, Distinct neurite outgrowth signaling pathways converge on ERK activation. 1999, Pubmed
Picciotto, Immunochemical localization of calcium/calmodulin-dependent protein kinase I. 1995, Pubmed , Xenbase
Pittenger, Reversible inhibition of CREB/ATF transcription factors in region CA1 of the dorsal hippocampus disrupts hippocampus-dependent spatial memory. 2002, Pubmed
Poo, Neurotrophins as synaptic modulators. 2001, Pubmed
Ramanan, SRF mediates activity-induced gene expression and synaptic plasticity but not neuronal viability. 2005, Pubmed
Rammes, Synaptic plasticity in the basolateral amygdala in transgenic mice expressing dominant-negative cAMP response element-binding protein (CREB) in forebrain. 2000, Pubmed
Ribar, Cerebellar defects in Ca2+/calmodulin kinase IV-deficient mice. 2000, Pubmed
Rosenblum, The role of extracellular regulated kinases I/II in late-phase long-term potentiation. 2002, Pubmed
Ruthazer, Stabilization of axon branch dynamics by synaptic maturation. 2006, Pubmed , Xenbase
Schuster, Genetic dissection of structural and functional components of synaptic plasticity. I. Fasciclin II controls synaptic stabilization and growth. 1996, Pubmed
Schuster, Genetic dissection of structural and functional components of synaptic plasticity. II. Fasciclin II controls presynaptic structural plasticity. 1996, Pubmed
Silva, CREB and memory. 1998, Pubmed
Tartaglia, Protein synthesis-dependent and -independent regulation of hippocampal synapses by brain-derived neurotrophic factor. 2001, Pubmed
Tokumitsu, Activation mechanisms for Ca2+/calmodulin-dependent protein kinase IV. Identification of a brain CaM-kinase IV kinase. 1994, Pubmed
Tyler, BDNF enhances quantal neurotransmitter release and increases the number of docked vesicles at the active zones of hippocampal excitatory synapses. 2001, Pubmed
Verhage, Synaptic assembly of the brain in the absence of neurotransmitter secretion. 2000, Pubmed
Walton, A dominant repressor of cyclic adenosine 3',5'-monophosphate (cAMP)-regulated enhancer-binding protein activity inhibits the cAMP-mediated induction of the somatostatin promoter in vivo. 1992, Pubmed
Wang, Neurotrophins promote maturation of developing neuromuscular synapses. 1995, Pubmed , Xenbase
West, Regulation of transcription factors by neuronal activity. 2002, Pubmed
Wu, Nerve growth factor activates persistent Rap1 signaling in endosomes. 2001, Pubmed
Wu, Activity-dependent CREB phosphorylation: convergence of a fast, sensitive calmodulin kinase pathway and a slow, less sensitive mitogen-activated protein kinase pathway. 2001, Pubmed
Yang, PI-3 kinase and IP3 are both necessary and sufficient to mediate NT3-induced synaptic potentiation. 2001, Pubmed , Xenbase
Yin, CREB and the formation of long-term memory. 1996, Pubmed
York, Rap1 mediates sustained MAP kinase activation induced by nerve growth factor. 1998, Pubmed
York, Role of phosphoinositide 3-kinase and endocytosis in nerve growth factor-induced extracellular signal-regulated kinase activation via Ras and Rap1. 2000, Pubmed
