XB-ART-35265
Dev Cell
2007 Feb 01;122:261-74. doi: 10.1016/j.devcel.2007.01.010.
Show Gene links
Show Anatomy links
Kinesin-mediated transport of Smad2 is required for signaling in response to TGF-beta ligands.
???displayArticle.abstract???
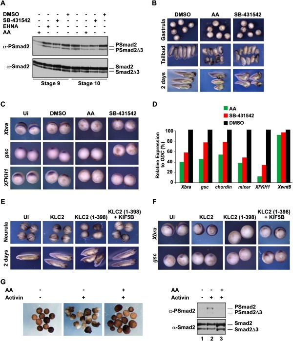
During vertebrate development, Activin/Nodal-related ligands signal through Smad2, leading to its activation and accumulation in the nucleus. Here, we demonstrate that Smad2 constantly shuttles between the cytoplasm and nucleus both in early Xenopus embryo explants and in living zebrafish embryos, providing a mechanism whereby the intracellular components of the pathway constantly monitor receptor activity. We have gone on to demonstrate that an intact microtubule network and kinesin ATPase activity are required for Smad2 phosphorylation and nuclear accumulation in response to Activin/Nodal in early vertebrate embryos and TGF-beta in mammalian cells. The kinesin involved is kinesin-1, and Smad2 interacts with the kinesin-1 light chain subunit. Interfering with kinesin activity in Xenopus and zebrafish embryos phenocopies loss of Nodal signaling. Our results reveal that kinesin-mediated transport of Smad2 along microtubules to the receptors is an essential step in ligand-induced Smad2 activation.
???displayArticle.pubmedLink??? 17276343
???displayArticle.link??? Dev Cell
Species referenced: Xenopus
Genes referenced: foxa4 gsc kif5b klc1 nodal nodal1 smad2 tbxt tgfb1
???displayArticle.antibodies??? Ctnnb1 Ab7 HA Ab4 Smad2 Ab3 Tuba4b Ab14
???attribute.lit??? ???displayArticles.show???
