XB-ART-35204
Dev Biol
2007 Apr 01;3041:127-40. doi: 10.1016/j.ydbio.2006.12.020.
Show Gene links
Show Anatomy links
Wnt11-R signaling regulates a calcium sensitive EMT event essential for dorsal fin development of Xenopus.
Garriock RJ, Krieg PA.
???displayArticle.abstract???
In the frog embryo, a sub-population of trunk neural crest (NC) cells undergoes a dorsal route of migration to contribute to the mesenchyme in the core of the dorsal fin. Here we show that a second population of cells, originally located in the dorsomedial region of the somite, also contributes to the fin mesenchyme. We find that the frog orthologue of Wnt11 (Wnt11-R) is expressed in both the NC and somite cell populations that migrate into the fin matrix. Wnt11-R is expressed prior to migration and persists in the mesenchymal cells after they have distributed throughout the fin. Loss of function studies demonstrate that Wnt11-R activity is required for an epithelial to mesenchymal transformation (EMT) event that precedes migration of cells into the fin matrix. In Wnt11-R depleted embryos, the absence of fin core cells leads to defective dorsal fin development and to collapse of the fin structure. Experiments using small molecule inhibitors indicate that dorsal migration of fin core cells depends on calcium signaling through calcium/calmodulin-dependent kinase II (CaMKII). In Wnt11-R depleted embryos, normal migration of NC cells and dorsal somite cells into the fin and normal fin development can be rescued by stimulation of calcium release. These studies are consistent with a model in which Wnt11-R signaling, via a downstream calcium pathway, regulates fin cell migration and, more generally, indicates a role for non-canonical Wnt signaling in regulation of EMT.
???displayArticle.pubmedLink??? 17240368
???displayArticle.pmcLink??? PMC1905145
???displayArticle.link??? Dev Biol
???displayArticle.grants??? [+]
HL63926 NHLBI NIH HHS , HL74184 NHLBI NIH HHS , P01 HL063926-050004 NHLBI NIH HHS , R01 HL074184-04 NHLBI NIH HHS , P01 HL063926 NHLBI NIH HHS , R01 HL074184 NHLBI NIH HHS
Species referenced: Xenopus
Genes referenced: camk2g itk wnt11 wnt11b
???displayArticle.morpholinos??? wnt11 MO1
???attribute.lit??? ???displayArticles.show???
|
|
Fig. 1. In situ hybridization analysis of Wnt11-R expression during Xenopus fin development. (A) Dorsal view of St 22 embryo showing Wnt11-R transcripts in the neural tube and in cells at the medial border of the somite. (B) Transverse section through the embryo in panel A showing Wnt11-R expression in the dorsal neural tube. (C) Dorsal view of St 24 embryo showing expression of Wnt11-R in the neural tube and in the somite. (D) Dorsal view of St 26 embryo with Wnt11-R expression in the neural tube and more extensively in the somite. (E) Lateral view of St 26 embryo showing expression of Wnt11-R in the pharyngeal arches and in dorsal tissues of the embryo. (F) Enlarged view of panel E showing expression of Wnt11-R in the dorsal somite. (G) Transverse section showing Wnt11-R transcripts in dorsal neural tube and the dorsal region of the somites. (H) Lateral view of St 27 embryo showing expression of Wnt11-R in dorsal tissues and in cranial NC migrating into the pharyngeal arch region. (I) Enlarged view of panel H showing expression of Wnt11-R in the somite and in individual cells at the base of the dorsal fin (arrow). (J) Transverse section through St 27 embryo showing expression of Wnt11-R in detached cells at the base of the dorsal fin (white arrow). We sometimes observe a small number of cells within the fin that at not expressing Wnt11-R (black arrow). (K) Lateral view of St 34 embryo showing expression of Wnt11-R in the heart, cranial neural crest cells and dorsal tissues. (L) Enlarged view of panel K showing numerous separate stained cells within the fin. (M) Transverse section through St 34 embryo showing Wnt11-R expressing cells dispersed within the dorsal fin core and along the dorsal and lateral surface of the somite. (N, O) Transverse sections through the trunk of a St 25 embryo from which a region of the neural tube has been ablated. For reference, the notochord is outlined in yellow. The section in panel N is located anterior to the region where the neural tube has been removed. Note Wnt11-R expression in the dorsal neural tube and the dorsomedial region of the somite. The section in panel O shows the region where the neural tube is missing. Wnt11-R expression in the dorsal somite (arrow) is equivalent to that in the control section. (P) Transverse section through St 34 embryo at the level indicated by the arrowhead in panel K showing stained cells dorsal to the neural tube. (Q) Lateral view of the tail of St 37 embryo showing Wnt11-R expressing cells within the dorsal fin but not the ventral fin. (R) Magnified view of the dorsal fin of an unbleached St 37 embryo showing Wnt11-R expressing cells, plus a large pigmented melanocyte (arrow). (S) Identical region of the fin shown in panel R after bleaching. Note that the melanocyte does not express detectable levels of Wnt11-R. Abbreviations: nt, neural tube; s, somite. |
|
|
Fig. 2. Lineage tracing of cells migrating into the dorsal fin matrix. (AâC) Serial sections through the trunk region of St 27 embryo stained for Wnt11-R transcripts. Cells moving into the fin (arrows) appear to be detaching from the dorsal somites rather than the neural tube (yellow outline) (D) Embryo at St 19 showing location of DiI label on the dorsal surface of the somite (outline). (E) Merged UV and white light image of the dorsal fin of a DiI labeled embryo at St 38, showing the presence of labeled cells within the fin matrix. (F) UV image of same region in panel E showing presence of DiI labeled cells inside the fin (white arrows). (G, H) Bright field and UV image respectively of frozen section through a DiI labeled embryo at St 38. Cells originating in the labeled somite have migrated into the matrix of the dorsal fin (arrows). The position of the neural tube is outlined in blue for reference. (I) Embryo at St 19 showing location of DiI label on the dorsal surface of the forming neural tube (outline). (J). Merged UV and white light image of the dorsal fin of a DiI labeled embryo at St 38, showing the presence of labeled cells within the fin matrix. (K) UV image of same region in panel E showing presence of DiI labeled cells inside the fin (white arrow). Labeling of the neural tube is faint because it is viewed through the body of the embryo. (L, M) Bright field and UV image respectively of frozen section through a DiI labeled embryo at St 38. Cells originating in the labeled neural tube have migrated into the matrix of the dorsal fin (arrow). The position of the neural tube is outlined in blue. |
|
|
Fig. 3. Inhibition of Wnt11-R expression disrupts normal fin development. (A) St 35 embryo injected with 15Â ng of control MO showing normal fin morphology. (B) Magnified view of the dorsal fin of the embryo pictured in panel A. (C) St 35 embryo injected with Wnt11-R MO showing collapsed appearance of the dorsal fin. (D) Magnified view of the dorsal fin of the embryo pictured in (C). (E) Rescue experiment showing normal dorsal fin development where the embryo was injected with 15Â ng of Wnt11-R MO plus 100 pg of Wnt11-R mRNA. (F) Magnified view of the dorsal fin of the embryo pictured in panel E. (GâI) UV images of transverse sections through the trunk region of control and MO-treated embryos. Cells within the fin matrix (arrows) can be identified using DAPI nuclear stain. (G) Control. (H) Wnt11-R MO treated embryo showing very few mesenchymal cells within the fin (arrow). Note also the altered morphology of the dorsal fin epidermis. (I) Rescued embryo. The number of cells within the fin is comparable to the control embryo and the dorsal fin morphology is normal. (J) Frequency of embryos showing fin morphological defects in Wnt11-R MO experiments. Statistical difference from control is indicated (*). Coinjection of 100 pg of Wnt11-R mRNA resulted in a reduction in frequency of observed fin defects relative to Wnt11-R MO alone. The rescue was statistically significant (**) using the Chi squared test, p < 0.02. (K) Quantitation of fin core cells per 0.1Â mm of dorsal fin in Wnt11-R MO experiments. The decrease in fin core cells in Wnt11-R MO treated embryos was significant, p = 0.00001, by T-Test (Two-Sample Assuming Unequal Variances). The restoration of the number of fin core cells in rescue experiments was also significant (p = 0.00009). |
|
|
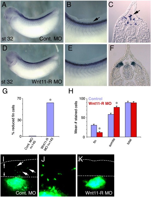
Fig. 4. Inhibition of Wnt11-R expression results in fin cell migration defects. (AâF) Migratory and premigratory cells were detected by in situ hybridization using Wnt11-R probe. (A) Lateral view of St 32 embryo injected with control MO showing expression of Wnt11-R. (B) Magnified view of the dorsal region of the embryo pictured in panel A showing numerous mesenchymal cells within the dorsal fin (arrow). (C) Transverse section showing Wnt11-R expressing mesenchymal cells detached from the neural tube or somite and entering the dorsal fin. (D) Lateral view of Wnt11-R MO-treated embryo (bilateral injection) showing normal overall morphology and expression of Wnt11-R. (E) Magnified view of the dorsal region of the embryo pictured in panel D showing an absence of separated mesenchymal cells within the fin. (F) Transverse section showing Wnt11-R expressing cells in contact with the neural tube and dorsal somite. (G) Chart showing the percent of embryos with a reduced number of Wnt11-R expressing cells within the fin in MO knockdown experiments. Statistically significant differences from controls are indicated (*). (H) Chart showing quantitation of Wnt11-R expressing cells in 0.1Â mm of trunk fin of control and Wnt11-R MO-treated embryos. The number of DAPI stained/Wnt11-R expressing cells within the matrix or attached to the neural tube or the somite is presented, together with total cell number. The decrease in fin core cell number was significant (*) for Wnt11-R MO treatment (T-Test Two-Sample Assuming Unequal Variances). (IâK) UV images of GFP expressing neural tube implants. (I) GFP labeled cells from control neural tube have migrated from the position of the implant into the dorsal fin. (J) Magnified view of panel I showing isolated mesenchymal cells within the fin. (K) Wnt11-R MO-treated neural tube implant showing absence of detectable mesenchymal cells in the dorsal fin. |
|
|
Fig. 5. Inhibition of CaMKII activity results in defective migration of cells into the fin. (A) Diagram illustrating the administration of the inhibitor. Embryos were treated with inhibitor from St 26, prior to migration of cells into the fin, until St 34. (B) Control embryo incubated in DMSO carrier medium showing normal dorsal fin development. (C) Wnt11-R MO injected embryo showing disrupted dorsal fin development with a collapsed dorsal fin (arrowhead). (D) CaMKII inhibitor treated (KN-93) embryo showing disrupted dorsal fin development (arrowhead). Note that dorsal fin is collapsed along the entire length of the embryo. (E) Chart showing the frequency of embryos with fin morphological defects in KN-93 experiments compared to Wnt11-R MO treatments. Statistically significant differences from controls are indicated (*). (FâH) UV images of a transverse section through the trunk region of control, Wnt11-R MO treated and KN-93 treated embryos. (F) Control embryo showing DAPI-stained fin core cells (arrows). (G) Wnt11-R knockdown embryo showing very few mesenchymal cells within the fin (arrow). (H) KN-93 treated embryo showing very few mesenchymal cells within the fin. Note also the altered morphology of the dorsal fin epidermis compared to control. (I) Quantitation of dorsal fin core cells per 0.1Â mm of dorsal fin in Wnt11-R MO and KN-93 experiments. Statistically significant differences from control are indicated (*) (T-Test Two-Sample Assuming Unequal Variances). (JâQ) Fin mesenchyme cells were detected by in situ hybridization using Wnt11-R probe. (J) Lateral view of the fin region of St 34 control embryo showing numerous mesenchymal cells within the dorsal fin. (K) Transverse section of the embryo in panel J showing Wnt11-R expressing mesenchymal cells detached from the neural tube or somite and entering the dorsal fin. (L) Lateral view of the fin region of KN-93 treated embryo at St 34 showing very few mesenchymal cells within the dorsal fin (arrow). (M) Transverse section of the embryo in panel L showing an absence of fin core cells and Wnt11-R expressing cells attached to the somite (arrowheads). (N) Lateral view of the fin region of St 36 control embryo showing numerous mesenchymal cells within the dorsal fin. (O) Transverse section of the embryo in panel N showing mesenchymal cells within the fin matrix. (P) Lateral view and (Q) transverse section of embryo treated with KN-93 from St 28â36 and assayed at St 36 showing numerous Wnt11-R expressing mesenchymal cells distributed throughout the dorsal fin. |
|
|
Fig. 6. Activation of calcium signaling rescues dorsal fin development in Wnt11-R knockdown embryos. Calcium signaling was activated using thapsigargin or A23187 for 1Â h at St 26â27 in control MO or Wnt11-R MO-treated embryos. Embryos were subsequently cultured for 20Â h in fresh medium until St 35. (A) Control MO treated embryo showing normal fin development. (B) Wnt11-R MO treated embryo showing defective dorsal fin development. (C) Wnt11-R MO embryo treated with thapsigargin showing normal fin development. (D) Wnt11-R MO embryo treated with A23187 showing normal fin development. (E) Quantitation of dorsal fin morphological defects in Wnt11-R MO embryos (*) and rescue of Wnt11-R MO embryos treated with thapsigargin (**) and A23187. (FâI) UV images of transverse sections through the trunk region of DAPI stained embryos. (F) Control embryo showing numerous DAPI-stained cells within the fin matrix (arrows). (G) Wnt11-R knockdown embryo showing few DAPI-stained cells within the fin matrix. (H) Thapsigargin treated Wnt11-R knockdown embryo showing numerous stained cells within the dorsal fin core. (I) A23187 treated Wnt11-R knockdown embryo showing numerous stained cells within the fin core. (J) Quantitation of fin core cells in 0.1Â mm trunk region of experimental embryos. Note the statistically significant decrease in fin cell number in Wnt11-R MO treated embryos (*) and the rescue of fin cell number in Wnt11-R MO embryos treated with thapsigargin or A23187 (**). |
References [+] :
Bhanot,
A new member of the frizzled family from Drosophila functions as a Wingless receptor.
1996, Pubmed
Bhanot, A new member of the frizzled family from Drosophila functions as a Wingless receptor. 1996, Pubmed
Choi, Xenopus Cdc42 regulates convergent extension movements during gastrulation through Wnt/Ca2+ signaling pathway. 2002, Pubmed , Xenbase
Collazo, Vital dye labelling of Xenopus laevis trunk neural crest reveals multipotency and novel pathways of migration. 1993, Pubmed , Xenbase
Dale, Fate map for the 32-cell stage of Xenopus laevis. 1987, Pubmed , Xenbase
Darken, The planar polarity gene strabismus regulates convergent extension movements in Xenopus. 2002, Pubmed , Xenbase
Davidson, Neural tube closure in Xenopus laevis involves medial migration, directed protrusive activity, cell intercalation and convergent extension. 1999, Pubmed , Xenbase
De Calisto, Essential role of non-canonical Wnt signalling in neural crest migration. 2005, Pubmed , Xenbase
Fanto, Planar polarity from flies to vertebrates. 2004, Pubmed
Garriock, Wnt11-R, a protein closely related to mammalian Wnt11, is required for heart morphogenesis in Xenopus. 2005, Pubmed , Xenbase
Goto, Planar cell polarity genes regulate polarized extracellular matrix deposition during frog gastrulation. 2005, Pubmed , Xenbase
Harland, In situ hybridization: an improved whole-mount method for Xenopus embryos. 1991, Pubmed , Xenbase
Heisenberg, Silberblick/Wnt11 mediates convergent extension movements during zebrafish gastrulation. 2000, Pubmed
Hikasa, The Xenopus receptor tyrosine kinase Xror2 modulates morphogenetic movements of the axial mesoderm and neuroectoderm via Wnt signaling. 2002, Pubmed , Xenbase
Jeffery, Migratory neural crest-like cells form body pigmentation in a urochordate embryo. 2004, Pubmed
Keller, The origin and morphogenesis of amphibian somites. 2000, Pubmed
Kim, JNK and ROKalpha function in the noncanonical Wnt/RhoA signaling pathway to regulate Xenopus convergent extension movements. 2005, Pubmed , Xenbase
Kispert, Proteoglycans are required for maintenance of Wnt-11 expression in the ureter tips. 1996, Pubmed
Kohn, Wnt and calcium signaling: beta-catenin-independent pathways. 2005, Pubmed
Krotoski, Mapping of neural crest pathways in Xenopus laevis using inter- and intra-specific cell markers. 1988, Pubmed , Xenbase
Ku, Xwnt-11: a maternally expressed Xenopus wnt gene. 1993, Pubmed , Xenbase
Kühl, Ca(2+)/calmodulin-dependent protein kinase II is stimulated by Wnt and Frizzled homologs and promotes ventral cell fates in Xenopus. 2000, Pubmed , Xenbase
Le Floch, The proinvasive activity of Wnt-2 is mediated through a noncanonical Wnt pathway coupled to GSK-3beta and c-Jun/AP-1 signaling. 2005, Pubmed
Li, Dishevelled proteins lead to two signaling pathways. Regulation of LEF-1 and c-Jun N-terminal kinase in mammalian cells. 1999, Pubmed
Linker, Relationship between gene expression domains of Xsnail, Xslug, and Xtwist and cell movement in the prospective neural crest of Xenopus. 2000, Pubmed , Xenbase
Lupu-Meiri, Calcium entry in Xenopus oocytes: effects of inositol trisphosphate, thapsigargin and DMSO. 1993, Pubmed , Xenbase
Matifat, Involvement of the Ca2+/calmodulin-dependent protein kinase II pathway in the Ca2+-mediated regulation of the capacitative Ca2+ entry in Xenopus oocytes. 1997, Pubmed , Xenbase
McCauley, Neural crest contributions to the lamprey head. 2003, Pubmed
Moody, Fates of the blastomeres of the 32-cell-stage Xenopus embryo. 1987, Pubmed , Xenbase
Morgan, Flamingo, a cadherin-type receptor involved in the Drosophila planar polarity pathway, can block signaling via the canonical wnt pathway in Xenopus laevis. 2003, Pubmed , Xenbase
Olivera-Martinez, Differential regulation of the chick dorsal thoracic dermal progenitors from the medial dermomyotome. 2002, Pubmed
Olivera-Martinez, Molecular mechanisms controlling dorsal dermis generation from the somitic dermomyotome. 2004, Pubmed
Osborn, Role of calcium ions in the control of embryogenesis of Xenopus. Changes in the subcellular distribution of calcium in early cleavage embryos after treatment with the ionophore A23187. 1979, Pubmed , Xenbase
Pandur, Increasingly complex: new players enter the Wnt signaling network. 2002, Pubmed , Xenbase
Raven, [Not Available]. 1931, Pubmed
Rosso, Wnt signaling through Dishevelled, Rac and JNK regulates dendritic development. 2005, Pubmed
Runyan, Signal transduction of a tissue interaction during embryonic heart development. 1990, Pubmed
Sheldahl, Protein kinase C is differentially stimulated by Wnt and Frizzled homologs in a G-protein-dependent manner. 1999, Pubmed , Xenbase
Sheldahl, Dishevelled activates Ca2+ flux, PKC, and CamKII in vertebrate embryos. 2003, Pubmed , Xenbase
Sobkow, A germline GFP transgenic axolotl and its use to track cell fate: dual origin of the fin mesenchyme during development and the fate of blood cells during regeneration. 2006, Pubmed
Sokol, Analysis of Dishevelled signalling pathways during Xenopus development. 1996, Pubmed , Xenbase
Tada, Xwnt11 is a target of Xenopus Brachyury: regulation of gastrulation movements via Dishevelled, but not through the canonical Wnt pathway. 2000, Pubmed , Xenbase
Takeuchi, The prickle-related gene in vertebrates is essential for gastrulation cell movements. 2003, Pubmed , Xenbase
Tucker, Pigment cell pattern formation in Taricha torosa: the role of the extracellular matrix in controlling pigment cell migration and differentiation. 1986, Pubmed
Tucker, The role of glycosaminoglycans in anuran pigment cell migration. 1986, Pubmed , Xenbase
Tucker, Independent induction and formation of the dorsal and ventral fins in Xenopus laevis. 2004, Pubmed , Xenbase
Ueno, Planar cell polarity genes and neural tube closure. 2003, Pubmed , Xenbase
Wallingford, Dishevelled controls cell polarity during Xenopus gastrulation. 2000, Pubmed , Xenbase
Wallingford, Xenopus Dishevelled signaling regulates both neural and mesodermal convergent extension: parallel forces elongating the body axis. 2001, Pubmed , Xenbase
Wallingford, Cloning and expression of Xenopus Prickle, an orthologue of a Drosophila planar cell polarity gene. 2002, Pubmed , Xenbase
Wallingford, Neural tube closure requires Dishevelled-dependent convergent extension of the midline. 2002, Pubmed , Xenbase
Wang, A large family of putative transmembrane receptors homologous to the product of the Drosophila tissue polarity gene frizzled. 1996, Pubmed
Wehrli, arrow encodes an LDL-receptor-related protein essential for Wingless signalling. 2000, Pubmed
Wu, Stabilization of dendritic arbor structure in vivo by CaMKII. 1998, Pubmed , Xenbase
Yamaguchi, A Wnt5a pathway underlies outgrowth of multiple structures in the vertebrate embryo. 1999, Pubmed
Yamanaka, JNK functions in the non-canonical Wnt pathway to regulate convergent extension movements in vertebrates. 2002, Pubmed , Xenbase
Zakin, Structure and expression of Wnt13, a novel mouse Wnt2 related gene. 1998, Pubmed , Xenbase
