|
Fig. 1. Misexpression of XSRF suppresses mesodermal cell fates. (A-C) Spatial expression of XSRF at the four-cell, blastula and early gastrula stages. Lateral views are shown. (D) XSRF expression in dissected gastrula embryos. Animal cap (AC), vegetal pole (VP), dorsal marginal zone (DMZ) and ventral marginal zone (VMZ) explants were dissected from stage 10.5 gastrula embryos and subjected to RT-PCR analysis. -RT, control RT-PCR in the absence of reverse transcriptase. The following controls were included as markers for the dissected tissues: Chordin for dorsal mesoderm, Xbra for pan-mesoderm, XMsx1 for animal cap and ventral mesoderm and XSox17β for endoderm. ODC, ornithine decarboxylase loading control. (E-G) Phenotypic effects of overexpression of wild-type (wt) XSRF RNA. Four-cell stage embryos were injected in the dorsal (F) or ventral (G) marginal regions with wt XSRF mRNA (2 ng), or not injected as a control (E), and cultured until sibling embryos reached stage 30. Lateral views are shown and anterior is to the left. (H-P) Ectopic wt XSRF interferes with the expression of mesodermal genes. Four-cell stage embryos were injected in the dorsal or ventral marginal regions with wt XSRF mRNA (2 ng) and, along with uninjected controls, cultured to stage 10.25-10.5 (H-M,P) and 28 (N,O) and then analyzed by whole-mount in situ hybridization using antisense Xenopus Wnt8 (H,I), brachyury (J,K), chordin (L,M) and myoD (N,O) probes or RT-PCR (P). Arrowheads in I,K,M,O indicate the absence or reduction of expression of genes. (H,I) Ventro-vegetal views are shown. (J-M) Vegetal views are shown with dorsal side at top. (N,O) Lateral views are shown with anterior side to the left. (P) Ventral marginal zone explants were dissected at stage 10.25 and subjected to RT-PCR. VMZ Co, uninjected ventral marginal zone tissue. |
|
Fig. 4. Depletion of XSRF leads to expansion of mesoderm. (A) XSRF morpholino oligonucleotides (MOs) specifically knockdown the translation of C-terminally Myc-tagged XSRF protein in animal cap cells. Four-cell stage embryos were injected in the animal pole region with C-terminally 6Myc-tagged XSRF RNA (2 ng) with or without CO MO (60 ng), XSRF MO1 (60 ng) or XSRF MO2 (40 ng), and then animal cap explants dissected at late blastula stages were subjected to western blotting. Uninjected, animal caps without injection; Control, animal caps injected with XSRF-6Myc only. (B-H) Phenotypes of XSRF-depleted embryos. Embryos were injected at the four-cell stage with the indicated reagents (60 ng CO MO; 60 ng XSRF MO1; 40 ng XSRF MO2; 100 pg wt XSRF) dorsally (B,D,E,G,H) or animally (C,F) and cultured to stage 31. (I-W) Knockdown of XSRF expands the expression of mesodermal markers. Four-cell stage embryos were injected in the dorsal or ventral marginal region with CO MO (60 ng), XSRF MO1 (60 ng), XSRF MO2 (40 ng) or DN XSRF (2 ng) and then analyzed at the mid-gastrula stages by in situ hybridization against Goosecoid (I,L,O,R,U), Xbra (J,M,P,S,V) or Wnt8 (K,N,Q,T,W). |
|
Fig. 2.
SRF inhibits Activin/Nodal signaling. (A) Wild-type XSRF inhibited the induction of mesendoderm markers by Activin or Xnr1 in animal caps. Embryos were injected at the four-cell stage in the animal pole region with wt XSRF mRNA (2 ng) with or without Xnr1 mRNA (50 pg), and then the animal caps isolated at stage 8.5 were cultured in the presence of Activin protein (10 ng/ml, for animal caps without Xnr1 injection) until stage 10.25 and then subjected to RTPCR analysis. ODC, ornithine decarboxylase as a loading control; -RT, a control of RT-PCR on stage 10.25 whole embryo in the absence of reverse transcriptase; Uninjected, uninjected control. (B) HepG2 and (C) Mv1Lu cells were transiently transfected with a control vector or SRF along with ARE-Luc and FAST-1. Cells were harvested 36 hours after transfection for luciferase assays. β-Galactosidase activities were used to normalize for transfection efficiency. All luciferase asssays were performed in triplicate. |
|
Fig. 3.
Interfering with XSRF function changes cell fates. (A,B) Phenotypes of embryos injected with DN XSRF RNA dorsally as compared with uninjected embryos. (C,D) Embryos were injected at the four-cell stage in the animal pole region with DN XSRF mRNA (1-2 ng) and the animal cap explants cut at stage 8.5 were cultured to stage 10.25 in the presence or absence of Activin protein (5 ng/ml) and then analyzed by RT-PCR. (C) DN XSRF alone induced mesoderm (Chordin and VegT), endoderm (Sox17β) and neural (Zic3) markers in animal caps. Epidermal keratin (EÃkeratin), an epidermal marker, was reduced by injection of DN XSRF. (D) DN XSRF enhanced the ability of Activin to induce target genes in animal caps. ODC was used as a loading control; Uninjected, uninjected control animal caps. |
|
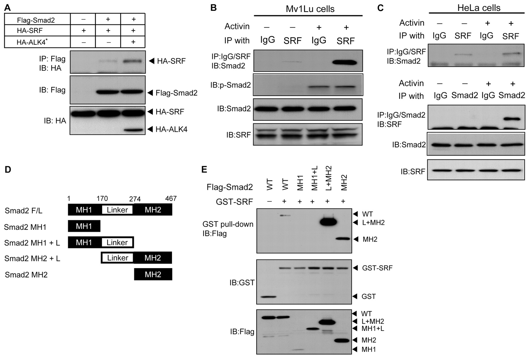
Fig. 5.
SRF interacts with Smad2. (A) 293T cells were transfected with HA-tagged SRF and Flag-tagged Smad2 with or without constitutively active Activin type-I receptor (ALK4*). Cell lysates were immunoprecipitated (IP) with anti-Flag antibody, followed by immunoblotting (IB) with anti-HA antibody to detect Smad-bound SRF. (B,C) Interaction of endogenous SRF and Smad2 was examined in Mv1Lu and HeLa cells. (B) Mv1Lu cells were left untreated or treated with Activin A for 1 hour. Cell lysates were subjected to IP with anti-SRF rabbit polyclonal antibody, followed by IB with an anti-Smad2 mouse monoclonal antibody. (C) HeLa cell lysates were subjected to IP with anti-SRF antibody, followed by IB with anti-Smad2 antibody. This was repeated in reverse order. (D) Schematic of Smad2 truncation mutants. (E) Flag-tagged Smad2 deletion mutants were transfected into 293T cells together with GST-SRF. Cell lysates were pulled down by glutathione-agarose beads and then immunoblotted with antiFlag antibody. |
|
Fig. 6.
SRF binds FAST-1. (A) GST-tagged SRF was transfected into 293T cells together with Myc-FAST-1. Cell lysates were pulled down by glutathione-agarose beads and then immunoblotted with anti-Myc antibody. (B) Schematic representation of the structure of FAST-1. FKHD, Forkhead DNA-binding domain. Myc-tagged FAST-1 deletion mutants were transfected into 293T cells together with GST-SRF. Cell lysates were pulled down by glutathione-agarose beads and then immunoblotted with anti-Myc antibody. |
|
Fig. 7.
SRF inhibits Activin-induced formation of FAST-1-Smad2 complex. (A) Stable Mv1Lu cells expressing exogenous SRF and control cells were incubated in the presence or absence of 25 ng/ml Activin A for 1 hour. Smad2 phosphorylation was analyzed by immunoblotting with antiphospho-Smad2 antibody. Expression of Smad2 and SRF was monitored by immunoblotting with anti-Smad2 and anti-HA antibodies. (B) Stable Mv1Lu cells expressing exogenous SRF and control cells were treated as in A. Cell lysates were immunoprecipitated with anti-Smad2 antibody and then immunoblotted with anti-Smad4 antibody. Expression of Smads and SRF was monitored by immunoblotting with anti-Smad2, anti-Smad4 and anti-HA antibodies. (C) 293T cells were co-transfected with the indicated constructs and harvested 36 hours after transfection. Cell lysates were immunoprecipitated with anti-Flag antibody and then immunoblotted with anti-Myc antibody. Expression of Flag-Smad2, Myc-FAST-1, HA-ALK4* and SRF was monitored as indicated. (D-G) Rescue by FAST-1 mutants of the axial defects caused by gain- or loss-of-function of XSRF. Four-cell stage embryos were injected dorsally with a combination of the indicated reagents (2 ng wt XSRF; 20 pg FAST-VP16A; 60 ng XSRF MO; 2 pg FAST-EnR) and cultured to stage 31. |