Click here to close
Hello! We notice that you are using Internet Explorer, which is not supported by Xenbase and may cause the site to display incorrectly.
We suggest using a current version of Chrome,
FireFox, or Safari.
???displayArticle.abstract??? Spindle formation is essential for stable inheritance of genetic material. Experiments in various systems indicate that Ran GTPase is crucial for meiotic and mitotic spindle assembly. Such an important role for Ran in chromatin-induced spindle assembly was initially demonstrated in Xenopus laevis egg extracts. However, the requirement of RanGTP in living meiotic cells has not been shown. In this study, we used a fluorescence resonance energy transfer probe to measure RanGTP-regulated release of importin beta. A RanGTP-regulated gradient was established during meiosis I and was centered on chromosomes throughout mouse meiotic maturation. Manipulating levels of RanGTP in mice and X. laevis oocytes did not inhibit assembly of functional meiosis I spindles. However, meiosis II spindle assembly did not tolerate changes in the level of RanGTP in both species. These findings suggest that a mechanism common to vertebrates promotes meiosis I spindle formation in the absence of chromatin-induced microtubule production and centriole-based microtubule organizing centers.
Figure 1. Spindle formation during mouse meiotic maturation. (A) Time-lapse microscopy of phase contrast (DIC), Hoechst-stained chromosomes (Hoechst), and tubulin-GFP RNA-injected (Tub-GFP) oocytes. Images were taken every 15 min. (B) Time-lapse microscopy of phase contrast (DIC) and tubulin-GFP RNA-injected (Tub-GFP) oocytes. Images were taken every 20 min. Times after GVBD are indicated in the bottom left corner. n = 33. Bars, 10 μm.
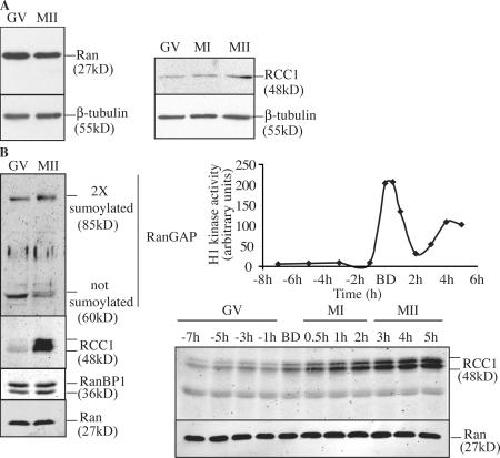
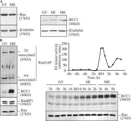
Figure 2. Characterization of Ran and its regulators in mouse and X. laevis oocytes. (A, left) The amount of Ran protein is stable during meiotic maturation of mouse oocytes. 30 immature (GV) or mature (MII) mouse oocytes were collected and immunoblotted using a monoclonal anti- Ran antibody and an anti-tubulin antibody. (right) The amount of RCC1 increases slightly during meiotic maturation of mouse oocytes. 100 immature (GV), 4 h after GVBD (MI), or mature (MII) mouse oocytes were collected and immunoblotted using a polyclonal anti-RCC1 antibody and an anti-tubulin antibody. (B, left) RCC1 levels increase during meiosis in X. laevis oocytes, but RanGAP, RanBP1, and Ran levels remain constant. Oocyte lysates (GV) or egg lysates (MII) were immunoblotted using anti-RanGAP, anti-RCC1, anti-RanBP1, and anti-Ran antibodies. (top right) Histone H1 kinase activity (arbitrary units) during meiotic maturation induced by progesterone. (bottom right) Increase of RCC1 amount during meiosis resumption in X. laevis. Two oocytes were used for each time point.
Figure 3. Detection of a gradient of RanGTP-induced release of importin β in live mouse oocytes. (A and B) Live MII-arrested mouse oocyte injected with Rango and histone-RFP encoding RNA. (A) Image of phase contrast (DIC) merged with the image of the chromosomes (in green). (B) Pseudocolored IFRET/ICFP ratio of the same oocyte expressing Rango. (C) IFRET/ICFP ratio line scans performed perpendicularly to the metaphase plate from 10 MII oocytes, where the position of the chromosomes was arbitrarily set at 0. (D) Time-lapse microscopy of mouse oocytes injected with histone-RFP and Rango encoding RNA. The top panel corresponds to the phase contrast (DIC) merged with the image of the chromosomes (in green). The bottom panel corresponds to the pseudocolored IFRET/ICFP ratio emitted by the Rango probe. Time after GVBD is indicated in the top left corner on the DIC time-lapse image. The two bottom panels correspond to the kymograph of a cropped region containing the chromosomes from the same time lapse (one image per 30 min) plotted against time. n = 27. BD, GVBD; PB1, first polar body extrusion. (E) The gradient of RanGTP-regulated release of importin β is perturbed by RanT24N or RanQ69L throughout meiotic maturation. Immature (GV; 1, 2, and 3) or metaphase II–arrested (MII; 4, 5, and 6) mouse oocytes injected with Rango and histone-RFP encoding RNA alone (1 and 4; n = 30) or further injected either with RanT24N (2 and 5; n = 41 for GV and 37 for MII) or RanQ69L (3 and 6; n = 43 for GV and 36 for MII). (top) Image of phase contrast (DIC) merged with the image of the chromosomes (in green); (bottom) pseudocolored IFRET/ICFP ratio of the corresponding oocyte expressing Rango. The same scale of colors was applied to all samples. Bars, 20 μm.
Figure 4. Excess or reduced levels of RanGTP induce spindle defects during meiosis I and II of mouse oocytes. Time-lapse microscopy of phase contrast (DIC) and tubulin-GFP (Tub-GFP) of oocytes injected with tubulin-GFP together with RanWT (A) or RanQ69L (B) or RanT24N (C) RNA. Images were taken every 15 min. Arrowheads indicate asters. Times after GVBD are indicated in the bottom right corner. n = 34 (RanWT), 26 (RanQ69L), and 75 (RanT24N). Bars, 10 μm.
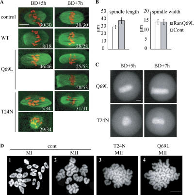
Figure 5. MI spindle defects induced by excess or reduced levels of RanGTP do not compromise homologous chromosome segregation. (A and B) RanQ69L-injected oocytes assemble longer spindles with poles defects, whereas RanT24N induces a lack of MT assembly associated with a delay in spindle formation. (A) Immature oocytes were microinjected with RanWT, RanQ69, or RanT24N, collected 5 or 7 h after GVBD and immunostained for MTs (green) and DNA (red). Oocytes were analyzed by confocal microscopy, and all confocal sections were projected. Proportions of each phenotype are indicated in the bottom right corner. (B) Statistics of spindle length and width in control and RanQ69L-injected oocytes. Error bars indicate SD. (C) Still images taken from time-lapse microscopy of tubulin-GFP (Tub-GFP) of oocytes injected with tubulin-GFP together with RanQ69L or RanT24N RNA. (D) Meiosis I spindles assembled with modified RanGTP levels can segregate homologous chromosomes. Noninjected control oocytes were collected 6 h (MI) or 12 h (MII) after GVBD and submitted to chromosome spread preparation. MI preparation shows only bivalent chromosomes with chiasmata, whereas MII preparation shows only univalent chromosomes (1 and 2). RanT24N- or RanQ69L-injected oocytes were collected 12 h after GVBD (MII) and similarly submitted to chromosome spread preparation (3 and 4). In both cases, only univalent chromosomes are seen. 25 oocytes were analyzed for each condition. Bars, 10 μm.
Figure 6. Spindle defects induced by excess or reduced levels of RanGTP during meiosis II. (A) MII oocytes collected 15 h after GVBD and immunostained for MTs (green) and DNA (red). (1) Control noninjected oocyte; (2–6) immature oocytes were microinjected with RanWT (2), RanQ69L (3 and 4), or RanT24N (5 and 6). Oocytes were analyzed by confocal microscopy, and all confocal sections were projected. Bar, 20 μm. (B) Statistics of the experiment described above. “No spindle” indicates oocytes showing monopolar structure or a single aster around chromosomes with or without numerous asters in the cytoplasm. “Bipolar with asters” indicates oocytes showing an opened bipolar structure around chromosomes connected to numerous asters in the cytoplasm, and “bipolar” indicates oocytes showing a normal bipolar MII spindle. The number in parentheses corresponds to the total number of oocytes analyzed. Error bars indicate SD. (C) MII-arrested oocytes were activated with strontium to allow the metaphase II–anaphase II transition. Oocytes were observed 5 h after Sr2+ activation either after chromosome labeling to visualize the pronuclei (7–10) or by transmitted light to visualize the second polar bodies (11–13). RanT24N- injected oocytes presented a 2-h delay in their progression to interphase as indicated by the retarded decondensation of chromatin in these oocytes compared with controls. Immature oocytes were either noninjected (7 and 11) or microinjected with RanWT (8 and 12) or RanT24N (9, 10, and 13) and then activated after their arrest in MII and observed 5 h after activation.
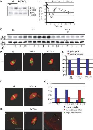
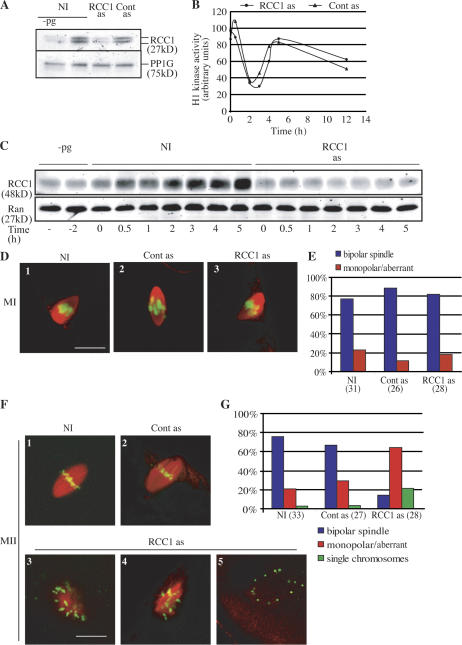
Figure 7. Down-regulation of RCC1 during meiotic maturation in X. laevis oocytes does not compromise meiosis I spindle formation but affects the meiosis II spindle. (A) Western blot on oocyte lysates using antibodies against RCC1 or PP1G as loading control, before (−pg) and 12 h after induction of maturation with progesterone in nontreated (NI), control injected (Cont as), or RCC1 knockdown (RCC1 as) samples. (B) Histone H1 kinase activities were measured with time after GVBD in control injected (triangles) and RCC1 knockdown (circles) oocytes. (C) Western blot on oocyte lysates using antibodies against RCC1 and Ran as loading control, before and after induction of maturation with progesterone in nontreated controls or antisense RCC1-injected oocytes. Samples were taken before progesterone addition or after GVBD (GVBD corresponds to time 0). (D–G) Representative images (D and F) and quantitative analysis of imaged structures (E and G) of spindles visualized in MI (D and E; 1.5 h after GVBD) or MII (F and G; 12 h after GVBD) by indirect immunofluorescence with antibodies against α-tubulin (red) or Cytox green (green) of oocytes treated as in (A, B, and C). Bars, 20 μm.
Askjaer,
Ran GTPase cycle and importins alpha and beta are essential for spindle formation and nuclear envelope assembly in living Caenorhabditis elegans embryos.
2002, Pubmed
Askjaer,
Ran GTPase cycle and importins alpha and beta are essential for spindle formation and nuclear envelope assembly in living Caenorhabditis elegans embryos.
2002,
Pubmed Bamba,
The GTPase Ran regulates chromosome positioning and nuclear envelope assembly in vivo.
2002,
Pubmed
,
Xenbase Bischoff,
RanGAP1 induces GTPase activity of nuclear Ras-related Ran.
1994,
Pubmed Brunet,
Kinetochore fibers are not involved in the formation of the first meiotic spindle in mouse oocytes, but control the exit from the first meiotic M phase.
1999,
Pubmed Brunet,
Bipolar meiotic spindle formation without chromatin.
1998,
Pubmed
,
Xenbase Carazo-Salas,
Ran-GTP coordinates regulation of microtubule nucleation and dynamics during mitotic-spindle assembly.
2001,
Pubmed
,
Xenbase Carazo-Salas,
Generation of GTP-bound Ran by RCC1 is required for chromatin-induced mitotic spindle formation.
1999,
Pubmed
,
Xenbase Caudron,
Spatial coordination of spindle assembly by chromosome-mediated signaling gradients.
2005,
Pubmed
,
Xenbase Ciciarello,
New CRIME plots. Ran and transport factors regulate mitosis.
2005,
Pubmed Dasso,
A mutant form of the Ran/TC4 protein disrupts nuclear function in Xenopus laevis egg extracts by inhibiting the RCC1 protein, a regulator of chromosome condensation.
1994,
Pubmed
,
Xenbase Felix,
A post-ribosomal supernatant from activated Xenopus eggs that displays post-translationally regulated oscillation of its cdc2+ mitotic kinase activity.
1989,
Pubmed
,
Xenbase Gard,
Microtubule organization, acetylation, and nucleation in Xenopus laevis oocytes: II. A developmental transition in microtubule organization during early diplotene.
1995,
Pubmed
,
Xenbase Gard,
Microtubule organization during maturation of Xenopus oocytes: assembly and rotation of the meiotic spindles.
1992,
Pubmed
,
Xenbase Goshima,
Length control of the metaphase spindle.
2005,
Pubmed Gruss,
The mechanism of spindle assembly: functions of Ran and its target TPX2.
2004,
Pubmed Gruss,
Ran induces spindle assembly by reversing the inhibitory effect of importin alpha on TPX2 activity.
2001,
Pubmed
,
Xenbase Hetzer,
GTP hydrolysis by Ran is required for nuclear envelope assembly.
2000,
Pubmed
,
Xenbase Hodges,
Simultaneous analysis of chromosomes and chromosome-associated proteins in mammalian oocytes and embryos.
2002,
Pubmed Huchon,
Germinal vesicle breakdown in the Xenopus laevis oocyte: description of a transient microtubular structure.
1981,
Pubmed
,
Xenbase Kalab,
The ran GTPase regulates mitotic spindle assembly.
1999,
Pubmed
,
Xenbase Kalab,
Visualization of a Ran-GTP gradient in interphase and mitotic Xenopus egg extracts.
2002,
Pubmed
,
Xenbase Kaláb,
Analysis of a RanGTP-regulated gradient in mitotic somatic cells.
2006,
Pubmed
,
Xenbase Karsenti,
The mitotic spindle: a self-made machine.
2001,
Pubmed
,
Xenbase Kirschner,
Beyond self-assembly: from microtubules to morphogenesis.
1986,
Pubmed Koffa,
HURP is part of a Ran-dependent complex involved in spindle formation.
2006,
Pubmed
,
Xenbase Lefebvre,
Meiotic spindle stability depends on MAPK-interacting and spindle-stabilizing protein (MISS), a new MAPK substrate.
2002,
Pubmed Li,
Phosphorylation of RCC1 in mitosis is essential for producing a high RanGTP concentration on chromosomes and for spindle assembly in mammalian cells.
2004,
Pubmed
,
Xenbase Moore,
Targeting of RCC1 to chromosomes is required for proper mitotic spindle assembly in human cells.
2002,
Pubmed
,
Xenbase Nachury,
Importin beta is a mitotic target of the small GTPase Ran in spindle assembly.
2001,
Pubmed
,
Xenbase Ohba,
Self-organization of microtubule asters induced in Xenopus egg extracts by GTP-bound Ran.
1999,
Pubmed
,
Xenbase Palacios,
RAN/TC4 mutants identify a common requirement for snRNP and protein import into the nucleus.
1996,
Pubmed
,
Xenbase Polański,
In-vivo and in-vitro maturation rate of oocytes from two strains of mice.
1986,
Pubmed Polánski,
Strain difference in the timing of meiosis resumption in mouse oocytes: involvement of a cytoplasmic factor(s) acting presumably upstream of the dephosphorylation of p34cdc2 kinase.
1997,
Pubmed Schwab,
Bub1 is activated by the protein kinase p90(Rsk) during Xenopus oocyte maturation.
2001,
Pubmed
,
Xenbase Silljé,
HURP is a Ran-importin beta-regulated protein that stabilizes kinetochore microtubules in the vicinity of chromosomes.
2006,
Pubmed Silverman-Gavrila,
Ran is required before metaphase for spindle assembly and chromosome alignment and after metaphase for chromosome segregation and spindle midbody organization.
2006,
Pubmed Szollosi,
Absence of centrioles in the first and second meiotic spindles of mouse oocytes.
1972,
Pubmed Terret,
DOC1R: a MAP kinase substrate that control microtubule organization of metaphase II mouse oocytes.
2003,
Pubmed
,
Xenbase Tsurumi,
The spindle assembly checkpoint is not essential for CSF arrest of mouse oocytes.
2004,
Pubmed
,
Xenbase Tulu,
Molecular requirements for kinetochore-associated microtubule formation in mammalian cells.
2006,
Pubmed Verlhac,
Asymmetric division in mouse oocytes: with or without Mos.
2000,
Pubmed Verlhac,
Mos activates MAP kinase in mouse oocytes through two opposite pathways.
2000,
Pubmed Whittingham,
Culture of mouse ova.
1971,
Pubmed Wiese,
Role of importin-beta in coupling Ran to downstream targets in microtubule assembly.
2001,
Pubmed
,
Xenbase Wilde,
Stimulation of microtubule aster formation and spindle assembly by the small GTPase Ran.
1999,
Pubmed
,
Xenbase Wollman,
Efficient chromosome capture requires a bias in the 'search-and-capture' process during mitotic-spindle assembly.
2005,
Pubmed Wong,
HURP controls spindle dynamics to promote proper interkinetochore tension and efficient kinetochore capture.
2006,
Pubmed Zhang,
Ran-GTP stabilises microtubule asters and inhibits nuclear assembly in Xenopus egg extracts.
1999,
Pubmed
,
Xenbase Zheng,
G protein control of microtubule assembly.
2004,
Pubmed