Click here to close
Hello! We notice that you are using Internet Explorer, which is not supported by Xenbase and may cause the site to display incorrectly.
We suggest using a current version of Chrome,
FireFox, or Safari.
???displayArticle.abstract???
Determination of the vertebrate left-right body axis during embryogenesis results in asymmetric development and placement of most inner organs. Although the asymmetric Nodal cascade is conserved in all vertebrates, the mechanism of symmetry breakage has remained controversial. In mammalian and fish embryos, a cilia-driven leftward flow of extracellular fluid is required for initiation of the Nodal cascade. This flow is localized at the posterior notochord ("node") and Kupffer's vesicle, respectively. In frog and chick embryos, however, molecular asymmetries are required earlier, from cleavage stages through gastrulation. The validity of a cilia-based mechanism for all vertebrates therefore has been questioned. Here we show that a cilia-driven leftward flow precedes asymmetric nodal expression in the frog Xenopus. Motile monocilia emerged on the gastrocoel roof plate during neurulation and lengthened and polarized from an initially central position to the posterior pole of cells. Concomitantly, a robust leftward fluid flow developed from stage 15 onward, significantly before asymmetric nodal transcription started in the left-lateral-plate mesoderm at stage 19. Injection of 1.5% methylcellulose into the archenteron prevented leftward flow and resulted in laterality defects, demonstrating that the flow itself was required for asymmetric gene expression and organ placement.
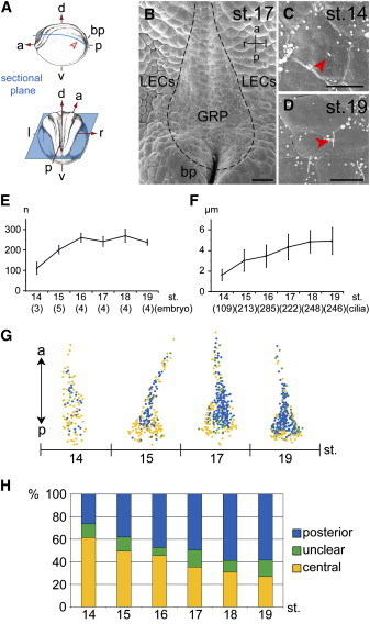
Figure 1. Characterization of Monocilia on the Gastrocoel Roof Plate of Xenopus Embryos(A) Schematic representation of dissection of a neurula frog embryo at stage 14. Abbreviations are as follows: a, anterior; bp, blastopore; d, dorsal; l, left; p, posterior; r, right; and v, ventral.(B) Scanning electron micrograph of stage (st.) 17 explant in which the gastrocoel roof plate (GRP) is indicated by a dashed line. Please note the distinct appearance of GRP cells that are organized in a flat epithelium, are monociliated, and possess a surface area 2.5 times smaller than that of the neighboring lateral endodermal cells (LECs). The scale bar represents 50 μm.(C and D) Central localization of a short cilium at stage 14 (C) and posterior localization of a long cilium at stage 17 (red arrowheads). The scale bar represents 10 μm.(E) The number (±SD) of ciliated GRP cells increases from about 100 at stage 14 to a plateau of 240â270 at stage 16â19.(F) The length of cilia (±SD) increases from 1.6 μm at stage 14 to 5 μm at stage 18/19.(G) Unequal distribution of central (yellow) and posteriorly polarized (blue) cilia across the GRP from stage 14â19. Cilia that could not be evaluated are indicated in green. Note that ordered distribution of polarized cilia starts at stage 15 and that the posterior and lateral parts of the GRP display mostly central cilia (cf. Figure S2).(H) Increase in the contingent of polarized cilia over time.
Figure 2. GRP Cilia Are Motile and Express LR-Relevant Markers(AâD) Immunohistochemical analysis of dorsal explants at stage 18. Double labeling for acetylated tubulin (red; Sigma) and (in green) LRD (A) [19], Inversin (B) [19], and Polycystin-2 (C) [40]. Control staining with secondary goat anti-rabbit antibody (Alexa Fluor 488, Invitrogen) is shown in (D). Staining followed standard procedures.(E) In situ hybridization with a probe specific for XDhc9 at stage 18. Histological sagittal (Eâ²) and transverse (Eâ²) embryo sections stained in whole-mount at stage 18 (planes of sections are indicated in [E]) reveal specific transcripts in GRP cells but not in the overlying notochord (no).(F) Time-lapse images of beating cilium at stage 18; A side view is shown. Top row: Four consecutive frames of time-lapse sequence offset by 0.015 s (s; cf. Movie S1). Bottom row: The cilium is outlined, and the clockwise vector of movement is indicated in blue.Abbreviations are as follows: a, anterior; bp, blastopore; d, dorsal; l, left; p, posterior; r, right; and v, ventral.
Figure 3. Leftward Cilia-Driven Fluid Flow across the GRP in the Frog XenopusGTT analysis of flow by assessment of particle movement in dorsal explants in vitro.(A) Bright-field view of stage (st.) 17 explant. GRP outlined by dashed line. Frame-by-frame tracks of three individual beads are indicated in blue. The scale bar represents 50 μm.(BâE) GTT data processing. Analysis of flow by stepwise processing of raw imaging data. An identical particle is indicated by blue arrowheads in panels (B), (D), and (E).(B) Single frames at 0 s (B0), 10 s (B10), and 20 s (B20) and collapse of 51 consecutive frames representing 25 s into one image (B0â25).(C) Exemplary frame-by-frame tracking of a single particle. Note the circular track that appears in (C20) and reflects clockwise rotation of the cilium.(D) Normalized sequence after image processing. Note the equal size of the particles.(E) Gradient time trails (GTT). Timing information is added through assignment of a color gradient ranging from green (time 0 s) to red (time 25 s).(FâI) GTT analysis of particle movement at the GRP and LECs at stages 14 (F), 15 (G), 17 (H), and 19 (I). Arrowheads in (G) indicate turbulent clockwise accelerations of beads. Arrowheads in (H) highlight particles pulled into the GRP at the right margin (white) and rapidly moved onto the LECs at the left margin (blue). The color-gradient bar in (H) represents 25 s; the scale bar in (I) represents 50 μm.Abbreviations are as follows: a, anterior; bp, blastopore; l, left; LEC, lateral endodermal cells; p, posterior; and r, right.
Figure 4. Inhibition of Flow Causes Laterality Defects in Xenopus Tadpoles In Vivo(A) Experimental set-up. Control buffer or methylcellulose (MC) dissolved in buffer was injected with a hypodermic needle into the archenteron close to the GRP (indicated in light green) of neurula-stage embryos. Embryos were cultured to stages 22â34 for marker-gene analysis by whole-mount in situ hybridization or to stage 45 for assessment of organ situs.(B and C) Expression patterns of nodal (B) and Pitx2 (C) in buffer- (co) and MC-injected (MC) specimens.(D) Situs solitus (ss) in control-injected (left) and situs inversion (si) and heterotaxia (ht) in MC-injected tadpoles. Gut coiling (indicated by red dashed arrows) and positioning of the gall bladder (white arrows) are shown by autofluorescence in the top row; the direction of heart looping is highlighted by red asterisks outlining ventricle and outflow tract in the bottom row. Only embryos with a dorsal-anterior index of 5 were scored.(E) Summary of laterality defects in 12 MC-injection experiments with 331 control- and 458 MC-injected embryos (cf. Tables S1 and S2).Abbreviations are as follows: a, anterior; bp, blastopore; d, dorsal; l, left; p, posterior; r, right; and v, ventral.