Click here to close
Hello! We notice that you are using Internet Explorer, which is not supported by Xenbase and may cause the site to display incorrectly.
We suggest using a current version of Chrome,
FireFox, or Safari.
Cell
2006 Oct 06;1271:85-97. doi: 10.1016/j.cell.2006.08.037.
Show Gene links
Show Anatomy links
Measurement of conformational changes accompanying desensitization in an ionotropic glutamate receptor.
Armstrong N, Jasti J, Beich-Frandsen M, Gouaux E.
???displayArticle.abstract???
The canonical conformational states occupied by most ligand-gated ion channels, and many cell-surface receptors, are the resting, activated, and desensitized states. While the resting and activated states of multiple receptors are well characterized, elaboration of the structural properties of the desensitized state, a state that is by definition inactive, has proven difficult. Here we use electrical, chemical, and crystallographic experiments on the AMPA-sensitive GluR2 receptor, defining the conformational rearrangements of the agonist binding cores that occur upon desensitization of this ligand-gated ion channel. These studies demonstrate that desensitization involves the rupture of an extensive interface between domain 1 of 2-fold related glutamate-binding core subunits, compensating for the ca. 21 degrees of domain closure induced by glutamate binding. The rupture of the domain 1 interface allows the ion channel to close and thereby provides a simple explanation to the long-standing question of how agonist binding is decoupled from ion channel gating upon receptor desensitization.
Figure 1. MTSES Modification of E486C in Closed, Open, and Desensitized States(A) Ribbon diagram and solvent-accessible surface of the GluR2 S1S2 dimer viewed perpendicular to the 2-fold symmetry axis. The image is cut away to show the salt bridge between Glu486 (red) and Lys493 (blue), which is buried in the middle of the dimer interface.(B) Sample records for closed-state MTSES modification. The reaction protocol consisted of alternating between 5 s applications of 1 mM MTSES plus 10 μM DNQX and test pulses of 1 mM glutamate.(C) Sample records for desensitized-state modification. The rate of MTSES modification in the desensitized state was measured by coapplication of 50 μM MTSES in the continued presence of 1 mM glutamate.(D) Sample records for activated-state modification. The rate of MTSES modification in the open-channel state was measured by coapplication of 1 mM MTSES in the continued presence of 1 mM glutamate and 100 μM CTZ.(E) Time constants for MTSES modification in glutamate and glutamate plus CTZ conditions were calculated by directly fitting the current decline recorded during application of MTSES to a single exponential function. The time constant for closed-state modification was calculated by plotting cumulative time in MTSES versus I/Io and fitting the points to a single exponential function. The second order rate constant was calculated by dividing the inverse of the time constant by the MTSES concentration. MTSES reaction rates were 101 ± 3.8, 3312 ± 174, 15.9 ± 3.2 Mâ1sâ1 for closed-, desensitized-, and open-channel states, respectively (n = 5).All errors are SEM.
Figure 2. Bifunctional Crosslinking of Selected Dimer Interface Cysteine Mutants(A) Ribbon diagram of the wild-type glutamate-bound structure with the locations of the sites selected for crosslinking demarcated with yellow spheres. The artificial linkers that replace the ion channel domains are depicted as red spheres.(B) Molecular structure and corresponding lengths of the four bifunctional MTS crosslinkers used in this study.(C) Sample records before (black) and after (red) exposure to the MTS crosslinker. δATD currents are not potentiated after 5 min of exposure to 0.3 mM of any of the MTS crosslinkers. G739C currents are potentiated by all four of crosslinkers after 2 min exposure to 1 μM crosslinkers. G743C currents are potentiated after 5 min exposure to 0.3 mM MTS3, MTS6, and MTS11, but not MTS17. K493C currents are potentiated following 7 min exposure to 0.3 mM MTS3 and MTS6, but not MTS11.(D) Graph of mean current change (Ipost-MTS/Ipre-MTS) for the control and mutant constructs (n ≥ 3). N.D.: Not Determined.All errors are SEM.
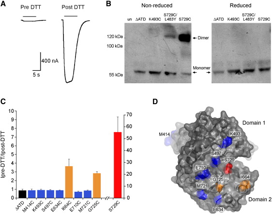
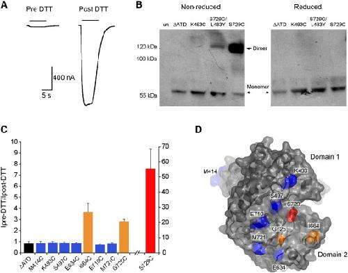
Figure 3. S729C Forms a Spontaneous Disulfide Bond Locking the Receptor in a Nonconducting Channel State(A) Sample records for S729C before and after 5 min exposure to 2 mM DTT.(B) Whole-cell western blots of uninjected oocytes (un) and oocytes injected with RNA encoding the parent δATD, K493C, S729C/L483Y, and S729C constructs, run under nonreducing and reducing (+100 mM β-mercaptoethanol) conditions. The equivalent of 1/2 an oocyte was loaded per lane. Whereas the S729C runs as mostly dimer under nonreducing conditions, the relative proportion of dimer is decreased in the context of the L483Y substitution.(C) Plot of fold change in current following 5 min exposure to 2 mM DTT. Of the nine single-cysteine mutants tested, three (I664C, G725C, and S729C) had larger currents after reduction. The current change measured for the remaining cysteine mutants following DTT treatment was similar to that of control oocytes (δATD) (10%â30% attenuation) and was indistinguishable from rundown (n ⥠4 for all constructs). Note the different scale for S729C.(D) Mapping of DTT sensitivity to the S1S2 surface. Blue patches are DTT-insensitive positions, orange patches are mildly DTT-sensitive sites, and the red patch is S729C. Residues in panels (C) and (D) are color-coded similarly.All errors are SEM.
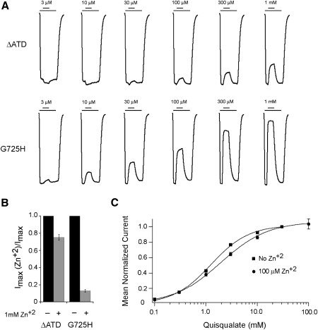
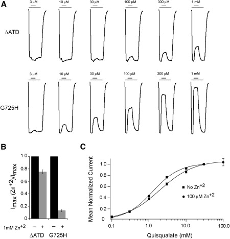
Figure 4. G725H Currents Are Inhibited by Zinc(A) Representative records showing dose-dependent zinc inhibition of 30 μM quisqualate-elicited currents at δATD and G725H receptors.(B) Degree of inhibition of 30 μM quisqualate currents in the presence of 1 mM zinc. Responses for each construct were normalized to responses measured in the absence of zinc. Degrees of zinc inhibition are 0.754 ± 0.034 and 0.129 ± 0.015 for δATD and G725H, respectively.(C) Quisqualate dose-response curves measured in the absence (squares) and presence (circles) of 100 μM zinc. The quisqualate EC50 values (Hill coefficient) were 1.25 ± 0.05 μM (1.18) and 1.93 ± 0.08 μM (0.95) in the absence and presence of zinc, respectively (n = 4).All errors are SEM.
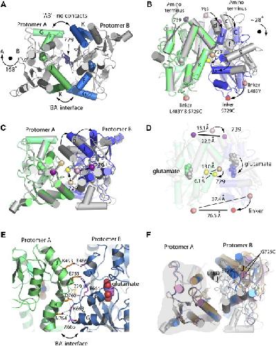
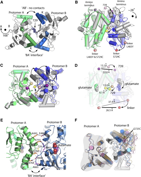
Figure 6. GluR2 S1S2 S729C Crystal Structure Reveals a âRelaxedâ Dimer(A) S729C structure viewed along pseudo 2-fold showing deviation from 2-fold symmetry and density for disulfide bond.(B) Superposition of protomer A from L483Y (gray) and S729C structures, viewed approximately perpendicular to pseudo 2-fold axis. The Gly-Thr (GT) linker that replaces the ion channel domain is shown with red (S729C) or pink (L483Y) spheres.(C) Same molecules as in (B) viewed down pseudo 2-fold axis.(D) Same view as (B) showing relative movements that accompany receptor desensitization. Cα positions are shown for residues 739 and 729 and the glycine of the GT linker, with residues for the L483Y dimer in lighter shades.(E) The âBAâ interface (see also A).(F) Superposition of one protomer from the dimers of the L483Y (gray), S729C (blue), and G725C (pink, brown) structures.
Figure 7. Mechanism of Activation and Desensitization(A) Correlation between length of the longest potentiating crosslinker and the average change in sulfur to sulfur separation between mutants in the L483Y (nondesensitized) and S729C (desensitized) states (see also Figure 2; Table S1).(B) Shown are two subunits of the tetramer, with the ATD omitted and the transmembrane domains represented by a single green cylinder. Glutamate binds to the receptor and domain closure occurs, with two possible outcomes: either the D1–D1 interface remains fixed and the domain closure is translated into ion activation, or the D1–D1 interface ruptures and the ion channel closes, leading to the desensitized state.All errors are SEM.