|
Figure 1. Dullard Is a Phosphatase that Suppresses BMP Signaling in Xenopus Ectoderm
(A) The increased expression of XSIP1 and Zic3 in dullard mRNA-injected animal caps. Uninjected or dullard mRNA (50, 100, or 300 pg)-injected animal caps were harvested at stage 13 for RNA isolation and RT-PCR.
(B) dullard suppressed the BMP4-induced expression of Xvent-1, msx1, and Xbra in a dose-dependent manner. BMP4 and dullard mRNAs were injected as indicated. Animal caps were harvested at stage 10+, and the expression of Xvent-1, msx1, and Xbra was analyzed by RT-PCR.
(C) Xbra induced by Xnr5 was not suppressed by coinjection with dullard. Xnr5 (5 pg) and dullard (300 pg)-injected animal caps were harvested at stage 10+, and the expression of Xbra was analyzed by RT-PCR.
(D) Phosphatase activity of immunoprecipitated Dullard in vitro. Myc-tagged Dullard (wild-type) and the phosphatase-inactive mutants, D67E and D69E, were immunoprecipitated from embryos injected with the respective mRNAs. Control experiments were performed with uninjected embryos. Phosphatase activity was determined by measuring the amount of p-nitrophenol converted from the substrate, p-nitrophenol phosphate.
(E) Control blot of myc-Dullard proteins immunoprecipitated in (D).
(F) The expression of Xbra, Xvent-1, and msx1 induced by BMP4 was suppressed by coinjection with dullard, but not by D67E or D69E. Animal cap assays were performed. BMP4 (300 pg), dullard (300 pg), D67E (1.5 ng), or D69E (1.5 ng) was injected as indicated. Animal caps were harvested at stage 10+, and RT-PCR was performed. |
|
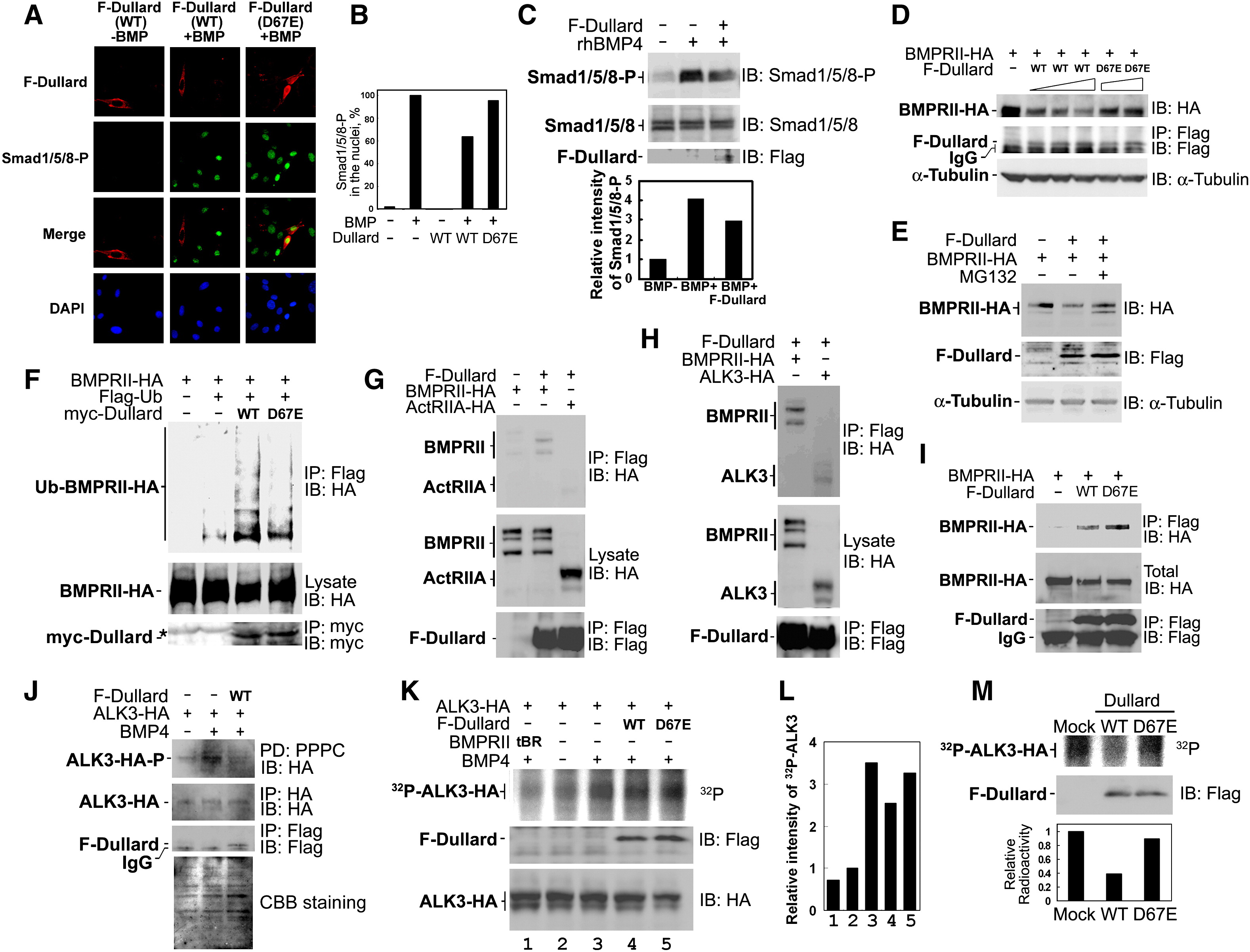
Figure 2. Dullard Promotes Degradation of BMP Receptors
(A) BMP4-induced phosphorylation of Smad1/5/8 was suppressed by coinjection with dullard, but not D67E or D69E. Animal caps injected with BMP4 (300 pg), dullard (300 pg), D67E (300 pg), or D69E (300 pg) were dissected at stages 8.5/9, incubated until stage 10, and then analyzed by immunoblotting.
(B) Dullard inhibited recombinant BMP4-induced phosphorylation of Smad1/5/8. Uninjected or dullard (300 pg)-injected animal caps were dissected at stage 9, incubated with rhBMP4 (50 ng/ml) for 2 hr, and then harvested for immunoblotting.
(C and D) Dullard did not inhibit (C) activin-induced phosphorylation of Smad2 or (D) bFGF-induced phosphorylation of MAPK. The animal cap assay was performed as described in (B), but the caps were treated with activin (50 ng/ml) or with bFGF (150 ng/ml) for 2 hr.
(E) Dullard failed to suppress the phosphorylation of Smad1/5/8 induced by constitutively active ALK3. Constitutively active ALK3 (caALK3-HA) (300 pg), dullard (300 pg), or Smad7 (300 pg) was injected, and immunoblotting of phospho-Smad1/5/8 was performed as described in (B).
(F) The protein levels of BMP receptors were reduced by coexpression of Dullard. ALK3-HA (500 pg), BMPRII-HA (BRII-HA) (300 pg), and dullard (300 pg) were injected as indicated, and the receptors were detected with HA antibody.
(G) Dullard downregulated the protein level of BMPRII, but not ActRII. ActRII-HA (300 pg), BMPRII-HA (300 pg), or dullard (300 pg) was expressed as indicated.
(H) The protein level of BMPRII-HA was reduced by coexpression with Dullard, but not with D67E or D69E. BMPRII-HA (300 pg), myc-Dullard (300 pg), myc-D67E (300 pg), and myc-D69E mRNA (300 pg) were injected as indicated. |
|
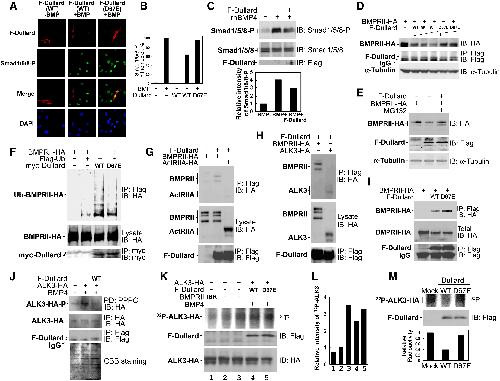
Figure 3. Dullard Promotes Ubiquitin-Dependent Proteasomal Degradation of BMPRII and Dephosphorylation of ALK3
(A) Dullard inhibited the nuclear staining of phospho-Smad1/5/8 in mammalian cells. C2C12 cells were transfected with Flag-Dullard, serum depleted for 24 hr, and then treated with rhBMP4 (100 ng/ml) for 30 min before immunostaining with phospho-Smad1/5/8 (green) and Flag (red) antibodies.
(B) Quantitation of phospho-Smad1/5/8-positive cells in (A).
(C) Dullard inhibited BMP-dependent phosphorylation of Smad1/5/8 in mammalian cells. A BMP-responsive human cell line, HepG2, was treated with rhBMP4 (50 ng/ml) for 30 min, and the lysate was immunoblotted with anti-phospho-Smad1/5/8 antibody.
(D) Dullard promoted the degradation of BMPRII in a dose-dependent manner. COS7 cells transfected with BMPRII-HA and a different dose of either wild-type or mutant Dullard were lysed 48 hr posttransfection, and BMPRII levels were detected by immunoblotting.
(E) Dullard promoted the degradation of BMPRII via the proteasomal pathway. BMPRII-HA and Flag-Dullard were used to transfect 293T cells as indicated. At 15 hr posttransfection, cells were treated with 15 μM MG132 for 15 hr, and the total lysate was prepared for immunoblotting. The amount of BMPRII DNA used in this experiment was the same for each lane. An immunoblot of α-tubulin is the loading control.
(F) Dullard promoted the ubiquitination of BMPRII-HA. Flag-ubiquitin, myc-Dullard, and BMPRII-HA were transfected as indicated. At 34 hr posttransfection, cells were treated with 15 μM MG132 for 8 hr, and immunoprecipitation was performed with Flag antibody. The ubiquitinated BMPRII was detected with HA antibody. The asterisk indicates nonspecific bands.
(G and H) Dullard preferentially formed a complex with BMPRII. Coimmunoprecipitation assays were performed with Flag antibody, and associated receptors were blotted with HA antibody.
(I) Dullard associated with BMPRII in a phosphatase activity-independent manner.
(JâL) Dullard inhibited BMP-dependent phosphorylation of the type I receptor. C2C12 cells were transfected, depleted of serum for 12 hr, and then treated with 100 ng/ml rhBMP4 for 15 min. (J) Phosphoproteins were purified on a PhosphoProtein Purification Column, and phosphorylated ALK3-HA was detected with HA antibody. (K) C2C12 cells were labeled with 32P-phosphate before rhBMP4 treatment, and phosphorylation of immunopurified ALK3-HA with HA antibody was analyzed with a phosphoimager. (L) The phosphorylated ALK3 bands in (K) were quantitated.
(M) In vitro dephosphorylation of phosphorylated ALK3-HA by Dullard. Phosphorylated ALK3-HA beads prepared as in (K) were incubated at 30°C for 60 min with immunoprecipitated Flag-Dullard beads purified from transiently transfected COS7 cells. Dephosphorylation of ALK3-HA was analyzed as in (K) and (L). |
|
Figure 4. Dullard Recruited BMPRII to the Caveolin-1-Positive Compartment
(A) Subcellular localization of Dullard and BMPRII. Cells were transfected with Flag-Dullard (top lane), BMPRII-HA (middle lane), and both Flag-Dullard and BMPRII-HA (bottom lane). Immunostaining was performed with anti-Flag (left column) or anti-HA (middle column) antibodies.
(B) Dullard partially colocalized with caveolin-1, but not EEA1. HeLa cells were transfected with Flag-Dullard and immunostained with anti-Flag (left column) and either anti-EEA1 or anti-caveolin-1 (middle column) antibodies. Cells in the white square in the right bottom panel were further analyzed by confocal microscopy (enlarged).
(C) Dullard recruited BMPRII to the caveolin-1-positive compartment. HeLa cells transfected with both Flag-Dullard and BMPRII-HA were subjected to immunofluorescence. Cells were stained with anti-HA (top), anti-EEA1, or anti-caveolin-1 (middle) antibodies. |
|
Figure 5. Dullard Promotes Degradation of BMPRII via a Caveolin-Dependent Pathway
(A) Liganded BMP receptors localized in both raft and non-raft compartments. C2C12 cells crosslinked with 125I-BMP4 were lysed and fractionated by sucrose gradient subcellular fractionation. The bottom panel shows an immunoblot with Flag antibody of independent fractionation of C2C12 cells transfected with Flag-Dullard.
(B) Nystatin inhibited BMPRII degradation induced by Dullard. COS7 cells transfected with indicated plasmids were treated with Nystatin (25 μg/ml) or cholesterol (25 μg/ml) for 14 hr.
(C) KCl deprivation enhanced the degradation of BMPRII by Dullard. COS7 cells transfected with indicated plasmids. The cells were cultured with or without 10 mM KCl for 5 hr 48 hr posttransfection.
(D) The dominant-negative Eps15 mutant did not inhibit BMPRII degradation by Dullard.
(E and F) Dullard-dependent inhibition of BMP signaling occurred via a caveolin-dependent pathway. Luciferase assays with a BMP-Smad reporter were performed with C2C12 cells as described in Experimental Procedures. The averaged data for normalized reporter activity are shown with standard errors derived from duplicate transfections. |
|
Figure 6. Inhibition of dullard Upregulates BMP Signaling
(A) Inhibition of dullard upregulated the phosphorylation of Smad1/5/8. Animal cap assays were done with Dullard-Mo (40 ng) or D67E (1.5 ng) mRNA-injected embryos. The relative intensity of the phospho-Smad1/5/8 immunoblot compared to actin was also measured. The averaged data for immunoblot are shown with standard errors derived from duplicate experiments.
(B) Inhibition of dullard induced the expression of Msx1. Dullard-Mo (40 ng), mRNAs of D67E (1.5 ng) and D69E (1.5 ng), or dominant-negative BMP receptor (tBR) (750 pg) was injected, and animal cap assays were performed to analyze the expression of Msx1.
(C) Knockdown of dullard upregulated the expression of Bambi and Xvent-1. The embryos injected with Dullard-Mo (40 ng), Dullard-Mo2 (20 ng), or control-Mo (40 ng) were subjected to animal cap assays, and the expression of Bambi and Xvent-1 was measured.
(D) Luciferase assays were performed with the promoter of Xvent2. XVent2-Luc (50 pg), BMP4 (100 pg), Dullard-Mo (40 ng), and 5mis-Mo (40 ng) were injected into the animal pole region, and animal caps were dissected for luciferase activity. For an internal control, pRL-TK (50 pg) (Promega) was used. In each experiment, pGL-Basic (50 pg) (Promega) was also used, and the relative intensity to pGL-Basic is shown. The averaged data for normalized reporter activity are shown with standard errors derived from duplicate transfections. |
|
Figure 7. Inhibition of dullard Suppresses the Expression of Early Neural Genes
mRNA of D67E (1.5 ng) or D69E (1.5 ng), control-Mo (40 ng), Dullard-Mo (40 ng), Dullard-Mo2 (20 ng), or 5-mis Mo (40 ng) was microinjected into the marginal region with β-galactosidase mRNA as a tracer. After red-gal staining, whole-mount in situ hybridization for SoxD, XSIP1, and Zic3 was performed. The percentage of embryos showing decreased expression and the total number of examined embryos are indicated in each figure. Figures for XSIP1 and Zic3 show the dorsal view. |