Click here to close
Hello! We notice that you are using Internet Explorer, which is not supported by Xenbase and may cause the site to display incorrectly.
We suggest using a current version of Chrome,
FireFox, or Safari.
J Bone Miner Res
2006 Nov 01;2111:1738-49. doi: 10.1359/jbmr.060810.
Show Gene links
Show Anatomy links
Bone density ligand, Sclerostin, directly interacts with LRP5 but not LRP5G171V to modulate Wnt activity.
Ellies DL, Viviano B, McCarthy J, Rey JP, Itasaki N, Saunders S, Krumlauf R.
???displayArticle.abstract???
UNLABELLED: We compared and contrasted the mechanism of action for the cysteine knot protein subfamily, Wise and Sost (Sclerostin). Our data suggest that functional interactions between Sost or Wise and LRP5/LRP6 have the potential to regulate bone deposition by modulating the Wnt pathway.
INTRODUCTION: The human disease sclerosteosis exhibits an increase in bone mass thought to be caused by hyperactive osteoblasts. Sclerostin, SOST, the gene affected in this disease, has been postulated to exert its activity by functioning as a BMP antagonist. However, recent evidence indicates that SOST is highly related to Wise, which can also modulate the Wnt pathway by binding to LRP5 and LRP6.
MATERIALS AND METHODS: For this study, we used cell culture to test the BMP and Wnt activity function of both Wise and Sost. In addition, we used Xenopus in vivo Wnt assays along with Xenopus in vitro Wnt assays to support our cell culture results. Epitope tagged cell supernatants containing either Sost or soluble mutant or wildtype LRP5/LRP6 were used for immunoprecipitation. Sost immunoprecipitation results were confirmed in vivo using cell culture. Finally, to support our in vitro data, we co-localized Sost, Wise, LRP5, and LRP6 in mouse long bone sections.
RESULTS: In this study, we report in vitro and in vivo evidence to show that Sost physically interacts with Lrp5 and Lrp6 and inhibits the canonical Wnt signaling pathway. Furthermore, using in vitro and in vivo assays, we showed that a variant of LRP5 (LRP5(G171V)) known to cause the human high bone mass (HBM) trait and a homologous change in LRP6 (LRP6(G158V)) abolished protein interactions with Sost. We used variants of Sost amino acids to further identify the contact points between Sost and LRP6. In Xenopus and mammalian cell culture assays, we showed that SOST is able to attenuate Wnt signaling and that this attenuation can be rescued by the addition of alpha-Sost antibodies or by the introduction of single amino acid substitution that alter its binding to LRP6. Sost differs from Wise in that it is unable to stimulate Wnt signaling. Using immunohistochemistry, we found that Sost and Wise are co-localized to osteoblasts, along with LRP5 and LRP6.
CONCLUSIONS: Our data suggest that functional interactions between Sost or Wise and LRPs have the potential to regulate bone deposition by modulating Wnt signaling.
???displayArticle.pubmedLink???
17002572 ???displayArticle.link???J Bone Miner Res ???displayArticle.grants???[+]
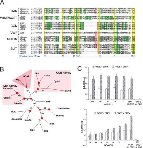
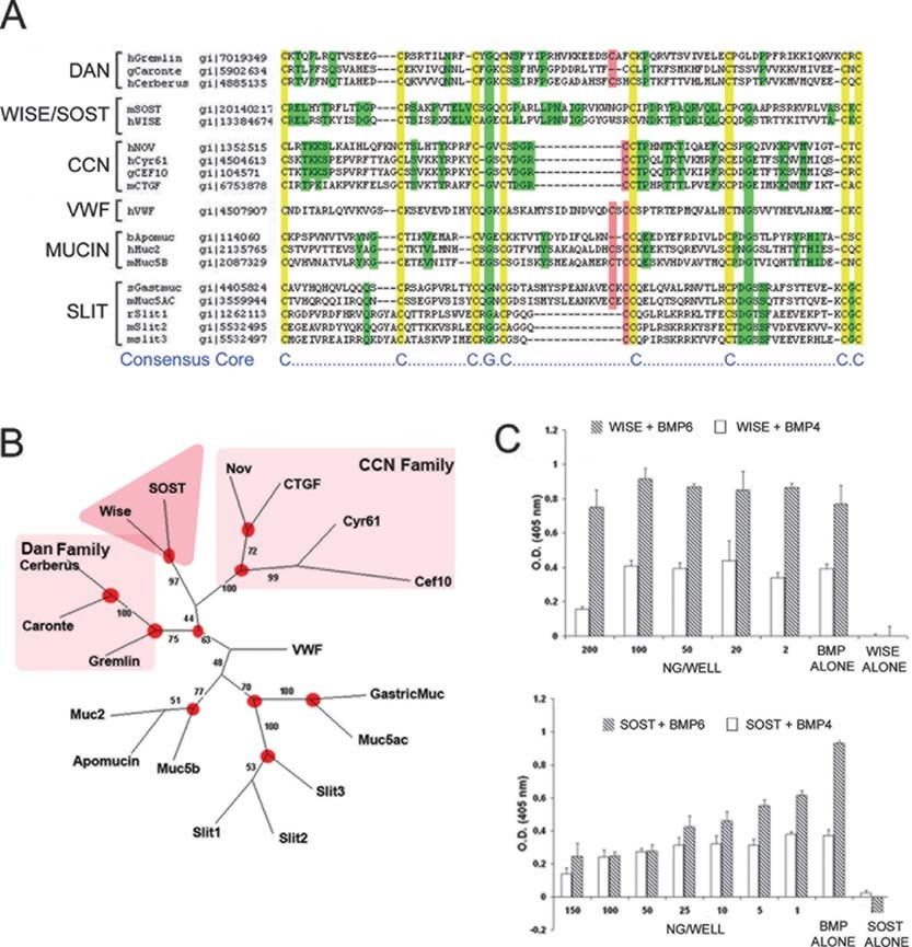
Figure 1. Characterization of Wise/SOST family. (A) Alignment of cysteine knot containing proteins into subfamilies. Yellow shows the conserved cysteine residues, green shows other conserved AA blocks, and red shows extra cysteine resides. At the bottom is the consensus cysteine knot core arrangement. Sequences shown start at âgiâ sequence denoted numbers. (B) Phylogenetic tree of cysteine knot containing proteins. Red dots depict significant branches within the tree. The numbers adjacent to the tree branches connecting the family members show the percentage of chance occurrences for each branch, according to Phylip phylogenetic software. Note that Wise/SOST exist in a branch between the CCN and DAN families. (C) BMP4 and BMP6 inhibition assays for Wise and Sost using ATDCâ5 cells. Wise does not inhibit the action of BMP6 and weakly blocks BMP4 at high concentrations. Conversely Sost inhibits the action of BMP6 but not that of BMP4.
Figure 2. Characterization of Wise/SOST family. (A) Alignment of cysteine knot containing proteins into subfamilies. Yellow shows the conserved cysteine residues, green shows other conserved AA blocks, and red shows extra cysteine resides. At the bottom is the consensus cysteine knot core arrangement. Sequences shown start at âgiâ sequence denoted numbers. (B) Phylogenetic tree of cysteine knot containing proteins. Red dots depict significant branches within the tree. The numbers adjacent to the tree branches connecting the family members show the percentage of chance occurrences for each branch, according to Phylip phylogenetic software. Note that Wise/SOST exist in a branch between the CCN and DAN families. (C) BMP4 and BMP6 inhibition assays for Wise and Sost using ATDCâ5 cells. Wise does not inhibit the action of BMP6 and weakly blocks BMP4 at high concentrations. Conversely Sost inhibits the action of BMP6 but not that of BMP4.
Wise, Sost, and LRP5/6 localization in murine bone. (A–D) Sost immunolocalization at P0. (A) H&E‐stained representative section for B. (B) Sost murine polyclonal antibody at P0. Black or white arrow in all panels represents ossification front between chondrocytes and osteoblasts. To the left of arrow are the hypertrophic chondrocytes and to the right the trabecular network consisting of osteoblast cells. (C) Nomarski image of chondrocytes in growth plate, representative for D. (D) Sost polyclonal antibody localized to cytoplasmic membrane and nuclear membrane (yellow arrowhead). (E–H) Wise immunolocalization at P0 (E and F; 2 weeks, G and H). (E) Nomarski image for F. (F) Wise polyclonal antibody at P0. (G) Wise polyclonal antibody (green) and Dapi nuclear stain (Blue). Yellow arrows point to Wise nuclear staining. (H) Wise polyclonal antibody showing punctate staining in proliferating chondrocytes. (I–L) LRP5 and LRP6 immunolocalization at P0. (I) H&E representative sections for J. (J) 1A12 antibody staining both LRP5 and 6. (K) 1A12 staining (red) in conjunction with Dapi nuclear stain (blue). (L) Co‐localization of Sost (green) with 1A12 LRP5/6 antibody staining (yellow arrow) in hypertrophic chondrocyte cell. (M–P) Nomarski, Sost polycloal antibody, Dapi nuclear stain, merged Dapi (blue) and Sost (green) images. Yellow arrowheads show overlapping nuclear staining (membrane) at P0. (Q–S) In situ mRNA detection in sections through ulna of a mouse bone at E14.5 dpc. Wise mRNA is found in osteoblasts and pre‐osteoblasts (flat osteoblast cells). Sost mRNA is only found in pre‐osteoblasts (flat osteoblasts) at E14.5 dpc. (W) ALP staining at E14.5 showing localization of osteoblast cells producing ALP. Scale bars measurements: A and B, 257.5 μm; C and D, 33.75 μm; E and F, 128.75 μm; G, 33.75 μm; H, 32.25 μm; I and J, 257.5 μm; K and L, 128.75 μm; M–P, 33.75 μm, Q–S, 257.5 μm.
Sost inhibits Wnt signaling. (A) Xenopus secondary axis formation assay with control mock saline, Wnt8 or Wnt8 + Sost–injected RNA. Sost inhibits the Wnt8‐induced secondary axis formation. (B) Assay for the immediate early Wnt8 response genes Siamois and Xnr3. Sost blocks the ability of Wnt8 to induce Siamois and Xnr3. Intracellular stimulation of the canonical Wnt pathway using β‐catenin is unaffected by Sost. EF1α serves as a loading control. (C) Animal cap assay for engrailed‐2 expression. Sost in combination with Noggin is unable to induce engrailed‐2(en‐2) expression. In contrast, both Wise and Wnt8 induce engrailed‐2.
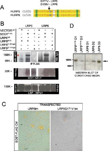
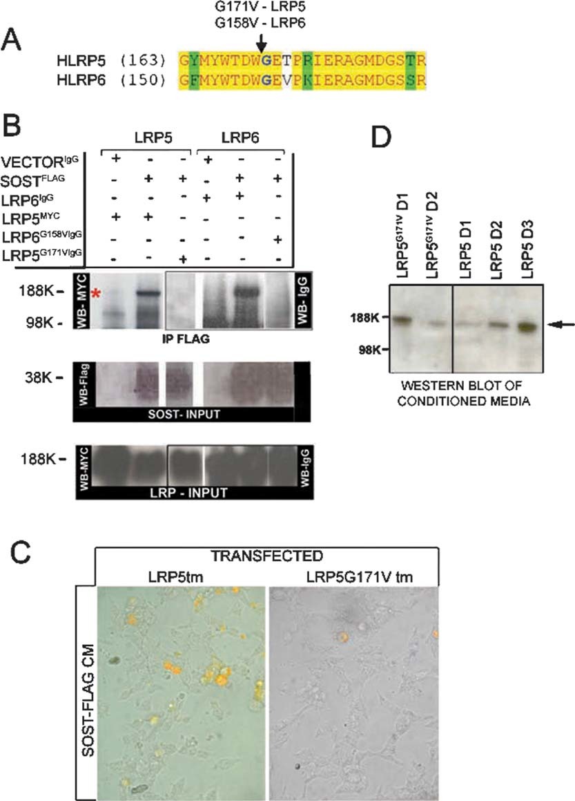
Sost binding to LRP5/6 but not to LRP5G171V. (A) Amino acid alignment between LRP5 and LRP6 of area encompassing G171V mutation. Conserved amino acids shown in yellow and semiconserved in green. (B) Immunoprecipitation assay showing that Sost can pull down soluble forms of LRP5 or LRP6 but not LRP5G171V or LRP6G158V from cell supernatants. (C) In vivo functional evidence that Sost can not bind to LRP5G171V. Cells were transected with transmembrane forms of either LRP5 or LRP5G171V, and conditioned media containing SostFlag was added to the cells. Immunohistochemistry reveals that SostFlag can be detected on many more cell surfaces of the LRP5 transfected cells than the LRP5G171V cell surfaces. (D) Western blot showing the abundance of secreted LRP protein (day 1 [D1], day 2 [D2], etc.) in the condition media taken from cells that were transiently transfected with either soluble LRP5 or LRP5G171V.
Sost attenuates Wnt activity by 40% and α‐Sost Mab restores this Sost inhibition. The 293 cells were co‐transfected using Topflash and incubated with conditioned media containing Wnt3a, Sost, α‐LRP5/6, and/or α‐Sost Mab. Wnt3a conditioned media (cm) activated Topflash luciferase activity 3‐fold (lane 2) and α‐LRP5/6 significantly abolished Wnt3a activity to basal levels (lane 4). Sost‐cm significantly reduced Wnt3a activity by 40% (lane 3), and α‐Sost was able to significantly restore the Wnt3a activity (lane 5). All experiments were done in triplicate and normalized to Renilla controls. (B) 293 cells were co‐transfected using Topflash and transmembrane (tm) versions of either LRP5 or LRP5G171V. The transfected cells were incubated with conditioned media containing Wnt3a and/or Sost. Wnt3a‐cm was able to activate the Topflash reporter (lane 1), and the transfection of LRP5tm caused a loss of this Wnt3a activity (lane 4). Transfection of LRP5G171V tm with Wnt3a‐cm showed a loss of LRP5 inhibitory effect (lane 5). Addition of Sost‐cm to the LRP5G171V tm–transfected cells caused the expected Sost attenuation of the Wnt3a activity (lane 6), even though Sost was unable to bind to LRP5G171Vtm. This suggests that Sost is attenuating endogenous LRP5 Wnt3a activity and that LRP5G171V may be unable to bind to Wnt and thus not acting as a gain of LRP5 function.
figure 7. Mapping of Sost–LRP6 interaction domains. (A) Alignment of predicted mouse protein sequences for Wise and Sost. Shaded marks position of the conserved cysteine residues, the leader sequence cleavage site is denoted with a horizontal bar, the intron exon junction with a vertical line, the cleavage signal with an *, and a putative N‐glycosylation with an N‐Gly. The horizontal box depicts the conserved domain outside the cysteine knot that contains the N‐Gly and M1 regions. The vertical box indicates the GGR to AVS amino acid variant of Sost (M1) used for LRP6 binding assay. (B) Relative binding of Sost variant M1 to LRP6. M1 has reduced LRP6 binding ability. (C) In vivo functional relevance of Sost variant LRP6 relevant binding. Sost M1 variant has significantly lowered ability to bind to LRP6 in vivo. (D) Western blot of wildtype Sost (from media of D1 or D2) and the M1 variant of Sost subjected to freeze thaws. Lane demarcated using asterisks shows the abundance of Sost M1 when it was not subjected to a freeze thaw.