XB-ART-34812
Mol Cell
2006 Nov 03;243:433-43. doi: 10.1016/j.molcel.2006.09.010.
Show Gene links
Show Anatomy links
Deregulated replication licensing causes DNA fragmentation consistent with head-to-tail fork collision.
Davidson IF, Li A, Blow JJ.
???displayArticle.abstract???
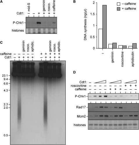
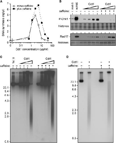
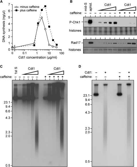
Correct regulation of the replication licensing system ensures that no DNA is rereplicated in a single cell cycle. When the licensing protein Cdt1 is overexpressed in G2 phase of the cell cycle, replication origins are relicensed and the DNA is rereplicated. At the same time, checkpoint pathways are activated that block further cell cycle progression. We have studied the consequence of deregulating the licensing system by adding recombinant Cdt1 to Xenopus egg extracts. We show that Cdt1 induces checkpoint activation and the appearance of small fragments of double-stranded DNA. DNA fragmentation and strong checkpoint activation are dependent on uncontrolled rereplication and do not occur after a single coordinated round of rereplication. The DNA fragments are composed exclusively of rereplicated DNA. The unusual characteristics of these fragments suggest that they result from head-to-tail collision (rear ending) of replication forks chasing one another along the same DNA template.
???displayArticle.pubmedLink??? 17081992
???displayArticle.pmcLink??? PMC1819398
???displayArticle.link??? Mol Cell
???displayArticle.grants??? [+]
072574 Wellcome Trust , A3135 Cancer Research UK, CRUK_A3135 Cancer Research UK, WT072574 Wellcome Trust , Wellcome Trust
Species referenced: Xenopus
Genes referenced: cdt1 chek1 gmnn mcm2 rad17
???attribute.lit??? ???displayArticles.show???
References [+] :
Annunziato,
Histone deacetylation is required for the maturation of newly replicated chromatin.
1983, Pubmed
Annunziato, Histone deacetylation is required for the maturation of newly replicated chromatin. 1983, Pubmed
Archambault, Disruption of mechanisms that prevent rereplication triggers a DNA damage response. 2005, Pubmed
Arias, Replication-dependent destruction of Cdt1 limits DNA replication to a single round per cell cycle in Xenopus egg extracts. 2005, Pubmed , Xenbase
Blow, Preventing re-replication of chromosomal DNA. 2005, Pubmed
Blow, A role for the nuclear envelope in controlling DNA replication within the cell cycle. 1988, Pubmed , Xenbase
Chong, Characterization of the Xenopus replication licensing system. 1997, Pubmed , Xenbase
Costanzo, An ATR- and Cdc7-dependent DNA damage checkpoint that inhibits initiation of DNA replication. 2003, Pubmed , Xenbase
Cusick, Structure of chromatin at deoxyribonucleic acid replication forks: nuclease hypersensitivity results from both prenucleosomal deoxyribonucleic acid and an immature chromatin structure. 1983, Pubmed
Diffley, Regulation of early events in chromosome replication. 2004, Pubmed , Xenbase
Ferenbach, Functional domains of the Xenopus replication licensing factor Cdt1. 2005, Pubmed , Xenbase
Gasser, The stability of nucleosomes at the replication fork. 1996, Pubmed
Gillespie, Reconstitution of licensed replication origins on Xenopus sperm nuclei using purified proteins. 2001, Pubmed , Xenbase
Gottifredi, The S phase checkpoint: when the crowd meets at the fork. 2005, Pubmed
Green, Genome-wide mapping of DNA synthesis in Saccharomyces cerevisiae reveals that mechanisms preventing reinitiation of DNA replication are not redundant. 2006, Pubmed
Green, Loss of rereplication control in Saccharomyces cerevisiae results in extensive DNA damage. 2005, Pubmed
Guo, Requirement for Atr in phosphorylation of Chk1 and cell cycle regulation in response to DNA replication blocks and UV-damaged DNA in Xenopus egg extracts. 2000, Pubmed , Xenbase
Hodgson, Geminin becomes activated as an inhibitor of Cdt1/RLF-B following nuclear import. 2002, Pubmed , Xenbase
Jones, XRad17 is required for the activation of XChk1 but not XCds1 during checkpoint signaling in Xenopus. 2003, Pubmed , Xenbase
Kumagai, The Xenopus Chk1 protein kinase mediates a caffeine-sensitive pathway of checkpoint control in cell-free extracts. 1998, Pubmed , Xenbase
Li, Cdt1 downregulation by proteolysis and geminin inhibition prevents DNA re-replication in Xenopus. 2005, Pubmed , Xenbase
Li, Non-proteolytic inactivation of geminin requires CDK-dependent ubiquitination. 2004, Pubmed , Xenbase
Liu, Chk1 is an essential kinase that is regulated by Atr and required for the G(2)/M DNA damage checkpoint. 2000, Pubmed
Luciani, Characterization of a novel ATR-dependent, Chk1-independent, intra-S-phase checkpoint that suppresses initiation of replication in Xenopus. 2004, Pubmed , Xenbase
Maiorano, Recombinant Cdt1 induces rereplication of G2 nuclei in Xenopus egg extracts. 2005, Pubmed , Xenbase
McGarry, Geminin, an inhibitor of DNA replication, is degraded during mitosis. 1998, Pubmed , Xenbase
Melixetian, Loss of Geminin induces rereplication in the presence of functional p53. 2004, Pubmed
Mihaylov, Control of DNA replication and chromosome ploidy by geminin and cyclin A. 2002, Pubmed
Milutinovic, Proliferating cell nuclear antigen associates with histone deacetylase activity, integrating DNA replication and chromatin modification. 2002, Pubmed
Nishitani, DNA replication licensing. 2004, Pubmed , Xenbase
Nishitani, The human licensing factor for DNA replication Cdt1 accumulates in G1 and is destabilized after initiation of S-phase. 2001, Pubmed , Xenbase
Stokes, DNA replication is required for the checkpoint response to damaged DNA in Xenopus egg extracts. 2002, Pubmed , Xenbase
Tada, Repression of origin assembly in metaphase depends on inhibition of RLF-B/Cdt1 by geminin. 2001, Pubmed , Xenbase
Taddei, Duplication and maintenance of heterochromatin domains. 1999, Pubmed
Tanny, Genome-wide analysis of re-replication reveals inhibitory controls that target multiple stages of replication initiation. 2006, Pubmed
Tatsumi, Deregulation of Cdt1 induces chromosomal damage without rereplication and leads to chromosomal instability. 2006, Pubmed
Thomer, Drosophila double-parked is sufficient to induce re-replication during development and is regulated by cyclin E/CDK2. 2004, Pubmed
Tsuyama, Licensing for DNA replication requires a strict sequential assembly of Cdc6 and Cdt1 onto chromatin in Xenopus egg extracts. 2005, Pubmed , Xenbase
Vaziri, A p53-dependent checkpoint pathway prevents rereplication. 2003, Pubmed
Wohlschlegel, Inhibition of eukaryotic DNA replication by geminin binding to Cdt1. 2000, Pubmed , Xenbase
Yoshida, Intrinsic nuclear import activity of geminin is essential to prevent re-initiation of DNA replication in Xenopus eggs. 2005, Pubmed , Xenbase
Zhao, ATR-mediated checkpoint pathways regulate phosphorylation and activation of human Chk1. 2001, Pubmed
Zhong, CUL-4 ubiquitin ligase maintains genome stability by restraining DNA-replication licensing. 2003, Pubmed
Zhu, Rereplication by depletion of geminin is seen regardless of p53 status and activates a G2/M checkpoint. 2004, Pubmed
Zhu, An ATR- and BRCA1-mediated Fanconi anemia pathway is required for activating the G2/M checkpoint and DNA damage repair upon rereplication. 2006, Pubmed
