|
Fig. 1.Characterization of maternal JNK signaling in Xenopus embryos. (A) The kinase assay (KA) shows a rapid rise of JNK activity during germinal vesicle breakdown (GVBD) that lasts until stage (St) 10 despite a constant level of JNK protein expression. XJNK, Xenopus JNK. (B) Schematic diagram of maternal JNK signaling during early Xenopus development. (C) Dissecting 16-cell (16CS) and stage-7 embryos shows no obvious regionalization of JNK activity. An, animal half; Ve, vegetal half; M, marginal zone; D, dorsal half; V, ventral half; We, whole embryo. (D) UV irradiation of one-cell Xenopus embryos or injection of Wnt5A or Wnt11 mRNA at the four-cell stage did not prevent the decline of JNK activity at stage 10. (E) Immunostaining shows that JNK is concentrated in the nucleus in stage-8 Xenopus embryos. The nucleus is counterstained with SYTOX green dye. (Magnification: Ã6,300.) (F) The addition of lithium chloride (25 mM) effectively blocks β-catenin degradation in an in vitro assay using the Xenopus egg extracts. In contrast, the addition of JNK inhibitor SP600125 (20 μM) does not prevent β-catenin degradation. |
|
Fig. 2. Loss-of-function analysis of maternal JNK in Xenopus development. (A) Immunoblot shows the reduction of JNK protein in stage-7 embryos derived from the oocytes injected with 20 ng of MO-modified JNK antisense oligo (MO). UN, uninjected; XJNK, Xenopus JNK. (B and C) The morphology of host-transferred tailbud-stage embryos derived from the uninjected oocytes (B) or oocytes injected with 30 ng of JNK MO (C). JNK MO-injected embryos are hyperdorsalized with prominent elongation of the nototchord. (D) The expression of Siamois mRNA is increased in host-transfer embryos derived from JNK MO-injected oocytes (30 ng), but drastically reduced in β-catenin-MO and dual JNK/β-catenin MO-injected oocytes. (E and F) Whole-mount in situ hybridization shows the expression of Xnr3 mRNA is restricted around the dorsal lip in stage 10â10.5 embryos derived from uninjected oocytes (E), but is much more widely and strongly expressed in embryos derived from oocytes injected with 30 ng of JNK MO (F). (G) Cell fractionation and immunoblot shows an increase of soluble β-catenin and a reduction of JNK in the JNK MO-injected and host-transferred stage-7 embryos. (H and I) Immunostaining shows dorsal enrichment of β-catenin in stage-8 control embryos (H) and expanded expression of nuclear β-catenin in the embryos derived from oocytes injected with 30 ng of JNK MO (I). V, ventral; D, dorsal. (Magnifications: Ã2,000.) |
|
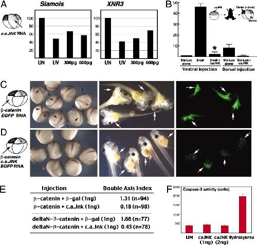
Fig. 3.JNK activation inhibits β-catenin-induced transcription and axis formation. (A) Injection of 300â600 pg of constitutive-active Jnk mRNA into the dorsal marginal zone of four-cell Xenopus embryos reduces the Siamois and Xnr3 expression in stage-10 embryos, similar to the effect of UV irradiation at the one-cell stage. UN, uninjected. (B) Injection of 1.5 ng of active Jnk mRNA into oocytes decreases the expression of luciferase at stage 10 after ventral coinjection of β-catenin mRNA and Sia-luc plasmid (*, P = 0.0059 using t test) or dorsal injection of Sia-Luc plasmid into host-transfer embryos (P = 0.2 using t test) at the four-cell stage. (C and D) Axis duplication assay by ventral injection of EGFP (300 pg) and β-catenin (1 ng) with either β-gal (1 ng) or active Jnk mRNA (1 ng) into four-cell Xenopus embryos. The progeny of β-catenin/β-gal-injected blastomere populate the ectopic axis (arrow in C), but those of β-catenin/active Jnk-injected blastomore develop into endodermal tissues (arrow in D). (E) Coinjection of 1 ng active Jnk mRNA blocks axis duplication induced by ventral injection of WT β-catenin (40 pg) or stabilized δN-β-catenin (7.5 pg). (F) Hydroxyurea (30 mM)-treated, but not active Jnk mRNA (2 ng)-injected embryos had increased caspase-3 protease activity. (Magnifications: C and D, Ã10.) |
|
Fig. 4. JNK activation expels nuclear β-catenin. (A) L cells transfected with the superTOPFLASH plasmid were treated with Wnt-3A conditional medium (CM), anisomycin (67 ng/ml), and/or a JNK inhibitor, SP600125 (10, 40 μM), to assess the effect of JNK signaling activation (indicated by the phospho-cJun level on the immunoblot) on the protein level of β-catenin (normalized to HSP70) and β-catenin/TCF-mediated gene expression (folds of the fireflyluceferase activity normalized to the Renilla luciferase activity) at 24 h after various treatments. Quantification of the β-catenin/HSP70, phospho-cJun/HSP70 ratios, and the folds of luciferase activity are shown as the average and SD from three sets of independent experiments. (BâD%) Transfection of β-catenin-EGFP plasmid to COS-1 cells caused fluorescent aggregates in the nucleus (B), which were eliminated after UV irradiation (100 J/m2) (C) but were retained inside the nucleus by application of JNK inhibitor SP600125 (10 μM) after UV irradiation (D). (E) The percentage of β-catenin-EGFP-expressing COS-1 cells that have prominent nuclear aggregates in control (79.3% ± 5.1%; mean ± SD), SP600125 alone (80.5% ± 3%), UV irradiation (31.8% ± 5.7%), and UV irradiation with SP600125 (66% ± 7.4%) in three sets of experiments. *, P < 0.0001 versus the rest with a t test. (F and G) The nuclear and cytosol fractions of HEK293T cells after transfection with β-catenin-EGFP plasmids were examined by immunoblots to quantify the effect of UV-induced nuclear β-catenin and JNK kinase activity (KA). Anti-β-actin was used as a control for protein loading. This analysis shows UV causes a JNK activity-dependent depletion of nuclear β-catein-EGFP. Shown is representative result from three sets of independent experiments. UN, uninjected. (Magnifications: BâD%, Ã4,000.) |
|
Fig. 5. Maternal JNK is activated through Dsh and provides temporal regulation of canonical Wnt/β-catenin signaling for axis formation in Xenopus. (A) Oocytes injected with antisense oligos against Dsh (Dshâ) still undergo germinal vesicle breakdown, but have a reduced level of JNK phosphorylation and activity as shown in this representative blot from three independent experiments. XJNK, Xenopus JNK. (B) Summary of the results from the present study and the literature to illustrate how Dsh/JNK and Ca2+/CamKII/NFAT provide temporal and spatial restriction of the canonical Wnt/β-catenin pathway, respectively, for axis formation in early Xenopus development. CamKII, camodulin kinase II; GVBD, germinal vesicle breakdown. |
|
Fig. 6. JNK activation does not induce the maturation or degeneration of Xenopus oocytes. (A-C) Oocytes injected with 0.5-2.0 ng FLAG-tagged MKK7-hJNK1 (c.a. JNK) mRNA were compared with uninjected oocytes for the expression of total JNK protein (A), phosphorylated-JNK (B), and JNK activity (C) after over-night (O/N) culture in the presence or absence of progesterone. Injection of c.a. JNK causes constitutive JNK activity in the oocytes without progesterone stimulation. (D-F) External morphology of nonstimulated (D), progesterone-stimulated (E), and c.a. JNK injected oocytes (F) after overnight culture. Note only progesterone-treated oocytes exhibit white spots in the animal poles indicting germinal vesicle breakdown (GVBD). (G) Biochemical analysis showed the injection of c.a. JNK mRNA does not lead to a GVBD-like signaling profile including dephosphorylation of Cdc2, phosphorylation of p42 MAPK/ERK, and induction of the histone H1 kinase activity. (H-O) Comparison of the viability of oocytes after 40-h incubation with progesterone (H, I, L, and M) or JNK stimulation (J, K, N, and O). Prolonged progesterone stimulation led to clumping of follicular cells (H and I). DAPI (L) and TUNEL (M) stains showed nuclear condensation and DNA fragmentation of the follicular cells. In contrast, none of these events were observed after prolonged JNK stimulation. |
|
Fig. 7. Knockdown of JNK induces ectopic expression of the dorsal marker genes XNR3 and Goosecoid. The expression of the dorsal marker genes Xnr3 (A) and Goosecoid (B) are increased in both ventral (V) and dorsal (D) halves of embryos injected with 30 ng of JNK MO antisense oligo at indicated stages of development. |
|
Fig. 8. JNK inhibits b -catenin/TCF-mediated transcription in the mammalian cells. Cotransfection of constitutively-active JNK plasmid reduces the WT and stabilizes (dN) b-catenin-induced, or Wnt3A-stimulated Luciferase expression from the TOPFLASH, but not TOPFLASH DNA, in HEK293T cells. The results were normalized to the Renilla luciferase activity and averaged from three sets of independent experiments. |
|
Fig. 9. JNK does not phosphorylate b-catenin nor interfere with its physical binding to the LEF/TCF transcription factors. (A) Immuno-precipitated JNK from Xenopus embryos phosphorylates GST-c-Jun, but not GST-b -catenin (arrow). The protein input was shown by Coomassie blue stain, and anti-GFP immunoprecipitates were used as negative controls. (B) Association of HA-TCF3 and dN-b-catenin-GFP was assessed by immunoprecipitation after cotransfection with constitutive-active JNK in HEK293T cells. HA-TCF3 lacking the b-catenin-interacting domain (D N-HA-TCF3) was used as negative controls for immunoprecipitation. This assay showed that JNK does not interfere with the association of HA-TCF3 and DN-b -catenin-GFP. (C) Gel-shift assay was used to assess the effect of active JNK on b -catenin-XTCF3 binding on an optimal Tcf/Lef probe (TOPFLASH). In vitro translated b-catenin, HA-XTCF3 and active-JNK were used in the assay. The radiolabled TOPFLASH probe band was retarded by XTCF3 and supershifted by addition of b-catenin (arrowhead). The b-catenin/XTCF3/DNA complex was disrupted by addition of anti-b-catenin antibody or competitive cold probes, but not by constitutive-active JNK. A nonspecific band (NS) is due to binding between the probe and endogenous proteins in the in vitro translation system (see the control lysate lane). (D) The association of b-catenin and XTCF3 on the Tcf/Lef probe is examined by sequential gel retardation and immunoblotting analysis against b-catenin (Shift-Western assay). The presence of both b-catenin and XTCF3 causes a shift of the electrophoretic mobility indicating the formation of b-catenin/XTCF3/DNA complex (arrowhead) that is not disrupted by constitutive-active JNK. |
|
Fig. 10. Knockdown of Dsh in Xenopus oocytes with antisense oligos. Shown are results from two batches of oocytes. The intensity of Dsh was quantified using NIH Image J program and normalized to that of a-tubulin.
|