XB-ART-34723
Development
2006 Dec 01;13323:4643-54. doi: 10.1242/dev.02657.
Show Gene links
Show Anatomy links
Shisa2 promotes the maturation of somitic precursors and transition to the segmental fate in Xenopus embryos.
Nagano T, Takehara S, Takahashi M, Aizawa S, Yamamoto A.
???displayArticle.abstract???
In vertebrate somitogenesis, FGF and Wnt signals constitute a morphogenetic gradient that controls the maturation of the presomitic mesoderm (PSM) as well as the transition to segmental units. It remains unclear, however, whether there is a regulatory mechanism that promotes the transition by a direct regulation of FGF and Wnt signaling in the PSM. Here we show that Shisa2, a member of a novel Shisa gene family, plays an essential role in segmental patterning during Xenopus somitogenesis. Shisa2 encodes an endoplasmic reticulum (ER) protein that cell-autonomously inhibits FGF and Wnt signaling by preventing the maturation and the cell-surface expression of their receptors. Shisa2 is expressed in the PSM and its knockdown caused a reduction in somite number by the delayed maturation of PSM and anterior shift of the transition; however, the phase of the segmental clock remained intact. These phenotypes were abolished by the inhibition of both FGF and Wnt signals, but by neither alone. We therefore propose that the individual inhibition of both types of signaling by the regulation of receptor maturation in the ER plays an essential role in the establishment of proper segmental patterning.
???displayArticle.pubmedLink??? 17065233
???displayArticle.link??? Development
Species referenced: Xenopus
Genes referenced: acss2 aldh1a2 axin2l calr chrd clock cyp26a1 fgf2 fgf8 fzd8 gsk3b hes5.7 hes6 lfng lrp6 mapk1 msgn1 myod1 nkd1 nodal3 otx2 pcdh8 pcdh8.2 rarg shisa1 shisa2 shisa3 snai1 tbx2 tbxt thy1 wif1 wnt3a wnt8a
???displayArticle.morpholinos??? shisa2 MO1 shisa2 MO2 shisa2 MO3
???attribute.lit??? ???displayArticles.show???
|
|
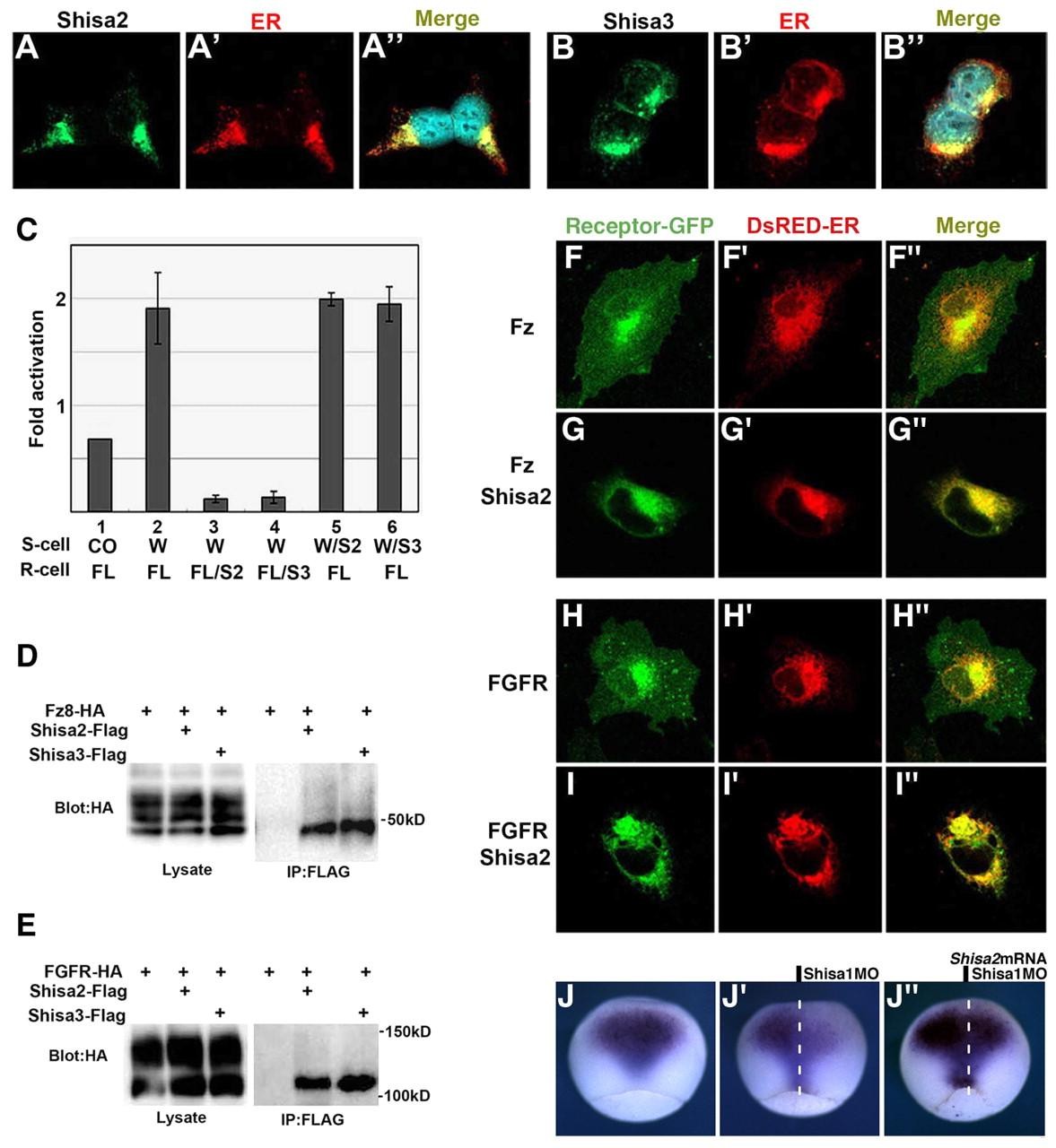
Fig. 2. The mode of molecular action of Shisa2 and 3. (A-B") ER localization of Shisa2 and 3. HEK293T cells transfected with Shisa2 (A) or Shisa3-HA (B) were stained for Shisa (green) and an ER marker calreticulin (red). Cells were transfected with 20 ng of Shisa2 or Shisa3-HA DNA in a 96-well plate. (C) Shisa2 and 3 cellautonomously suppressed the Wnt signal in the receptor cells. Ligand cells expressing Wnt3a (W) and receptorcells expressing Fz and Lrp6 together with TOPFLASH reporter (F/L) were prepared independently and mixed for stimulation. The non-cell-autonomous action of Wnt3a elevated the reporter activity (threefold; lane 2). When either Shisa2 or 3 was coexpressed with the Wnt ligand, reporter activity was not affected (lanes 5, 6); however, expression of Shisa2 or 3 in the receptor cells suppressed the reporter activity below the basal level (lanes 3, 4). Each experiment was carried out at least in triplicate, and error bars represent the standard deviation. (D,E) Shisa2 and 3 physically interact with Fz (D) and FGFR (E). Fz- and FGFR-tagged HA were coexpressed together with Shisa2 or -3-tagged Flag, and immunoprecipitated with anti-Flag mAb. Cells were transfected in the 12-well plate with DNAs: FGFR-HA, 300 ng; Fz8-HA, 200 ng; Shisa2-Flag, 500 ng; Shisa3-Flag, 500 ng. (F-I") Shisa2 and -3 retain the Fz and FGFR in the ER in COS cells. DsRedER marked ER. (F-F") Transfected with Fz8-GFP alone (surface expression of Fz, n=24, 100%). (G-G") Transfected with Fz8- GFP and shisa2 (ER retention of Fz, n=21, 100%). (H-H") Transfected with FGFR-GFP alone (surface expression of FGFR, n=20, 95%). (I-I") Transfected with FGFR-GFP and Shisa2 (ER retention of FGFR, n=22, 81%). Cells were transfected in 96-well glass chambers with DNAs: Fz8- GFP, 10 ng; FGFR-GFP, 20 ng; Shisa2, 180 ng; pDsRed-ER, 10 ng. (J-J") Whole-mount in situ hybridization of Otx2, dorsal view at stage 10.5. Shisa1MO (10 ng) was unilaterally injected into two right side blastomeres at the four-cell stage. Reduced Otx2 expression in the Shisa1MO injected side; n=28/40 (J') and was rescued by co-injection of Shisa2 RNA (10 pg per blastomere); n=32/42 (Jâ ³). (J) Uninjected embryo. |
|
|
Fig. 3. Expression of Shisa2 in somitogenesis. (A) Temporal expressions of Shisa2 were analyzed by RT-PCR with RNAs isolated from stages indicated at the top. (B-Fâ ²) Whole-mount in situ hybridization of Shisa2. (B) Dorsal view of the early neurula stage embryo (stage 14). Anterior is to the left. (C) Lateral view of tailbud stage embryo (stage 26). (D) Lateral view of tadpole (stage 33). (E-Fâ ²) Whole-mount in situ hybridization of stage 15 embryos (dorsal view, anterior towards the left). Thy1 probe alone (E) or together with Shisa2 probe (E'). Shisa2 expression covers S-III/Thy1 stripes (arrowheads in E and E'). Mes1 probe alone (F, light blue) or together with Shisa2 (F', purple). Shisa2 expression overlaps that of Mes1. (G) Schematic diagram showing the geometric relationship between the transition point and expression of Thy1, Mes1 and Shisa2. The most caudal Thy1 stripe marks the most newly fate-determined somitomere (S-III, red asterisk), which has just passed through the transition point (wavefront). bm, body wall muscle; hm, head mesenchyme; ov, otic vesicle. |
|
|
Fig. 4. Shisa2 controls the position of the wavefront. (A,Aâ²) MO targeting Shisa2 mRNA. (A) Sequences of Shisa2MO1 and MO2. (Aâ²) MO3 was designed to block mRNA splicing. Immature and mature Shisa2 mRNA was detected by RT-PCR using F/R1 and F/R2 primer set, respectively. (B) Four-cell stage embryos were injected with 50 pg of HA-tagged Shisa2 RNA (lane 2) alone or together with Shisa2MOs (lane 3, 5mis, 40 ng per embryo; lane 4, MO1, 40 ng; lane 5, MO2, 20 ng). Lysate prepared from stage 10 embryos and probed with anti-HA antibody (upper panel) or anti-α-tubulin antibody (lower panel). (Bâ²) Four-cell stage embryos were injected with 5mis-MO3 (lane 2, 30 ng per embryo) or MO3 (lane 3, 30 ng per embryo). Total RNA was isolated at stage18 and analyzed by RT-PCR. Note that MO3 injection inhibits splicing of Shisa2 mRNA. (C-Q) Wholemount in situ hybridization (C-Nâ²,P,Q) or immunostaining (O,Oâ²) of the embryos unilaterally injected with MOs (5misMO1, 10 ng; MO1, 10 ng; MO2, 5 ng; MO3, 7.5 ng; 5misMO3, 7.5 ng) into two right side blastomeres at the four-cell stage. (C-Eâ²) MOs injection had no effect on Xbra (C-Câ²; 5mis, n=5/5; Mo1, n=15/15; Mo2, n=5/5) or MyoD (D-Dâ²; 5mis, n=5/5; Mo1, n=12/12; Mo2, n=5/5) expressions at midgastrulation (stage 11). MyoD expression at early neurula (stage 18) was symmetrical in the MO-injected and uninjected side (E-Eâ²; 5mis, n=15/15; Mo1, n=35/35; Mo2, n=21/21). (F-Fâ²) Anterior shift of Papc; 5mis, n=0/17; MO1, n=44/59; MO2, n=21/21. (G-Gâ²) Anterior shift of Thy1; 5mis, n=8/46; MO1, n=47/58; MO2, n=38/51. (H-Hâ²) Anterior expansion of Mes1; 5mis, n=0/19; MO1, n=56/64; MO2, n=30/34. (I-Iâ²) Anterior expansion of Xbra; 5mis, n=0/26; MO1, n=13/21; MO2, n=21/36. (J-Jâ²) Anterior expansion of FGF8; 5mis, n=0/19; MO1, n=17/22; MO2, n=13/22. (K-Kâ²) Anterior expansion of Wnt3a; 5mis, n=0/12; MO1, n=8/19; MO2, n=15/24. (L,Lâ²) Anterior shift of Thy1; 5mis-MO3, n=0/30; MO3, n=18/36. (M,Mâ²) Anterior expansion of Mes1; 5mis-MO3, n=0/20; MO3, n=17/30. (N,Nâ²) Anterior extention of Arp-A; 5mis MO1, n=0/20; MO1, n=30/45. (O,Oâ²) Anterior expansion of dp-ERK staining; 5mis MO1, n=0/11; MO1, n=12/19. (P) Anterior shift of Cyp26; MO1, n=11/29. (Q) Anterior shift of Rarg; MO1, n=10/21. Arrowheads represent S-II/Papc or S-III/Thy1 stripes. Black bars indicate the anterior border of gene expressions or dp-ERK staining. CPSM/TB, caudal PSM and tailbud; RPSM, rostral PSM. |
|
|
Fig. 5. Segmental clock and number of somites in Shisa2 morphants. Whole-mount in situ hybridization of wild-type embryos (A-C) or embryos unilaterally injected with MO1 (D-F) at stage 18 (posterior view, dorsal toward the top). The phase of cyclic ESR9 expressions was determined according to Li et al. (Li et al., 2003). (A,D) Phase I. (B,E) Phase II. (C,F) Phase III. Arrowheads in D-F indicate the anterior border of ESR9 expression. The phases of the ESR9 expression between the MO-injected and uninjected side were symmetrical (5mis, n=14/17; MO1, n=24/24; MO2, n=25/29); however, the expression domain expanded anteriorly in the Shisa2-depleted side (5mis, n=0/19; MO1, n=18/24; MO2, n=22/29). (G-L) Longitudinal sections of the embryos unilaterally depleted Shisa2 stained with hematoxylene and eosin at the 6-9 somite stage. MO-injected sides are indicated on the left. (G,I,K) Sections of the level at the first somite. (H,J,L) Sections in a more posterior region of G, I and K. The positions of the last formed somites are displaced anteriorly in the Shisa2-depleted sides, for a distance of one (J; 5mis, n=2/11; MO1, n=10/16; MO2, n=6/15) or two (L; 5mis, n=0/11; MO1, n=2/16; MO2, n=4/15) somites. |
|
|
Fig. 6. Interaction of Shisa2 function and RA, Wnt and FGF signaling in the positioning of the wavefront. (A-F) Whole-mount in situ hybridization of Mes1 probe (A-C, posterior view, dorsal toward the top) or Thy1 probe (D-F, dorsal view, anterior toward the top). MO1 was injected as described in Fig. 4. At stage 14, embryos were treated with the indicated drug for 1.5 hours at 22°C and then fixed. (A,D) Embryos treated with DMSO. The unilateral depletion of Shisa2 resulted in the anterior expansion of Mes1, n=20/20, and anterior shift of Thy1 stripes, n=24/30. (B,E) Embryos treated with RA. Knockdown of Shisa2 maintained Mes1 expression (n=20/25) and suppressed the ectopic Thy1 induction (n=28/34) in the caudal PSM. The arrowheads in E and F indicate ectopic Thy1 expression. The RA-mediated enhancement of Thy1 expression in the rostral PSM (white brackets in E) remained intact in the MO1-injected side (n=30/34). (C,F) Embryos treated with SU5402. Knockdown of Shisa2 maintained Mes1 expression (n=32/40) and suppressed the ectopic Thy1 induction in the caudal PSM (n=30/34). (G) Summary of the expression pattern of Thy1 (gray) and Mes1 (green) shown in A-F. eThy1; ectopic Thy1 expression in the caudal PSM. (H) Bar graph shows the effect of RA and SU5402 treatment on the Mes1 expression. Abolished or maintained Mes1 expression is indicated by an orange and green column, respectively. Uninj: uninjected side. (I) Bar graph shows the effect of RA and SU5402 treatment on the Thy1 expression. The distance of S-III/Thy1 stripe between the MO1-injected and uninjected side was evaluated as symmetrical (red), one somite distance (blue), two somite distance (gray). (J-Jâ²) Whole-mount in situ hybridization of Shisa2 probe. The endogenous Shisa2 expression was unaffected by RA (Jâ²) or SU5402 (Jâ²) treatment. (K-Kâ²) Whole-mount in situ hybridization of Cyp26 probe. Cyp26 expression was induced by RA (Kâ²) and this induction was not inhibited by MO1 injection (Kâ²). Ubiquitous expression of Cyp26; uninjected, n=30/30; MO1 injected n=32/32. (L) RT-PCR analysis of the tailbud explants treated with SU5402. Tailbud region was dissected at stage 15 from the control or embryos radially injected with Shisa2MOs (5mis and MO1, 40 ng per embryo; MO2, 20 ng per embryo) and cultured for 3 hours. SU5402 treatment was carried out for 1.5 hours at the end of the culture period. Note that SU5402 treatment reduced Mes1 expression in the 5misMO-injected explants (lane 2) but in neither the MO1 nor MO2 explants (lanes 3, 4). (M) Western blot analysis of MAPK phosphorylation in whole embryos treated with SU5402 for 1.5 hours. Shisa2MOs were injected as described in J and treated with SU5402 for 1.5 hours from stage 14. MAPK phosphorylation was analyzed by anti-dp-ERK Ab (upper panel) and total MAPK by anti-ERK Ab (lower panel). |
|
|
Fig. 7. Inhibition of Wnt and FGF signaling abolishes Shisa2 morphant phenotype. (A-Aâ´) Whole-mount in situ hybridization of Thy1 probe (dorsal view, anterior toward the top). Two-cell stage embryos that had radially received Gsk3 RNA (40 pg per embryo) (Aâ²,Aâ´) were subsequently injected with Shisa2MO1 unilaterally and were treated with DMSO or SU5402. Anterior shift of S-III/Thy1 stripe in MO1-injected side; Gsk3/DMSO, 13/17; SU5402, 10/15, Gsk3/SU5402, 9/25. (B) Schematic diagram showing procedure of dorsal explant assay at stage 14. The dashed line on the left panel and the black bars on the right panel indicate the positions of cuts. bp: blastopore lip. (C-Câ´) Wholemount in situ hybridization of the dorsal explants with Mes1 probe (dorsal view, anterior toward the top). The explants were generated from embryos unilaterally receiving MO1 at early neurulation (stage 14), treated with SU5402 and/or a recombinant WIF1 protein for 1.5 hours as indicated at the top, and then stained for Mes1 expression. Abolished Mes1 expression in the uninjected side; SU5402, 24/26; WIF1, 12/20; SU5402/WIF1, 27/30. Abolished Mes1 expression in the MO1-injected side; SU5402, 6/26; WIF1, 0/20; SU5402/WIF1, 20/30. (D-Eâ²) The dorsal explants from embryos unilaterally receiving MO1 were treated with SU5402 alone or together with Wnt inhibitors for 1.5 hours, and then stained for Thy1. The treatments are indicated at the top of each panel. Symmetric S-III/Thy1 stripes (indicated by arrowheads in Eâ²,Eâ²) were observed in the explants treated with both FGF and Wnt signaling inhibitors but by neither alone (Dâ²,Dâ²,E). Anterior shift of S-III/Thy1 stripe in MO1-injected side; BSA/DMSO, 14/16; BSA/SU5402, 14/16; WIF1/DMSO, 20/20; FzCRD/DMSO, 18/22; WIF1/SU5402, 6/20; FzCRD/SU5402, 6/22. Some explants were further cultured for 3 hours after WIF1/SU5402 treatment and fixed. Histological analysis showed the symmetric boundary formation in these explants (n=5/5). (F) Bar graph shows the effect of WIF1 and SU5402 treatment on the Mes1 expression in the dorsal explants. Abolished and maintained Mes1 expression is indicated with an orange and green column, respectively. (G) Bar graph shows the effect of WIF1, FzCRD and SU5402 treatment on the Thy1 expression in the dorsal explants. The distance between S-III/Thy1 stripe of MO1-injected side and that of uninfected side was evaluated as symmetrical (red), one somite distance (blue), two somite distance (gray). |
|
|
Fig. 8. Individual role of Wnt and FGF signaling in the positioning of the wavefront. (A) RT-PCR analysis of dorsal explants treated with SU5402 or WIF1. Dorsal explants were dissected at stage 14 from the normal embryos and cultured for 1.5 or 3 hours with 0.1% BSA in LCMR containing SU5402 or WIF1. (B) Western blot analysis of MAPK phosphorylation. The dorsal explants were treated with the indicated drug/protein for 1.5 or 3 hours. MAPK phosphorylation was analyzed by anti-dp-ERK Ab (upper panel) and total MAPK by anti-ERK Ab (lower panel). MAPK phosphorylation was reduced by 1.5-3 hours of SU5402 treatment (lanes 2, 5) or 3 hours of WIF1 treatment (lanes 3, 6). (C-Câ²) Whole-mount in situ hybridization of Arp-A probe. The dorsal explants were isolated from the neural stage normal embryos and treated with SU5402 (Câ²) or with WIF1 (Câ²) for 1.5 hours. Reduced Arp-A expression; BSA, 0/20; SU5402, 0/20; WIF1, 14/20. (D-Dâ²) Wholemount in situ hybridization of Thy1 probe. The dorsal explants of the stage 14 normal embryos were treated with SU5402 (Dâ²) or with WIF1 (Dâ²) for 1.5 hours. Upper and lower dashed line indicates S-II/Thy1 and S-III/Thy1 stripes, respectively. (E) Bar graph shows the effect of SU5402, WIF1 and SU5402/WIF1 treatment on the relative distance between S-II/Thy1 and S-III stripes. Gray bar and black dots indicate the average distance and individual distance, respectively. Data are represented as fold change, compared with the average distance of BSA/DMSO-treated explants (=1.0). (F) Summary of the role of Shisa2 in segmentation. The caudorostrally decreasing gradients of Wnt and FGF signal control the maturation of PSM and determine the position where cells transit to the definitive segmental fate (TP: transition point). Shisa2 is expressed strongly in the region covering the TP, but its expression gradually decreases in the caudal PSM. Shisa2 positions the TP by the individual inhibition of the Wnt and FGF signaling. RA positions the TP at least in part by the indirect inhibition of FGF signaling. |
|
|
Shisa2 <shisa 2> gene expression in Xenopus laevis, at NF stage 33., lateral view, anterior left. source: Nagano et al (2006), Development 133, 4643-4654. |
|
|
Fig. 1. Sequence comparison and biological activity of Shisa proteins. (A) Comparison of the predicted amino acid sequences of the conserved amino-half of the Xenopus Shisa family. Conserved amino acids are shown in gray. Cysteine-rich domains (CRD1 and 2) are underlined. Sequence analysis was carried out using GeneWorks. (B) Schematic protein structures of Shisa family members. Total amino acid lengths are presented in parentheses. (C) Identities of amino acid sequences (%) in the conserved domain and non-conserved domain of Xenopus Shisa family members with Xenopus Shisa1. (D) XWnt8 (1 pg) RNA was injected either alone or together with Shisa2 or Shisa3 RNA (12.5 pg for lanes 4 and 7, 50 pg for lanes 5 and 8, 200 pg for lanes 6 and 9) into each animal blastomere at the eight-cell stage. RNAs were isolated from animal cap explants (AC) at late blastula and were analyzed by RT-PCR. (E) Shisa2 or Shisa3 RNA (100 pg for lanes 4 and 7, 200 pg for lanes 5 and 8, 400 pg for lanes 6 and 9) were injected into each animal blastomere at the four-cell stage. ACs were treated with or without bFGF for 3 hours and the expression of Xbra was analyzed as in D. (F-Fâ²) Overexpression phenotype of Shisa genes. Radial injection of Shisa2 RNA (Fâ²) or Shisa3 (Fâ²) RNAs (50 pg) into the animal side of each blastomere at the four-cell stage. Resulting embryos had open neural folds (arrow) and enlarged cement glands (arrowhead) (Shisa2: 50%, n=30; Shisa3: 77%, n=34). (G-Hâ²) Shisa2 inhibits the elongation of the dorsolateral marginal zone (DLMZ) explants. The DLMZ and ventral marginal zone (VMZ) explants (Hâ²), were isolated at stage 10 and cultured until stage 12 (H) or stage 17 (G,Gâ²). Explants from the normal embryos (G) or embryos injected with Shisa2 RNA (3 pg per blastomere) at the four-cell stage (Gâ²). (H) RT-PCR analysis of the DLMZ and VMZ explants. (I,Iâ²) Whole-mount in situ hybridization of MyoD probe, dorsal view at neural stage. Shisa2 RNA (3 pg) was unilaterally injected into two right side blastomeres at the four-cell stage (Iâ²). (I) Uninjected embryo. Note that injection of Shisa2 disturbed the convergence of the paraxial mesoderm on the injected side (double arrowhead) (n=16/28). CD, conserved domain; Chd: Chordin; Co, uninjected ACs; DLMZ, dorsolateral marginal zone; NCD, non-conserved domain; -RT, PCR with cDNAs synthesized without reverse transcriptase for H4; SP, signal peptide; VMZ, ventral marginal zone; WE, whole embryo. |
