|
Fig. 1. Expression of x-Dll3, x-Nkx2.1, and x-Lhx7 in embryonic Xenopus forebrain. The x-Nkx2.1 protein and GABA neurotransmitter are visualized by
immunofluorescence (IF), and the x-Lhx7 and x-Dll3 transcripts are detected by in situ hybridization (ISH, red) revealed by Fast Red and observed in fluorescence
(x-Lhx7) or in bright field microscopy (x-Dll3). Panels AâC show lateral views of in toto dissected brains stained with the indicated gene marker at stage 35.
Anterior is left, dorsal is up, and the shape of the brain is outlined by a dotted line for fluorescence pictures. (D) Optical and confocal sections through the basal
telencephalon of stage 35 embryos labeled for x-Dll3 mRNA or double-labeled for x-Nkx2.1 protein and x-Lhx7 mRNA. Dotted lines delineate subdivisions and
neuroepithelial layers. Hyp, hypothalamus; mge, lge, medial and lateral ganglionic eminence; pa, pallium; spa, subpallium; vz/svz/mz, ventricular, subventricular,
and marginal zone. |
|
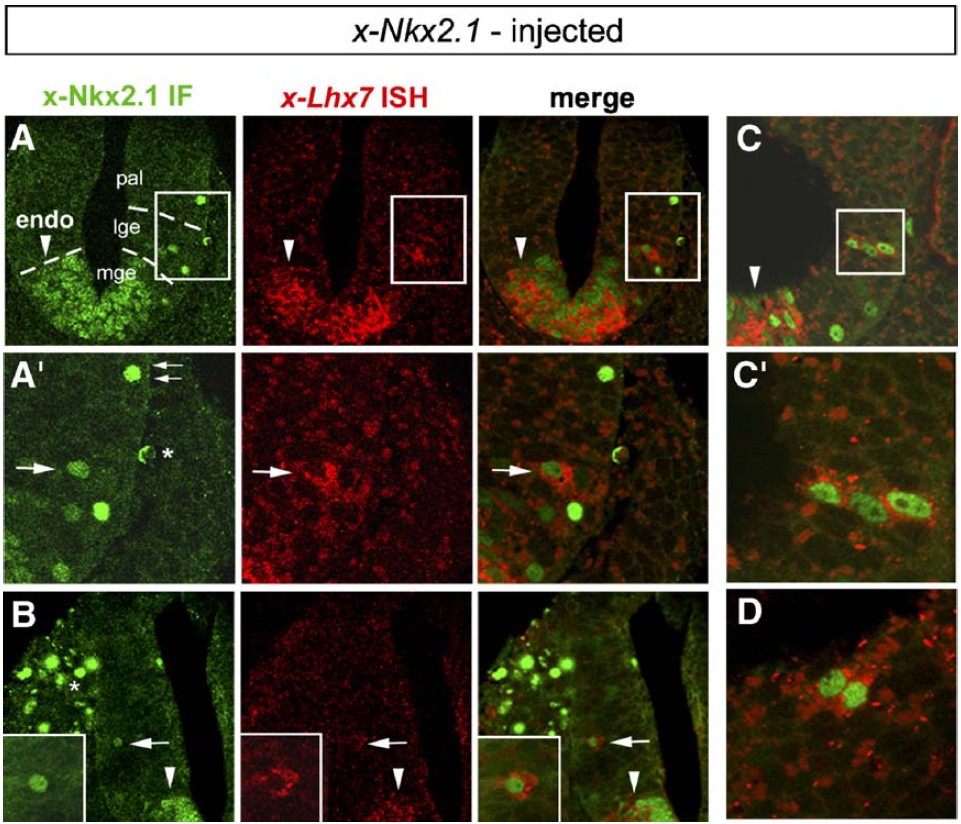
Fig. 2. x-Nkx2.1 induces x-Lhx7 expression in the subpallium. Embryos were injected with an x-Nkx2.1 expression construct at 4/8 cell stage and double-labeled for
x-Nkx2.1 (IF, green) and x-Lhx7 (ISH, red) at stage 39â40. (A) Confocal sections through the telencephalon of an injected embryo, where the endogenous
expression of the two genes (endo, vertical arrowheads) is clearly distinguishable from the ectopic expression (here on the left side, in the insets). Like in panel A, the
delineation of pallial and subpallial subdivisions is reported and indicated by dotted lines. (AV) Confocal high power magnification of the ectopic Nkx2.1 cells of the
insets in panel A. The arrow points to a subpallial/lge cell which ectopically expresses x-Lhx7. The double arrow points to a pallial cell which does not express x-
Lhx7. The asterisk indicates an ectopic cell located in the head mesenchyme. (B) Another example of a subpallial x-Nkx2.1 ectopic cell which ectopically induces x-
Lhx7 (arrow, shown at high magnification in the insets). The asterisk indicates groups of ectopic cells located in the head mesenchyme. (C, CV, D) Merged confocal
images of groups of cells most probably corresponding to clones of ectopic cells in the subpallial mz, and which induce x-Lhx7 ectopic expression (CV is a high power
view of cells in the inset in panel C). In all panels, the vertical arrowheads indicate endogenous x-Nkx2.1 expression. See legend of previous figures for anatomical
abbreviations. Quantification was performed on 100 injected embryos, 11 of which presented ectopic cells in the telencephalon. Out of 26 ectopic Nkx2.1-expressing
cells found in the lge area, 17 cells were also Lhx7-positive, thereby representing a 65% induction. |
|
Fig. 3. Anatomical and time-course analysis of GABA and x-Lhx7 expression
in developing Xenopus forebrain. The developmental time-course of GABAergic
(GABA, red IF) neurons is followed in the telencephalon of stage 32 (A),
stage 37 (B), and stage 42 (C) embryos, and compared to the expression of x-
Lhx7 (purple, ISH) on transverse sections at the same antero-posterior level in
embryonic Xenopus forebrain. Note that GABA and x-Lhx7 are never
colocalized. Arrows in panel C point to presumptive tangentially migrating
cells. Scale bar, 100 Am. Ba, branchial arches; lge, mge, lateral and medial
ganglionic eminences; pa, pallium; aep/poa, anterior entopeduncular and
preoptic areas. |
|
Fig. 4. x-Lhx7 and x-Nkx2.1 inhibit GABA expression in Xenopus forebrain. (AâD) Embryos were injected with an x-Lhx7/myc-tag fusion expression construct at
4/8 cell stage and double-labeled for the myc-epitope (IF, green, left column) and GABA (IF, red, middle column) at stage 39/40. Merged IF pictures are shown in the
right column. Panels A, B, and C show examples of cases where ectopic x-Lhx7 cells were distributed in the telencephalon (injected side is on the left) and where a
clear decrease in GABA staining was observed (the absence of GABA cells is pointed by arrows, compare with the right, non-injected side of the brain, where
GABAergic neurons are pointed by asterisks). Panel D shows a case where ectopic x-Lhx7 cells were found in the diencephalon, causing a decrease in GABA cells in
prosomere p3 (ventral thalamus). The dotted lines indicate the pallio-subpallial boundary in panels A, B, and C and indicate the limits of p3 in panel (D). (E âH)
Embryos were injected with a mixture of GFP- and x-Nkx2.1- expression constructs at 4/8 cell stage and double-labeled for GFP (IF, green, left column) and GABA
(IF, red, middle column) at stage 39/40. Merged IF pictures are shown in the right column. Panels EâH show examples of cases where ectopic x-Nkx2.1 cells were
distributed in the telencephalon (note that some embryos were injected on both sides) and induce a decrease in GABA staining in the region of the lge. The absence
of GABA in injected cells is pointed by arrows, while GABAergic neurons in the contralateral/non-injected side are pointed by asterisks. Panel G shows a case where
ectopic x-Nkx2.1 cells were found in the diencephalon, causing a decrease in GABA cells in prosomere p3 (ventral thalamus). The dotted lines indicate the
boundaries of indicated subdivisions. (I, J) Control experiments where embryos injected with a mixture of the two vectors used in this study (pCS2-myctag +
pEGFP) show no modification of GABA staining pattern, when expressing cells are found in the telencephalon (I) or in the diencephalon (J). |
|
Fig. 6. A model for GABAergic and cholinergic specification in Xenopus
forebrain. Panel A is a schematic representation of a section through the basal
telencephalon, highlighting the correspondence between the expression of
transcription factors (left hemisphere) and the specification of neurotransmitter
phenotypes (right hemisphere). The relationship between Dlx and GABA was
proposed by Wilson and Rubenstein (2000), Marin and Rubenstein (2001),
Stuhmer et al. (2002). The link between Lhx7 and cholinergic phenotype was
deduced from Zhao et al. (2003) and Mori et al. (2004). Panels B and C depict the
transcription factor cascades and ‘‘cross-talk’’ involved in cholinergic and
GABAergic specification, stressing out the differences between early and late
stages of development. The relationships are not necessarily direct. The red
arrows indicate that Lhx7 has different roles in two distinct pathways, being in a
critical position as an intermediate between regional and cellular specification. |
|
lhx8 (LIM homeobox 8) gene expression in Xenopus laevis embryo, assayed via in situ hybridization, NF stage 35, optical section of the brain in the sagittal plane, anterior left, dorsal up. |