Click here to close
Hello! We notice that you are using Internet Explorer, which is not supported by Xenbase and may cause the site to display incorrectly.
We suggest using a current version of Chrome,
FireFox, or Safari.
J Cell Biol
2003 Oct 27;1632:303-14. doi: 10.1083/jcb.200303010.
Show Gene links
Show Anatomy links
Nodal-dependent Cripto signaling promotes cardiomyogenesis and redirects the neural fate of embryonic stem cells.
Parisi S, D'Andrea D, Lago CT, Adamson ED, Persico MG, Minchiotti G.
???displayArticle.abstract???
The molecular mechanisms controlling inductive events leading to the specification and terminal differentiation of cardiomyocytes are still largely unknown. We have investigated the role of Cripto, an EGF-CFC factor, in the earliest stages of cardiomyogenesis. We find that both the timing of initiation and the duration of Cripto signaling are crucial for priming differentiation of embryonic stem (ES) cells into cardiomyocytes, indicating that Cripto acts early to determine the cardiac fate. Furthermore, we show that failure to activate Cripto signaling in this early window of time results in a direct conversion of ES cells into a neural fate. Moreover, the induction of Cripto activates the Smad2 pathway, and overexpression of activated forms of type I receptor ActRIB compensates for the lack of Cripto signaling in promoting cardiomyogenesis. Finally, we show that Nodal antagonists inhibit Cripto-regulated cardiomyocyte induction and differentiation in ES cells. All together our findings provide evidence for a novel role of the Nodal/Cripto/Alk4 pathway in this process.
Figure 1. Schematic representation of the experimental protocol used for ES cell differentiation into cardiomyocytes (adapted from Maltsev et al., 1993).
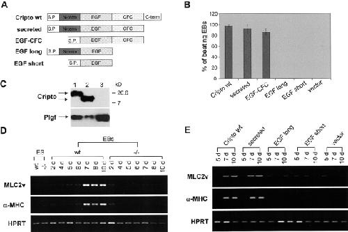
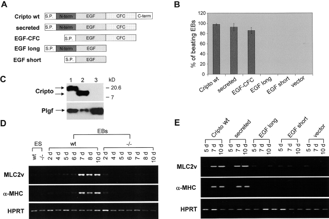
Figure 2. Functional dissection of Cripto. (A) Schematic representation of cripto cDNA derivatives. S.P., signal peptide. (B) Determination of minimal domains required for Cripto activity in cardiomyocyte differentiation. Either wt or deleted cripto mutant derivatives were transfected into Cripto−/− ES cells; empty vector was used as control. The percentage of EBs with rhythmically contracting areas detectable by light microscopy was scored on day 8 to 12. Data are representative of at least two independent experiments. (C) Western blot analysis of conditioned media from 293EBNA cells transfected with cripto cDNA deletion derivatives. Cells were cotransfected with Plgf expression vector as an internal control (see Materials and methods). Lane 1, EGF-CFC; lane 2, EGF long; lane 3, vector. The molecular mass of protein standards is indicated (kD). (D) Expression of cardiac-specific genes MLC2v and αMHC during in vitro differentiation of either wt or Cripto−/− ES cells. RT-PCR was performed on RNA extracted from either undifferentiated ES cells or EBs throughout a differentiation period of 10 d (days 2–10). HPRT gene expression was analyzed as an internal control. (E) RNA expression levels of MLC2v and cardiac αMHC genes during in vitro differentiation of Cripto−/− ES cells overexpressing either wt or cripto deletion mutants. RNA was harvested at days 5, 7, and 10 of the differentiation protocol and subjected to RT-PCR. Empty vector was used as a negative control. HPRT gene expression was analyzed as an internal control. The results are representative of two independent differentiation programs.
Figure 3. Cripto expression profile during the in vitro differentiation of ES cells. Total lysates of either undifferentiated ES cells or EBs at different days of differentiation (2–7 d), derived from either RI (wt) or DE7 (Cripto−/−) ES cells, were collected in lysis buffer and analyzed by Western blot using a polyclonal anti-Cripto antiserum (Minchiotti et al., 2000). Data were normalized to the expression level of Porin.
Figure 4. Dynamics of Cripto signaling in cardiomyocyte differentiation. (A) Definition of the temporal activity of Cripto. Percentage of Cripto−/− EBs containing beating areas after addition of recombinant Cripto protein. 10 μg/ml of soluble Cripto protein was added to EBs at 24-h intervals starting from time 0 of the in vitro differentiation assay (scheme in Fig. 1). The number of EBs containing beating areas was scored from day 8 to 12 of in vitro differentiation. (B) Dose-dependent activity of Cripto protein. 2-d-old Cripto−/− EBs were treated with increasing amounts of recombinant soluble Cripto protein for 24 h and then cultured for the remaining days. Appearance of beating areas was scored from day 8 to 12 of the in vitro differentiation. (C) Duration of Cripto signaling. 2-d-old Cripto−/− EBs were treated with 10 μg/ml of recombinant soluble Cripto protein for different lengths of time, 1, 12, 24, and 72 h. EBs were then washed to remove the protein and cultured for the remaining days. Cells were examined for cardiac differentiation as described above. In all cases, two independent Cripto−/− ES clones (DE7 and DE14) were used. Data are representative of at least two independent experiments.
Figure 5. Cripto promotes cardiomyocyte differentiation and inhibits neural differentiation of ES cells according to the timing of exposure. (A) Cardiomyocyte versus neuronal differentiation of Cripto−/− EBs as revealed by indirect immunofluorescence. 2-d-old Cripto−/− EBs, derived from DE7 cell line, were either left untreated (a and c) or treated for 24 h with 10 μg/ml of recombinant Cripto protein (b and d). On day 12 of in vitro differentiation, expression of either sarcomeric myosin or βIII-tubulin was revealed by immunofluorescence using anti–MF-20 (red, a and b) or βIII-tubulin (green, c and d) antibodies, respectively. Data are representative of at least two independent experiments. Comparable results were obtained with Cripto−/− DE14 ES cell line. (B) Cardiomyocyte versus neuronal differentiation of Cripto−/− EB–derived cells depends on the timing of exposure to Cripto. Percentage of Cripto−/− EBs stained for βIII-tubulin (red plot) or MF-20 (blue plot) after addition of recombinant Cripto protein at different time points. 10 μg/ml of recombinant Cripto protein was added to EBs at 24-h intervals starting from time 0 of the in vitro differentiation assay. On day 12 of in vitro differentiation, EBs were stained for either βIII-tubulin or MF-20 antibodies. Data are representative of two independent experiments.
Figure 6. Activation of Smad2 in Cripto−/− cell aggregates treated with recombinant Cripto protein. 2-d-old Cripto−/− EBs were serum starved for 3 h and then treated with 10 μg/ml of recombinant Cripto protein for 30', 60', or 120' or left untreated, as indicated. Smad2 activation was detected by Western blot analysis using anti–phospho-Smad2 antibody. Levels of total Smad2 were also compared.
Figure 7. Expression profile of Nodal, Alk4, and ActRIIB during cardiomyocyte differentiation and their effects on cardiac induction. (A) RNA expression levels of Nodal, Alk4, and ActRIIB genes during in vitro differentiation of ES cells. RT-PCR analysis was performed on RNA extracted from either undifferentiated ES or EBs (either wt or Cripto−/−) throughout a differentiation period of 10 d (days 2–10). HPRT gene was used as an internal control. (B) Western blot analysis of total lysates from 293EBNA cells transfected with either wt or ca form of HA-tagged human Alk4. Cells were cotransfected with Jun-HA expression vector as an internal control. A monoclonal anti-HA antibody was used to detect protein levels. (C) RNA expression profile of the αMHC gene during differentiation of Cripto−/− ES cells (days 5, 7, and 10) overexpressing wt and activated forms of either Alk4 or Taram-A. HPRT gene was used as an internal control.
Figure 8. Identification of Cripto key residues required for cardiac induction and differentiation. (A) Schematic representation of wt and mutant Cripto derivatives. (B) Western blot analysis of total lysates from 293EBNA cells transfected with either wt or mutant cripto derivatives. Jun-HA expression vector was cotransfected as an internal control. Either polyclonal anti-Cripto or monoclonal anti-HA antibodies were used to detect protein levels. (C) RNA expression levels of the cardiac αMHC and MLC2v genes during in vitro differentiation of Cripto−/− ES cells (days 5, 7, and 10) overexpressing either wt or mutant cripto derivatives. Expression level of HPRT gene was analyzed as an internal control.
Figure 9. Modulation of Cripto activity by O-fucosylation. Dose-dependent activity of T72A mutant Cripto compared with wt Cripto as assayed in cardiomyocyte differentiation assay. 2-d-old Cripto−/− EBs were treated with increasing amounts of either recombinant soluble T72A mutant or wt Cripto protein for 24 h and then cultured for the remaining days. Appearance of beating areas was scored from day 8 to 12 of the in vitro differentiation. Data are representative of two independent experiments.
Figure 10. Exposure to Cerberus inhibits Cripto activity in cardiomyocyte differentiation assay. (A) Cerberus inhibits Cripto-dependent cardiomyocyte differentiation of Cripto−/− EBs. 2-d-old Cripto−/− EBs were cultured for 24 h in the presence of 100% (vol/vol) of media supernatant from 293T cells transiently expressing either Cerberus, Cerberus-S, or empty vector as control, in the presence of increasing amounts of recombinant Cripto protein. The number of Cripto−/− EBs containing beating areas was scored from day 8 to 12 of in vitro differentiation. Data are representative of two independent experiments. (B) Inhibition of Cripto by Cerberus-S is dose dependent. 2-d-old Cripto−/− EBs were cultured for 24 h with 10 μg/ml of soluble Cripto protein in the presence of increasing amounts (vol/vol) of media from 293T cells transiently expressing Cerberus-S. Cells were examined for cardiac differentiation as described above. Data are representative of two independent experiments.
Adamson,
Cripto: a tumor growth factor and more.
2002, Pubmed,
Xenbase
Adamson,
Cripto: a tumor growth factor and more.
2002,
Pubmed
,
Xenbase Bain,
Retinoic acid promotes neural and represses mesodermal gene expression in mouse embryonic stem cells in culture.
1996,
Pubmed Bain,
Embryonic stem cells express neuronal properties in vitro.
1995,
Pubmed Bianco,
Cripto-1 activates nodal- and ALK4-dependent and -independent signaling pathways in mammary epithelial Cells.
2002,
Pubmed Boheler,
Differentiation of pluripotent embryonic stem cells into cardiomyocytes.
2002,
Pubmed Cheng,
EGF-CFC proteins are essential coreceptors for the TGF-beta signals Vg1 and GDF1.
2003,
Pubmed
,
Xenbase Ding,
Cripto is required for correct orientation of the anterior-posterior axis in the mouse embryo.
1998,
Pubmed Doetschman,
Embryonic stem cell model systems for vascular morphogenesis and cardiac disorders.
1993,
Pubmed Dono,
The murine cripto gene: expression during mesoderm induction and early heart morphogenesis.
1993,
Pubmed Fishman,
Fashioning the vertebrate heart: earliest embryonic decisions.
1997,
Pubmed Gepstein,
Derivation and potential applications of human embryonic stem cells.
2002,
Pubmed Gritsman,
The EGF-CFC protein one-eyed pinhead is essential for nodal signaling.
1999,
Pubmed
,
Xenbase Keller,
In vitro differentiation of embryonic stem cells.
1995,
Pubmed Laemmli,
Cleavage of structural proteins during the assembly of the head of bacteriophage T4.
1970,
Pubmed Lohmeyer,
Chemical synthesis, structural modeling, and biological activity of the epidermal growth factor-like domain of human cripto.
1997,
Pubmed Maltsev,
Embryonic stem cells differentiate in vitro into cardiomyocytes representing sinusnodal, atrial and ventricular cell types.
1993,
Pubmed Marvin,
Inhibition of Wnt activity induces heart formation from posterior mesoderm.
2001,
Pubmed
,
Xenbase McFadden,
Heart development: learning from mistakes.
2002,
Pubmed Minchiotti,
Membrane-anchorage of Cripto protein by glycosylphosphatidylinositol and its distribution during early mouse development.
2000,
Pubmed Minchiotti,
Structure-function analysis of the EGF-CFC family member Cripto identifies residues essential for nodal signalling.
2001,
Pubmed Monzen,
A role for bone morphogenetic protein signaling in cardiomyocyte differentiation.
2002,
Pubmed Monzen,
Smads, TAK1, and their common target ATF-2 play a critical role in cardiomyocyte differentiation.
2001,
Pubmed Muñoz-Sanjuán,
Neural induction, the default model and embryonic stem cells.
2002,
Pubmed Niwa,
Efficient selection for high-expression transfectants with a novel eukaryotic vector.
1991,
Pubmed Okabe,
Development of neuronal precursor cells and functional postmitotic neurons from embryonic stem cells in vitro.
1996,
Pubmed Olson,
Molecular pathways controlling heart development.
1996,
Pubmed Piccolo,
The head inducer Cerberus is a multifunctional antagonist of Nodal, BMP and Wnt signals.
1999,
Pubmed
,
Xenbase Reissmann,
The orphan receptor ALK7 and the Activin receptor ALK4 mediate signaling by Nodal proteins during vertebrate development.
2001,
Pubmed
,
Xenbase Reiter,
Bmp2b and Oep promote early myocardial differentiation through their regulation of gata5.
2001,
Pubmed
,
Xenbase Renucci,
An activated form of type I serine/threonine kinase receptor TARAM-A reveals a specific signalling pathway involved in fish head organiser formation.
1996,
Pubmed Rosa,
Cripto, a multifunctional partner in signaling: molecular forms and activities.
2002,
Pubmed Rosenthal,
From the bottom of the heart: anteroposterior decisions in cardiac muscle differentiation.
2000,
Pubmed Salomon,
Cripto: a novel epidermal growth factor (EGF)-related peptide in mammary gland development and neoplasia.
1999,
Pubmed Schiffer,
Fucosylation of Cripto is required for its ability to facilitate nodal signaling.
2001,
Pubmed
,
Xenbase Schultheiss,
A role for bone morphogenetic proteins in the induction of cardiac myogenesis.
1997,
Pubmed Shen,
The EGF-CFC gene family in vertebrate development.
2000,
Pubmed Shi,
Protein O-fucosyltransferase 1 is an essential component of Notch signaling pathways.
2003,
Pubmed Tropepe,
Direct neural fate specification from embryonic stem cells: a primitive mammalian neural stem cell stage acquired through a default mechanism.
2001,
Pubmed Tzahor,
Wnt signals from the neural tube block ectopic cardiogenesis.
2001,
Pubmed Wieser,
GS domain mutations that constitutively activate T beta R-I, the downstream signaling component in the TGF-beta receptor complex.
1995,
Pubmed Wobus,
Pluripotent mouse embryonic stem cells are able to differentiate into cardiomyocytes expressing chronotropic responses to adrenergic and cholinergic agents and Ca2+ channel blockers.
1991,
Pubmed Xu,
Specific arrest of cardiogenesis in cultured embryonic stem cells lacking Cripto-1.
1998,
Pubmed Xu,
Abrogation of the Cripto gene in mouse leads to failure of postgastrulation morphogenesis and lack of differentiation of cardiomyocytes.
1999,
Pubmed Yan,
Dual roles of Cripto as a ligand and coreceptor in the nodal signaling pathway.
2002,
Pubmed Yeo,
Nodal signals to Smads through Cripto-dependent and Cripto-independent mechanisms.
2001,
Pubmed
,
Xenbase