Click here to close
Hello! We notice that you are using Internet Explorer, which is not supported by Xenbase and may cause the site to display incorrectly.
We suggest using a current version of Chrome,
FireFox, or Safari.
BMC Cell Biol
2006 Jan 19;7:26. doi: 10.1186/1471-2121-7-26.
Show Gene links
Show Anatomy links
Deciphering protein function during mitosis in PtK cells using RNAi.
Stout JR, Rizk RS, Kline SL, Walczak CE.
???displayArticle.abstract???
Studying mitosis requires a system in which the dramatic movements of chromosomes and spindle microtubules can be visualized. PtK cells, due to their flat morphology and their small number of large chromosomes, allow microscopic visualizations to be readily performed. By performing RNAi in PtK cells, we can explore the function of many proteins important for spindle assembly and chromosome segregation. Although it is difficult to transfect DNA into PtK cells (efficiency approximately 10%), we have transfected a fluorescent siRNA at nearly 100% efficiency. Using a cDNA expression library, we then isolated a complete PtKMCAK (P-MCAK) cDNA. P-MCAK shares 81% identity to Human-MCAK (H-MCAK) protein and 66% identity to H-MCAK DNA. Knockdown of P-MCAK by RNAi caused defects in chromosome congression and defective spindle organization. Live imaging revealed that chromosomes had defects in congression and segregation, similar to what we found after microinjection of inhibitory anti-MCAK antibodies. Because it is laborious to isolate full-length clones, we explored using RT-PCR with degenerate primers to yield cDNA fragments from PtK cells from which to design siRNAs. We isolated a cDNA fragment of the mitotic kinesin Eg5 from PtK cells. This fragment is 93% identical to H-Eg5 protein and 87% identical to H-Eg5 DNA. A conserved 21 bp siRNA was used for RNAi in both HeLa and PtK cells in which Eg5 knockdown resulted in an increased mitotic index and cells with monopolar spindles. In addition, we used RT-PCR to isolate fragments of 5 additional genes, whose sequence identity ranged from 76 to 90% with human, mouse, or rat genes, suggesting that this strategy is feasible to apply to any gene of interest. This approach will allow us to effectively probe mitotic defects from protein knockdowns by combining genomic information from other organisms with the tractable morphology of PtK cells.
Figure 1. P-MCAK is highly similar to H-MCAK. An alignment of P-MCAK, H-MCAK and X-MCAK proteins is shown. All 3 proteins share significant identity in the N-terminal centromere targeting domain (blue brackets) and the centrally located catalytic core (red brackets). The major Aurora B phosphorylation sites that regulate centromere-targeting and microtubule depolymerization activity are also conserved and are indicated in green.
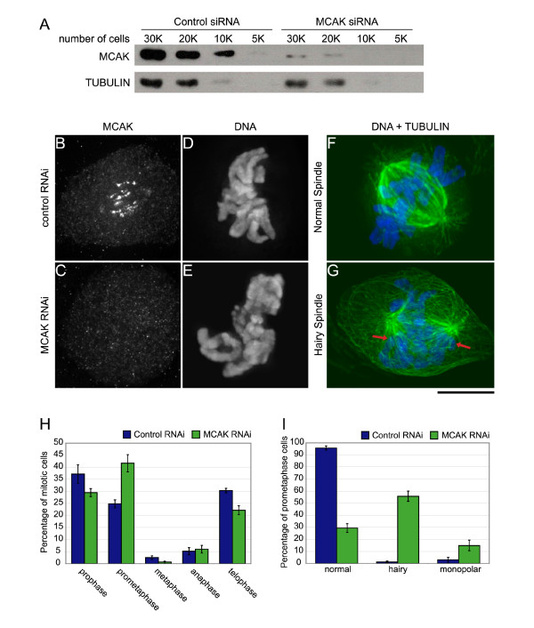
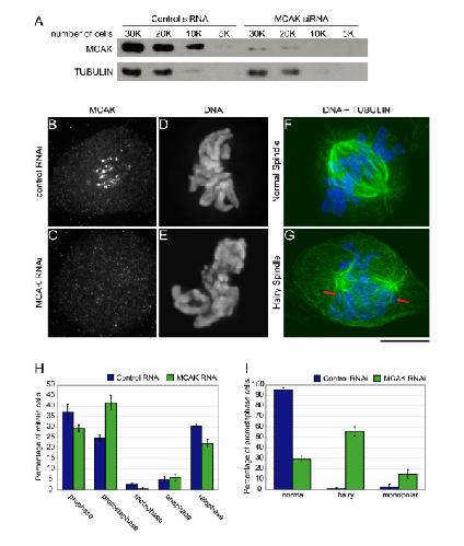
Figure 2. Fixed analysis of P-MCAK knockdown by RNAi shows defects in spindle assembly and a mitotic delay in prometaphase. PtK2 cells were transfected with a 21 bp siRNA specific to P-MCAK and then processed after 72 hrs for immunofluorescence and for immunoblotting. (A) Immunoblot of serial dilutions of either control or MCAK RNAi cell extracts. K indicates the number of cells in thousands loaded in that lane. (B, C, D, E) Immunofluorescence images of control or MCAK RNAi cells show loss of MCAK staining at centromeres. (F-G) Immunofluorescence images of control or MCAK RNAi cells that show an increase in microtubule (green) density during prometaphase as well as an increase in chromosomes (blue) lingering near the poles (arrows) when MCAK levels are knocked down. (H, I) Quantification of mitotic defects caused by MCAK RNAi. At 72 hrs post-transfection, cells were quantified to determine the specificity of defects seen. (H) Knockdown of MCAK causes a prometaphase delay in mitosis. (I) Knockdown of MCAK causes an increase in cells with increased microtubule density. All data represent mean +/- SEM for 6 experiments. N = 600 cells for mitotic index and N = 100 cells for mitotic phenotype counts for each experiment. Scale bar, 10 μm.
Figure 3. The congression and segregation defects scored in MCAK inhibited cells are displayed. Live imaging of RNAi knockdown and antibody inhibition of P-MCAK show an increase in congression defects, and an increase in segregation defects compared to control RNAi knockdown and IgG injected cells. (A, B) Series of panels from time-lapse phase contrast microscopy of different movies of either control or MCAK inhibited cells that illustrate the different mitotic defects that were scored in all cells. Images chosen are to represent a particular morphological defect and include images taken from both antibody injection experiments and RNAi experiments. (A) Alignment defects and (B) segregation defects. In each panel, the arrow points to the chromosome of interest, and the line indicates the trajectory of chromosome movement and can serve as a reference point for the extent of chromosome movement. Scale bar, 10 μm.
Figure 4. P-Eg5 and H-Eg5 share significant identity in their catalytic domains. A series of degenerate oligonucleotides were used to clone a segment of both the H-Eg5 and P-Eg5 cDNA by RT-PCR. (A) An alignment of P-Eg5 and H-Eg5 DNA is shown. The sequence chosen for the 21 bp siRNA is outlined in green.
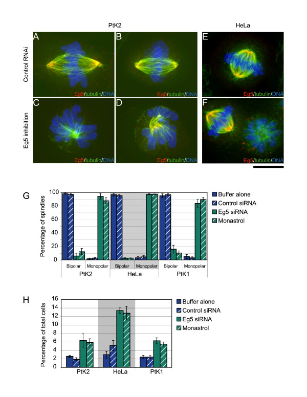
Figure 5. Knockdown of Eg5 causes an increase in monopolar spindles. Either PtK2 (A, B, C, D) or HeLa (E, F) cells were transfected with the identical 21 bp siRNA to knockdown Eg5 levels. (A, B, E) Control cells stained to visualize microtubules (green), Eg5 (red) and DNA (blue). Eg5 knockdown cells (C, F) or cells that were treated with the Eg5 inhibitor monastrol (D) were stained to visualize microtubules (green), Eg5 (red) and DNA (blue). Knockdown of Eg5 levels resulted in cells with monopolar spindles and a mitotic delay as reported previously. (G) Quantification of the percentage of RNAi cells with bipolar versus monopolar spindles in either buffer, negative control siRNA, Eg5 siRNA, or monastrol treated cells for PtK2, HeLa and PtK1 cell lines. (H) Quantification of the mitotic index in PtK2, HeLa, and PtK1 cells transfected with buffer, control siRNA, or Eg5 siRNA, or treated with monastrol. All data represent mean +/- SEM for 3+ experiments. N = 600 cells for mitotic index and N = 100 cells for mitotic phenotype counts for each experiment. Scale bar, 10 μm.
Andersen,
Mitotic chromatin regulates phosphorylation of Stathmin/Op18.
1997, Pubmed,
Xenbase
Andersen,
Mitotic chromatin regulates phosphorylation of Stathmin/Op18.
1997,
Pubmed
,
Xenbase Belmont,
Catastrophic revelations about Op18/stathmin.
1996,
Pubmed Biggins,
Captivating capture: how microtubules attach to kinetochores.
2003,
Pubmed Budde,
Regulation of Op18 during spindle assembly in Xenopus egg extracts.
2001,
Pubmed
,
Xenbase Cassimeris,
The oncoprotein 18/stathmin family of microtubule destabilizers.
2002,
Pubmed Cassimeris,
TOGp, the human homolog of XMAP215/Dis1, is required for centrosome integrity, spindle pole organization, and bipolar spindle assembly.
2004,
Pubmed Cimini,
Anaphase spindle mechanics prevent mis-segregation of merotelically oriented chromosomes.
2004,
Pubmed Cleveland,
Centromeres and kinetochores: from epigenetics to mitotic checkpoint signaling.
2003,
Pubmed Desai,
Microtubule polymerization dynamics.
1997,
Pubmed Desai,
Kin I kinesins are microtubule-destabilizing enzymes.
1999,
Pubmed
,
Xenbase Ganem,
The KinI kinesin Kif2a is required for bipolar spindle assembly through a functional relationship with MCAK.
2004,
Pubmed Gorbsky,
Microtubules of the kinetochore fiber turn over in metaphase but not in anaphase.
1989,
Pubmed Hertzer,
Kin I kinesins: insights into the mechanism of depolymerization.
2003,
Pubmed Howell,
Decreasing oncoprotein 18/stathmin levels reduces microtubule catastrophes and increases microtubule polymer in vivo.
1999,
Pubmed Hoyt,
Two Saccharomyces cerevisiae kinesin-related gene products required for mitotic spindle assembly.
1992,
Pubmed Hunter,
The kinesin-related protein MCAK is a microtubule depolymerase that forms an ATP-hydrolyzing complex at microtubule ends.
2003,
Pubmed Kapoor,
Chromosomes can congress to the metaphase plate before biorientation.
2006,
Pubmed Kapoor,
Probing spindle assembly mechanisms with monastrol, a small molecule inhibitor of the mitotic kinesin, Eg5.
2000,
Pubmed
,
Xenbase Khodjakov,
Minus-end capture of preformed kinetochore fibers contributes to spindle morphogenesis.
2003,
Pubmed Kinoshita,
XMAP215: a key component of the dynamic microtubule cytoskeleton.
2002,
Pubmed
,
Xenbase Kittler,
An endoribonuclease-prepared siRNA screen in human cells identifies genes essential for cell division.
2004,
Pubmed Kline-Smith,
Mitotic spindle assembly and chromosome segregation: refocusing on microtubule dynamics.
2004,
Pubmed Kline-Smith,
Depletion of centromeric MCAK leads to chromosome congression and segregation defects due to improper kinetochore attachments.
2004,
Pubmed
,
Xenbase Kline-Smith,
The microtubule-destabilizing kinesin XKCM1 regulates microtubule dynamic instability in cells.
2002,
Pubmed
,
Xenbase Kosco,
Control of microtubule dynamics by Stu2p is essential for spindle orientation and metaphase chromosome alignment in yeast.
2001,
Pubmed
,
Xenbase Larsson,
Control of microtubule dynamics by oncoprotein 18: dissection of the regulatory role of multisite phosphorylation during mitosis.
1997,
Pubmed Lawrence,
A standardized kinesin nomenclature.
2004,
Pubmed Maney,
Mitotic centromere-associated kinesin is important for anaphase chromosome segregation.
1998,
Pubmed Maney,
Molecular dissection of the microtubule depolymerizing activity of mitotic centromere-associated kinesin.
2001,
Pubmed Marklund,
Oncoprotein 18 is a phosphorylation-responsive regulator of microtubule dynamics.
1996,
Pubmed Mayer,
Small molecule inhibitor of mitotic spindle bipolarity identified in a phenotype-based screen.
1999,
Pubmed
,
Xenbase Mennella,
Functionally distinct kinesin-13 family members cooperate to regulate microtubule dynamics during interphase.
2005,
Pubmed Mitchison,
Sites of microtubule assembly and disassembly in the mitotic spindle.
1986,
Pubmed Mitchison,
Poleward kinetochore fiber movement occurs during both metaphase and anaphase-A in newt lung cell mitosis.
1992,
Pubmed Moore,
MCAK associates with the tips of polymerizing microtubules.
2005,
Pubmed Moore,
The mechanism, function and regulation of depolymerizing kinesins during mitosis.
2004,
Pubmed Ohkura,
Dis1/TOG universal microtubule adaptors - one MAP for all?
2001,
Pubmed Rogers,
Two mitotic kinesins cooperate to drive sister chromatid separation during anaphase.
2004,
Pubmed Rusan,
Cell cycle-dependent changes in microtubule dynamics in living cells expressing green fluorescent protein-alpha tubulin.
2001,
Pubmed Sawin,
Mitotic spindle organization by a plus-end-directed microtubule motor.
1992,
Pubmed
,
Xenbase Scholey,
Cell division.
2003,
Pubmed Sharp,
Antagonistic microtubule-sliding motors position mitotic centrosomes in Drosophila early embryos.
1999,
Pubmed Shirasu-Hiza,
Identification of XMAP215 as a microtubule-destabilizing factor in Xenopus egg extract by biochemical purification.
2003,
Pubmed
,
Xenbase Usui,
The XMAP215 homologue Stu2 at yeast spindle pole bodies regulates microtubule dynamics and anchorage.
2003,
Pubmed van Breugel,
Stu2p, the budding yeast member of the conserved Dis1/XMAP215 family of microtubule-associated proteins is a plus end-binding microtubule destabilizer.
2003,
Pubmed
,
Xenbase Walczak,
The microtubule-destabilizing kinesin XKCM1 is required for chromosome positioning during spindle assembly.
2002,
Pubmed
,
Xenbase Walczak,
XKCM1: a Xenopus kinesin-related protein that regulates microtubule dynamics during mitotic spindle assembly.
1996,
Pubmed
,
Xenbase Waters,
The kinetochore microtubule minus-end disassembly associated with poleward flux produces a force that can do work.
1996,
Pubmed Weil,
Targeting the kinesin Eg5 to monitor siRNA transfection in mammalian cells.
2002,
Pubmed
,
Xenbase Wittmann,
The spindle: a dynamic assembly of microtubules and motors.
2001,
Pubmed Wordeman,
Identification and partial characterization of mitotic centromere-associated kinesin, a kinesin-related protein that associates with centromeres during mitosis.
1995,
Pubmed Wordeman,
Microtubule-depolymerizing kinesins.
2005,
Pubmed Zhu,
Functional analysis of human microtubule-based motor proteins, the kinesins and dyneins, in mitosis/cytokinesis using RNA interference.
2005,
Pubmed