|
Fig. 4. Ppa is dynamically expressed in neural crest-forming regions. (A) In situ hybridization showing the developmental expression of Ppa at stage 13 (a) stage 16 (b) stage 19 (c), stage 22 (d) stage 24 (e) and stage 28 (f). Strong expression is seen in the neural crest region of late neural plate stage embryos (b,c, arrows) and in the migrating neural crest at tailbud stages (d-f, arrows). By contrast, no Ppa expression is seen in neural crest precursor-forming regions at stage 13 (a, arrow). (B) Double in situ hybridizations comparing the expression patterns of Ppa (pink) and Slug (light blue). At stages 15 (a) and 18 (b), Ppa and Slug expression is entirely overlapping. However, at stages 20 (c) and 22 (d), Ppa and Slug expression patterns are only partially coincident. Bracket in c indicates region of Slug-expressing cells that do not expess Ppa. Arrow in d indicates migratory neural crest cells that express Slug but not Ppa. (C) Vibratome sections of double in situ hybridizations demonstrate the complete colocalization of Ppa and Slug expression in the rostral region of a stage 15 embryo (a). A more caudal section from the same embryo as in a, showing that Ppa is not expressed in the newly induced, Slug-expressing neural crest precursors (b, arrow). Sections through cranial (c) and spinal cord (d) regions of a stage 24 embryo. Slug is expressed in the earliest migrating neural crest (c,d, arrow) but Ppa is excluded from these cells (c,d, bracket). |
|
Fig. 5. Slug binds to and is regulated by Ppa. (A) Slug was immunoprecipitated from lysates of embryos co-injected with tagged forms of Slug and Ppa using an α-Myc antibody. Immunoprecipitates were resolved by SDS-PAGE and bound Ppa was detected by α-Flag western (arrow). Interaction with Ppa is a conserved feature of Snail family proteins including those of Xenopus, mouse, and Drosophila Snail. (B) Slug was assayed for its ability to interact with the E3 ligase hcbl in co-IP experiments. Whereas Ppa efficiently binds Slug (arrow), hcbl does not. (C) Embryos were co-injected with Slug and control morpholino (con MO) or Ppa MO and allowed to develop normally (a) or were treated with CHX (b). The loss of Ppa mediated by the Ppa MO greatly stabilizes Slug protein. (D) Embryos injected with Slug alone or together with Ppa were treated with CHX at stage 8 and collected at the time points indicated. Slug protein is significantly destabilized by co-expression of Ppa. Actin is used as a control. (E) Embryos were injected in one of two cells at the two-cell stage with mRNA encoding Ppa and the lineage tracer, nβ-gal (red, injected side to the left). Expression of Slug (a), FoxD3 (b) and Sox3 (c) were examined at stage 15 by in situ hybridization. Misexpression of Ppa results in failure of neural crest precursor formation and expansion of neural progenitors. |
|
Fig. 8. A stabilized Slug mutant rescues neural crest formation in Ppa-injected embryos. (A) Embryos were injected with Slug (a-d) or SlugÏ1,2 (e-h), together with the lineage tracer nβ-gal (red) and in situ hybridization was used to analyze neural crest precursor formation and migration. Both Slug (a) and SlugÏ1,2 (e) expand Slug expression at stage 15. Slug overexpression increases the number of migratory neural crest cells at stage 24 (b, injected side; c, control side) whereas SlugÏ1,2 injection results in a clearing of Sox10-positive cells (f, injected side; g, control side). The presence of premature, ectopic migratory neural crest cells is observed in embryos overexpressing SlugÏ1,2 (h, inset) but not in embryos injected with Slug (d). (B) Embryos were injected in one of two cells with Ppa (a) SlugÏ1,2 (b) or Ppa and SlugÏ1,2 (c) along with the lineage tracer nβ-gal (red). Ppa prevents neural crest precursor formation (a), whereas SlugÏ1,2 expands this cell population (b), as assayed by Slug expression. Co-injection of SlugÏ1,2 with Ppa rescues neural crest precursor formation (c). |
|
Fig 1. Slug is an unstable protein. (A) Embryos were injected with mRNA encoding either Slug or Id3, allowed to develop to stage 8 and treated with cycloheximide (CHX) to prevent further protein synthesis. Western blot analysis demonstrates that Slug protein is highly unstable and is regulated in a time frame similar to that of Id3. (B) The instability of Snail family members is evolutionarily conserved. Western blot showing that in contrast to Xl Sox10, expression of Xl Slug, Xl Snail, Mm Snail and Dm Snail is greatly diminished or undetectable by migrating neural crest stages. All blots were stripped and re-probed with actin as a loading control. Representative actin shown is for Slug blot. (C) Embryos injected with mRNA encoding either Sox10 or Slug were treated with CHX at stage 8. Western blot analysis demonstrates that Sox10 has a significantly longer half-life than Slug. (D) Embryos co-injected with DNGSK3β and eitherβ -catenin, Slug or Snail were treated with CHX at stage 8 and collected at the time points indicated. Whereas β-catenin was robustly stabilized by the presence of DNGSK3β, Snail was only modestly stabilized and Slug stability was not affected. Actin was used as a control. |
|
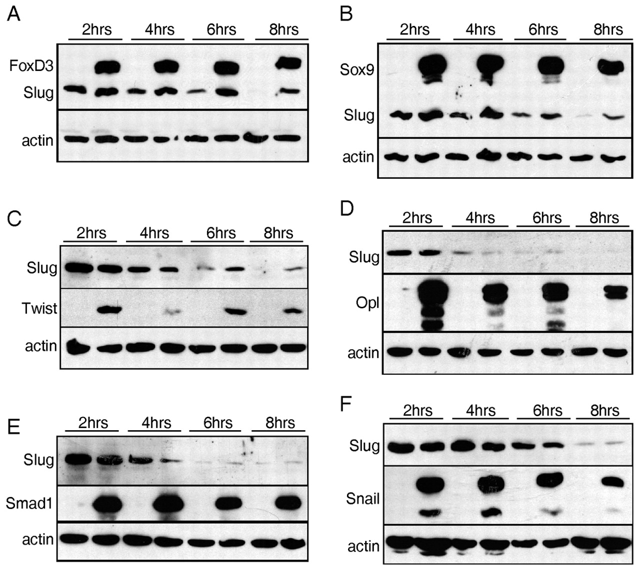
Fig 2. Slug stability is positively regulated by activation of the neural crest regulatory program. (A-F) Embryos were co-injected with Slug and either FoxD3 (A), Sox9 (B), Twist (C), Opl (D), Smad1 (E) or Snail (F) and treated with CHX at stage 8 to prevent further protein synthesis. Samples collected at the time points indicated were subjected to western blot analysis. FoxD3, Sox9, and Twist all increased Slug stability, whereas Smad1, Snail and Opl were unable to do so. Actin was used as a control. |
|
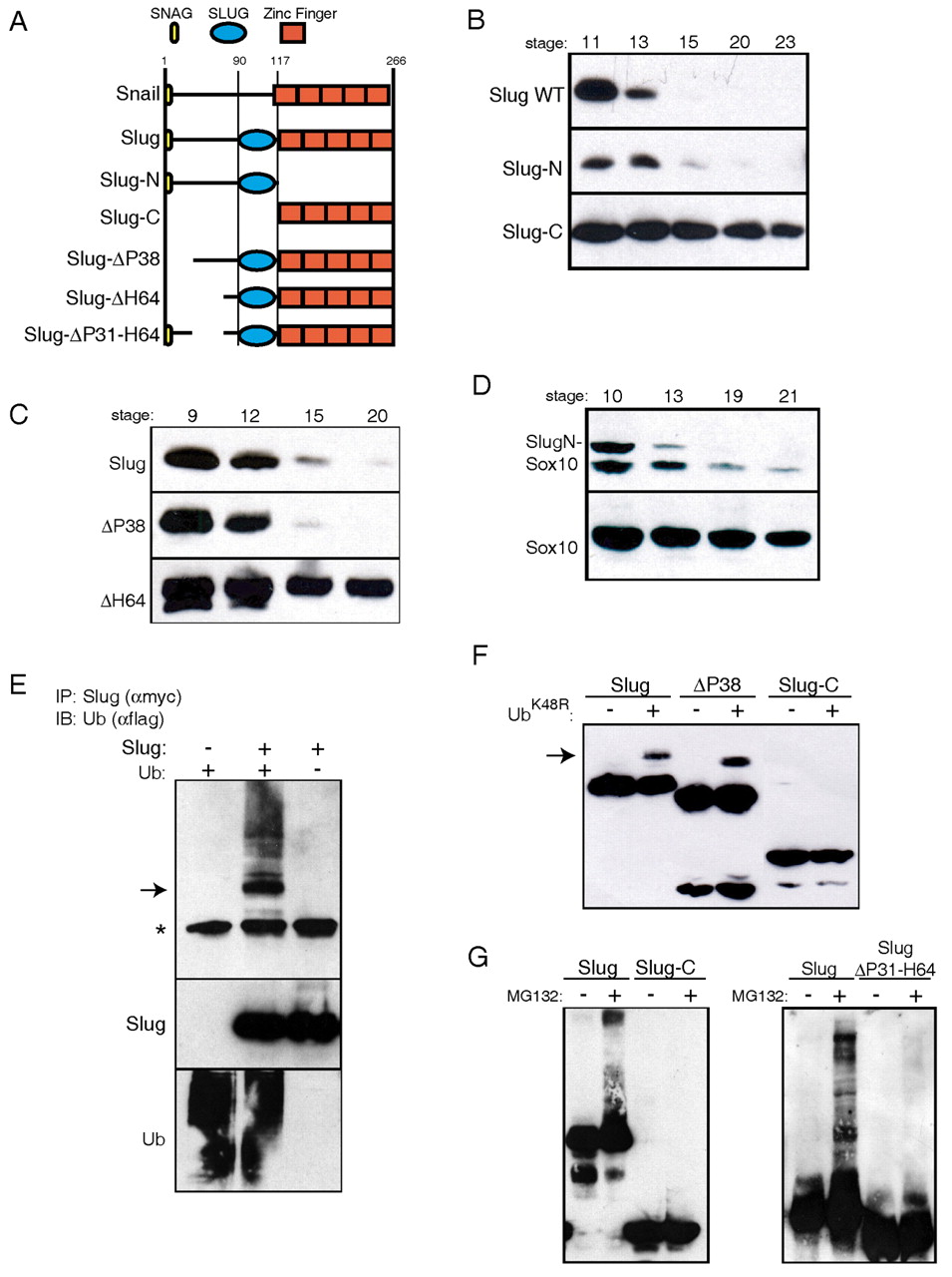
Fig 3. Sequences within the N terminus of Slug are responsible for its ubiquitin-mediated proteasomal degradation. (A) Schematic illustrating the mutant constructs used in these experiments. (B) Western blot demonstrating that the C-terminal zinc fingers of Slug are highly stable, but the stability of the N terminus is comparable to that of the intact protein. (C) Western blot analysis was used to monitor the relative stability of Slug with a series of Slug deletion mutants. When compared to the full-length protein, the stability of ΔP38 was unchanged but the ΔH64 mutant was greatly stabilized. (D) Western blot comparing the stability of Sox10 and a Slug N-Sox10 fusion protein. Addition of amino acids M1-L63 of Slug to Sox10 was sufficient to render it unstable (double bands represent a partial degradation product). (E) Poly-ubiquitinated forms of Slug were immunoprecipitated from lysates of embryos co-injected with tagged forms of Slug and ubiquitin. Slug is indicated by an arrow. In all blots an asterisk indicates IgG background band. (F) Embryos were co-injected with a mutant form of Ub (UbK48R) and either Slug, ΔP38, or Slug-C and collected for western blot analysis. Whereas Slug and the unstable deletion mutantΔ P38 both incorporate UbK48R (arrow), the stable C-terminal zinc fingers do not. (G) Western blot demonstrating the accumulation of higher molecular mass forms of wild-type Slug, but not the Slug-C or SlugΔ P31-H64 deletion mutants, in response to treatment with the proteasomal inhibitor, MG132. |
|
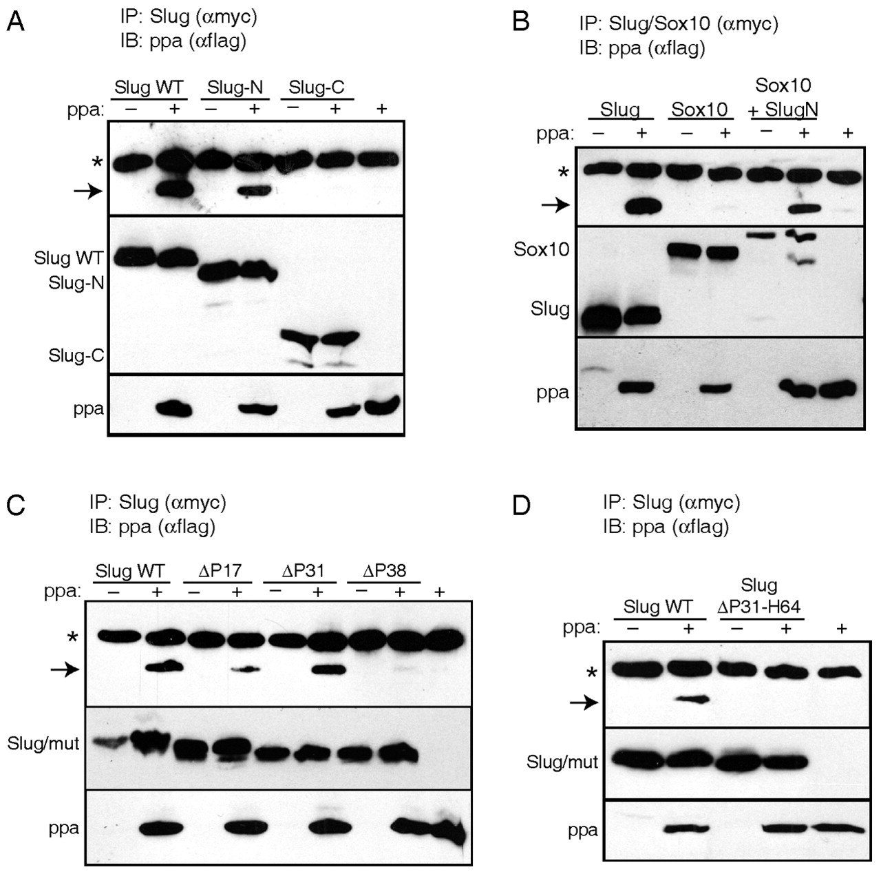
Fig 6. The N terminus of Slug binds to Ppa and can transfer this interaction to Sox10. (A) Embryos were co-injected with Ppa and wild-type Slug, Slug-N or Slug-C. Following immunoprecipitations using an α-Myc antibody (Slug/mutants), bound Ppa (arrow) was detected by α-Flag immunoblot. Ppa binds the N terminus of Slug, but not the C terminus. (B) Embryos co-injected with Ppa and Slug, Sox10 or a Slug N-Sox10 fusion construct were collected for IP/western blotting. The addition of Slug M1-H64 is sufficient to transfer Ppa binding to Sox10 (arrow). (C) Serial Slug deletion mutants were co-injected with Ppa to map the Ppa binding region. (D) Co-immunoprecipitation experiments showing that a Slug mutant with deletion of amino acids P31 to H64 no longer interacts with Ppa. |
|
Point mutations in a hydrophobic rich region of the Slug N terminus prevents interaction with Ppa and stabilizes the protein. A) Alignment showing the conserved hydrophobic stretch of amino acids found in Slug proteins. laevis, Xenopus laevis; tropicalis; Xenopus tropicalis; gallus, Gallus gallus; rattus, Rattus rattus; musculus, Mus musculus; sapiens, Homo sapiens. (B) Wild-type Slug, or Slug in which target hydrophobic amino acids had been mutated (LY33, 34 VW58, 59 AA) were assayed in co-IP experiments for interaction with Ppa. Whereas Slug, Slugψ1 and Slugψ2 can efficiently bind Ppa (arrow), the combined mutant (Slugψ1,2) no longer interacts (* indicates IgG background band). (C) Embryos injected with wild-type Slug or Slugψ1,2 were collected at the stages indicated. Western blots from injected embryo lysates demonstrate that Slugψ1,2 is significantly more stable than is wild-type Slug. |