Click here to close
Hello! We notice that you are using Internet Explorer, which is not supported by Xenbase and may cause the site to display incorrectly.
We suggest using a current version of Chrome,
FireFox, or Safari.
???displayArticle.abstract???
Among the earliest events in postmitotic nuclear envelope (NE) assembly are the interactions between chromatin and the membranes that will fuse to form the NE. It has been proposed that interactions between integral NE proteins and chromatin proteins mediate initial membrane recruitment to chromatin. We show that several transmembrane NE proteins bind to DNA directly and that NE membrane proteins as a class are enriched in long, basic domains that potentially bind DNA. Membrane fractions that are essential for NE formation are shown to bind directly to protein-free DNA, and our data suggest that these interactions are critical for early steps in NE assembly.
Figure 1. Plasmid DNA interferes with vesicle recruitment to chromatin and NE assembly. (A) In vitro NE assembly reactions. Decondensed sperm chromatin was added to cytosol containing membranes (row 2) and plasmid DNA (rows 3 and 4) or to buffer containing membranes (row 5) or membranes and plasmid DNA (row 6). Additional membranes were added in row 4. The negative control had no membranes (row 1). After 10 min, the reactions were stained for DNA and membranes. (B) NE assembly reactions after 120 min. Control (row 1) and reactions in the presence of competitor DNA, either alone (row 2) or in reactions containing equal volumes of extra cytosol (row 3), buffer (row 4), or membranes (row 5). (C) Percentage of normally shaped nuclei (with decondensed chromatin, expanded NE, and smooth membrane staining) in reactions to which competitor DNA was added at different time points after assembly had been initiated. Mean values of three experiments. Error bars represent the SD. Bars, 10 μm.
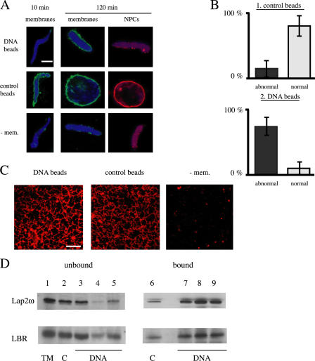
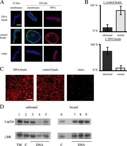
Figure 2. Vesicles passed over a DNA column lose their ability to form NE. (A) In vitro NE assembly. X. laevis membranes were passed over plasmid DNA immobilized on beads. The supernatant was transferred to cytosol containing sperm chromatin. After 10 and 120 min, the reactions were fixed and stained for membranes (top row, green). The 120-min sample was also stained for NPCs (right column, red). Supernatant from empty beads was used as a positive control (middle row). No membranes were added in the negative control (bottom row). DNA was stained with DAPI (blue). (B) Quantitation of the results shown in A (10 experiments each). Between 50 and 100 nuclei were counted per sample, and the percentages of normal nuclei (light gray bar) and condensed structures (dark gray bar) were calculated. (C) In vitro ER fusion assay. X. laevis membranes were passed over DNA (left) or control (middle) beads and transferred to cytosol on a microscope slide. After 90 min, the samples were analyzed. No membranes were added in the negative control (right). (D) Western blot showing the level of depletion of two DNA-binding transmembrane proteins of the NE in three independent depletions. Lane 1, total membranes; lane 2, control depletion; lanes 3–5, depletions using three different preparations of DNA beads. Equal amounts of total proteins were loaded. Lanes 6–9, bead-bound material; lane 6, empty beads; lanes 7–9, three different preparations of DNA beads. Bars, 10 μm.
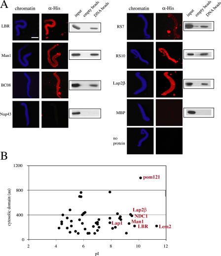
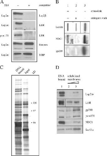
Figure 3. INM proteins bind chromatin and are enriched in basic cytosolic domains. (A) Chromatin-binding assay of recombinant proteins. His-tagged cytosolic domains of INM and control proteins were incubated with decondensed X. laevis sperm chromatin. After 10 min, the samples were stained with an anti-His antibody (red) and DAPI. Bar, 10 μm. The fragments were also analyzed for their ability to bind to DNA beads (rightmost images). (B) Graphic representation of cytosolic domains of mouse transmembrane proteins. Transmembrane proteins of the ER and Golgi were plotted for the length (in amino acids; cutoff 100) and pI value of their cytosolic domains. Known mouse NE proteins were added (red).
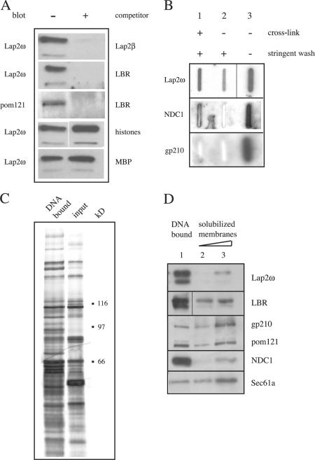
Figure 4. INM proteins directly bind to DNA. (A) Competition experiment. DNA beads were incubated with (+) or without (−) 4 μg of recombinant competitor proteins and added to X. laevis membranes. The presence of vesicles on the beads was determined by Western blot for INM proteins. (B) DNA beads were incubated with membranes and the samples were UV cross-linked, and then washed repeatedly with high salt and detergent (lane 1) or washed without cross-linking (lane 2), spotted on a membrane, and processed with antibodies. Lane 3 shows approximately 20% bead-bound material without stringent washing. (C) Membranes were solubilized with detergent and passed over DNA beads. (right) Silver-stained SDS-PAGE of the DNA-bound protein fraction compared with a fraction of the input material. (D) Western blot analysis of the DNA-bound fraction of C using a set of antibodies against NE proteins and sec61a as an ER protein. Lane 1 (DNA bound) had the same amounts of protein as lane 2, showing solubilized membranes (as judged by Ponceau staining).
Antonin,
The integral membrane nucleoporin pom121 functionally links nuclear pore complex assembly and nuclear envelope formation.
2005, Pubmed,
Xenbase
Antonin,
The integral membrane nucleoporin pom121 functionally links nuclear pore complex assembly and nuclear envelope formation.
2005,
Pubmed
,
Xenbase Burke,
Remodelling the walls of the nucleus.
2002,
Pubmed Collas,
Targeting of membranes to sea urchin sperm chromatin is mediated by a lamin B receptor-like integral membrane protein.
1996,
Pubmed D'Angelo,
The role of the nuclear envelope in cellular organization.
2006,
Pubmed Dechat,
Review: lamina-associated polypeptide 2 isoforms and related proteins in cell cycle-dependent nuclear structure dynamics.
2000,
Pubmed
,
Xenbase Dreier,
In vitro formation of the endoplasmic reticulum occurs independently of microtubules by a controlled fusion reaction.
2000,
Pubmed
,
Xenbase Duband-Goulet,
Inner nuclear membrane protein LBR preferentially interacts with DNA secondary structures and nucleosomal linker.
2000,
Pubmed Ellenberg,
Nuclear membrane dynamics and reassembly in living cells: targeting of an inner nuclear membrane protein in interphase and mitosis.
1997,
Pubmed Foisner,
Integral membrane proteins of the nuclear envelope interact with lamins and chromosomes, and binding is modulated by mitotic phosphorylation.
1993,
Pubmed Forbes,
Spontaneous formation of nucleus-like structures around bacteriophage DNA microinjected into Xenopus eggs.
1983,
Pubmed
,
Xenbase Gant,
Nuclear assembly.
1997,
Pubmed Gruenbaum,
The nuclear lamina comes of age.
2005,
Pubmed Haraguchi,
Live fluorescence imaging reveals early recruitment of emerin, LBR, RanBP2, and Nup153 to reforming functional nuclear envelopes.
2000,
Pubmed Harborth,
Identification of essential genes in cultured mammalian cells using small interfering RNAs.
2001,
Pubmed Hartmann,
Predicting the orientation of eukaryotic membrane-spanning proteins.
1989,
Pubmed Hetzer,
Pushing the envelope: structure, function, and dynamics of the nuclear periphery.
2005,
Pubmed Hetzer,
Distinct AAA-ATPase p97 complexes function in discrete steps of nuclear assembly.
2001,
Pubmed
,
Xenbase Imai,
Characterization of the binding of nuclear envelope precursor vesicles and chromatin, and purification of the vesicles.
1997,
Pubmed
,
Xenbase Lohka,
Formation in vitro of sperm pronuclei and mitotic chromosomes induced by amphibian ooplasmic components.
1983,
Pubmed
,
Xenbase Mansfeld,
The conserved transmembrane nucleoporin NDC1 is required for nuclear pore complex assembly in vertebrate cells.
2006,
Pubmed
,
Xenbase Newport,
Nuclear reconstitution in vitro: stages of assembly around protein-free DNA.
1987,
Pubmed
,
Xenbase Philpott,
Nucleoplasmin remodels sperm chromatin in Xenopus egg extracts.
1992,
Pubmed
,
Xenbase Pyrpasopoulou,
The lamin B receptor (LBR) provides essential chromatin docking sites at the nuclear envelope.
1996,
Pubmed Schirmer,
Nuclear membrane proteins with potential disease links found by subtractive proteomics.
2003,
Pubmed Schoft,
The lamina-associated polypeptide 2 (LAP2) isoforms beta, gamma and omega of zebrafish: developmental expression and behavior during the cell cycle.
2003,
Pubmed
,
Xenbase Vigers,
A distinct vesicle population targets membranes and pore complexes to the nuclear envelope in Xenopus eggs.
1991,
Pubmed
,
Xenbase Wagner,
The lamin B receptor of Drosophila melanogaster.
2004,
Pubmed
,
Xenbase Wilson,
A trypsin-sensitive receptor on membrane vesicles is required for nuclear envelope formation in vitro.
1988,
Pubmed
,
Xenbase Ye,
Domain-specific interactions of human HP1-type chromodomain proteins and inner nuclear membrane protein LBR.
1997,
Pubmed