Click here to close
Hello! We notice that you are using Internet Explorer, which is not supported by Xenbase and may cause the site to display incorrectly.
We suggest using a current version of Chrome,
FireFox, or Safari.
???displayArticle.abstract???
Cells with motile cilia cover the skin of Xenopus tadpoles in a characteristic spacing pattern. This pattern arises during early development when cells within the inner layer of ectoderm are selected out by Notch to form ciliated cell precursors (CCPs) that then radially intercalate into the outer epithelial cell layer to form ciliated cells. When Notch is inhibited and CCPs are overproduced, radial intercalation becomes limiting and the spacing of ciliated cells is maintained. To determine why this is the case, we used confocal microscopy to image intercalating cells labeled using transplantation and a transgenic approach that labels CCPs with green fluorescent protein (GFP). Our results indicate that inner cells intercalate by first wedging between the basal surface of the outer epithelium but only insert apically at the vertices where multiple outer cells make contact. When overproduced, more CCPs are able to wedge basally, but apical insertion becomes limiting. We propose that limitations imposed by the outer layer, along with restrictions on the apical insertion of CCPs, determine their pattern of radial intercalation.
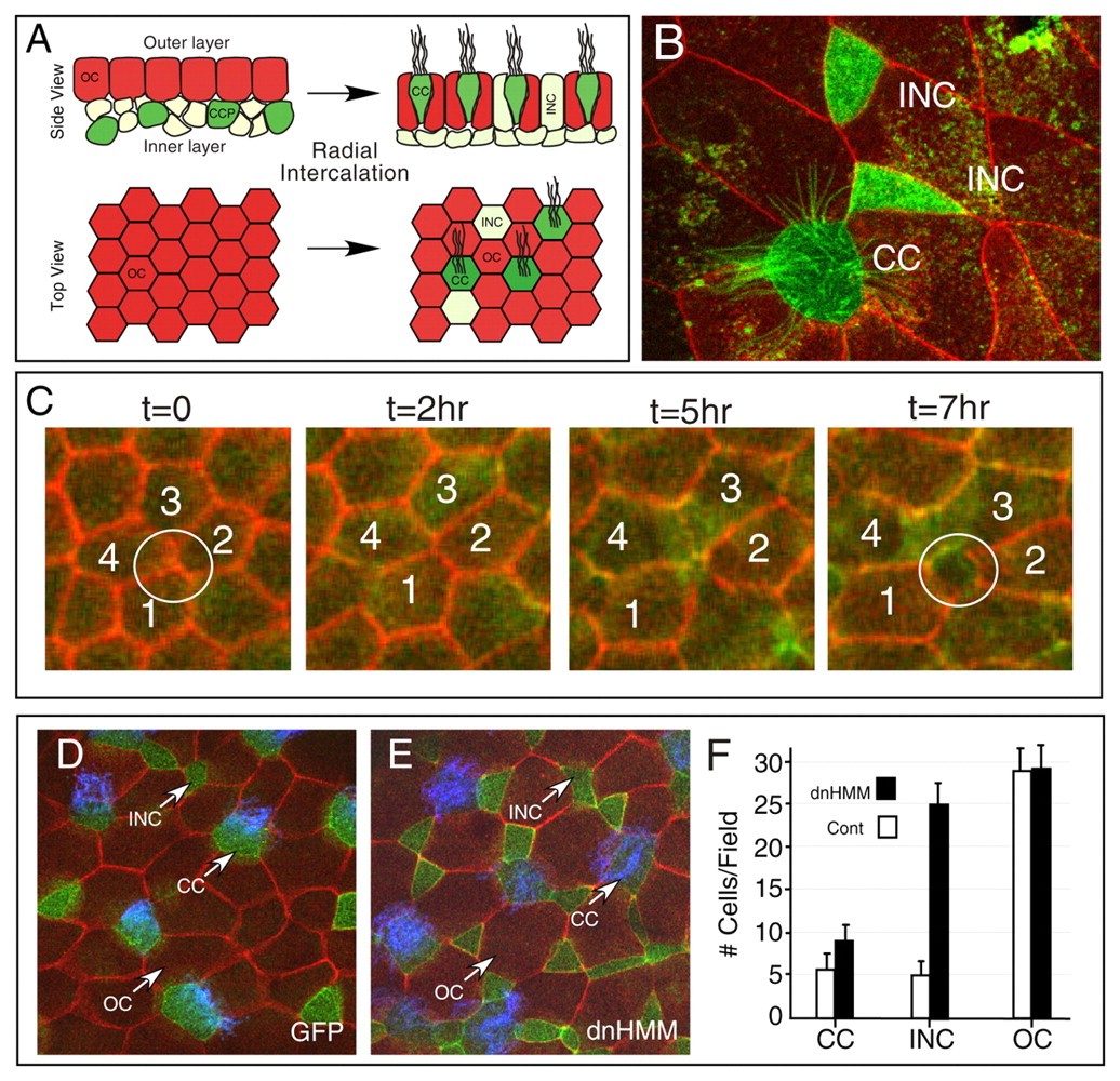
Fig. 1. The role of radial intercalation in ciliated cell differentiation. (A) The development of the two-layered ectoderm into a ciliated epithelium. The outer layer (red) gives rise to epidermal outer cells (OC). Inner layer cells give rise to ciliated cell precursors (CCPs, green) that become ciliated cells (CC) as well as non-ciliated cells (INCs) (Drysdale and Elinson, 1992). (B) The outer layer labeled with mRFP RNA was transplanted at stage 10 onto inner layer labeled with mGFP RNA. At stage 28, embryos were fixed and imaged by confocal microscopy. Cells from the inner layer (green) are either ciliated cells (CC) or non-ciliated (INC). (C) Time-lapse imaging of transplant made as in B. At stage 12, the ventral side of the embryo containing the graft was excised and placed against a coverslip for imaging under low power with a fluorescent microscope. Shown are images taken at the indicated times, from around stage 14 to stage 22. (D-F) Outer layer ectoderm was transplanted onto control host embryos (mGFP) or onto host embryos expressing an inhibitor of Notch signaling (dnHMM). Transplants were fixed at stage 28 and stained with an antibody to acetylated α-tubulin (blue) to identify ciliated cells, and imaged by confocal microscopy. (D,E) Images through the apical surface, identifying outer cells (red, OC), ciliated cells (green/blue, CC) and intercalating non-ciliated cells (green, not blue, INC). (F) The quantification of the three different cell types present in ten fields from two transplants for each condition.
Fig. 2. α-Tubulin-mGFP transgene marks CCPs. (A-C) mGFP fluorescent images of live embryos that are transgenic forα -tubulin-mGFP at the indicated stages. In A, the boundary between the neural plate (NP) and non-neural ectoderm is denoted with a broken line. (D,E) α-tubulin-mGFP transgenic embryos were fixed at stage 14 (early neurulae) and probed using whole-mount in situ hybridization to detect either mGFP RNA (D) or α-tubulin RNA (E). Transverse sections of stained embryos on the ventral side with the inner (IL) and outer layer (OL) of ectoderm labeled. (F)α -tubulin-mGFP transgenic embryos were fixed at stage 28 and stained with an antibody directed against cilia (red fluorescence). The mGFP (green) and antibody staining (red) overlap (yellow).
Fig. 3. Intercalation of ciliated cell precursors. (A-F)α -tubulin-mGFP transgenics were fixed at the indicated stage, stained with an antibody against ZO-1 (red) and imaged by confocal microscopy. (A,C,E) A confocal slice through the apical surface of the outer epithelium; (B,C,F) mGFP expression in the same field below the apical surface. The arrow in D marks a CCP that has intercalated basally but has not yet inserted apically. (G-L) Ectoderm caps were dissected fromα -tubulin-mGFP transgenics at early gastrulae stages and placed on fibronectin-coated coverslips. At the equivalent developmental stage shown, the explants were fixed, stained with antibodies to either ZO-1 or E-cadherin, and imaged by confocal microscopy. (G,K) mGFP (green) and ZO-1 staining (red) within a 2 μm slice of the apical surface; (H,L) mGFP-expressing cells within 6 μm of the apical surface within the same field. (I) mGFP (green) and E-cadherin staining (red) within a 2 μm slice of the basal surface; (J) mGFP-expressing cells within 10 μm of the basal surface.
Fig. 4. Intercalation of excess CCPs. RNA encoding dnHMM was injected intoα -tubulin-mGFP transgenics at the two-cell stage along with mRFP RNA to trace the injected side. At early (stage 18) and late (stage 26) neurulae stages, embryos were fixed and imaged in the confocal microscope. (A-D) Embryos at the designated stages were imaged from the external surface to detect α-tubulin-mGFP-expressing cells that are embedded in the outer layer. (E-H) When the skin is removed and imaged from the internal surface, the number of mGFP-expressing cells located in the inner layer increases significantly in regions expressing dnHMM. At stage 18, the mGFP-expressing cells located internally spread out and extend protrusions (F), but at stage 24 have rounded up and appear poorly attached to surrounding cells (H). (I) Number of GFP-expressing cells that could be imaged apically (outer layer) or basally (inner layer) in α-tubulin-mGFP transgenic embryos at the indicated stage, either in control regions (cont) or regions expressing dnHMM.
Fig. 5. Morphology of INCs, CCPs and outer cells during radial intercalation. Albino embryos transgenic for α-tubulin-mGFP were injected at the two-cell stage with mRFP RNA alone (A,B) or a mixture of mRFP and dnHMM RNA (C-F). (A-D) Transgenic embryos at an intermediate stage in intercalation (stage ∼18) were imaged live in the confocal microscope to score the morphology and number of ciliated cells (mGFP+), outer cells or INCs (asterisks). (A,C) A confocal slice viewed apically; (B,D) a slice 6 μm below the apical surface. broken lines indicate cell-cell contacts between outer cells; white lines indicate outer cell area. (E,F) Confocal images of transgenic embryos at stage 22, showing trapped CCPs (arrowheads) located below the apical surface. Images are a composite of apical mRFP expression and a 6 μm stack of mGFP expression. Scale bars: 10 μm.