|
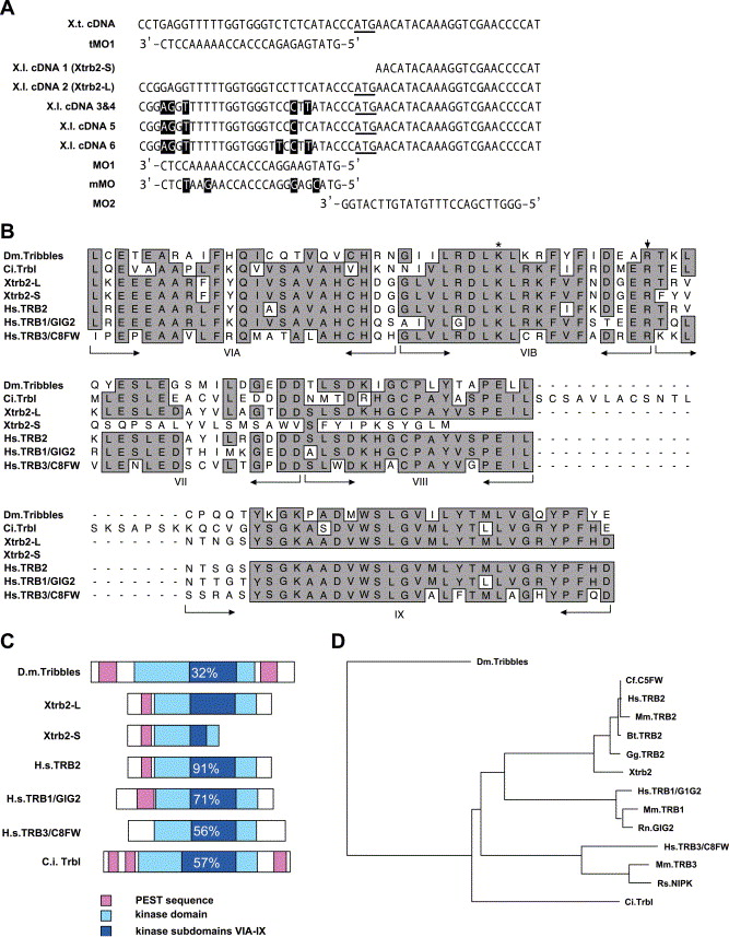
Fig. 1. Characterization of a Xenopus tribbles-like (Xtrb2) gene. (A) Portions of the sequences, centered on the start codon (underlined), of X. tropicalis (X.t.) and X. laevis (X.l.) Xtrb2 cDNAs, together with the antisense morpholino oligonucleotides used in this paper. Nucleotides that differ from the Xenopus laevis cDNA2 (Xtrb2-L) sequence are highlighted. (B) Amino acid sequence alignment of Drosophila Tribbles and Tribbles-like proteins in Ciona, Xenopus, and human in the kinase subdomains VIA-IX. Identical amino acid residues (in more than half of the sequences) are highlighted. The arrows indicate the serine/threonine kinase subdomains. The short arrow indicates the position of the junction between exons 2 and 3 of human TRB2. The asterisk indicates the lysine residue that is mutated to an arginine in the Drosophila TrblK266R allele. (C) Schematic drawings of Tribbles family proteins. % identities in the kinase domains of Xtrb2-L and the other family members are indicated. Accession numbers are H.s. TRB2, D87119; H.s. TRB1, AF205437; H.s. TRB3, NM025195; C.i. Trbl, AK113810. The PESTfind scores of potential PEST sequences are above +5 except in the C-terminus of Drosophila Tribbles and Ciona Trbl (+2.02 and +2.92, respectively). (D) Phylogenetic tree of the Tribbles protein family. |
|
Fig. 2. Expression profile of Xtrb2 transcripts during early development of Xenopus laevis. (A) Expression profile of Xtrb2-S, Xtrb2-L, and Xbra at stages from fertilization to stage 24. The numbers are normalized against plakoglobin expression. (BâE) Whole mount in situ hybridization of Xtrb2-S (B, D) and Xtrb2-L (C, E) at stage 9 (B, C) and stage 10.5 (D, E). (F) Relative expression levels of Xtrb2-L in the three germ layers at stage 9 assayed by quantitative RTâPCR. Xtrb2-L is highly expressed in ectoderm and mesoderm, while sox17 and Xbra were expressed predominantly in endoderm and mesoderm, respectively. Data are normalized against the amount of input RNA. |
|
Fig. 3. Xtrb2 expression during early Xenopus embryogenesis. (A, B) In situ hybridization of Xtrb2 at stage 15. Anterior dorsal view (A) and lateral view (B) are shown. A white arrow indicates the dorsal midline. (C, D) Xtrb2 expression at stage 22/23. Anterior view of the head (C) and lateral view (D). Strong expression was observed in the optic placode, otic vesicle, and neural crest. Arrowheads indicate a streak of cells from the otic vesicle (ov) towards the cement gland (CG). Weak staining of somites was also detected. (EâI) Expression pattern of Xtrb2 at stage 26. Lateral view in the head (E), dorsal view (F), and transverse sections (GâI) as indicated in (E) and (F). Note the lack of Xtrb2 expression in the floorplate (fp) along the neural tube. Weak expression was observed in pronephros. Abbreviations: cg, cement gland; mn, motor neuron; nc, neural crest; pl, placodes; n, notochord; fp, floor plate; pn, pronephros; op, optic vesicle; ov, otic vesicle; ab, anterior branchial; pb, posterior branchial; h, hyoid neural crest. |
|
Fig. 4. Subcellular localization of the Xtrb2-L protein. (AâF) Stage 10 embryos either untreated (AâC) or injected with RNA encoding myc-tagged Xtrb2-L (DâF) were stained with anti-myc antibody (B, E) and the DNA dye SYTOX green (A, D). Merged images are also shown (C, F: green for anti-myc and red for DNA). Myc-tagged Xtrb2 was detected in the cytoplasm and, in some cells, in the nucleus (arrows). Weak staining was also observed in the region of the mitotic spindle (arrowhead). (GâI) A frame from a confocal movie of GFP-tagged Xtrb2-L expressed in live animal cap cells. RNA encoding histone H2B-YFP was injected to visualize nuclei. (G) Histone H2B-YFP. (H) Xtrb2-GFP. (I) Merged images (red for YFP and green for GFP). Xtrb2-GFP is associated with mitotic spindles (arrows) and with nuclei. Scale bar is 50 μm (AâF) or 40 μm (GâI). |
|
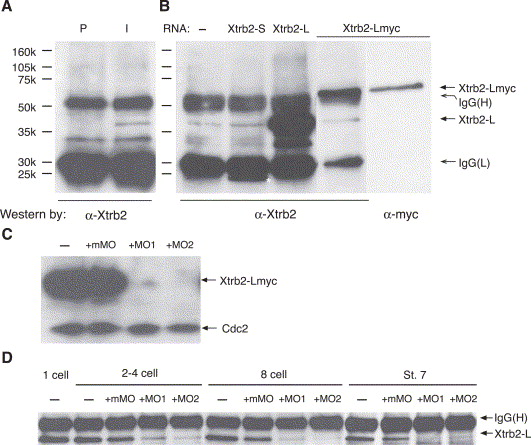
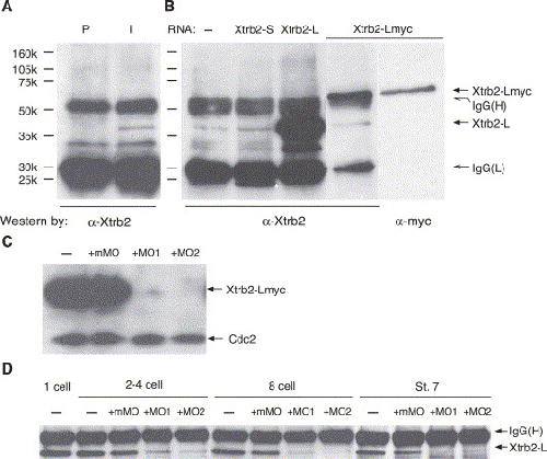
Fig. 5. Detection of Xtrb2 proteins in vivo and suppression of translation by antisense morpholino oligonucleotides. (A) Western blot of immunoprecipitates from stage 6.5 embryos either with preimmune (P) or anti-Xtrb2 (I) antisera. (B) Western blot of anti-Xtrb2 immunoprecipitates from stage 7 embryos. Protein extracts were prepared from 20 embryos either uninjected or injected with the indicated RNA; 0.5 ng/embryo of Xtrb2-S or Xtrb2-L RNA or 0.25 ng/embryo of myc-tagged Xtrb2-L RNA were injected. Asterisk indicates exogenous Xtrb2-S protein. Positions of Xtrb2-L, Xtrb2-Lmyc, as well the as IgG heavy chain and light chain [IgG(H) and IgG(L), respectively], are indicated. (C) Western blot of total embryo extract (40 μg per lane) with anti-myc and anti-cdc2 antibody. Extract was prepared from stage 6.5 embryos injected with myc-tagged Xtrb2-L RNA (500 pg) and MOs as indicated. (D) Anti-Xtrb2 Western blot of immunoprecipitates from 50 embryos either untreated or injected with MOs as indicated. Embryos were collected at the 2- to 4-cell stage (135 min after fertilization), the 8-cell stage (165 min after fertilization), or at blastula stage 7. |
|
Fig. 6. Slow and asynchronous cleavage caused by suppression of Xtrb2 translation. (A, B) Embryos were either untreated or injected with mMO or MO1 and were subjected to time-lapse recording after the first cell division (when t = 0). The numbers of new cleavage furrows at each time point on the animal half of the embryos were counted and plotted during the time course. (C) Time-lapse images of the embryos at 0, 80, and 160 min. (D) Rescue of the delayed cell division phenotype by Xtrb2 RNA. Morpholino oligonucleotides (0.25 pmol) were injected into a single tier A blastomere of Xenopus embryos at the 32-cell stage, together with fluoresceinâdextran and Xtrb2-L or Xtrb2-S RNA, either individually (100 pg RNA) or in combination (50 pg of each RNA). Cells were dissociated and fixed at stage 9. The numbers of fluorescein-positive cells in each animal cap were counted, and their diameters were measured. The upper plot shows cell numbers derived from two independent experiments, and the bars indicate the average cell numbers per animal cap (±SD). The volumes of cells were estimated from their diameter, and their averages (±SD) are plotted in arbitrary units. The experiment involving coinjection of Xtrb2-L and Xtrb2-S RNA together with MO1 was carried out once. Xtrb2 RNAs rescue the cleavage defect caused by MO1 (P < 0.001). |
|
Fig. 7. Phenotypes of MO-injected embryos. The figure shows confocal images of embryos subjected to whole-mount staining using an anti-β-tubulin antibody (red) and SYTOXgreen DNA dye (green). Embryos are at early blastula stages (BâG) or midgastrula stage 11 (HâJ), either untreated or injected with 7 pmol of MOs at the 1-cell stage as indicated. 3D projections of a confocal Z series sections are shown. (A) Mitotic spindles in control embryos at prophase (1), metaphase (2), early anaphase (3), late anaphase/telophase (4), and telophase (5). Note that cytokinesis has started in (4) and that the microtubule organizing center (MTOC) has duplicated before completion of cytokinesis in (5). (B) Duplication of MTOCs has occurred (arrows) in cells in which cytokinesis is under way. Inset is a closeup view of the region marked by the black rectangle. (C, D) Control (C) and mMO-injected (D) embryos undergo synchronous cell division. (E) Cells of embryos injected with MO1 have duplicated their MTOCs (arrow), but cytokinesis has not yet begun. Inset is a magnified view of the region marked by the black rectangle. (F, G) Cells are at different stages of mitosis in embryos injected with MO1. (HâJ) Confocal images of cells in the animal pole region of Xenopus embryos at midgastrula stage 11. (H) No abnormal mitoses are observed in an embryo injected with mMO. (I) Abnormal tripolar spindles (arrows) are observed in embryos injected with MO1. (J) Binucleate cells (arrows) are observed in embryos injected with MO2. Scale bar is 100 μm (AâG) or 25 μm (HâJ). |
|
Fig. 8. Phenotypes of embryos injected with MO1 or MO2. Control embryos or embryos injected with antisense morpholino oligonucleotides were fixed and subjected to in situ hybridization using the indicated probes. (AâD) Xbra expression at stage 11. Embryos injected with MO1 (C) had reduced levels of Xbra expression, and gastrulation movements were delayed in comparison with control and mMO-injected embryos (A, B). MO2-injected embryos (D) also showed slight retardation of gastrulation. (EâH) Sox3 expression at stage 22. In control and mMO-injected embryos (E, F), Sox3 is expressed in presumptive lens ectoderm (PLE, arrows) and the dorsolateral placode (DLP, arrowheads). In contrast, Sox3 expression is absent or greatly reduced in the PLE and DLP of MO1- or MO2-injected embryos. (IâP) Slug expression at stage 22. Dorsal (IâL) and lateral (MâP) views are shown. Arrowheads (I, J, M, N) or asterisks (K, L, O, P) indicate cephalic neural crests. Note the absence of cephalic neural crest migration and the gap between rows of Xslug expression in the trunk (arrows) in MO1- and MO2-injected embryos. (QâS) Twist expression at stage 26. Cephalic neural crest migration (arrowheads) is abnormal in MO1 embryos. |
|
trib2 (tribbles pseudokinase 2) gene expression in bissected Xenopus laevis embryo, assayed via in situ hybridization, NF stage 10.55, lateral view, animal up, dorsal right. |
|
trib2 (tribbles pseudokinase 2) gene expression in Xenopus laevis embryo, assayed via in situ hybridization, NF stage 15, anterior view, dorsal up. |
|
trib2 (tribbles pseudokinase 2) gene expression in Xenopus laevis embryo, assayed via in situ hybridization, NF stage 22, lateral view, anterior left, dorsal up. |