|
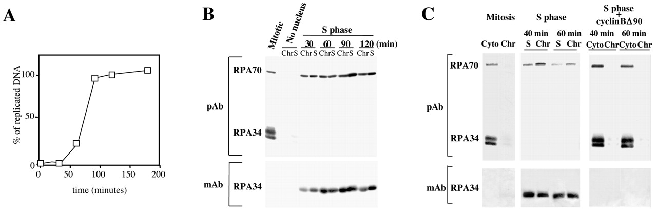
Figure 1. RPA34 is present as a hypophosphorylated form during the entire S phase. (A) Demembrated sperm nuclei (1000/μl) were incubated in a mitotic extract to which calcium was added to promote entry in S phase. DNA synthesis was followed by incorporation of [α-32P]dCTP. (B) Nuclei were isolated and treated with 0.3% Triton X-100, to collect the chromatin-bound (Chr) and nucleosolic-unbound (S) fractions, as described in Materials and Methods. The 309.112 polyclonal antibody (pAb) was used to reveal the RPA70 and RPA34, while dephosphorylated RPA34 was detected with the monoclonal antibody (mAb), as described in Materials and Methods and Fig. S1 (see supplementary material). (C) The binding of RPA to chromatin was analyzed during DNA replication and entry in mitosis induced by addition of 30 μg/ml of non-degradable B cyclin (cyclin Bδ90). Nuclei were isolated and treated with 0.3% Triton X-100 to collect the chromatin-bound (Chr) and -unbound (S) nuclear fractions, as described in Materials and Methods. In mitotic or mitotic like-extracts (+ δ cyclin), the nuclear envelope does not form and the chromatin-associated (Chr) and cytoplasmic (Cyto) forms of RPA were analyzed. Fractions were analyzed by 12.5% SDS-PAGE and immunoblotted either with the 309.112 polyclonal antibody (pAb), or the monoclonal antibody (mAb) specific for dephosphorylated RPA34. |
|
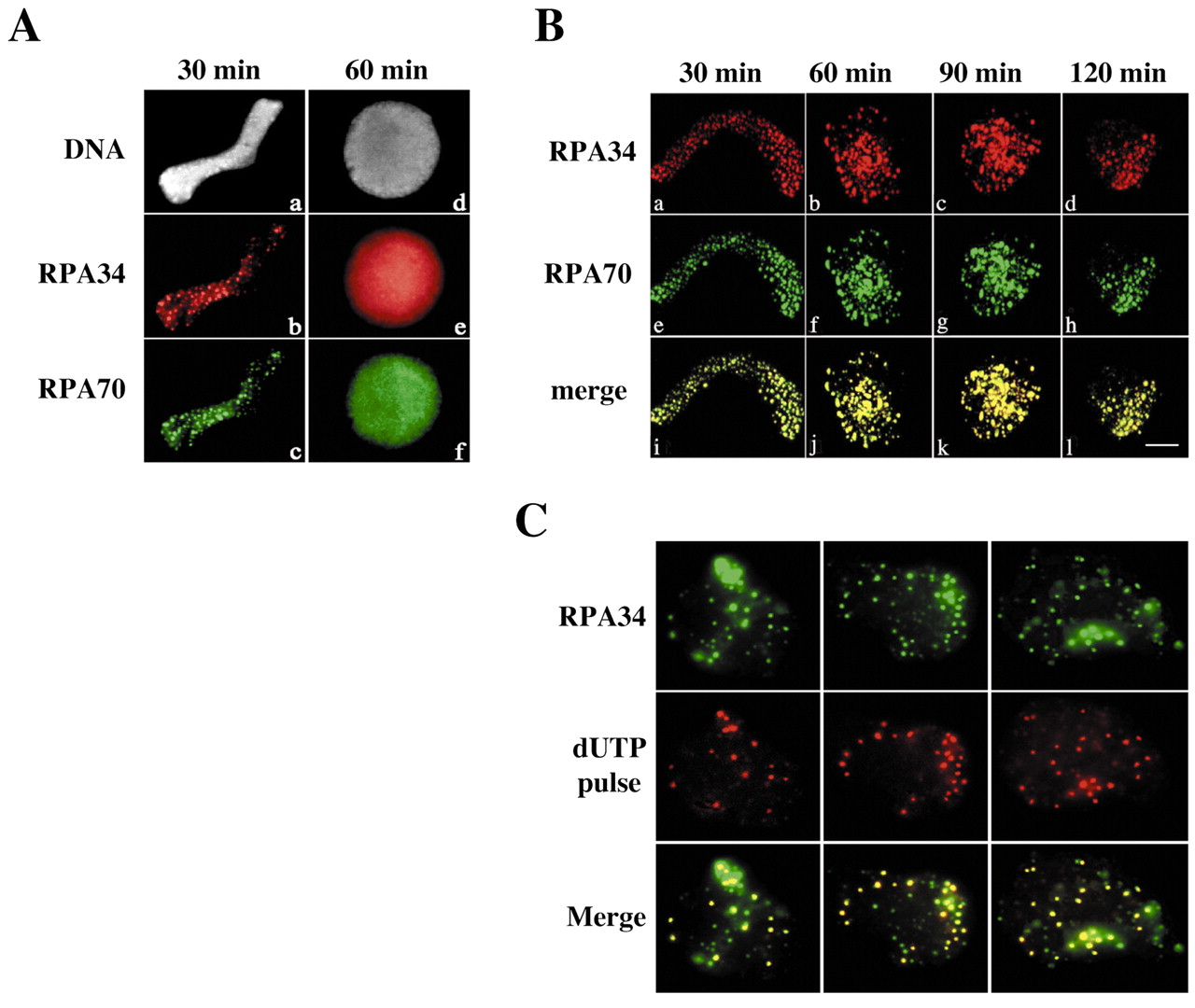
Fig. 2. Co-localization of RPA34 subunit with RPA70 and DNA replication foci. (A) Sperm nuclei were incubated in calcium-activated egg extracts and samples were fixed 30 and 60 minutes later and analyzed by fluorescence microscopy. DNA was detected using Hoechst (Aa,d). The RPA34 subunit was detected using the specific monoclonal antibody and a Texas Red-conjugated anti-mouse antibody (Ab,e). The RPA70 subunit was detected using the specific polyclonal E-Ky antibody (Materials and Methods) and a FITC-conjugated anti-rabbit antibody (Ac,f). (B) Nuclei were treated with 0.3% Triton X-100 before formaldehyde fixation at the indicated times, and the analysis was carried out using confocal microscopy. RPA34 (Ba-d) and RPA70 (Be-h) were visualized as in panel A. The overlap of RPA34 and RPA70 signals is shown (merge). Bar, 5 μM. (C) Sperm nuclei were incubated in egg extracts, and samples were pulse labeled for 3 minutes with biotinylated nucleotides. Three different nuclei are shown. RPA34 was detected using the monoclonal antibody and a secondary FITC-conjugated anti-mouse antibody. Nucleotide incorporation was visualized with Texas Red-conjugated streptavidin. Analysis was performed by deconvolution and the merge of the two signals is shown (merge, yellow). Bar, 5 μM. |
|
Fig 3. RPA34 foci do not form in the presence of p21 but assemble in the absence of nuclear membrane formation. (A) Sperm nuclei were incubated in a calcium-activated mock (â¡) or p21-treated (â) extract. DNA replication was monitored by incorporation of [α32P]dCTP (Materials and Methods). (B) The same experiment as in A except that biotin-dUTP was used to follow DNA synthesis. Samples were treated with 0.3% Triton X-100 before formaldehyde fixation, and immunofluorescence analysis was carried out with the RPA34 monoclonal antibody at the initiation (30 min) or elongation stage (60 min) of DNA replication. (C) Sperm nuclei were incubated in low-speed egg extracts (LSE) or high-speed egg extracts (HSE) as above. DNA was stained with Hoechst, RPA34 was detected using the monoclonal antibody and γ-H2AX, a marker of DNA damage, with a specific polyclonal antibody (see Materials and Methods; Fig. S2, see supplementary material). |
|
Fig.4. RPA assembles to pre-replication foci. (A) Experimental scheme. Sperm chromatin was incubated for 60 minutes at 22°C in a low-speed egg extract (LSE) in the presence of aphidicolin (5 μg/ml) to slow down DNA replication (95% inhibition of total nucleotide incorporation, data not shown) and to label replication initiation foci with biotinylated dUTP. After a first wash, fresh LSE was added and elongation allowed to proceed for 60 minutes without biotin dUTP. Then purified recombinant cyclin Bδ90 was added to induce mitosis. After a second wash, calcium was added to promote the exit from mitosis and entry in a new S phase cycle. (B) Nuclei were analyzed by immunofluorescence at each step of the reaction to detect DNA (DAPI staining), RPA (monoclonal antibody) and dUTP incorporation. The merged images of RPA and dUTP are also shown. DNA damage was analyzed using an γ-H2AX antibody, a known marker of DNA repair (Furuta et al., 2003; Kobayashi et al., 2002) (Fig. S2, see supplementary material). In row 2, elongation was without biotin-dUTP, but it was also followed by adding biotin-dUTP in a sample resulting in a homogenous dUTP staining (Fig. S3, see supplementary material). In row 4, the reassembly of RPA was monitored at 5 minute intervals and occurred 10 to 15 minutes after adding fresh LSE. |
|
Fig. 5. RPA reassembles to pre-replication foci in high-speed egg extracts. (A) Experimental scheme. Sperm nuclei were incubated as described in legend to Fig. 4 except that cycle 2 was followed both in a low-speed egg extract (LSE) and a high-speed egg extract (HSE). (B) The assembly of RPA34 was analyzed at the entry in a new interphase in LSE or HSE, as in legend to Fig. 4. |
|
Fig. 6. RPA foci assemble in MCM3-depleted extracts. (A) Western blot of Xenopus egg supernatants (S1, S2) and protein precipitates (P) resulting from a single (S1) or double (S2) immunodepletion with either control mouse IgG (mock) or an anti-MCM3 monoclonal antibody (Materials and Methods). (B) Sperm nuclei were incubated in mock (â¡) or MCM3-depleted extracts (â) for different times. DNA replication was followed by incorporation of [α32P]dCTP. (C,D) Sperm nuclei were incubated in mock- or MCM3-depleted extracts, in the presence of biotin dUTP, as described in Materials and Methods. Samples were treated with 0.3% Triton X-100 before formaldehyde fixation, for the analysis of chromatin-bound proteins by immunofluorescence with antibodies specific for the indicated proteins. |
|
Fig 7.
Short nascent DNAs are synthesized in MCM3-depleted extracts. Alkaline agarose gel electrophoresis of DNA synthesized in egg extracts depleted with control mouse IgGs (mock-depleted), anti-MCM3 (MCM3-depleted) (A) or Cdt1 (Cdt1-depleted) antibodies (B). Depletion of the Cdt1 protein was over 98% (data not shown). |
|
Fig 8. Discrete sizes of nascent DNAs in the absence of MCM3 or during inhibition of DNA replication by aphidicolin. The DNA replication products of MCM3-depleted extracts, or extracts treated with 15 μg/ml aphidicolin, were resolved by denaturing 8 M urea 6% acrylamide gel electrophoresis. Untreated samples (-), treated for 30 minutes at 37°C with 0.1 mg/ml RNase A (R), or with 1.3 U/ml DNase I, are shown for both MCM3-depleted or aphidicolin blocked extracts. (B) DNA replication was followed by [α-32P]dCTP incorporation. (C) The labeled DNA replication products from mock-depleted or MCM3-depleted egg extracts were separated by alkaline 2% agarose gel electrophoresis, which provides less resolution than acrylamide gel electrophoresis but gives better separation of the two populations of nascent DNAs. Incubation with (+) or without (-) λ-exonuclease (λ-exo) is shown. |
|
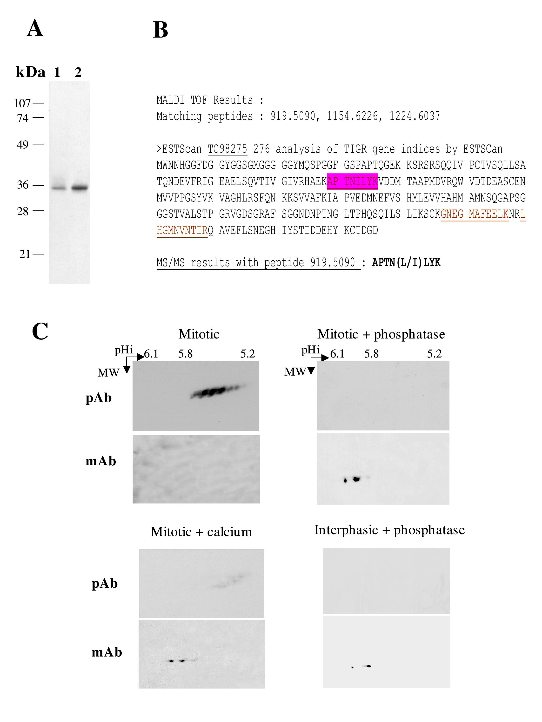
Fig. S1.(A) Mitotic and interphase Xenopus egg extracts were prepared as described in the Materials and Methods. Xenopus egg extracts (1) or purified Xenopus RPA trimeric complex (Adachi and Laemmli, 1992, lane 2), were analyzed by 10% SDS PAGE followed by immunoblot with the monoclonal antibody, as described in Materials and Methods. Molecular weight markers (kDa) were run in parallel. (B) MALDITOF spectrometry identified 3 peptides by mass fingerprinting corresponding to putative peptides of Xenopus RPA 34 homologue (TC98275 in TIGR database). Peptide sequences are in red and underlined. Tandem Mass Spectrometry confirms the previous MALDITOF results by de novo sequencing of one peptide (highlighted pink). (C) RPA34 isoforms were analyzed by 2D-gel electrophoresis, and detected by immunoblot using either the 309.112 polyclonal antibody (pAb) or the monoclonal antibody (mAb, Materials and Methods). Mitotic extracts were treated with lambda phosphatase (an identical result was obtained after alkaline phosphatase treatment; data not shown). |
|
Fig. S2. Detection of DNA repair by g-H2AX staining on nuclei incubated in Xenopus egg extract. Demembranated sperm nuclei were incubated 60 minutes in Xenopus egg extract containing 0.05 unit/ml EcoRI and prepared for immunostaining (see Materials and Methods). RPA staining was detected with RPA 34 monoclonal antibody and repair by g-H2AX staining. DNA was detected by Hoechst fluorescent dye.
g-H2AX foci were depicted as a good indication of DNA damage in Xenopus egg extracts (Kobayashi et al., 2002). Fig. S2 shows that nuclei exposed to EcoRI are g-H2AX-positive and that RPA accumulates on nuclei treated in these conditions, as previously observed (Kobayashi et al., 2002). |
|
Fig. S3. (A) Experimental scheme. Sperm chromatin was incubated for 60 minutes at 22�C in a low-speed egg extract (LSE) in the presence of aphidicolin (5 mg/ml) to slow down DNA replication and to label replication initiation foci with biotinylated dUTP. After a first wash, biotinylated dUTP was re-added to fresh LSE to control the extension of DNA replication during the elongation phase (row 2). (B) Same as Fig. 4 of the paper except that row 2 represents a control of DNA replication elongation by adding biotinylated dUTP during the elongation phase. Nuclei were analyzed by immunofluorescence at each step of the reaction to detect DNA (DAPI staining), RPA (monoclonal antibody), and dUTP incorporation. |