Click here to close
Hello! We notice that you are using Internet Explorer, which is not supported by Xenbase and may cause the site to display incorrectly.
We suggest using a current version of Chrome,
FireFox, or Safari.
???displayArticle.abstract???
The neural crest is a multipotent population of cells that arises at the neural plate border in the vertebrate embryo. We have previously shown that a member of the Sox family of transcription factors, Sox9, is a regulator of neural crest formation in Xenopus, as Sox9-depleted embryos failed to form neural crest progenitors. Here, we describe experiments that further investigate Sox9 function during neural crest development. Induction of neural crest progenitors in Xenopus is regulated by Wnt signaling. We show that this process is largely dependent on Sox9 function as Wnt-mediated neural crest induction is inhibited in the context of Sox9-depleted embryos. Moreover, we demonstrate that Sox9 functions as a transcriptional activator during neural crest formation. Expression of a construct in which Sox9 DNA-binding domain (HMG box) is fused to the repressor domain of Drosophila engrailed blocked neural crest formation, thereby mimicking the phenotype of Sox9-depleted embryos. Finally, using a hormone-inducible inhibitory mutant of Sox9, lacking the transactivation domain, we show that Sox9 function is required for neural crest specification but not for its subsequent migration.
Fig. 1. Wnt-mediated neural crest induction depends on Sox9 function. (A) Whole-mount in situ hybridization of embryos injected in one blastomere at the
two-cell stage with 100 pg of Wnt-1 or Wnt-3A plasmid DNA and 10 ng of Sox9 morpholino antisense (+Sox9-AS) or a control morpholino (+Co-AS).
Slug and Snail expansion mediated by Wnt-1 or Wnt-3A overexpression is blocked in Sox9-depleted embryos (+Sox9-AS). RNA encoding the lineage
tracer h-galactosidase was coinjected to identify the injected side (right side in all panels, arrows). Embryos are viewed from the dorsal side, anterior to the
top. (B) Quantification of Slug and Snail in situ hybridization results. The numbers at the top of each column indicate the number of cases analyzed. (C)
Real-time RT�PCR of control and Sox9-depleted animal explants isolated from embryos injected with a combination of noggin and Wnt-3A mRNA. The
relative expression levels of Snail, Slug, and Sox9 are displayed as histograms. In Sox9-depleted animal explants, Wnt-3A/noggin-mediated induction of
Slug and Sox9 is blocked, while Snail remains largely unaffected. Explants were harvested and analyzed at equivalent stage 17. In each experiment, EF1a is
used as a loading control (data not shown), and each result is normalized to the expression of EF1a. Values (n = 4) are presented as mean F SEM. *P b
0.05 versus noggin+Wnt-3A + CoAS. Single injection of Sox9-AS or Co-AS had no effect on the expression of these genes (not shown).
Fig. 2. Regulation of Sox9 and Snail expression by Slug. (A) Whole-mount in situ hybridization of embryos injected in one blastomere at the two-cell stage
with 1�2 ng of DSlug mRNA. Slug (74% of the embryos, n = 62) and Sox9 (52% of the embryos, n = 87) expressions are reduced, while Snail expression
domain was either unaffected or expanded (31% and 52% of the embryos, respectively; n = 63). RNA encoding the lineage tracer h-galactosidase was
coinjected to identify the injected side (left side in all panels, arrows). Embryos are viewed from the dorsal side, anterior to the top. (B) Real-time RT�PCR of
control and DSlug-injected animal explants isolated from embryos injected with a combination of noggin and Wnt-3A mRNA. The relative expression levels of
Snail, Slug, and Sox9 are displayed as histograms. In the DSlug-injected animal explants, Wnt-3A/noggin-mediated induction of Slug and Sox9 is blocked.
While Snail remains unaffected. Explants were harvested and analyzed at equivalent stage 17. In each experiment, EF1a is used as a loading control (data not
shown), and each result is normalized to the expression of EF1a. Values (n = 3) are presented as mean F SEM. *P b 0.05 versus noggin+Wnt-3A; **P b 0.1
versus noggin+Wnt-3A. Single injection of DSlug had no effect on the expression of these genes (not shown).
Fig. 3. Sox9 functions as a transcriptional activator during neural crest formation. (A) Schematic representation of the fusion constructs. The HMG box of Sox9
(blue) was fused in frame to either the repressor domain of engrailed (Sox9-Eng, orange) or the activation domain of VP16 (Sox9-VP16, green). (B) By
Western blot analysis using a pan-Sox antibody a single product is recognized in in vitro transcription/translation reactions directed by Sox9 (lane 1), Sox9-Eng
(lane 2), and Sox9-VP16 (lane 3) cDNAs. (C) Whole-mount in situ hybridization of embryos injected in one blastomere at the two-cell stage with 10 ng of
Sox9-AS or 400 pg of mRNA encoding either Sox9-Eng or Sox-VP16. Embryos were analyzed for expression of neural crest (Slug, Snail, and Sox10) and
neural plate (Sox2) markers at stage 15/17. Sox9-Eng construct blocks expression of the neural crest markers Slug, Snail, and Sox10 and expands the neural
plate-specific gene Sox2, thereby mimicking the phenotype of Sox9-depleted embryos (Sox9-AS). RNA encoding the lineage tracer h-galactosidase was
coinjected to identify the injected side (red staining, left side in all panels, arrows). Embryos are viewed from the dorsal side, anterior to the top. In each panel,
the number of embryos analyzed is indicated in the lower right corner (n=), and the percentage of embryos exhibiting the phenotype shown is indicated in the
upper right corner.
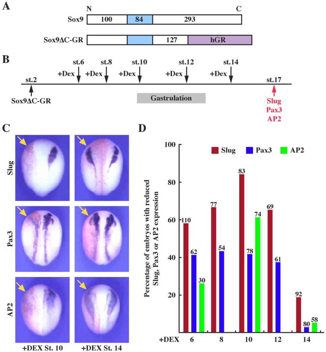
Fig. 4. Sox9 is required for neural crest induction. (A) Schematic representation of the hormone-inducible inhibitory mutant Sox9 construct. Sox9 lacking the
transactivation domain (Sox9DC) is fused to the ligand-binding domain of human glucocorticoid receptor (hGR, purple). (B) Experimental timeline. Two-cell
stage embryos are injected in one blastomere with 1 ng of Sox9DC-GR mRNA. Embryos are subsequently incubated with dexamethasone (+DEX) at different
time point during development (stages 6, 8, 10, 12, or 14), and fixed at stage 17 for detection of Slug, Pax3, or AP2 by whole-mount in situ hybridization. (C)
Whole-mount in situ hybridization of embryos injected in one blastomere at the two-cell stage with 1 ng of Sox9DC-GR mRNA and treated with
dexamethasone (+DEX) at the gastrula (stage 10) or neurula (stage 14) stages. Embryos were analyzed for expression of three early neural crest markers (Slug,
Pax3, and AP2) at stage 15/17. Activation of Sox9 inhibitory mutant (Sox9DC-GR) before stage 14 blocks formation of neural crest progenitors. RNA
encoding the lineage tracer h-galactosidase was coinjected to identify the injected side (red staining, left side in all panels, arrows). Embryos are viewed from
the dorsal side, anterior to the top. (D) Quantification of Slug, Pax3, and AP2 in situ hybridization results. The numbers at the top of each bar indicate the
number of cases analyzed. Slug (red bars) and Pax3 (blue bars) expressions were analyzed after treatment with dexamethasone at five time points, stages 6, 8,
10, 12, and 14. AP2 expression (green bars) was analyzed after treatment with dexamethasone at three time points, stages 6, 10, and 14.
Fig. 5. Neural crest migration occurs independently of Sox9 function. (A)
Experimental timeline. Two-cell stage embryos are injected in one
blastomere with 1 ng of Sox9DC-GR mRNA. Embryos are subsequently
incubated with dexamethasone (+Dex) at different time points during
migration of the neural crest (stages 17, 20, or 22), and fixed at stage 25
for detection of Twist and AP2 in the migrating cranial neural crest by
whole-mount in situ hybridization. (B) AP2 and Twist whole-mount in
situ hybridization of such embryos. Activation of Sox9 inhibitory mutant
(+Dex) after neural crest specification (stage 17 or 22) does not prevent
cranial neural crest cell migration. Note that the extent of migration of
AP2-and Twist-expressing cells in the cranial region is identical in
control (uninjected) and injected sides. RNA encoding the lineage tracer
h-galactosidase was coinjected to identify the injected side (red staining).
Embryos are viewed from the lateral side, anterior to the right (left
panels) or anterior to the left (right panels).