|
Fig. 2. Expression patterns of XPIASy and XSmad2 during Xenopus development. (A) Semi-quantitative RT-PCR analysis of XPIASy and XSmad2 expression was performed using whole embryos at different stages. ODC (Ornithine decarboxylase) was used as a control. (B) XPIASy and XSmad2 show different temporal expression in the marginal zone at the early gastrula stage. Stage 10 embryos were dissected as shown into animal pole (AN), vegetal pole (VG), DMZ (D) or VMZ (V) explants, or whole embryos (WE), and subjected to RT-PCR analysis of XPIASy and XSmad2. XPIASy is expressed strongly in the VMZ compared with the DMZ. (C) In situ hybridization of XPIASy (a-g) and XSmad2 (h-n) during development. (a,h) Stage 6-1/2, lateral view; (b,i) stage 10; (c,j) stage 18, anterior view; (d,k) stage 25; (e,l) stage 27; (f,m) stage 29/30; and (g,n) stage 37/38. |
|
Fig. 5. XPIASy inhibits abnormal mesoderm induction at the animal side. (A) Design of two XPIASy morpholino (Mo-1 and Mo-2) and a mutated Mo-1 (Mo-mut). Mutated positions of Mo-mut are indicated as capital letters. (B) The XPIASy morpholino-1 (Mo-1) specifically decreases the XPIASy protein level. The indicated concentrations of Mo-1 or control morpholino and Flag-tagged XPIASy (1 ng) were injected into both blastomeres of two-cell stage embryos. The protein was analyzed at stage 10.5 by western blotting against Flag. (C) The ventralized phenotype caused by XPIASy is rescued by co-injection with Mo-1. The mRNAs of 1 ng XPIASy alone (a) or together with 10 ng of Mo-1 (b) were injected into the DMZ of four-cell stage embryos. The phenotype was monitored at stage 28. (c) Uninjected embryo. (D) Secondary axis was induced by Mo-1 injection into VMZ. (E) Mo-1 slightly induces elongation of animal caps. Mo-1 (40 ng) was injected into both blastomeres of two-cell stage embryos, and its effect on elongation was analyzed. (a) Uninjected caps, (b) morpholino injected caps and (c) the sibling embryo. (F) Both XPIASy morpholinos (Mo-1 and Mo-2) induce the expression of Chordin as does Smad2. The mRNAs of β-gal (0.5 ng) and 0.25 ng XSmad2 (a), 0.5 ng XPIASy (b), 20 ng Mo-1 (c), 20 ng Mo-2 (d) or 20 ng control morpholino (e) were injected in one side of the two-cell stage embryos. At stage 10, embryos were subjected toβ -gal staining followed by in situ hybridization against Chordin. (G) Mo-1 induces transcription of XSmad2 targets but not targets of XSmad1 and β-catenin. Different concentrations of the indicated morpholino were injected into both blastomeres of two-cell stage embryos. The caps were collected as described in the Materials and methods for RT-PCR analysis. (H) Mo-2 also induces transcription of XSamd2 targets but Mo-mut does not affect transcription of XSmad2 targets. (I) XPIASy inhibits transcription of mesoderm genes induced by Mo-2. |
|
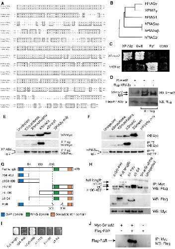
Fig. 1. Identification of XPIASy as a Smad2-interacting protein. (A) An alignment of human and Xenopus PIASy (GenBank AF077952 and AF397163). Shaded amino acids are conserved residues (75% identical). (B) Phylogenetic tree of human PIAS family members and XPIASy. (C) The C-terminal region of XSmad2 binds to XPIASy in a yeast two-hybrid assay. L40 cells were transformed with pLexA-Smad2 (amino acids 180 to 432) or pLexA-Ras(G12V) and with pACTII-XPIASy, pACTII-HK-Swift (Shimizu et al., 2001), pVP-Raf or a vector, pACTII-HK. The interaction was tested by growth on SD-Trp-Leu-His plates supplemented with 10 mM 3-AT for 3 days. (D) Full-length of XSmad2 interacts with full-length XPIASy in immunoprecipitation assay. The mRNA of Flag-tagged XPIASy was injected alone (lane 3) or with XSmad2 (lanes 1,2). (E) XPIASy interacts weakly with XSmad4α or XSmad4β but not with XSmad1. The mRNA of Flag-tagged XPIASy was injected with the indicated Myc-tagged Xenopus Smad members, and interaction was analyzed by immunoprecipitation using anti-Flag antibody. (F) Mouse PIASy interacts strongly with XSmad2 but weakly with XSmad4α or XSmad4β. The mRNA of T7-tagged mouse PIASy was injected with the indicated Myc-tagged Xenopus Smad members, and interaction was analyzed by immunoprecipitation using the anti-T7 antibody. (G) Structures of XPIASy deletion constructs. (H) Immunoprecipitation of XPIASy deletion constructs with full-length of XSmad2. (Upper panel) A western blot of immunoprecipitated samples. The mRNA of Flag-tagged XPIASy construct was injected with Myc-tagged XSmad2 in Xenopus embryos. After immunoprecipitation against Myc, precipitated proteins were analyzed by anti-Flag staining. (Lower two panels) Before immunoprecipitation, expressed proteins were confirmed by Flag and Myc staining. (I) The N-terminal region of XPIASy interacts with the C-terminal region of XSmad2. A yeast two-hybrid assay was performed supplemented with 5 mM 3-AT, using pLexA-Smad2 (amino acids 180 to 432) and XPIASy deletion constructs subcloned into pACTII. (J) Immunoprecipitation of RING domain deleted construct, PδR. The indicated constructs were injected into Xenopus embryos. After immunoprecipitation against Myc, western blotting was performed with anti-Flag antibody. |
|
Fig. 3. XPIASy functions as an inhibitor of XSmad2. (A) The effect of XPIASy on embryogenesis. Embryos were injected into the dorsal midline at the four-cell stage with XPIASy mRNA at a concentration of 0.5 ng (a), 1 ng (b), 5 ng (c) or 10 ng (d), or with dominant-negative XSmad2 mRNA at 5 ng (f) or 8 ng (g), and developed until stage 27. (e) Uninjected control. (B) The ventralized phenotype induced by XPIASy is largely rescued by co-injecting with XSmad2, but not with β-catenin. Embryos were injected into the DMZ at the four-cell stage with 1 ng XPIASy (a), 1 ng XPIASy and 0.1 ng XSmad2 (b) or β-catenin at 0.1 ng (c) or 0.5 ng (d). (e) Uninjected embryo. (C) XPIASy inhibits animal cap elongation, mediated by the Smad2/activin pathway. Both blastomeres of two-cell stage embryos were injected with 0.5 ng of XSmad2 (a), XSmad2 and 0.2 pg of activin (b), 0.5 ng of XPIASy (c), XPIASy and activin (d), XSmad2 and XPIASy (e), XSmad2, XPIASy and activin (f), nothing (g), or activin (h). At stage 8, animal caps were dissected and cultured until stage 23. (D) XPIASy inhibits mesoderm marker transcription activated by the Smad2 pathway but only slightly inhibits transcription induced by the Wnt pathway. Semi-quantitative RT-PCR was performed to analyze the effect of XPIASy on transcription of the targets of activin/XSmad2 and Wnt pathways. The mRNAs (0.5 ng) of XSmad2 (a), activin (b) or β-catenin (c) and/or XPIASy were injected into both blastomeres at the two-cell stage. RT-PCR analysis was performed using animal caps as described in the Materials and methods. XPIASy largely reduces the transcription of XSmad2 or activin target genes (Chordin, Mix.2, Xbra1 and Xnr1) but not Smad1/5 target genes (BMP4, Xvent1 and Msx1), (a) while it only slightly reduces the level of β-catenin target genes (Siamois, Xnr3 and Chordin (c). Un, uninjected caps; WE, whole embryos. (E) XPIASy inhibits the transcriptional activity of XSmad2 in luciferase assays using 3TP-luc (a-c) and ARE-luc (d). Reporter plasmid (50 pg) and 0.5 ng of mRNAs of XSmad2 or XPIASy, or both, were injected into both blastomeres of two-cell stage embryos. Luciferase assay was performed using whole embryos (a,c,d) or animal caps (b) in the presence (c) or absence (a,b,d) of activin (0.2 pg) as described in the Materials and methods. (F) XSmad2 and β-catenin regulate expression of XPIASy in positive and negative ways, respectively. The indicated amount of XSmad2 or β-catenin mRNA was injected in the animal side of two-cell stage Xenopus embryos. XPIASy level in animal caps was analyzed as described in the Materials and methods. This PCR-cycle number for XPIASy is higher than that in D. |
|
Fig. 4. The RING domain is not absolutely required for the XPIASy activity. (A) XPIASy modifies a small ratio of XSmad2 with SUMO-1. The indicated mRNAs of Myc-tagged XSmad2 (0.5 ng), XPIASy (0.5 ng), flag-tagged SUMO-1 (0.5 ng) and/or PδR (0.5 ng) were injected into blastomeres at the two-cell stage. Status of XSmad2 protein was analyzed at stage 10.5 by western blotting using Myc antibody. In addition, after immunoprecipitation with Myc antibody, the amount of SUMOylated XSmad2 was analyzed with Flag staining. (B) PδR still inhibits mesoderm marker expression induced by XSmad2. The mRNAs of PδR (0.5 ng) or/and XSmad2 (0.5 ng) were injected into both blastomeres at two-cell stage embryos. RT-PCR was performed using the animal caps as described in the Materials and methods. (C) PδR still induces ventralized structures in a dose-dependent manner. The PδR mRNA was injected into the DMZ at the four-cell stage at 1 ng (a), 3 ng (b) and 6 ng (c). The phenotypes were examined at stage 27. (d) Uninjected embryo. |
|
Fig. 6. A possible model of XPIASy activity in mesoderm induction. (A) Expression of XPIASy (orange) and XSmad2 (hatched). (B) A model for the role XPIASy on inhibition of mesoderm induction at the animal pole (top). A model for dorsal mesoderm induction by inhibiting XPIASy expression (bottom). |
|
pias4 (protein inhibitor of activated STAT, 4) gene expression in Xenopus laevis embryo, assayed via in situ hybridization, NF stage 6.5 , lateral view, animal pole up. |
|
pias4 (protein inhibitor of activated STAT, 4) gene expression in Xenopus laevis embryo, assayed via in situ hybridization, NF stage 18, anterior view, dorsal up. |
|
pias4 (protein inhibitor of activated STAT, 4) gene expression in Xenopus laevis embryo, assayed via in situ hybridization, NF stage 26, lateral view, anterior left, dorsal up. |
|
pias4 (protein inhibitor of activated STAT, 4) gene expression in Xenopus laevis embryo, assayed via in situ hybridization, NF stage 28, lateral view, anterior left, dorsal up. |
|
|
|
smad2 (SMAD family member 2 ) gene expression in Xenopus laevis embryo, assayed via in situ hybridization, NF stage 6.5 , lateral view, animal pole up. |
|
smad2 (SMAD family member 2 ) gene expression in Xenopus laevis embryo, assayed via in situ hybridization, NF stage 18, anterior view, dorsal up. |
|
smad2 (SMAD family member 2 ) gene expression in Xenopus laevis embryo, assayed via in situ hybridization, NF stage 26, lateral view, anterior left, dorsal up.
|
|
smad2 (SMAD family member 2 ) gene expression in Xenopus laevis embryo, assayed via in situ hybridization, NF stage 28, lateral view, anterior left, dorsal up. |
|
|