Click here to close
Hello! We notice that you are using Internet Explorer, which is not supported by Xenbase and may cause the site to display incorrectly.
We suggest using a current version of Chrome,
FireFox, or Safari.
Curr Biol
2004 Oct 26;1420:1877-81. doi: 10.1016/j.cub.2004.10.003.
Show Gene links
Show Anatomy links
Protein kinase A, which regulates intracellular transport, forms complexes with molecular motors on organelles.
Kashina AS, Semenova IV, Ivanov PA, Potekhina ES, Zaliapin I, Rodionov VI.
???displayArticle.abstract???
Major signaling cascades have been shown to play a role in the regulation of intracellular organelle transport . Aggregation and dispersion of pigment granules in melanophores are regulated by the second messenger cAMP through the protein kinase A (PKA) signaling pathway ; however, the exact mechanisms of this regulation are poorly understood. To study the role of signaling molecules in the regulation of pigment transport in melanophores, we have asked the question whether the components of the cAMP-signaling pathway are bound to pigment granules and whether they interact with molecular motors to regulate the granule movement throughout the cytoplasm. We found that purified pigment granules contain PKA and scaffolding proteins and that PKA associates with pigment granules in cells. Furthermore, we found that the PKA regulatory subunit forms two separate complexes, one with cytoplasmic dynein ("aggregation complex") and one with kinesin II and myosin V ("dispersion complex"), and that the removal of PKA from granules causes dissociation of dynein and disruption of dynein-dependent pigment aggregation. We conclude that cytoplasmic organelles contain protein complexes that include motor proteins and signaling molecules involved in different components of intracellular transport. We propose to call such complexes 'regulated motor units' (RMU).
Figure 1.
Protein Kinase A Is Associated with Pigment Granules In Vitro and In Vivo
(A) Immunoblotting of whole cell extract (E), granule preparations (Ga, Gd), and granule-free supernatants (Sa, Sd) from dispersed (Gd, Sd) and aggregated (Ga, Sa) cells with affinity-purified peptide antibody against human RIIα. Samples were normalized by volume to allow direct comparison of RIIα amounts. RIIα in melanophores exists in both soluble and granule bound form; although the majority of RIIα is soluble, a significant fraction of it is found on granules both in aggregated and dispersed cells.
(B) Pairs of phase contrast (left) and fluorescence (right) images of cells transfected with recombinant GFP-RIIα from cells treated with 10−8 M melatonin to induce pigment aggregation (top) or melanocyte-stimulating hormone (MSH) to induce dispersion (bottom). GFP-RIIα is localized as fluorescent dots whose distribution and behavior in response to hormones closely resembles that of pigment granules.
Figure 2.
Motor Proteins on Pigment Granules Form Complexes with Signaling Molecules
(A) Immunoprecipitation of the pigment granule proteins from aggregated (Gd) and dispersed (Ga) cells with 74.1 antibody against dynein intermediate chain, probed with antibodies to motor proteins and signaling molecules. The left column shows immunoreactivity of each antibody with the whole cell extract (E). Dynein coimmunoprecipitates with p150Glued and RIIα but not with myosin V or kinesin II.
(B) Immunoprecipitation of pigment granule proteins or whole-cell extract with monoclonal antibody K2.4 against the 85 kDa subunit of kinesin II. Kinesin II coimmunoprecipitates with myosin V, RIIα, p150Glued, but not dynein.
(C) Immunoprecipitation of pigment granule proteins with polyclonal antibody DIL-1 against the myosin V heavy chain (left) or a combination of GST-tagged myosin stalk-tail region and polyclonal GST antibody (right). DIL-1 immunoporecipitate contains RIIα and p150Glued but not dynein or kinesin II, most likely due to antibody masking of the kinesin II binding site; GST-myosin immunoprecipitate contains kinesin II and myosin V but no dynein, confirming the specificity of the kinesinII/myosinV interaction.
(D) cAMP agarose-affinity chromatography of pigment granule extract; pigment granules (G) and cAMP agarose precipitate in the absence or presence of cAMP (P and P+cAMP) probed with the antibodies against RIIα (RII), p150Glued (p150), kinesin II (KinII), myosin V (MyoV), and dynein intermediate chain (DIC). cAMP agarose beads specifically bind RIIα and also pull down p150Glued, myosin V, kinesin II, and dynein. These interactions are completely abolished in the presence of 10 mM cAMP that specifically blocks the binding of RIIα to the agarose beads. The results of coimmunoprecipitation, GST pulldown, and cAMP agarose-affinity chromatography suggest the existence of two independent complexes of motor proteins with signaling molecules: one containing motor molecules responsible for pigment aggregation and the other—those responsible for pigment dispersion. Abbreviations are as follows: E, cell extract; P, immunoprecipitate; DIC, dynein intermediate chain; KinII, 85 kDa kinesin II chain; MyoV, Myosin V heavy chain (DIL-2 antibody); p150Glued, 150 kDa subunit of the dynactin complex; RII, RIIα subunit of PKA.
Figure 3.
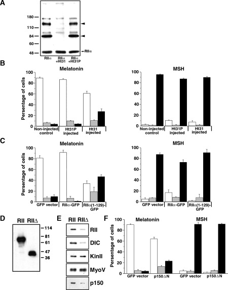
RIIα Interaction with Pigment Granules via AKAP Is Required for Pigment Aggregation
(A) Blot overlay of pigment granule preparation with recombinant RIIα. RIIα binds to two polypeptides in the granule preparation with approximate molecular weights of 160 kDa and 80 kDa (arrowheads) as well as to itself (arrow), presumably through its dimerization domain. The binding of RIIα to the 160 and 80 kDa polypeptides, unlike other polypeptides in the preparation, is specifically inhibited by addition of Ht31, a peptide that blocks RIIα-AKAP interaction (middle), but not by the control peptide Ht31p (right).
(B) Injection of the Ht31 peptide partially inhibits pigment aggregation. Data is expressed as a percentage of cells with aggregated (white bars), partially aggregated (gray bars), and dispersed (black bars) pigment. Left, pigment aggregation stimulated by melatonin. The amount of aggregated cells is similar in noninjected cells and cells injected with the control peptide Ht31p but reduced by about 35% in cells injected with Ht31, while the amount of dispersed and partially dispersed cells is low in control and Ht31p-injected cells but increases upon injection of Ht31. Right, pigment dispersion stimulated by MSH. Injections of Ht31 or Ht31p have no effect on the amount of dispersed and aggregated cells as compared to control, noninjected cells. Percentages are calculated from at least 300 cells per injection experiment.
(C) Transfection of truncated (aa 1–129) but not full-length RIIα partially inhibits pigment aggregation while having no effect on pigment dispersion. Data is expressed similarly to (B). Percentages are calculated from 200 cells per treatment.
(D) Pigment granule preparations from cells transfected with full-length GFP- RIIα (RII) and truncated GFP- RIIα (RIIΔ) probed with anti-GFP reveal protein bands of 76 kDa and 39 kDa, respecitvely.
(E) Transfection with truncated but not full-length RIIα displaces the endogenous RIIα, p150Glued, and dynein, but not kinesin or myosin V, from granules. Preparations of granules from cells transfected with full-length GFP-RIIα (RII) and truncated GFP-RIIα (RIIΔ) probed with antibodies to RIIα, dynein intermediate chain, kinesin II, myosin V, and p150Glued.
(F) Perturbation of dynein association with the granules has the same effect on pigment transport as RIIα removal. Data is expressed similarly to (B) and (C). In each chart, error bars represent the standard error of the mean of three independent experiments.
Figure 4.
Hypothesis about the Arrangement of Motor and Signaling Complexes on the Surface of Pigment Granules
Dynein (blue) most likely associates with the granule through p150Glued (pink), which in turn binds to the granule through the dynactin complex and also by binding RIIα-AKAP complex (green-gray). Perturbation of interaction of RIIα with AKAP inhibits interaction of p150Glued with dynactin and displaces p150Glued with bound dynein from the granules. Myosin V (red) and kinesin II (purple) form a complex with AKAP-bound RIIα, most likely through interaction with p150Glued. Myosin has an independent binding site on the granule surface via adaptor proteins similar to rab27 (brown) and melanophilin (violet), which stabilizes the complex in the absence of RIIα-AKAP interaction.