XB-ART-2708
J Cell Biol
2004 Nov 22;1674:687-98. doi: 10.1083/jcb.200405053.
Show Gene links
Show Anatomy links
Phosphorylation of DCC by Fyn mediates Netrin-1 signaling in growth cone guidance.
Meriane M, Tcherkezian J, Webber CA, Danek EI, Triki I, McFarlane S, Bloch-Gallego E, Lamarche-Vane N.
???displayArticle.abstract???
Netrin-1 acts as a chemoattractant molecule to guide commissural neurons (CN) toward the floor plate by interacting with the receptor deleted in colorectal cancer (DCC). The molecular mechanisms underlying Netrin-1-DCC signaling are still poorly characterized. Here, we show that DCC is phosphorylated in vivo on tyrosine residues in response to Netrin-1 stimulation of CN and that the Src family kinase inhibitors PP2 and SU6656 block both Netrin-1-dependent phosphorylation of DCC and axon outgrowth. PP2 also blocks the reorientation of Xenopus laevis retinal ganglion cells that occurs in response to Netrin-1, which suggests an essential role of the Src kinases in Netrin-1-dependent orientation. Fyn, but not Src, is able to phosphorylate the intracellular domain of DCC in vitro, and we demonstrate that Y1418 is crucial for DCC axon outgrowth function. Both DCC phosphorylation and Netrin-1-induced axon outgrowth are impaired in Fyn(-/-) CN and spinal cord explants. We propose that DCC is regulated by tyrosine phosphorylation and that Fyn is essential for the response of axons to Netrin-1.
???displayArticle.pubmedLink??? 15557120
???displayArticle.pmcLink??? PMC2172574
???displayArticle.link??? J Cell Biol
Species referenced: Xenopus laevis
Genes referenced: actl6a akt1 cdc42 dcc fn1 fyn mbp myc neo1 ntn1 nup62 pak1 rac1 sqstm1 tff3.7
???attribute.lit??? ???displayArticles.show???
|
|
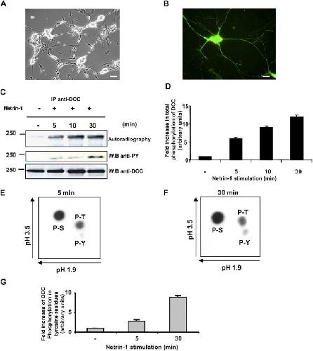
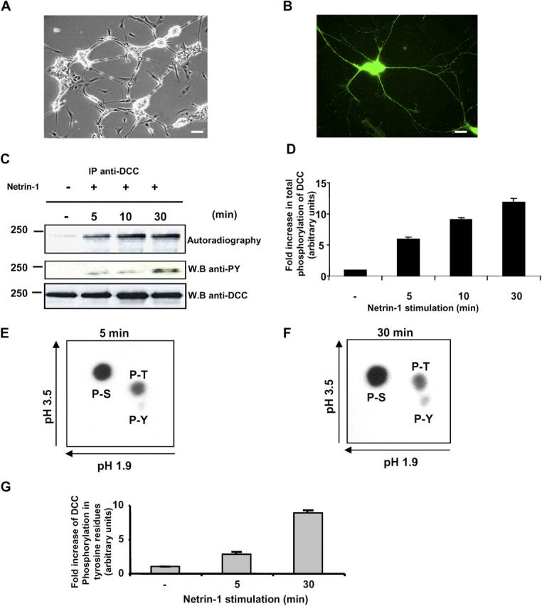
Figure 1. DCC is rapidly phosphorylated in vivo upon Netrin-1 stimulation in embryonic rat CN. (A) Phase-contrast image of E13 rat CN 72 h after plating on laminin. Bar, 40 μm. (B) Immunofluorescence of CN with anti-DCC antibodies showing DCC expression in the cell bodies and along the axons. Bar, 20 μm. (C) E13 rat CN labeled with [32P]orthophosphate for 2 h were either stimulated or not with Netrin-1 for 5, 10, and 30 min. Endogenous DCC was immunoprecipitated (IP) from the cell lysates. The radiolabeled proteins were subjected to SDS-PAGE and identified by autoradiography. The membrane was immunoblotted with anti-pY and anti-DCC antibodies to show the total amount of DCC. (D) Quantitative analysis of the phosphorylation level of DCC after Netrin-1 stimulation of rat CN. Fold increase in total phosphorylation of DCC was determined by densitometry (n = 3). Error bars represent SD. (E and F) The bands corresponding to phosphorylated DCC obtained after 5 min (E) or 30 min (F) of Netrin-1 stimulation were subjected to a phospho–amino acid analysis. (G) Quantitative analysis of DCC phosphorylation on tyrosine residues, using the method described in D (n = 3). Error bars represent SD. |
|
|
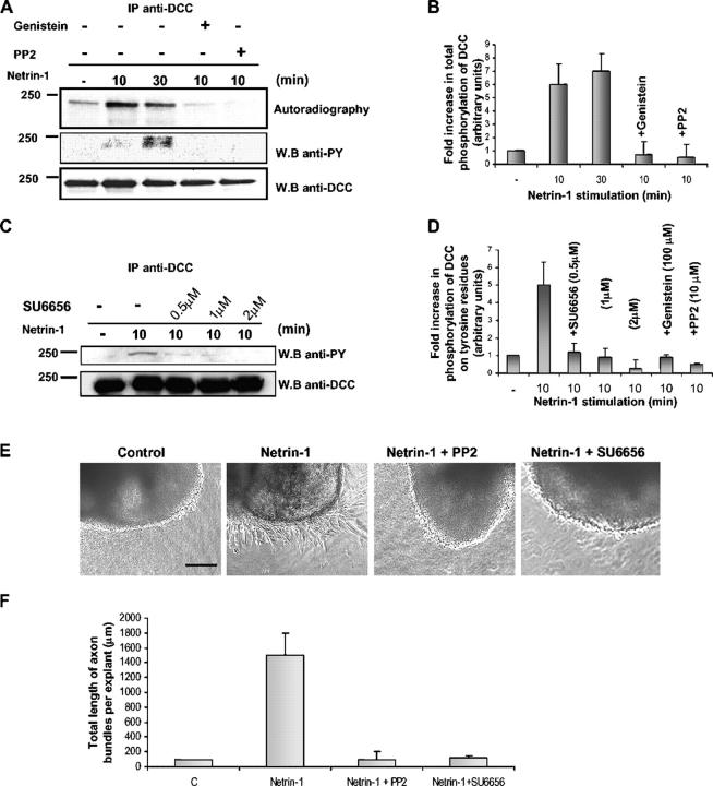
Figure 2. DCC phosphorylation on tyrosine residues is Src family kinase dependent and is critical for Netrin-1–mediated axon outgrowth. (A) Labeling of CN was or was not followed by stimulation with Netrin-1 for 10 or 30 min. The neurons were also treated or not, for 2 h, with either genistein or PP2 before a 10-min Netrin-1 stimulation. (C) Nonlabeled rat CN were also treated for 2 h with different concentrations of SU6656 before a 10-min Netrin-1 stimulation. (A and C) DCC was immunoprecipitated (IP) from the cell lysates and the products were analyzed by SDS-PAGE and autoradiography. The membrane was immunoblotted with anti-pY and anti-DCC antibodies to analyze the total amount of DCC. (B) Quantitative analysis of the total DCC phosphorylation after genistein or PP2 treatments (n = 4). (D) Quantitative analysis of DCC phosphorylation on tyrosine residues after genistein, PP2, or SU6656 treatments. (B and D) Error bars represent SD. (E) E13 rat dorsal spinal cord explants were cultured for 36 h, alone (control), in the presence of Netrin-1, or with both Netrin-1 and either PP2 or SU6656. Bar, 100 μm. (F) Quantification of the total length of axon bundles per explant in micrometers. Error bars represent SD. |
|
|
Figure 3. Inhibition of Src family kinases abolishes Netrin-1âinduced turning response of RGC growth cones. (A, B, D, and E) X. laevis RGC growth cones extending from a 24-h stage 24 explant culture. Pulsatile ejection of Netrin-1 from a pipette (*) with a 0.5â1.0-μm opening was used to set up a concentration gradient next to an extending RGC growth cone (arrowheads). (A and D) Trajectories of growth cones before applying the pipette solution (arrows). (B and E) Growth cones (arrows) 45 min after continuous exposure to the Netrin-1 concentration gradient. The growth cone in the control bath (A and B) turned toward the Netrin-1 source, whereas the growth cone bathed in 0.25 μM of Src kinase inhibitor PP2 (D and E) ignored the Netrin-1 source. (C and F) Superimposed neurite trajectories of growth cones exposed to Netrin-1 source in a control medium (C) and growth cones exposed to Netrin-1 in the presence of PP2 (F). (G) Representation of the mean turning angles of the growth cones in C and F (P < 0.05; unpaired two-tailed t test). Error bars represent SD. |
|
|
Figure 4. The intracellular domain of DCC is phosphorylated in vitro by Fyn tyrosine kinase. (A) The extracellular domain of DCC is characterized by four amino-terminal Ig-like domains and six fibronectin type III (FNIII) repeats, the transmembrane domain, and the cytodomain, which contains three regions according to the rat amino acid sequence: P1, P2, and P3. Protein mutants of rat DCC were created by substituting each tyrosine in the cytodomain at 1261, 1272, 1361, and 1418 positions into a phenylalanine residue. (B) Amino acid sequence alignment of DCC proteins from different species and human neogenin. The tyrosine residues corresponding to the rat amino acid sequence of DCC are shown in red. (C) 20 μg of GST fusion proteins containing the cytodomains of the wild-type DCC (DCC-C) and the DCC-C-Y1261F and DCC-C-Y1418F mutants was incubated without or with the active Fyn or Src kinases in the presence of γ-[32P]ATP. As positive controls, Fyn was incubated with 5 μg MBP, and Src with 5 μg of a specific peptide substrate. The products were analyzed by SDS-PAGE followed by autoradiography, and the total amount of GST fusion proteins was determined by Western blot (W.B) with anti-DCC antibodies. Autophosphorylated bands of Fyn and Src are also shown as positive controls of their autoactivation. (D) Quantitative analysis of the percent DCC phosphorylated by Src kinases in vitro. 100% corresponds to the phosphorylation of wild-type DCC-C protein (n = 3). Error bars represent SD. |
|
|
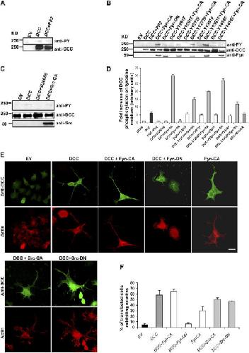
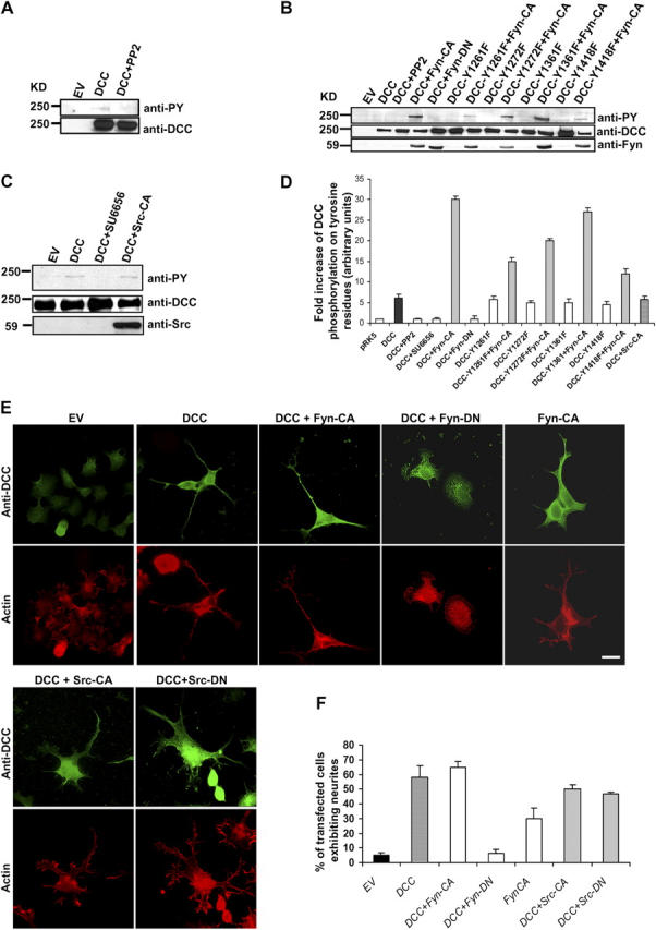
Figure 5. Fyn tyrosine kinase regulates the phosphorylation of DCC and is critical for DCC-induced neurite outgrowth in N1E-115 cells. (A) N1E-115 cells were transfected with empty vector (EV) or pRK5-DCC (DCC). Cells expressing DCC were treated with PP2. DCC was immunoprecipitated from the lysates, and the total amount of DCC was determined using anti-DCC antibodies. Anti-pY antibodies were used to show the level of DCC phosphorylation on tyrosines. (B) The empty vector (EV), DCC, DCC-Y1261F, DCC-Y1272F, DCC-Y1361F, or DCC-Y1418F constructs were transfected either alone or together with Fyn-CA, in N1E-115 cells. Cells expressing DCC were treated with the Src kinase inhibitor PP2. DCC was also cotransfected with Fyn-DN. The expression of these proteins was analyzed by Western blot using anti-DCC and anti-Fyn antibodies, and the phosphorylation levels of these proteins were assessed using anti-pY antibodies. (C) N1E-115 cells were transfected with empty vector (EV) or with DCC, alone or with Src-CA. DCC-transfected cells were also treated with SU6656. After DCC immunoprecipitation, the phosphorylation levels of these proteins were assessed using anti-pY antibodies, and the total amounts of the expressed proteins were determined using anti-DCC and anti-Src antibodies. (D) Quantitative analysis of the tyrosine phosphorylation of DCC and DCC mutant proteins in N1E-115 cells (n = 3). Error bars represent SD. (E) N1E-115 cells were transfected with empty vector (EV), Fyn-CA alone, and DCC either alone or together with Fyn-CA, Fyn-DN, Src-CA, or Src-DN. The cells were costained with anti-DCC antibodies and rhodamine-conjugated phalloidin to visualize the actin filaments. Fyn or Src expression was visualized using anti-p62 antibodies (Santa Cruz Biotechnology, Inc.) (not depicted). Bar, 20 μm. (F) Quantitative analysis of the percent of transfected N1E-115 cells exhibiting neurites shown in E (n = 3) was performed in a blinded fashion. Error bars represent SD. |
|
|
Figure 6. Netrin-1âinduced DCC phosphorylation on tyrosine residues and neurite outgrowth are impaired in Fynâ/â mice. (A) E11.5 Fyn+/+ mouse CN were or were not stimulated with Netrin-1 for 10 or 30 min. The neurons were also pretreated with SU6656 before a 10-min stimulation with Netrin-1. DCC was immunoprecipitated from the cell lysates and the products were analyzed by SDS-PAGE. The membrane was immunoblotted with anti-pY and anti-DCC antibodies. (B) E11.5 CN dissected from Fynâ/â mice were or were not stimulated for 10 or 30 min with Netrin-1. DCC immunoprecipitates were analyzed by Western blot using anti-pY and anti-DCC antibodies. (C) Quantitative analysis of the phosphorylation level of DCC on tyrosine residues after Netrin-1 stimulation in E11.5 wild-type or Fynâ/â CN, determined by densitometry (n = 3). Error bars represent SD. (D) E11.5 dorsal spinal cord explants from Fyn+/+ or Fynâ/â mice were cultured for 20 h, alone (control) or in the presence of Netrin-1. Fyn+/+ explants were also treated with both Netrin-1 and SU6656. Bar, 100 μm. (E) Quantification of the total length of axon bundles per explant in micrometers (n = 36). Error bars represent SD. |
|
|
Figure 7. DCC phosphorylation on tyrosine 1418 is critical for neurite outgrowth in N1E-115 cells. (A) Immunocytochemistry of N1E-115 cells expressing DCC, Y1261F-, Y1272F-, Y1361F-, or Y1418F-DCC mutant proteins. The cells were costained with anti-DCC antibodies and with rhodamine-conjugated phalloidin to stain F-actin. Cells expressing DCC were treated with either PP2 or SU6656. Bar, 20 μm. (B) Quantitative analysis of the percent transfected N1E-115 cells exhibiting neurites shown in A (n = 4). The percent transfected N1E-115 cells exhibiting neurites was determined by counting >100 expressing cells exhibiting at least one neurite per cell. A neurite was defined as a process that measured at least the length of one cell body. Error bars represent SD. |
|
|
Figure 8. DCC phosphorylation on tyrosine 1418 is critical for Netrin-1âinduced Rac1 activation. (A) COS-7 cells coexpressing DCC, Y1261F-, or Y1418F-DCC mutants together with Myc-Rac1 protein were or were not treated with Netrin-1 for 5 min. The GTP-loaded Rac1 were pulled down from the cell lysates using GST-Cdc42/Rac interactive binding domain-Pak1 fusion protein. The proteins from the pull-down and from the total cell lysate were analyzed by Western blot using anti-DCC antibodies and anti-Myc antibodies to detect both Rac1-GTP and the total Rac1. (B) Quantitative analysis of Rac1 activation by DCC and DCC tyrosine mutants after Netrin-1 treatment (n = 5). Error bars represent SD. |
|
|
Figure 9. The model. Netrin-1 binding to DCC induces a rapid phosphorylation of Y1418 in the vicinity of the P3 region by Fyn. This primary event might initiate directly or indirectly the activation of a specific unknown guanine nucleotide exchange factor (GEF) that activates Rac1, leading subsequently to actin assembly at the plasma membrane, axon outgrowth, and attraction. |
References [+] :
Akiyama,
Genistein, a specific inhibitor of tyrosine-specific protein kinases.
1987, Pubmed
Akiyama, Genistein, a specific inhibitor of tyrosine-specific protein kinases. 1987, Pubmed
Bashaw, Chimeric axon guidance receptors: the cytoplasmic domains of slit and netrin receptors specify attraction versus repulsion. 1999, Pubmed
Bixby, Tyrosine phosphorylation in early embryonic growth cones. 1993, Pubmed
Blake, SU6656, a selective src family kinase inhibitor, used to probe growth factor signaling. 2000, Pubmed
Boyle, Phosphopeptide mapping and phosphoamino acid analysis by two-dimensional separation on thin-layer cellulose plates. 1991, Pubmed
Chan, UNC-40, a C. elegans homolog of DCC (Deleted in Colorectal Cancer), is required in motile cells responding to UNC-6 netrin cues. 1996, Pubmed
Charron, The morphogen sonic hedgehog is an axonal chemoattractant that collaborates with netrin-1 in midline axon guidance. 2003, Pubmed , Xenbase
Chisholm, Conservation and divergence of axon guidance mechanisms. 1999, Pubmed
de la Torre, Turning of retinal growth cones in a netrin-1 gradient mediated by the netrin receptor DCC. 1997, Pubmed , Xenbase
Desai, Tyrosine phosphorylation and axon guidance: of mice and flies. 1997, Pubmed
Forcet, Netrin-1-mediated axon outgrowth requires deleted in colorectal cancer-dependent MAPK activation. 2002, Pubmed , Xenbase
Graef, Neurotrophins and netrins require calcineurin/NFAT signaling to stimulate outgrowth of embryonic axons. 2003, Pubmed
Grant, Impaired long-term potentiation, spatial learning, and hippocampal development in fyn mutant mice. 1992, Pubmed
Grunwald, Axon guidance: receptor complexes and signaling mechanisms. 2002, Pubmed
Guan, Signalling mechanisms mediating neuronal responses to guidance cues. 2003, Pubmed
Hanke, Discovery of a novel, potent, and Src family-selective tyrosine kinase inhibitor. Study of Lck- and FynT-dependent T cell activation. 1996, Pubmed
Hong, A ligand-gated association between cytoplasmic domains of UNC5 and DCC family receptors converts netrin-induced growth cone attraction to repulsion. 1999, Pubmed , Xenbase
Huber, Signaling at the growth cone: ligand-receptor complexes and the control of axon growth and guidance. 2003, Pubmed
Keino-Masu, Deleted in Colorectal Cancer (DCC) encodes a netrin receptor. 1996, Pubmed
Kennedy, Netrins are diffusible chemotropic factors for commissural axons in the embryonic spinal cord. 1994, Pubmed
Killeen, UNC-5 function requires phosphorylation of cytoplasmic tyrosine 482, but its UNC-40-independent functions also require a region between the ZU-5 and death domains. 2002, Pubmed
Leonardo, Guidance of developing axons by netrin-1 and its receptors. 1997, Pubmed
Li, Rac1 and Cdc42 but not RhoA or Rho kinase activities are required for neurite outgrowth induced by the Netrin-1 receptor DCC (deleted in colorectal cancer) in N1E-115 neuroblastoma cells. 2002, Pubmed
Li, The adaptor protein Nck-1 couples the netrin-1 receptor DCC (deleted in colorectal cancer) to the activation of the small GTPase Rac1 through an atypical mechanism. 2002, Pubmed
Lundquist, Rac proteins and the control of axon development. 2003, Pubmed
Luo, Actin cytoskeleton regulation in neuronal morphogenesis and structural plasticity. 2002, Pubmed
Maness, c-src gene product in developing rat brain is enriched in nerve growth cone membranes. 1988, Pubmed
Merz, Multiple signaling mechanisms of the UNC-6/netrin receptors UNC-5 and UNC-40/DCC in vivo. 2001, Pubmed
Olson, An essential role for Rho, Rac, and Cdc42 GTPases in cell cycle progression through G1. 1995, Pubmed
Serafini, Netrin-1 is required for commissural axon guidance in the developing vertebrate nervous system. 1996, Pubmed
Serafini, The netrins define a family of axon outgrowth-promoting proteins homologous to C. elegans UNC-6. 1994, Pubmed
Shekarabi, The netrin-1 receptor DCC promotes filopodia formation and cell spreading by activating Cdc42 and Rac1. 2002, Pubmed
Songyang, SH2 domains recognize specific phosphopeptide sequences. 1993, Pubmed
Sperber, A unique role for Fyn in CNS myelination. 2001, Pubmed
Srinivasan, Netrin-1/neogenin interaction stabilizes multipotent progenitor cap cells during mammary gland morphogenesis. 2003, Pubmed
Stein, RETRACTED: Hierarchical organization of guidance receptors: silencing of netrin attraction by slit through a Robo/DCC receptor complex. 2001, Pubmed , Xenbase
Suetsugu, Sustained activation of N-WASP through phosphorylation is essential for neurite extension. 2002, Pubmed
Tamagnone, Plexins are a large family of receptors for transmembrane, secreted, and GPI-anchored semaphorins in vertebrates. 1999, Pubmed , Xenbase
Tessier-Lavigne, The molecular biology of axon guidance. 1996, Pubmed
Tessier-Lavigne, Chemotropic guidance of developing axons in the mammalian central nervous system. , Pubmed
Tong, Netrin stimulates tyrosine phosphorylation of the UNC-5 family of netrin receptors and induces Shp2 binding to the RCM cytodomain. 2001, Pubmed
