|
Figure 1 Primary structure of Xenopus
FADD. (A) Nucleotide and predicted amino
acid sequences of Xenopus FADD cDNA
clone db61b04 are shown. Numbers on the
left side of the sequence indicate nucleotide
positions, and numbers on the right side
indicate amino acid positions. The normal
and bold lines under the amino acid
sequence indicate the regions of the DED
and DD domains, respectively. (B) Amino
acid sequences of Xenopus and human
FADDs are compared. Identical and similar
amino acids between Xenopus and human
are indicated by black and shaded boxes,
respectively. |
|
Figure 2 Induction of apoptosis in human
HeLa-K cells by over-expression of Xenopus
FADD (xFADD), caspase-8 (xCaspase-8)
and caspase-10 (xCaspase-10). (A– G) Plasmids
carrying xFADD (B, C), xCaspase-8 (D, E)
or xCaspase-10 (F, G) cDNA, or vector
DNA alone (A), were co-transfected with
the EGFP-expression vector, pCX-EGFP,
into cells. After 24 h culture, transfectants were
washed, fixed and photographed using phase
contrast (left panels) and fluorescence (right
panels) microscopy in the same field. Half
of these transfectants were cultured in the
presence of 100 μm z-VAD-fmk in medium
(C, E, G). (H) The DNA content of transfectants
was assessed by flow cytometry.
Transfectants carrying control vector DNA
(a), xFADD cDNA (b), both xFADD
cDNA and the p35 gene (c), xCaspase-8
cDNA (d), or xCaspase-10 cDNA (e) were
analysed by flow cytometry for the
detection of the DNA content stained with
propidium iodide (PI). Percentage indicates
the cellular population detected in the sub-
G1 fraction of the DNA content. |
|
Figure 3 Induction of apoptosis by xFADD
in wild-type MEF cells, but not caspase-
8-deficient MEF cells. (A) A schematic
diagram is shown of the full length and
truncated mutant xFADD constructs fused
to IRES (Internal Ribosomal Entry Site)-
EGFP. (B) xFADD-EGFP was transfected
into either wild-type MEF cells (b, c) or
caspase-8-deficient MEF cells (f ). The
truncation mutant xFADDdn-EGFP was
introduced into wild-type MEF cells (d),
and the control IRES-EGFP gene was
transfected into both types of MEF cells (a,
e). In caspase-8-deficient MEF cells, mouse
caspase-8 cDNA was co-transfected with
xFADD-EGFP (g, h) or IRES-EGFP (i).
Both wild-type and caspase-8-deficient
MEF transfectants were also incubated with
100 μm z-VAD-fmk (c, h). After 24 h
culture, cells were washed, fixed and photographed
using phase contrast (left panels)
and fluorescence (right panels) microscopy
in the same field. (C) A summery of the
data in (B) is presented. Cell viability was
estimated by counting the number of EGFPpositive
cells in each experiment. Data
present the means and standard deviations
from four experiments. |
|
Figure 4 Transfection of xFADD lacking
the DED motif, a dominant-negative inhibitor
of Fas-mediated apoptosis. (A–E) HeLa-K
cells (A–D) and SK-Hep1 cells (E) were
transfected with the control vector pIRESEGFP
(A, B and in E) or the vector
carrying mutant xFADD (xFADDdn)
cDNA (C, D and in E) fused to the
IRES-EGFP gene as shown in Fig. 3A.
Transfectants were treated with (B, D) or
without (A, C) 500 ng/mL of anti-human
Fas antibody CH-11 and 10 μg/mL of
CHX for 6 h (A–D) or treated with various
concentration of CH11 and 10 μg/mL of
CHX for 8 h (E). Cell viability was examined
under a microscope (A–D) or calculated by
measuring fluorescence in cell lysates (E).
Data present the means and standard
deviations from four experiments (E). |
|
Figure 5 xFADD interaction with Xenopus
and mammalian initiator caspases. (A) 293T
cells were transfected with p35 in conjunction
with empty vector ( lane 1) or plasmids
encoding Flag-xFADD (lanes 2–4), FlagxFADDdn
(lanes 5, 6), Flag-mouse FADD
(lanes 7, 8), HA-xCaspase-8 (lanes 3, 5 and
7), or Myc-xCaspase-10 (lanes 4, 6 and 8).
Twenty-four hours after transfection, cells
were lysed and immunoprecipitated with
an anti-Flag antibody. Immunoprecipitates
and whole cell lysates were analysed by
immunoblotting with anti-Flag, anti-HA
and anti-Myc antibodies for the detection
of xFADD, mouse FADD, xCaspase-8 and
xCaspase-10, respectively. Asterisk indicates
the presence of a nonspecific anti-Flag
immuno-reactive molecule in the cell lysates.
(B) 293T cells were transfected with p35 in
conjunction with empty vector ( lane 1) or
plasmids encoding Flag-xFADD (lanes 2
and 4), Flag-human FADD (lanes 3 and 5),
or Myc-human caspase-8 (lanes 4 and 5).
Fourteen hours after transfection, cells
were lysed and immunoprecipitated with
an anti-Flag antibody. Immunoprecipitates
and whole cell lysates were analysed by
immunoblotting with anti-Myc antibody
for the detection of human caspase-8.
Baculovirus p35 was introduced into all
cells to prevent cell death. Abbreviation, Ig:
immunoglobulin. |
|
Figure 6 Recruitment of xFADD into the DISC complex after
Fas-ligation. 293Fas cells were transfected with p35 (all lanes)
together with empty vector ( lanes 1 and 2) or plasmids encoding
Flag-xFADD (lanes 3 and 4). Twenty-four hours after transfection,
cells were stimulated with ( lanes 2 and 4) or without ( lanes 1 and 3)
500 ng/mL of anti-Fas antibody for 40 min, lysed and immunoprecipitated
with an anti-Fas antibody. Immunoprecipitates and
whole cell lysates were analysed by immunoblotting with anti-
Flag and anti-human Fas antibodies for the detection of xFADD
and Fas, respectively. |
|
Figure 7 Tissue distribution of xFADD and xCaspases-8/10
transcripts in adult frogs. Total RNAs isolated from the brain, heart,
kidney, liver, lung, muscle and spleen of adult frogs were subjected
to RT-PCR analysis for the detection of xFADD, xCaspase-8 and
xCaspase-10 transcripts, and the resulting PCR products were
resolved by a 2.5% agarose-gel electrophoresis ( lanes 1–7). As an
internal control, EF1α transcripts were also examined. Negative
control (no first-strand cDNA added) and molecular-weight
markers (M.W.M.) are shown in lanes 8 and 9, respectively. |
|
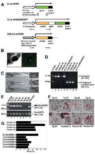
Figure 8 Effects of xFADD in Xenopus larvae. (A) A schematic structure of the constructed transgenes is shown. The transgene, CαAGFP3,
is composed of the fluorescence reporter gene GFP3 and the SV40 polyA signal sequence under the control of the chicken
crystallin αA (CαA) promoter. A second transgene, CαA-xFADD/EGFP, is composed of the CαA promoter, the xFADD-EGFP
construct as shown in Fig. 3A, and the SV40 polyA sequence. A third transgene, XMLC2-xFADD, is composed of xFADD cDNA and
SV40 polyA sequence under the control of the Xenopus myosin light chain 2 (XMLC2) promoter. Primers (P1-P5) specific to each of
the transgenes were used to genotype animals by PCR. (B) Transgenic tadpoles were generated that expressed GFP3 in the eye. A
transgenic tadpole carrying the CαA-GFP3 transgene at stage 45 was imaged using both bright-field (left panel) and fluorescence (right
panel) dissecting microscope. (C, D) Morphological and genomic analyses of transgenic tadpoles reveal xFADD expression in the eye.
Xenopus embryos were injected with the CαA-xFADD/EGFP transgene and allowed to develop to stage 45. Animals displaying irregular
phenotypes of the developing eye were collected and observed under the microscope (C). Two tadpoles (lower and middle) exhibit pinhead-shaped and small left eyes. Transgenic animals were genotyped by PCR-amplifying genomic DNA using two sets of primers-P1
and P2, for the detection of the transgene and P6 and P7, for the detection of the genomic γ-crystallin gene- followed by 1.5% agarosegel
electrophoresis (D). Plasmid DNA carrying CαA-xFADD/EGFP was used as a control. Molecular weight markers (M.W.M.) were
applied in lane 1. (EâG) Genomic and histological analyses were performed on transgenic animals expressing xFADD in the heart. Xenopus
embryos were co-injected with the transgenes XMLC2-xFADD and CαA-GFP3. At stage 46/47, six animals expressing GFP3 in the
eye were collected as Tg#1-Tg#6, and their anterior and posterior halves were used for histological analysis and for preparation of
genomic DNA, respectively. Animals were genotyped by PCR amplification of genomic DNA using two sets of primers-P2 and P3,
for detection of the XMLC2-xFADD transgene and P4 and P5, for the detection of GFP3 cDNA- followed by 1.5% agarose-gel
electrophoresis (E). Plasmid DNA carrying XMLC2-xFADD or CαA-GFP3 was used as control (lane 8) and molecular weight markers
(M.W.M.) were applied in lane 1. Transverse sections containing the heart were prepared and triply stained with azocarmin B, aniline blue and
orange G (F). All upper panels show photographs of animals carrying the XMLC2-xFADD transgene, and the lower left panel shows a photograph
of an animal not carrying the XMLC2-xFADD transgene, and the lower three right panels are normal tadpoles. Scale bar indicates
100 μm. Abbreviation, v: ventricle. The ventricular volume in each animal was calculated by measuring its area in the serial sections (G).
Each bar indicates the ratio of the ventricular volume of each sample to the mean of the ventricular volume of control animals. |