Click here to close
Hello! We notice that you are using Internet Explorer, which is not supported by Xenbase and may cause the site to display incorrectly.
We suggest using a current version of Chrome,
FireFox, or Safari.
???displayArticle.abstract???
The transforming growth factor-beta (TGF-beta) superfamily member, Xenopus nodal-related 3 (Xnr3), induces neural tissues through inhibition of bone morphogenetic proteins (BMPs). We recently identified an inhibitory mechanism in which the pro-region of Xenopus tropicalis nodal-related 3 (Xtnr3) physically interacts with BMP ligands. Here, we show that disulfide-linked heterodimerization does not contribute to BMP inhibition by Xtnr3 and that the Xtnr3 mature region, overexpression of which can induce the same phenotype as full-length Xtnr3, does not inhibit BMP signaling. Furthermore, we find that the BMP-inhibitory domains of Xtnr3 are separately located in the N- and C-terminal regions of the pro-region. These results indicate the pro-region of Nodal-related 3 is both necessary and sufficient for its BMP inhibition.
Fig. 1.
The Xtnr3 pro-region is indispensable for BMP antagonism. (A) In RT-PCR analysis of animal caps, Xtnr3 or cmXtnr3 (1 ng/embryo) suppressed the expression of Xmsx1 and Xvent1 induced by XBMP4 (1 ng/embryo), whereas the mature region of Xtnr3 (mXtnr3) (1 ng/embryo) did not show this activity. (B) Uninjected control embryo at stage 35. (C,D) Examples of anterior defects and protrusions induced by injection of 250 pg of Xtnr3 mRNA (C) or mXtnr3 mRNA (D) into the animal pole of one blastomere of two-cell-stage embryos. (E) Scheme of injections for whole-mount in situ hybridization. mRNAs were injected into one ventral-vegetal blastomere of eight-cell-stage embryos. (FâO) Xmsx1 (FâJ) and Xvent1 (KâO) expression in embryos at stage 11. β-gal mRNA (250 pg) was injected together with each mRNA (500 pg) as a lineage tracer. In situ hybridization signals are indicated in purple and the injected regions shown as red. Injection of β-gal alone (F,K) did not affect Xmsx1 and Xvent1 expression. Xtnr3 (G,L), cmXtnr3 (H,M), and pXtnr3 (J,O) inhibited Xmsx1 and Xvent1 expression, whereas mXtnr3 (I,N) did not affect expression of these genes.
Fig. 2.
Xtnr3 does not form heterodimers with BMP4. Synthetic mRNAs (1 ng/embryo) encoding DcmBMP4-HA, cmXtnr3-6myc, and cmXnr5-6myc were injected into X. laevis embryos. Extracts from stage-10 embryos were immunoprecipitated with anti-myc antibody to isolate myc-tagged cmXtnr3 or cmXnr5 and then subjected to SDSâPAGE under reducing conditions with DTT or non-reducing conditions without DTT. Coimmunoprecipitation of HA-tagged DcmBMP4 was examined by Western blot analysis using an anti-HA antibody. The arrowhead, double asterisks, and single asterisk indicate the heterodimer, homodimer, and monomer, respectively.
Fig. 3.
The N-terminal amino acid residues, 26â95 of the Xtnr3 pro-region are essential for induction of the secondary axis. (A) Structures encoded by the Xtnr3 pro-region constructs. (B) Axis duplication assay. Each mRNA was injected into the marginal zone of both ventral-vegetal blastomeres of eight-cell-stage embryos. The number at the bottom and the top of each bar indicates the amount of mRNA injected (ng/embryo) and injected embryo number, respectively. (C) Uninjected control embryo at stage 35. (D) An example of axis duplication by 0.25 ng pXtnr3δC1 mRNA.
Fig. 4.
The C-terminal amino acid residues, 215â249 of the Xtnr3 pro-region, are also essential for induction of the secondary axis. (A) Structures encoded by the Xtnr3 pro-region constructs. (B) Axis duplication assay. Each mRNA was injected into the marginal zone of both ventral-vegetal blastomeres of eight-cell-stage embryos. The number at the bottom and the top of each bar indicates the amount of mRNA injected (ng/embryo) and injected embryo number, respectively. (C) Uninjected control embryo at stage 35. (D) An example of axis duplication by 1 ng pXtnr3δN1 mRNA.
Fig. 5.
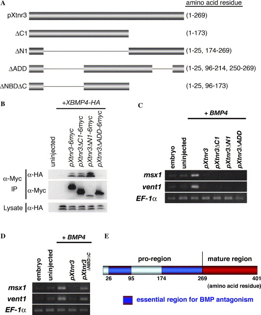
The N-terminal (26â95 aa) and C-terminal (174â269 aa) domains of the Xtnr3 pro-region are required for BMP4 antagonism. (A) Schematic diagram of Xtnr3 pro-region constructs. (B) Immunoprecipitation of Xtnr3 pro-region constructs with XBMP4. HA-tagged XBMP4 mRNA was injected alone or together with the indicated myc-tagged Xtnr3 pro-region constructs. The N-terminal (26â95 aa) and C-terminal (215â249 aa) domains of the Xtnr3 pro-region are necessary for interaction with the BMP4 mature region. (C,D) In RT-PCR analysis of animal caps, Xmsx1 and Xvent1 expression induced by XBMP4 (1 ng/embryo) was suppressed when co-expressed with each Xtnr3 pro-region construct (1 ng/embryo) (C), but pXtnr3δNBDδC (1 ng/embryo) failed to suppress expression of these genes (D). (E) Schematic diagram of BMP-inhibitory domains in Xtnr3 protein.