Click here to close
Hello! We notice that you are using Internet Explorer, which is not supported by Xenbase and may cause the site to display incorrectly.
We suggest using a current version of Chrome,
FireFox, or Safari.
???displayArticle.abstract???
The individual contributions of the three vertebrate GATA factors to endoderm formation have been unclear. Here we detail the early expression of GATA4, 5 and 6 in presumptive endoderm in Xenopus embryos and their induction of endodermal markers in presumptive ectoderm. Induction of HNF3beta by all three GATA factors was abolished when protein synthesis was inhibited, showing that these inductions are indirect. In contrast, whereas induction of Sox17alpha and HNF1beta by GATA4 and 5 was substantially reduced when protein synthesis was inhibited, induction by GATA6 was minimally affected, suggesting that GATA6 is a direct activator of these early endodermal genes. GATA4 induced GATA6 expression in the same assay and antisense morpholino oligonucleotides (MOs), designed to knock down translation of GATA6, blocked induction of Sox17alpha and HNF1beta by GATA4, suggesting that GATA4 induces these genes via GATA6 in this assay. All three GATA factors were induced by activin, although GATA4 and 6 required lower concentrations. GATA MOs inhibited Sox17alpha and HNF1beta induction by activin at low and high concentrations in the order: GATA6>GATA4>GATA5. Together with the timing of their expression and the effects of GATA MOs in vivo, these observations identify GATA6 as the predominant GATA factor in the maintenance of endodermal gene expression by TGFbeta signaling in gastrulating embryos. In addition, examination of gene expression and morphology in later embryos, revealed GATA5 and 6 as the most critical for the development of the gut and the liver.
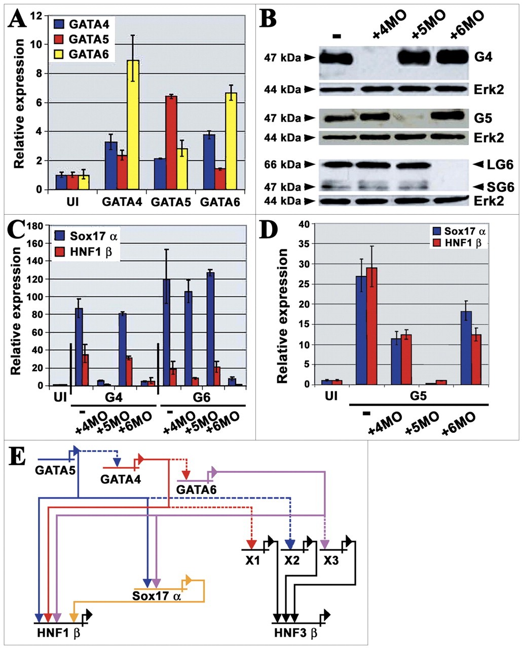
Fig. 5. GATA4, 5 and 6 are required for development of the endoderm in vivo. (A,B,D) In situ hybridisation of Sox17α (A,B) and HNF1β (D) in stage 12 embryos injected vegetally with GATA4, 5 or 6 MOs (10-40 ng). (A,D) First column shows typical whole mount images and second column shows internal staining in halved embryos, black line indicating the plane of section. Yolk plug (YP) and involuted endoderm (blue arrows) are indicated. Black arrows in (D) indicate mesodermal expression. The percentages of embryos expressing high (normal), medium or low levels of Sox17α are represented in a histogram (B). (C,E) Real time RT-PCR analysis of Sox17α (C) and HNF1β and HNF3β (E). For error bars see Fig. 1 legend. (F) In situ hybridisation of HNF1β in stage 34 embryos. Position of the liver anlagen is indicated. (G) General gut morphology in stage 43 embryos. Embryos injected with 40 ng GATA6 MO did not survive to stage 43 and therefore the 20 ng phenotype is shown. The single embryo surviving up to stage 43 of the 30 ng GATA4, 5 and 6 MO injection is shown.
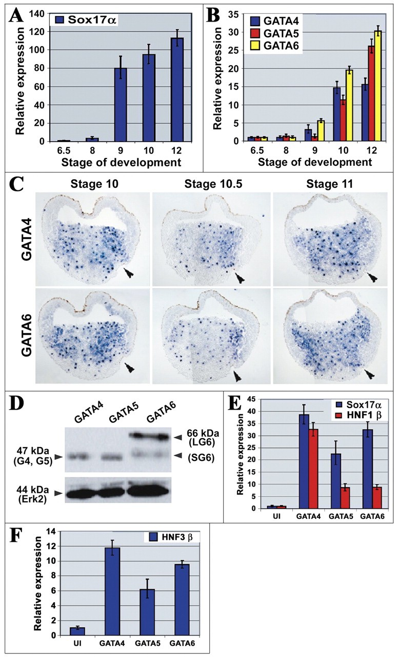
Fig. 1. Expression profiles of GATA4, 5 and 6 and their differential induction of endodermal markers in cap explants. Xenopus embryos were collected at a range of early developmental stages and total RNA was extracted for real-time RT-PCR, monitoring Sox17α (A) and GATA4-6 (B). (C) In situ hybridisation on serial sections of stages 10, 10.5 and 11 embryos, using GATA4 and 6 as probes. Arrowheads mark the dorsal blastopore lip. (D) HA-tagged Xenopus GATA4-6 synthesised in animal caps detected with rat monoclonal anti-HA antibody and anti-rat polyclonal antibody conjugated to peroxidase. LG6: long GATA6, SG6: short GATA6. G4 and G5: GATA4 and 5. Erk2 is a MAPK detected using rabbit polyclonal IgG and anti-rabbit antibody conjugated to horseradish peroxidase, as a loading control. (E,F) Induction of Sox17α, HNF1β (E) and HNF3b (F) revealed by real-time RT-PCR. Error bars represent standard deviations from the mean of three measurements of the same cDNA. Each experiment was repeated three times.
Fig. 3. GATA4 induces early endoderm markers via GATA6. Stage 12 animal caps injected with HA-tagged Xenopus GATA4, 5 or 6 (50 pg) with or without GATA4, 5 or 6 MOs (5 ng). Protein production (B) and real-time RT-PCR for GATA4, 5 and 6 (A) and Sox17α, HNF1β (C,D). LG6: long GATA6, SG6: short GATA6, G5: GATA5, G4: GATA4. For Erk2 and error bars, see Fig. 1 legend. GATA factors represent some of the hypothetical intermediates (`X') in Fig. 2E (E). Xs, dotted and solid lines, as in Fig. 2 legend.
Fig. 4. Activin induces Sox17α via GATA4, 5 and 6 in animal caps. Stage 12 animal caps injected with activin RNA and GATA4, 5 or 6 MOs. Real-time RT-PCR for Sox17α (A,B) or HNF1β and endogenous GATA4, 5 and 6 (C). Data summarised in (D). Shaded box represents the temporal and/or spatial activin/nodal gradient of activity thought to develop in early embryos. Xs, dotted and solid lines as in Fig. 2 legend.
Fig. 2. Testing GATA4, 5 and 6 for direct induction of endoderm markers in animal caps. Animal caps expressing HA-tagged Xenopus GATA4, 5 or 6 fused to the glucocorticoid receptor ligand-binding domain cultured in the presence or absence of dexamethasone (Dex) and/or cycloheximide (CHX) (A-C) or Emetine (EM) (D). Radiolabelled methionine incorporation measured by TCA precipitation (A) and gel electrophoresis (B). Real-time RT-PCR of Sox17α, HNF1β or HNF3β (C,D). For error bars and Erk2 see legend to Fig. 1. (E) The data are represented as a simplified network of interactions, where Xs represent hypothetical intermediate factors, dotted lines are possibly indirect inductions and solid lines are direct inductions.