Click here to close
Hello! We notice that you are using Internet Explorer, which is not supported by Xenbase and may cause the site to display incorrectly.
We suggest using a current version of Chrome,
FireFox, or Safari.
???displayArticle.abstract???
The mechanisms that control shape and rigidity of early embryos are not well understood, and yet are required for all embryonic processes to take place. In the Xenopus blastula, the cortical actin network in each blastomere is required for the maintenance of overall embryonic shape and rigidity. However, the mechanism whereby each cell assembles the appropriate pattern and number of actin filament bundles is not known. The existence of a similar network in each blastomere suggests two possibilities: cell-autonomous inheritance of instructions from the egg; or mutual intercellular signaling mediated by cell contact or diffusible signals. We show that intercellular signaling is required for the correct pattern of cortical actin assembly in Xenopus embryos, and that lysophosphatidic acid (LPA) and its receptors, corresponding to LPA1 and LPA2 in mammals, are both necessary and sufficient for this function.
Fig. 1. F-actin-containing structures in early Xenopus embryos. (A) Animal caps removed from late blastulae (stage 9) and photographed immediately after excision (0 minutes) or 10 minutes after healing (B). Scale bar: 125 μm. (C,D) Low- and high-magnification views of F-actin staining of the actin network of a late blastula animal cap. Scale bars: 20 μm in C; 5 μm in D. (E) F-actin staining of an animal cap that had been removed from the embryo and allowed to heal for 10 minutes. Arrow indicates the purse-string. Inset shows a high-power view of the inner cells of the cap. Scale bar: 50 μm. (F) High-magnification image of area outlined in E showing the contractile ring and coarser actin filament network in a dividing cell. Scale bar: 5μ m.
Fig. 2. Dissociation of blastula stage animal caps causes a reduction in the density of cortical actin, which is rescued by reaggregation of the cells. (A,B) Low-(A) and high-(B) magnification images of the F-actin network in situ in caps before disaggregation. (C) The coarser F-actin network found in single cells 45 minutes after dissociation. (D) Reassociation of the animal cap cells caused the cortical actin network to return to normal levels. Scale bars: 20μ m in A; 5 μm in B-D.
Fig. 3. Addition of LPA to animal caps causes an increase in cortical actin and more rapid wound-healing. (A) Experimental design. Animal caps were excised from late blastulae, incubated for 10 minutes in either control or LPA solutions, fixed and stained with Alexa-488 phalloidin to visualize F-actin. Caps incubated in 1 μM LPA (C) had increased cortical actin and more rapid wound-healing, compared with control caps (B). (D,E) Higher magnification images of control (B) and 1 μM LPA-treated (C) caps. The increased cortical actin and surface projections caused by LPA are shown. (F) Incubation of animal caps in 5 μM phosphatidic acid for 10 minutes did not increase cortical actin or expedite wound-healing. Scale bars: 50 μm in B,C,F; 10μ m in D,E.
Fig. 4. Quantitation of changes in the intensity of phalloidin staining. There is a significant increase in the intensity of phalloidin staining if caps are treated with LPA (A) or if either LPA receptor is overexpressed in caps (B), but not with treatment of the related phospholipid phosphatidic acid (A). (C,D) There is a significant decrease in the intensity of phalloidin staining by targeting the mRNA with either a phosphorothioate oligo or morpholino oligonucleotides. Asterisks indicate significance at P<0.05. All data are representative of a single experiment and all experiments were repeated at least three times with five caps per group.
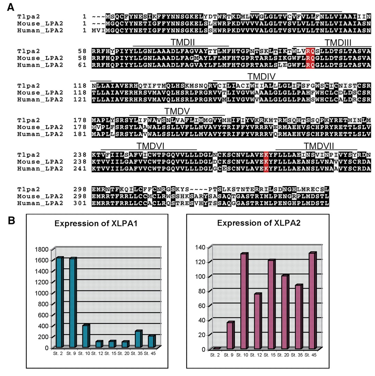
Fig. 5. Identification of a Xenopus tropicalis LPA receptor that is similar to mammalian LPA2. (A) Alignment of X. tropicalis XLPA2 with mouse and human LPA2. Putative transmembrane domains (TMD) are indicated above the sequence. Residues important for LPA binding and specificity in other species are highlighted in red. X. tropicalis XLPA2 is 62% identical and 16% similar to murine LPA2. (B) Expression using real-time RTPCR of XLPA1 and XLPA2 mRNA during early development. Each bar represents the amount of mRNA present, normalized to the loading control ornithine decarboxylase. As reported previously, XLPA1 is abundant maternally and continues to be expressed at a low level throughout development. Expression of XLPA2 begins at the mid-blastula stage and continues to at least stage 45. St.2, two-cell stage; St.9, late blastula; St.10, early gastrula; St.12, late gastrula; St.15, early neurula; St.20, late neurula; St.35, tail-bud; St.45, swimming tadpole.
Fig. 6. Overexpression of either X. tropicalis XLPA1 or XLPA2 mRNA causes an increase in cortical actin and more rapid wound healing, mimicking LPA treatment. (A) The bases (after excision of animal caps) of embryos injected with 400 pg of XLPA1 elongated along the animal-vegetal axis after the vitelline membrane was removed and were more rigid than control embryos. These bases healed faster than controls. Scale bar: 350 μm. (B) Bases from embryos injected with XLPA2 mRNA showed a similar phenotype as bases from XLPA1-injected embryos. Scale bar: 450 μm. (C) Animal caps from XLPA2-injected embryos rounded up faster than control caps after 10 minutes of healing. Scale bar: 125 μm. Injection of either XLPA1 (D) or XLPA2 (E) mRNA increased the levels of cortical actin in the animal cap cells and in the purse-string compared with controls. Scale bar: 50 μm.
Fig. 7. Maternal XLPA1 is required in vivo for modulating actin assembly in early Xenopus development. (A) Injection of 10 ng of an antisense phosphorothioate oligodeoxynucleotide (LPA1-10MP) into oocytes caused a reduction in XLPA1 mRNA to 16% of control levels after fertilization. At the beginning of gastrulation (stage 10), this reduction was one-third of control levels. (B) Bases from embryos depleted of maternal XLPA1 healed more slowly than controls. Scale bar: 280 μm. (C) Animal caps from depleted embryos (middle) showed decreased levels of F-actin in the animal cap and in the purse-string after wounding. These caps were larger than controls (left) due to slower wound-healing. The effects of the oligo were rescued by injecting X. tropicalis XLPA1 mRNA back into fertilized eggs that had been depleted of XLPA1 (right). This demonstrates that the effects are specific to depletion of XLPA1. Scale bars: 50 μm. (D) High-magnification image of the cortical actin network in control (left) and XLPA1-depleted caps (right) after 10 minutes of healing. The density of actin filaments is greatly reduced in the depleted caps compared with controls. Scale bars: 10 μm. (E) Depletion of the maternal stores of XLPA1 does not lead to long-term developmental defects. Embryos were able to gastrulate (left) and develop to tail-bud stages (right). Control embryos are red and XLPA1 depleted are brown. Scale bars: 350 μm (left) and 750μ m (right).
Fig. 9. Zygotic expression of LPA receptors is necessary to maintain the density of the actin cytoskeleton at the late blastula stage and for normal Xenopus development. (A) Depletion of XLPA1 by injection of 40 ng of a morpholino oligonucleotide (MO) into oocytes or eggs caused a reduction in the amount of cortical actin at the late blastula stage. Scale bar: 50 μm. (B) Injection of 30 ng of LPA2 MO into eggs reduced the density of actin by the same amount as did the LPA1 MO. Injection of 15 ng of both MO simultaneously caused a reduction in actin comparable to the higher doses of the individual MOs. Scale bar: 10 μm. (C) Embryos depleted of either LPA receptor or both exhibited delays in gastrulation and closure of the blastopore. Scale bar: 280 μm. (D) An array of defects was seen in depleted embryos during the neurula stages from reduction in the size of neural folds to failure of the neural folds to form. Scale bar: 350 μm. (E) At late tail-bud stages (St. 37-8), embryos displayed pleiotropic defects including a shortened anteroposterior axis, reduced heads, and an open neural tube. Scale bar: 450 μm.
Fig. 10. Addition of LPA to dissociated cells increases the density of the cortical actin network. (A) Cells treated for 5 minutes with 1 μm LPA show an increase in the density of cortical actin compared with control cells. Scale bar: 5 μm. (B) Quantitation of the levels of cortical actin in individual dissociated cells measured by pixel intensity of Alexa 488-phalloidin fluorescence. Bars 1 and 6 represent dissociated cells, not treated with LPA, at the beginning and end of the experiment respectively. Bars 2-5 represent cells treated for 5 minutes with LPA, which was then washed out, and cells fixed 0, 15, 30 and 45 minutes later. Asterisks represent a significant difference (P<0.05) compared with control.
Fig. 8. Dominant-negative forms of RhoA and Rac1 block the overexpression effects of XLPA2. (A) Low-power magnification. Scale bar: 20 μm. (Left panels) A control cap (upper) and a cap injected with 100 pg of XLPA2 mRNA (lower) into each cell at the two-cell stage. (Upper middle) Overexpression of RhoA-N19 blocks purse-string formation and delays wound healing with no change on cortical actin. (Lower middle) The overexpression effects of XLPA2 on wound healing are blocked by RhoA-N19, but not the increase in cortical actin. (Right panels) Rac-N17 also prevents purse-string assembly and reduces the amount of cortical actin (upper) and blocks the effects of XLPA2 (lower). (B) High-power magnification. Scale bar: 5 μm. (Upper left) Cellular network in a cap injected with a low dose of XLPA2 mRNA. (Lower left) Injection of RhoA-N19 results in an increase in cellular processes and (upper middle) prevents the formation of an actin purse-string (arrow). (Upper right) Cells in caps injected with both XLPA2 and RhoA-N19 still have cell processes similar to RhoA-N19 alone and no purse-string. (Lower middle) Rac-N17 caused a decrease in the amount of cortical actin, decreased the number of cell processes, and caused the cells to become rounded. (Lower right) When co-injected with XLPA2, Rac-N17 blocks the increases in cortical actin and formation of rigid network, but cell processes are still evident.