|
FIG. 1. DRAGON is expressed during embryogenesis. A, DRAGON expression in mouse pre-implantation embryos (E2.5) assessed with a
DRAGON antibody and visualized by fluorescein isothiocyanate green fluorescence. Nuclei of the embryonic cells are visualized by CY3 red
fluorescence (propidium iodide). Pre-adsorption of the DRAGON antibody with the peptide antigen (Pept.) was used as negative control. B,
Northern blot showing DRAGON mRNA expression in mouse embryos at embryonic stages E7â17. Cyclophilin mRNA levels were used as loading
controls. C, immunohistochemical study of the expression and distribution of DRAGON in mouse E10.5 embryos. D, expression of Xenopus
DRAGON (RGMb) and RGMa assessed by reverse transcription (RT)-PCR at the indicated developmental stages. Orthidine decarboxylase (ODC)
levels were used as internal control. E, analysis by whole mount in situ hybridization of expression of Xenopus RGMa at stages 12 (i), 17 (ii), 20
(iii), and 35 (iv). Transverse sections through stained stage 12 (top right) and stage 20 (bottom left) embryos are also represented. bp, blastopore;
post, posterior; ant, anterior; nc, notochord; rp, roof plate; hb, hindbrain; mb, midbrain; fb, forebrain; ba, branchial arches. |
|
FIG. 2. DRAGON expression enhances BMP signaling and sensitizes cells to BMP. A, LLC-PK1 renal epithelial cells were transiently
transfected with BRE-Luciferase construct (BRE-Luc) alone or in combination with 2 or 20 ng of a DRAGON expression construct. Luciferase
activity was assessed after incubation in the absence (white bars) or presence (black bars) of BMP2 (1 nM) in the culture medium. Luciferase activity
is represented as relative light units (RLU). DRAGON increases and potentiates BMP2-mediated signaling. B, DRAGON-mediated BMP signaling
is ligand-dependent. LLC-PK1 cells were transiently transfected with BRE-Luc in the presence or absence of DRAGON and treated with increasing
amounts of Noggin as indicated. As a positive control, BRE-Luc-transfected LLC-PK1 cells were treated with BMP2 (1 nM) in the presence of
Noggin (50 ng/ml). As a negative control, LLC-PK1 cells transfected with the TGF-responsive reporter construct MLP-Luc were treated with
TGF (1 nM) in the presence of Noggin (50 ng/ml). C, 10 T1/2 cells transiently transfected with the BMP-responsive I-BRE-Luc reporter and
DRAGON were incubated with increasing doses of BMP2 (25–500 pM). |
|
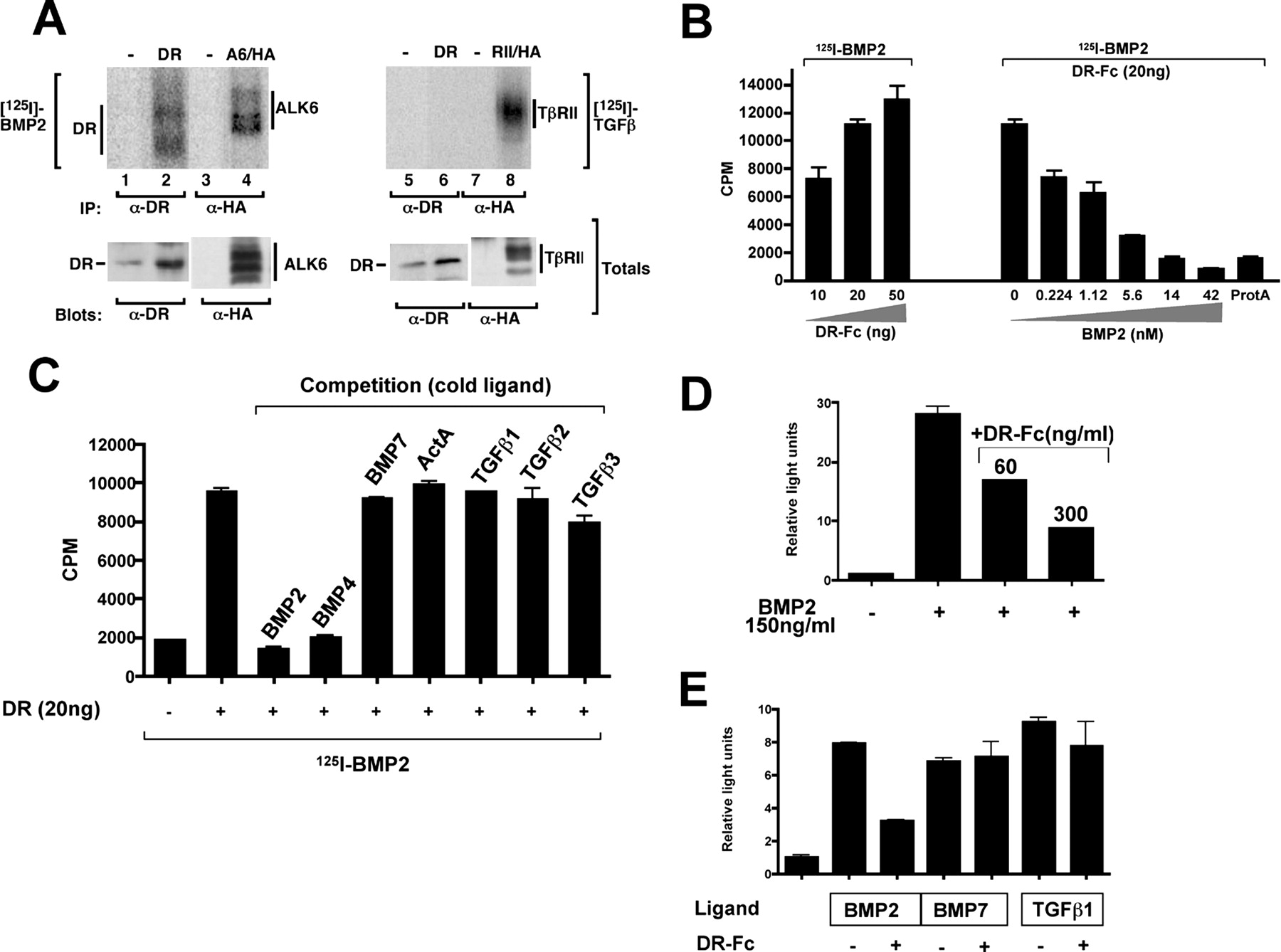
FIG. 3. DRAGON interacts directly with BMP2 and BMP4. A, DRAGON expressed in COS cells binds to BMP2 but not TGF. COS-1 cells
were transiently transfected with DRAGON (DR), HA-tagged ALK6 (A6/HA), or TRII (RII/HA). Cells were affinity-labeled with [125I]-BMP2 (left
panel) or [125I]-TGF (right panel) and lysates subjected to immunoprecipitation (IP) or immunoblotting with the indicated antibodies. 125I-Labeled
ligand binding to receptors was detected by phosphorimaging. B, DRAGON-Fc binds directly to BMP2. [125I]-BMP2 was incubated with increasing
amounts (10–50 ng) of purified DRAGON-Fc then added to protein A-coated plates, and bound radioactivity was measured (left graph). 20 ng of
DRAGON-Fc were incubated with [125I]-BMP2 in the presence of increasing amounts of competing unlabeled BMP2 (0–42 nM) (right graph). C,
DRAGON-Fc binds directly to BMP2 and BMP4 but not BMP7 or TGF ligands. DRAGON-Fc was incubated with [125I]-BMP2 in the presence of
unlabeled BMP2, BMP4, BMP7, Activin A (ActA), TGF1, TGF2, and TGF3, and [125I]-BMP2 binding was measured. D, DRAGON-Fc reduces
BMP2 mediated signaling. LLC-PK1 cells were transiently transfected with BRE-Luc construct and treated with BMP2 (150 ng/ml) and
DRAGON-Fc (60 and 300 ng/ml). E, DRAGON-Fc (60 ng/ml) reduces BMP2 but not BMP7- or TGF1 (1 nM each)-mediated signaling. LLC-PK1
cells were transiently transfected with BRE-Luc and treated with BMP2 or BMP7 or transiently transfected with 3TP-Lux construct and treated
with TGF1 in the absence or presence of DRAGON-Fc. |
|
FIG. 4. DRAGON-mediated BMP signaling requires its GPI anchor.
A, DRAGON-Fc (DR-Fc) when expressed by LLC-PK1 cells does
not increase BMP signaling. B, Expression of both full-length DRAGON
(DR) and DRAGON-Fc by the LLC-PK1 cells was confirmed by Western
blot analysis. |
|
FIG. 5. DRAGON interacts directly with BMP type I and type II receptors and signals through the ALK/Smad pathway. HEK293T
cells were transiently transfected with HA-tagged type I receptors, ALK2, ALK3, or ALK6 (A), HA-tagged type II receptors, ActRII (RII/HA) or
ActRIIB (RIIB/HA), or FLAG-tagged tailless version of BMP type II receptor (B) with or without DRAGON (DR) as indicated. Cell lysates were
immunoprecipitated (IP) with anti-Dragon (-DR) antibodies, and associated receptors were visualized by anti-HA or anti-FLAG immunoblotting.
Protein expression was confirmed by anti-HA, anti-FLAG, and anti-Dragon immunoblotting of total cell lysates (bottom panels). C, ALK3-DN or
ALK6-DN but not ALK1-DN expression reduces DRAGON-induced signaling. LLC-PK1 epithelial cells were transiently transfected with BRE-Luc
construct, with or without DRAGON, ALK1-DN, ALK3-DN, or ALK6-DN expression constructs as indicated. D, dominant negative Smad1 reduces
DRAGON signaling. LLC-PK1 cells transiently transfected with BRE-Luc and DRAGON constructs, in the absence or presence of increasing
amounts (0.1–2 g) of wild type (WT) or dominant negative (DN) Smad1 as indicated. |
|
FIG. 6. DRAGON potentiates BMP
signaling in Xenopus embryos. A, microinjection
of mouse DRAGON mRNA in
Xenopus laevis embryos at gastrula
stages synergizes with Smad1 (mRNA injection)
to induce mesodermal (xBra and
mix1) and endodermal (mixer) markers,
as assessed by reverse transcription (RT)-
PCR. No induction of EK or Sox2 occurs.
B, in animal cap explants DRAGON
mRNA injection induces expression of the
anterior neural markers nrp1 and Otx2,
as well the as cement gland marker (Xag)
and nkx2.5, a heart marker. Orthidine
decarboxylase (ODC) is the loading control.
C, Xenopus embryos were injected in
the animal pole of one of two cells at the
two-cell stage with DRAGON mRNA and
analyzed at late neurula (stage 23), for
changes in neural crest patterning, and
early tadpole stages (stage 28) for ectopic
induction of neural tissue. DRAGON
overexpression inhibits twist RNA, a neural
crest marker (top panels), and induces
ectopic patches of N-tubulin, a neural
marker (lower panels). |
|
rgmb (repulsive guidance molecule family member b) gene expression in bissected Xenopus laevis embryo, assayed via in situ hybridization, NF stage 12, lateral view, dorsal right. |
|
rgmb (repulsive guidance molecule family member b) gene expression in Xenopus laevis embryo, assayed via in situ hybridization, NF stage 17, anterior view, dorsal left |
|
rgmb (repulsive guidance molecule family member b) gene expression in Xenopus laevis embryo, assayed via in situ hybridization, NF stage 35, lateral view, anterior right, dorsal up. |