XB-ART-2390
J Cell Biol
2005 Jan 31;1683:429-39. doi: 10.1083/jcb.200411109.
Show Gene links
Show Anatomy links
Concentric zones of active RhoA and Cdc42 around single cell wounds.
Benink HA, Bement WM.
???displayArticle.abstract???
Rho GTPases control many cytoskeleton-dependent processes, but how they regulate spatially distinct features of cytoskeletal function within a single cell is poorly understood. Here, we studied active RhoA and Cdc42 in wounded Xenopus oocytes, which assemble and close a dynamic ring of actin filaments (F-actin) and myosin-2 around wound sites. RhoA and Cdc42 are rapidly activated around wound sites in a calcium-dependent manner and segregate into distinct, concentric zones around the wound, with active Cdc42 in the approximate middle of the F-actin array and active RhoA on the interior of the array. These zones form before F-actin accumulation, and then move in concert with the closing array. Microtubules and F-actin are required for normal zone organization and dynamics, as is crosstalk between RhoA and Cdc42. Each of the zones makes distinct contributions to the organization and function of the actomyosin wound array. We propose that similar rho activity zones control related processes such as cytokinesis.
???displayArticle.pubmedLink??? 15684032
???displayArticle.pmcLink??? PMC2171735
???displayArticle.link??? J Cell Biol
???displayArticle.grants??? [+]
Species referenced: Xenopus
Genes referenced: actl6a cdc42 lat mlc1 noct rho rho.2 rhoa rhoa.2
???attribute.lit??? ???displayArticles.show???
|
|
Figure 1. Endogenous and exogenous rho GTPase activity in resting and wounded oocytes. (A) Confocal images of plasma membrane (PM) fluorescence of oocytes injected with a GBD probe, GST, or eGFP, and subsequently injected with water or GTP-γ-S. Bars, 10 μm. (B) Quantification of PM fluorescence signal in oocytes containing the indicated probes and injected with water or GTP-γ-S (n = 30; results are shown as means ± SEM; asterisks indicate P < 0.001). (C) Quantification of background fluorescence intensity in resting oocytes containing the indicated probes and toxin B, C3 exotransferase (C3), or the specified construct, compared with controls containing the probes alone (n ≥ 3; results are shown as means ± SEM; asterisks indicate P < 0.001). (D) Confocal images show lack of GST (green) localization around a wound relative to F-actin array (red). Bar, 10 μm. (E) Confocal images show ringlike localization of GST-rGBD (green) on interior of F-actin array (red). Bar, 10 μm. (F) Confocal images show ringlike colocalization of eGFP-wGBD (green) with F-actin array (red). Bar, 10 μm. (G) Confocal image shows zone of GST-rGBD (red) encircled by that of eGFP-wGBD (green). Bar, 10 μm. |
|
|
Figure 2. Rho GTPase activity zone dynamics. (A) Montage shows that zone of RhoA activity (eGFP-rGBD; green) appears as broad zone before focusing into a tight ring on actin array interior (red), whereas Cdc42 activity (eGFP-wGBD; green) appears and is maintained as a narrow zone in the middle of the actin array during wound healing (time in seconds; see Fig. S1). Bars, 15 μm. (B) Montage shows that RhoA (eGFP-rGBD; green) and Cdc42 (mRFP-wGBD; red) segregate into discrete zones during wound healing (time in seconds). Bar, 10 μm. (C) Montage shows that RhoA zone intensity (rGBD) is greatly reduced in the presence of C3 exotransferase (C3), toxin B, or constitutively active Rho (CARho), compared with control (time in seconds). Bars, 10 μm. (D) Montage shows that Cdc42 zone intensity of activity (wGBD) is greatly reduced in the presence of dominant negative Cdc42 (DNCdc42), toxin B, or constitutively active Cdc42 (CACdc42), compared with control (time in seconds). Bars, 10 μm. Videos available at http://www.jcb.org/cgi/content/full/jcb.200411109/DC1. |
|
|
Figure 3. External calcium is required for local activation of RhoA and Cdc42. (A) Montage shows suppression of RhoA (eGFP-rGBD) and Cdc42 (mRFP-wGBD) activity zones at 90 s after wounding in calcium-free medium. Bars, 10 μm. (B) Quantification of GBD zone fluorescence intensity in the absence of external calcium, relative to controls, over time (n = 11; results are shown as means ± SEM; asterisks indicate P < 0.001). |
|
|
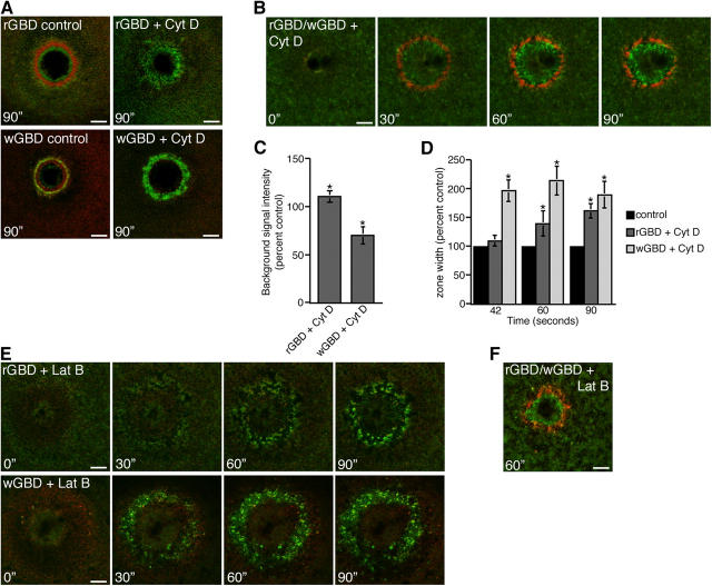
Figure 4. F-actin and rho GTPase zones. (A) Montage shows RhoA (rGBD) or Cdc42 (wGBD) activity zones (green) relative to actin (red) in controls and cytochalasin D–treated cells (Cyt D) at 90 s after wounding. Bars, 15 μm. (B) Montage shows that RhoA (rGBD; green) and Cdc42 (wGBD; red) activity zones appear and segregate in the presence of cytochalasin D during wound healing (time in seconds). Bar, 10 μm. (C) Quantification of GBD fluorescence intensity in resting oocytes in the presence of cytochalasin D, relative to controls (n = 5; results are shown as means ± SEM; asterisks indicate P < 0.05). (D) Quantification of GBD zone width over time in the presence of cytochalasin D, relative to controls (width refers to the distance from the outer edge of the zone to the inner edge; n = 7; results are shown as means ± SEM; asterisks indicate P < 0.05). (E) Montage shows activity zones of RhoA (rGBD) or Cdc42 (wGBD; green) relative to actin (red), in the presence of latrunculin B (Lat B), during wound healing (time in seconds). Bars, 10 μm. (F) Confocal image shows activity zones of RhoA (green) and Cdc42 (red) 60 s after wounding in the presence of latrunculin B. Bar, 10 μm. |
|
|
Figure 5. Microtubules and rho GTPase activation. (A) Montage shows the broadening of RhoA (rGBD) or Cdc42 (wGBD; green) activity relative to actin (red) in cells treated with nocodazole (noc; time in seconds). Bars, 10 μm. (B) Quantification of GBD zone width over time in the presence of nocodazole, relative to controls (n = 3; results are shown as means ± SEM; asterisks indicate P < 0.05). (C) Montage shows the broadening of RhoA (rGBD) or Cdc42 (wGBD; green) activity zones relative to actin (red) in cells treated with taxol (tax; arrowheads show rGBD signal on the outside of the actin array; time in seconds). Bars, 10 μm. (D) Quantification of GBD zone width over time in the presence of taxol, relative to controls (n = 3; results are shown as means ± SEM; asterisks indicate P < 0.05). (E) Montage shows the segregation of RhoA (rGBD; green) and Cdc42 (wGBD; red) activity zones at 60 s after wounding in control and nocodazole- and taxol-treated cells (arrowheads show gap between zones in taxol). Bar, 10 μm. (F) Quantification of the time needed for GBD zone segregation in the presence of nocodazole or taxol, compared with controls (n = 11; results are shown as means ± SEM; asterisks indicate P < 0.05). (G) Quantification of zone segregation, comparing signal ratio (red/green; mRFP-wGBD/eGFP-rGBD) in the red zone, of controls and oocytes treated with nocodazole or taxol (n = 9; results are shown as means ± SEM; asterisks indicate P < 0.05). |
|
|
Figure 6. Crosstalk and rho GTPase zones. (A) Montage shows a decrease in RhoA activity zone intensity (rGBD) in the presence of DNCdc42 and an increase in zone width in the presence of CACdc42 (time in seconds). Bars, 10 μm. (B) Quantification of rGBD zone fluorescence intensity over time in the presence of DNCdc42 relative to controls (n = 8; results are shown as means ± SEM; asterisks indicate P < 0.05). (C) Quantification of rGBD zone width over time in the presence of CACdc42, relative to controls (n = 11; results are shown as means ± SEM; asterisks indicate P < 0.05). (D) Montage shows an increase in Cdc42 activity zone intensity (wGBD) in the presence of C3 and an increase in zone width with both C3 and CARho (time in seconds). Bars, 10 μm. (E) Quantification of wGBD zone signal width over time in the presence of C3 or CARho, relative to controls (n ≥ 4; results are shown as means ± SEM; asterisks indicate P < 0.05). (F) Quantification of wGBD zone fluorescence intensity over time in the presence of C3, relative to controls (n = 8; results are shown as means ± SEM; asterisks indicate P < 0.05). |
|
|
Figure 7. Activity zones and myosin-2 light chain phosphorylation. (A) Confocal image shows phosphorylated myosin-2 regulatory light chain staining (P-MLC; green) circumscribed by Cdc42 activity (red) in a fixed cell. Bar, 25 μm. (B) Confocal images of fixed cells show that P-MLC staining is broadened in cells treated with CACdc42 and reduced with C3, compared with control, at 3 min after wounding. Bars, 25 μm. |
|
|
Figure 8. Contributions of rho GTPases to actin assembly and closure. (A) Montage shows varied appearance and dynamics of actin in cells treated with either C3, DNCdc42, CARho, or CACdc42, compared with control (arrowheads indicate the outer edge of the dark halo in control). Bars, 15 μm. (B) Montage of brightest point projections made from movies (available at http://www.jcb.org/cgi/content/full/jcb.200411109/DC1) shows that movement of individual actin filament clusters around wounds is greatly reduced in cells treated with C3, DNCdc42, or CARho, but increased with CACdc42, compared with control. Videos available at http://www.jcb.org/cgi/content/full/jcb.200411109/DC1. |
|
|
Figure 9. Summary, crosstalk, and working model for observed discrete localization of rho GTPase activity zones during wound healing. (A) Schematic shows observed concentric subcellular compartmentalization of RhoA and Cdc42 activity zones at wound border, summary of crosstalk, and their respective effects on actin dynamics. (B) Diagram shows working model for maintenance of wound-induced response. Upon wounding, a cytoplasmic activity module (inside box) is established in which activation of localized RhoA and Cdc42 leads to directed cortical contraction and flow, which cause accumulation of both actin and microtubules, which, in turn, further promotes zones of activity. |
References [+] :
Aktories,
Rho-modifying C3-like ADP-ribosyltransferases.
2004, Pubmed
Aktories, Rho-modifying C3-like ADP-ribosyltransferases. 2004, Pubmed
Amano, Phosphorylation and activation of myosin by Rho-associated kinase (Rho-kinase). 1996, Pubmed
Aronheim, Chp, a homologue of the GTPase Cdc42Hs, activates the JNK pathway and is implicated in reorganizing the actin cytoskeleton. 1998, Pubmed
Bement, Wound-induced assembly and closure of an actomyosin purse string in Xenopus oocytes. 1999, Pubmed , Xenbase
Bement, Four-dimensional imaging of cytoskeletal dynamics in Xenopus oocytes and eggs. 2003, Pubmed , Xenbase
Bernards, GAP control: regulating the regulators of small GTPases. 2004, Pubmed
Bishop, Rho GTPases and their effector proteins. 2000, Pubmed
Brock, Healing of incisional wounds in the embryonic chick wing bud: characterization of the actin purse-string and demonstration of a requirement for Rho activation. 1996, Pubmed
Campbell, A monomeric red fluorescent protein. 2002, Pubmed
Canman, Microtubules suppress actomyosin-based cortical flow in Xenopus oocytes. 1997, Pubmed , Xenbase
DerMardirossian, Phosphorylation of RhoGDI by Pak1 mediates dissociation of Rac GTPase. 2004, Pubmed
Drivas, Characterization of four novel ras-like genes expressed in a human teratocarcinoma cell line. 1990, Pubmed
Fenteany, Signaling pathways and cell mechanics involved in wound closure by epithelial cell sheets. 2000, Pubmed
Hara, A cytoplasmic clock with the same period as the division cycle in Xenopus eggs. 1980, Pubmed , Xenbase
Harden, Signaling pathways directing the movement and fusion of epithelial sheets: lessons from dorsal closure in Drosophila. 2002, Pubmed
Jacinto, Dynamic analysis of actin cable function during Drosophila dorsal closure. 2002, Pubmed
Kim, E-cadherin-mediated cell-cell attachment activates Cdc42. 2000, Pubmed
Kimura, Regulation of myosin phosphatase by Rho and Rho-associated kinase (Rho-kinase). 1996, Pubmed
Kraynov, Localized Rac activation dynamics visualized in living cells. 2000, Pubmed
Krendel, Nucleotide exchange factor GEF-H1 mediates cross-talk between microtubules and the actin cytoskeleton. 2002, Pubmed
Lauffenburger, Cell migration: a physically integrated molecular process. 1996, Pubmed
Li, Regulation of rho GTPases by crosstalk and neuronal activity in vivo. 2002, Pubmed , Xenbase
Mandato, Microtubule-actomyosin interactions in cortical flow and cytokinesis. 2000, Pubmed
Mandato, Contraction and polymerization cooperate to assemble and close actomyosin rings around Xenopus oocyte wounds. 2001, Pubmed , Xenbase
Mandato, Actomyosin transports microtubules and microtubules control actomyosin recruitment during Xenopus oocyte wound healing. 2003, Pubmed , Xenbase
McNeil, Plasma membrane disruption: repair, prevention, adaptation. 2003, Pubmed
Miyake, An actin barrier to resealing. 2001, Pubmed
Nalbant, Activation of endogenous Cdc42 visualized in living cells. 2004, Pubmed
Neudauer, Distinct cellular effects and interactions of the Rho-family GTPase TC10. 1998, Pubmed
Pertz, Designing biosensors for Rho family proteins--deciphering the dynamics of Rho family GTPase activation in living cells. 2004, Pubmed
Prehoda, Integration of multiple signals through cooperative regulation of the N-WASP-Arp2/3 complex. 2000, Pubmed
Ren, Regulation of the small GTP-binding protein Rho by cell adhesion and the cytoskeleton. 1999, Pubmed
Ridley, Rho GTPases and cell migration. 2001, Pubmed
Rodriguez, Conserved microtubule-actin interactions in cell movement and morphogenesis. 2003, Pubmed
Sanders, Inhibition of myosin light chain kinase by p21-activated kinase. 1999, Pubmed
Schirmer, Large clostridial cytotoxins: cellular biology of Rho/Ras-glucosylating toxins. 2004, Pubmed
Sokac, Cdc42-dependent actin polymerization during compensatory endocytosis in Xenopus eggs. 2003, Pubmed , Xenbase
Srinivasan, Rac and Cdc42 play distinct roles in regulating PI(3,4,5)P3 and polarity during neutrophil chemotaxis. 2003, Pubmed
Steinhardt, Cell membrane resealing by a vesicular mechanism similar to neurotransmitter release. 1994, Pubmed
Togo, Nonmuscle myosin IIA and IIB have distinct functions in the exocytosis-dependent process of cell membrane repair. 2004, Pubmed
Waterman-Storer, Positive feedback interactions between microtubule and actin dynamics during cell motility. 1999, Pubmed
Xu, Divergent signals and cytoskeletal assemblies regulate self-organizing polarity in neutrophils. 2003, Pubmed
Yoshizaki, Activity of Rho-family GTPases during cell division as visualized with FRET-based probes. 2003, Pubmed
Yumura, Myosins and cell dynamics in cellular slime molds. 2003, Pubmed
