Click here to close
Hello! We notice that you are using Internet Explorer, which is not supported by Xenbase and may cause the site to display incorrectly.
We suggest using a current version of Chrome,
FireFox, or Safari.
???displayArticle.abstract???
In early vertebrate development, apicobasally polarised blastomeres divide to produce inner non-polarised cells and outer polarised cells that follow different fates. How the polarity of these early blastomeres is established is not known. We have examined the role of Crumbs3, Lgl2 and the apical aPKC in the polarisation of frog blastomeres. Lgl2 localises to the basolateral membrane of blastomeres, while Crumbs3 localises to the apical and basolateral membranes. Overexpression aPKC and Crumbs3 expands the apical domain at the expense of the basolateral and repositions tight junctions in the new apical-basolateral interface. Loss of aPKC function causes loss of apical markers and redirects basolateral markers ectopically to the apical membrane. Cell polarity and tight junctions, but not cell adhesion, are lost and outer polarised cells become inner-like apolar cells. Overexpression of Xenopus Lgl2 phenocopies the aPKC knockout, suggesting that Lgl2 and aPKC act antagonistically. This was confirmed by showing that aPKC and Lgl2 can inhibit the localisation of each other and that Lgl2 rescues the apicalisation caused by aPKC. We conclude that an instrumental antagonistic interaction between aPKC and Lgl2 defines apicobasal polarity in early vertebrate development.
Fig. S1. aPKC MO disrupts epithelial integrity in post-MBT embryos. (A) Western blot of gastrula stage embryos showing that a MO against aPKCl reduces the aPKCl protein level in a dose dependent way (arrow). A MO against aPKCz has no effect and the two together have no additive effect. (B-E) Early gastrula stage embryos injected with various MOs, as indicated. Only embryos injected with PKC l MO show ectodermal disruption, (D) Embryo with vitelline membrane, (E) embryo with vitelline membrane removed. (F) Time lapse of aPKC l MO-injected embryo showing the development and progression of an ectodermal tear. (G-I) TUNEL assay of control (G) and aPKC l MO-injected (H,I) embryo. There is increased cell death in the aPKC l MO embryo but it is mostly confined to the deep layer of cells (section, I). The ectodermal disintegration does not appear to correlate with increased cell death in the superficial cells. PKCl morpholino sequence, tggtgttgtccctctgtgtcggcat; PKCz morpholino sequence, tttttgaccccatcttgcttggcat.
Fig. 1. aPKC, Crumbs3 and Lgl2 show specific localisation in early epithelial cells. (A) GFP-Lgl2 localised exclusively to the basolateral membrane at stage 8. (B) Crumbs3-GFP localised to the apical (arrowhead) and basolateral membrane at stage 8, and to unknown internal structures (arrow). (C) GFP control. The examples shown are after injecting 1 ng of RNA. (D) RLDX control. GFP localised nonspecifically in the cytoplasm, nucleus and points of cell contact, as did the lineage label RLDX. Because of the high yolk content of early Xenopus cells, cytoplasmic fluorescence of the controls has a latticed appearance. This is very distinct from the localisation of the fusion proteins shown. (E) Antibody staining showing that aPKC localises to the apical membrane.
Fig. 2. aPKC overexpression produces rounded, protruding, hyper-pigmented cells. (A,B) Mouse and Xenopus aPKC overexpression produced embryos with protruding superficial cells and extended pigmented (apical) surface when compared with controls (C,D). (E) Overexpression of a truncated version of the Xenopus tropicalis protein, PKC NT, which lacks the entire kinase domain, failed to produce this phenotype. (F) Crumbs3 overexpression caused cell protrusion and over-apicalisation, similar to that of aPKC, but was less effective in that the percentage of affected embryos was lower. Quantification was carried out blind, by counting the number of embryos with protruding cells. Right panels show the percentage of affected embryos at each concentration of injected RNA. Each experiment was carried out at least three times and the average is shown.
Fig. 7. aPKC and Lgl act by a process of mutual inhibition. (A,B) GFP-Lgl was injected on its own (A) or with aPKC (B). Addition of aPKC inhibited the basolateral localisation of GFP-Lgl2. GFP was visualised by using an anti-GFP antibody. (C,D) Overexpression of Lgl2 inhibited the apical localisation of aPKC but overexpression of GFP did not. (E-G) Lgl2, but not GFP injections, can rescue the apicalisation caused by injecting aPKC. There are more rounded cells in aPKC plus GFP-injected embryos than in aPKC plus Lgl2-injected embryos. The graph shows the average percent of embryos with apicalised cells from three experiments. The experiment was scored blind as for Fig. 2.
Fig. 3. aPKC is sufficient to promote apical and inhibit basal lateral membrane identity without disrupting tight junctions. (A,B) aPKC overexpression (B) caused expansion of the apical marker keratin compared with GFP control (A). (C-F) aPKC caused reduction in the basolateral markers, occludin (D) and β1-integrin (F) compared with controls (C,E). (G,H) aPKC caused tight junctions (as marked by cingulin) to be maintained but relocated to the new apicobasolateral border. The borders of the markers used in each panel are delineated with arrows. (I,J) aPKC staining in GFP-injected controls (I) and aPKC staining in aPKC-injected (J) embryos. The apicalised cells have inherited overexpressed aPKC. (K) Diagrammatic representation of the result; aPKC causes protruding hyper-apical cells, which still have tight junction markers. Apical, red; basolateral, black; tight junctions, green. Albino embryos were injected with aPKC RNA and stained for antibody markers of cell polarity. Each experiment was carried out three times.
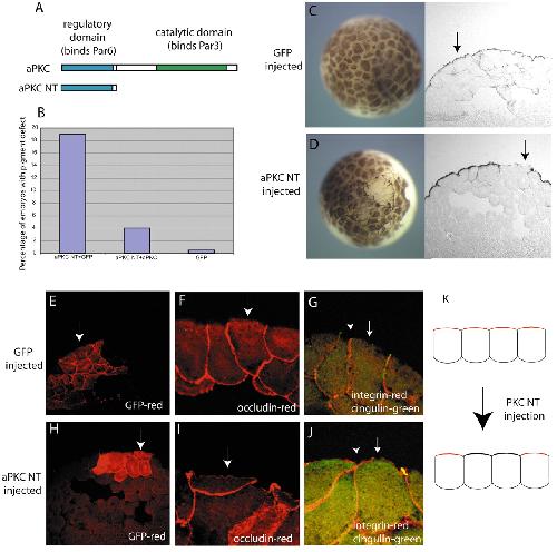
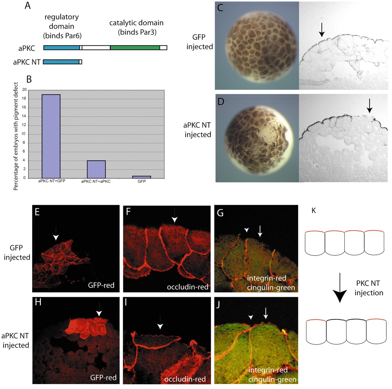
Fig. 4. Loss of aPKC function expands basolateral membrane domain into the apical side and disrupts the apical domain. (A) The aPKC NT construct has the Par6-binding site but no kinase domain and so acts as a dominant-negative fragment. (B) The effect of this construct can be rescued by overexpressing full-length aPKC. Injections of 4.5 ng aPKC NT + 0.5 ng GFP, 4.5 ng aPKC NT + 0.5 ng aPKC, or 5 ng GFP were carried out. The average of four experiments scored blind is shown. (C,D) aPKC NT dominant-negative fragment caused pigment defects (D) compared with control (C) (5 ng of each). (E,H) aPKC NT was co-injected with GFP showing that the pigment defects occurred in the injected region. The arrows in C,E and D,H highlight the same cells. (F-J) aPKC NT (I,J) caused ectopic localisation of the basolateral markersβ 1-integrin and occludin to the apical side (arrow) and tight junctions were also lost (J, arrowhead) when compared with GFP control (F,G). (K) Diagram of the observed phenotype. Colours are as above. Pigmented embryos were injected as this allowed the affected area to be easily identified, they were then fixed and stained for markers of cell polarity.
Fig. 5. Lgl2 promotes basolateral and inhibits apical identity. (A) Injection of 5 ng GFP did not affect the cells. (B,C) Injection of Xenopus Lgl2 caused loss of pigment and also a block in cytokinesis at high doses (B, 5 ng; C, 0.5 ng). (D-K) Injection of GFP (D-G) or Lgl2 (H-K) and immunostaining with the markers shown in each panel. GFP-injected embryos were entirely normal. (I) Injection of Lgl2 caused a reduction in keratin to the levels normally seen in the basolateral region (arrow) and loss of tight junctions (cingulin, arrowhead). (J,K) Injection of Lgl2 caused ectopic localisation ofβ 1-integrin (J) and occludin (K) to the apical side (arrow) and loss of tight junctions (arrowhead). (L) diagrammatic representation of phenotype, colours as above. Experiments were carried out three times in both albino and pigmented embryos (except for the keratin where the staining is obscured by the pigment and therefore was carried out only in albinos), and the same result was obtained in both.
Fig. 6. Time-lapse images showing the gradual but direct depigmentation of the apical side by Lgl2. A pigmented embryo was injected animally with Lgl2 RNA at the two-cell stage and filmed. A small site of cytoplasmic leakage helps to verify the site of injection. Evidence of apical membrane disruption starts as a concentration of pigment spots (arrow) that appear quite suddenly and spread quickly. The even distribution of pigmentation is lost and the pigment is gradually cleared from the apical side. Interestingly, pigment becomes concentrated to the periphery of the apical domain. There is no evidence of inner cells coming to the surface of the embryo or outer cells falling in.